Skip to main content

Classifying dysmorphic syndromes by using artificial neural network based hierarchical decision tree

Abstract

Dysmorphic syndromes have different facial malformations. These malformations are significant to an early diagnosis of dysmorphic syndromes and contain distinctive information for face recognition. In this study we define the certain features of each syndrome by considering facial malformations and classify Fragile X, Hurler, Prader Willi, Down, Wolf Hirschhorn syndromes and healthy groups automatically. The reference points are marked on the face images and ratios between the points’ distances are taken into consideration as features. We suggest a neural network based hierarchical decision tree structure in order to classify the syndrome types. We also implement k-nearest neighbor (k-NN) and artificial neural network (ANN) classifiers to compare classification accuracy with our hierarchical decision tree. The classification accuracy is 50, 73 and 86.7% with k-NN, ANN and hierarchical decision tree methods, respectively. Then, the same images are shown to a clinical expert who achieve a recognition rate of 46.7%. We develop an efficient system to recognize different syndrome types automatically in a simple, non-invasive imaging data, which is independent from the patient’s age, sex and race at high accuracy. The promising results indicate that our method can be used for pre-diagnosis of the dysmorphic syndromes by clinical experts.

This is a preview of subscription content, access via your institution.

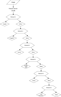
Fig. 1
Fig. 2
Fig. 3
Fig. 4

References

  1. Aase JM (1990) Diagnostic dysmorphology. Plenum Medical Book Company, New York

    Google Scholar 

  2. Shaner DJ, Peterson AE, Beattie OB, Bamforth JS (2001) Soft tissue facial resemblance in families and syndrome affected individuals. Am J Med Genet 102(4):330–341

    Article  PubMed  CAS  Google Scholar 

  3. Zhao Q, Okada K, Rosenbaum K, Kehoe L, Zand DJ, Sze R et al (2014) Digital facial dysmorphology for genetic screening: hierarchical constrained local model using ICA. Med Image Anal 18:699–710

    Article  PubMed  Google Scholar 

  4. Boehringer S, Guenther M, Sinigerova S, Wurtz RP, Horsthemke B, Wieczorek D (2011) Automated syndrome detection in a set of clinical facial photographs. Am J Med Genet A 155A(9):2161–2169

    Article  PubMed  Google Scholar 

  5. Burcin K, Vasif NV (2011) Down syndrome recognition using local binary patterns and statistical evaluation of the system. Expert Syst Appl 38:8690–8695. https://doi.org/10.1016/j.eswa.2011.01.076

    Article  Google Scholar 

  6. Loos HS, Wieczorek D, Wurtz RP, von der Malsburg C, Horsthemke B (2003) Computer-based recognition of dysmorphic faces. Eur J Hum Genet 11(8):555–560

    Article  PubMed  Google Scholar 

  7. Boehringer S, Vollmar T, Tasse C, Wurtz RP, Gillessen-Kaesbach G, Horsthemke B, Wieczorek D (2006) Syndrome identification based on 2D analysis software. Eur J Hum Genet 14(10):1082–1089

    Article  PubMed  Google Scholar 

  8. Vollmar T, Maus B, Wurtz RP, Gillessen-Kaesbach G, Horsthemke B, Wieczorek D, Boehringer S (2008) Impact of geometry and viewing angle on classification accuracy of 2D based analysis of dysmorphic faces. Eur J Med Genet 51(1):44–53

    Article  PubMed  Google Scholar 

  9. Erogul O, Sipahi ME, Tunca Y, Vurucu S (2009) Recognition of down syndromes using image analysis. In: National biomedical engineering meeting (BIYOMUT 2009), pp 1–4

  10. Hammond P, Hutton TJ, Allanson JE, Campbell LE, Hennekam RC, Holden S et al (2004) 3D analysis of facial morphology. Am J Med Genet 126A(4):339–348

    Article  PubMed  Google Scholar 

  11. Hammond P, Hutton TJ, Judith E, Allanson JE, Buxton B, Campbell LE et al (2005) Discriminating power of localized three-dimensional facial morphology. Am J Med Genet 77(6):999–1010

    CAS  Google Scholar 

  12. Kurt B, Nabiyev VV (2011) Down syndrome recognition using local binary patterns and statistical evaluation of the system. Expert Syst Appl 38(7):8690–8695

    Article  Google Scholar 

  13. Erkınay M, Telatar Z, Eroğul O, Tunca Y (2011) Morphological features extracted from face images for diagnosis of dysmorphic syndromes and classification of dysmorphic syndromes. In: National conference on medical technologies (TIPTEKNO11), pp 80–83

  14. Erkınay M, Telatar Z, Eroğul O, Tunca Y (2012) Dysmorphic syndromes classification and recognition with computer assisted system. In: The ninth IASTED international conference on biomedical engineering (BioMed 2012). https://doi.org/10.2316/P.2012.764-073

  15. Kuru K, Niranjanb M, Tunca Y, Osvankd E, Azim T (2014) Biomedical visual data analysis to build an intelligent diagnostic decision support system in medical genetics. Artif Intell Med 62(2):105–118

    Article  PubMed  Google Scholar 

  16. Sonia R, Shanthi V (2014) Ultrasound image classification for Down syndrome during first trimester using Haralick features. Int J Eng Technol 6(2):781–788

    Google Scholar 

  17. Pandit D, Dhodiya J (2015) PCA and LDA method with neural network for primary diagnosis of genetic syndrome. Int Adv Res J Sci Eng Technol 2(10):124–128

    Article  Google Scholar 

  18. Zhao Q, Okada K, Rosenbaum K, Kehoe L, Zand DJ, Sze R, Summar M, Linguraru MG (2014) Digital facial dysmorphology for genetic screening: hierarchical constrained local model using ICA. Med Image Anal 18(5):699–710

    Article  PubMed  Google Scholar 

  19. Rai MCEL, Werghi N, Muhairi HA, Alsafar H (2015) Using facial images for the diagnosis of genetic syndromes: a survey. In: International conference on communications, signal processing, and their applications (ICCSPA15), 17–19 February; Sharjah, UAE

  20. Down Syndrome samples (2008) http://www.gunbilgin.com/search/label/Down Sendromu,www.gunosborn.blogspot.com. Accessed May 2011

  21. MPS Australia Mucopolysaccharide & Related Diseases Society Aust. Ltd (1983) http://www.mpssociety.org.au/gallery. Accessed May 2011

  22. The Fragile X, Socaity UK (1990) http://www.fragilex.org. Accessed Sept 2011

  23. Bijalwan V, Kumar V, Kumari P, Pascual J (2014) KNN based machine learning approach for text and document mining. Int J Database Theory Appl 7(1):61–70

    Article  Google Scholar 

  24. Al-Allaf O (2014) Revıew of face detection systems based artificial neural networks algorithms. Int J Multimed Appl. https://doi.org/10.5121/ijma.2013.6101

    Article  Google Scholar 

Download references

Author information

Affiliations

Authors

Corresponding author

Correspondence to Merve Erkınay Özdemir.

Ethics declarations

Conflict of interest

Merve Erkınay Özdemir, Ziya Telatar, Osman Eroğul and Yusuf Tunca declares that they have no conflict of interest.

Ethical approval

This article does not contain any studies with human participants or animals performed by any of the authors.

Rights and permissions

Reprints and Permissions

About this article

Verify currency and authenticity via CrossMark

Cite this article

Özdemir, M.E., Telatar, Z., Eroğul, O. et al. Classifying dysmorphic syndromes by using artificial neural network based hierarchical decision tree. Australas Phys Eng Sci Med 41, 451–461 (2018). https://doi.org/10.1007/s13246-018-0643-x

Download citation

  • Received:

  • Accepted:

  • Published:

  • Issue Date:

  • DOI: https://doi.org/10.1007/s13246-018-0643-x

Keywords

  • Dysmorphic syndrome
  • Classification
  • Artificial neural network
  • Hierarchical decision tree
  • Pre diagnosis