Abstract
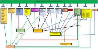
This study examines the effect of epigallocatechin gallate (EGCG) on signaling pathways, epigenetic modulators and tumour suppressor genes in cervical cancer cells, HeLa. qRT-PCR, ELISA-based enzymatic assays and in silico studies were used to catalogue the modulation of these genes by EGCG treatment. qRT-PCR showed transcriptional modulation of several epigenetic modifiers including DNA methyltransferases and histone modifiers (DNMT1, DNMT3B, DNMT3A, AURKA, AURKC, AURKB, KDM4A, KDM5C, PRMT7, PRMT6, UBE2B, HDAC5, HDAC6, HDAC7 and HDAC11. Furthermore, ELISA-based assays showed that EGCG lowered the activity of DNA methyltransferases, histone deacetylases and histone methyltransferases (H3K9). Molecular docking results suggests that EGCG may competitively inhibit some epigenetic enzymes (DNMT1, DNMT3A, HDAC2, HDAC3, HDAC4, HDAC7 and EZH2). A functional outcome of these epigenetic alterations could be inferred from the reversal of promoter hypermethylation of tumour suppressor genes by quantitative methylation array and transcriptional re-expression of tumour suppressor genes including TP73, PTEN, SOCS1, CDH1, RARβ, and DAPK1 by qRT-PCR. Downregulation of key signaling moieties of PI3K, Wnt and MAPK pathways, cell cycle regulators, metastasis regulators and pro-inflammatory moieties including TERT, CCNB1, CCNB2, MMP2, MMP7. PIK3C2B, PIK3CA, MAPK8 and IL6 was also observed. In silico protein–protein interaction network analysis followed by KEGG analysis discerned the active participation of gene sets towards cancer pathways. This study comprehensively explains EGCG’s anti-cancer mechanism via the synchronized transcriptional alteration of several molecular targets across different signaling pathways and reversal of tumour suppressor gene silencing through modulation of epigenetic enzymes.





Similar content being viewed by others
Explore related subjects
Discover the latest articles and news from researchers in related subjects, suggested using machine learning.References
Ayala-Calvillo E, Mojica-Vazzquez L, Garcia-Carranca A, Gonzalez-Maya L (2017) Wnt/β-catenin pathway activation and silencing of the APC gene in HPV-positive human cervical cancer-derived cells. Mol Med Rep. https://doi.org/10.3892/mmr.2017.7853
Baldwin RM, Haghandish N, Daneshmand M et al (2015) Protein arginine methyltransferase 7 promotes breast cancer cell invasion through the induction of MMP9 expression. Oncotarget 6:3013–3032. https://doi.org/10.18632/oncotarget.3072
Banzai C, Nishino K, Quan J et al (2014) Promoter methylation of DAPK1, FHIT, MGMT, and CDKN2A genes in cervical carcinoma. Int J Clin Oncol 19:127–132
Bhat S, Kabekkodu SP, Noronha A, Satyamoorthy K (2016) Biological implications and therapeutic significance of DNA methylation regulated genes in cervical cancer. Biochimie 121:298–311. https://doi.org/10.1016/j.biochi.2015.12.018
Bratkowski M, Yang X, Liu X (2018) An evolutionarily conserved structural platform for PRC2 inhibition by a class of Ezh2 inhibitors. Sci Rep 8:9092
Burk RD, Chen Z, Saller C et al (2017) Integrated genomic and molecular characterization of cervical cancer. Nature. https://doi.org/10.1038/nature21386
Cerezo-Guisado MI, Zur R, Lorenzo MJ et al (2015) Implication of Akt, ERK1/2 and alternative p38MAPK signalling pathways in human colon cancer cell apoptosis induced by green tea EGCG. Food Chem Toxicol 84:125–132. https://doi.org/10.1016/j.fct.2015.08.017
Chen S, Ling Q, Yu K et al (2016) Dual oxidase 1: A predictive tool for the prognosis of hepatocellular carcinoma patients. Oncol Rep 35:3198–3208. https://doi.org/10.3892/or.2016.4745
Dhe-Paganon S, Syeda F, Park L (2011) DNA methyl transferase 1: regulatory mechanisms and im-plications in health and disease. Int J Biochem 2:58–66
Donninger H, Vos MD, Clark GJ (2007) The RASSF1A tumor suppressor. J Cell Sci 120:3163–3172
De FM, Cardoso S, Henrique C, Castelletti M (2017) Putative biomarkers for cervical cancer: SNVs, methylation and expression pro fi les. Mutat Res Mutat Res 773:161–173. https://doi.org/10.1016/j.mrrev.2017.06.002
Feinberg AP (2015) Cancer as a dysregulated epigenome allowing cellular growth advantage at the expense of the host. Nat Rev Cancer 13:497–510. https://doi.org/10.1038/nrc3486.Cancer
Hebbel RP, Vercellotti GM, Pace BS et al (2010) The HDAC inhibitors trichostatin A and suberoylanilide hydroxamic acid exhibit multiple modalities of benefit for the vascular pathobiology of sickle transgenic mice. Blood 115:2483–2490. https://doi.org/10.1182/blood-2009-02-204990
Henken FE, Wilting SM, Overmeer RM et al (2007) Sequential gene promoter methylation during HPV-induced cervical carcinogenesis. Br J Cancer 97:1457–1464. https://doi.org/10.1038/sj.bjc.6604055
Hsu CH, Peng KL, Jhang HC et al (2012) The HPV E6 oncoprotein targets histone methyltransferases for modulating specific gene transcription. Oncogene 31:2335–2349. https://doi.org/10.1038/onc.2011.415
Huang Y, Sramkoski RM, Jacobberger JW (2013) The kinetics of G2 and M transitions regulated by B cyclins. PLoS ONE 8:30–35. https://doi.org/10.1371/journal.pone.0080861
Ianca I, Botezatu A, Plesa A, Huica Irina Socolov D, Anton G (2015) Histone lysine demethylases as epigenetic modifiers in HPV-induced cervical neoplasia. Romanian Biotechnol Lett 20:10236–10244
Kedhari Sundaram M, Hussain A, Haque S et al (2019a) Quercetin modifies 5′CpG promoter methylation and reactivates various tumor suppressor genes by modulating epigenetic marks in human cervical cancer cells. J Cell Biochem. https://doi.org/10.1002/jcb.29147
Kedhari Sundaram M, Raina R, Afroze N et al (2019b) Quercetin modulates signaling pathways and induces apoptosis in cervical cancer cells. Biosci Rep 39:BSR20190720. https://doi.org/10.1042/bsr20190720
Li X, Tian R, Gao H et al (2017) Identification of a histone family gene signature for predicting the prognosis of cervical cancer patients. Sci Rep 7:16495. https://doi.org/10.1038/s41598-017-16472-5
Lin WC, De YM, Yu PN et al (2013) The role of Sp1 and EZH2 in the regulation of LMX1A in cervical cancer cells. Biochim Biophys Acta Mol Cell Res 1833:3206–3217. https://doi.org/10.1016/j.bbamcr.2013.08.020
Liu S, Wang X-J, Liu Y, Cui Y-F (2013) PI3K/AKT/mTOR signaling is involved in (−)-epigallocatechin-3-gallate-induced apoptosis of human pancreatic carcinoma cells. Am J Chin Med 41:629–642
Luo H, Shenoy AK, Li X et al (2016) MOF acetylates the histone demethylase LSD1 to suppress epithelial-to-mesenchymal transition. Cell Rep 15:2665–2678. https://doi.org/10.1016/j.celrep.2016.05.050
Movafagh S, Munson A (2019) Histone deacetylase inhibitors in cancer prevention and therapy. Elsevier Inc., Amsterdam
Nandakumar V, Vaid M, Katiyar SK (2011) (−)-Epigallocatechin-3-gallate reactivates silenced tumor suppressor genes, Cip1/p21 and p 16 INK4a, by reducing DNA methylation and increasing histones acetylation in human skin cancer cells. Carcinogenesis 32:537–544
Piyathilake C, Badiga S, Borak S et al (2017) A higher degree of expression of DNA methyl transferase 1 in cervical cancer is associated with poor survival outcome. Int J Womens Health 9:413–420. https://doi.org/10.2147/IJWH.S133441
Sharma C, Nusri QelBegum AS et al (2012) (−)-Epigallocatechin-3-gallate induces apoptosis and inhibits invasion and migration of human cervical cancer cells. Asian Pac J Cancer Prev 13:4815–4822. https://doi.org/10.7314/APJCP.2012.13.9.4815
Song J, Rechkoblit O, Bestor TH, Patel DJ (2011) Structure of DNMT1–DNA complex reveals a role for autoinhibition in maintenance DNA methylation. Science 331:1036–1040. https://doi.org/10.1126/science.1195380
Song MS, Salmena L, Pandolfi PP (2012) The functions and regulation of the PTEN tumour suppressor. Nat Rev Mol Cell Biol 13:283
Soto D, Song C, McLaughlin-Drubin ME (2017) Epigenetic alterations in human papillomavirus-associated cancers. Viruses 9:248. https://doi.org/10.3390/v9090248
Spathis A, Aga E, Alepaki M et al (2011) Promoter methylation of p16INK4A, hMLH1, and MGMT in liquid-based cervical cytology samples compared with clinicopathological findings and HPV presence. Infect Dis Obstet Gynecol 2011. https://doi.org/10.1155/2011/927861
Sun Y, Li S, Shen K et al (2015) DAPK1, MGMT and RARB promoter methylation as biomarkers for high-grade cervical lesions. Int J Clin Exp Pathol 8:14939–14945
Sundaram MK, Ansari MZ, Al MA et al (2017) Genistein induces alterations of epigenetic modulatory signatures in human cervical cancer cells. Anticancer Agents Med Chem 17:1–11. https://doi.org/10.2174/1871520617666170918142114
Sundaram MK, Raina R, Afroze N et al (2019a) Combinational use of phytochemicals and chemotherapeutic drugs enhance their therapeutic potential on human cervical cancer cells. Int J Cancer Manag. https://doi.org/10.5812/ijcm.91783
Sundaram MK, Unni S, Somvanshi P, Bhardwaj T (2019b) Genistein modulates signaling pathways and targets several epigenetic markers in HeLa cells. Genes (Basel) 10:1–20. https://doi.org/10.3390/genes10120955
Sundaram MK, Silas S, Hussain A (2020) Epigenetic aberrations in cervical cancer. In: Epigenetics and Reproductive Health. Elsevier, pp 343–370
Valente S, Liu Y, Schnekenburger M et al (2014) Selective non-nucleoside inhibitors of human DNA methyltransferases active in cancer including in cancer stem cells. J Med Chem 57:701–713
Vaswani RG, Gehling VS, Dakin LA et al (2016) Identification of (R)-N-((4-methoxy-6-methyl-2-oxo-1,2-dihydropyridin-3-yl)methyl)-2-methyl-1-(1-(1-(2,2,2-trifluoroethyl)piperidin-4-yl)ethyl)-1H-indole-3-carboxamide (CPI-1205), a potent and selective inhibitor of histone methyltransferase EZH2, suitable for phase I clinical trials for B-cell lymphomas. J Med Chem 59:9928–9941. https://doi.org/10.2210/PDB5LS6/PDB
Wang C, Chang J-F, Yan H et al (2015) A conserved RAD6-MDM2 ubiquitin ligase machinery targets histone chaperone ASF1A in tumorigenesis. Oncotarget. https://doi.org/10.18632/oncotarget.5011
Wang HY, Park S, Kim S et al (2015) Use of hTERT and HPV E6/E7 mRNA RT-qPCR TaqMan assays in combination for diagnosing high-grade cervical lesions and malignant tumors. Am J Clin Pathol 143:344–351. https://doi.org/10.1309/AJCPF2XGZ2XIQYQX
Wang J, Hevi S, Kurash JK et al (2008) The lysine demethylase LSD1 (KDM1) is required for maintenance of global DNA methylation. Nat Genet 41:125
Zambrano P, Segura-Pacheco B, Perez-Cardenas E et al (2005) A phase I study of hydralazine to demythylate and reactivate the expression of tumor suppressor genes. BMC Cancer 5:1–12. https://doi.org/10.1186/1471-2407-5-44
Zhang Z-M, Lu R, Wang P et al (2018) Structural basis for DNMT3A-mediated de novo DNA methylation. Nature 554:387
Zhu J, Jiang Y, Yang X et al (2017) Wnt/β-catenin pathway mediates (−)-epigallocatechin-3-gallate (EGCG) inhibition of lung cancer stem cells. Biochem Biophys Res Commun 482:15–21
Acknowledgements
The authors are grateful to Dr. Kota Reddy, Academic President, Manipal Academy of Higher Education, Dubai, UAE for his constant support and encouragement. The author Dr. Shafiul Haque is grateful to Jazan University, Saudi Arabia, for providing the access of the Saudi Digital Library for this study.
Funding
No funds were received from any agency.
Author information
Authors and Affiliations
Corresponding author
Ethics declarations
Conflict of interest
The authors declare no conflict of interest.
Electronic supplementary material
Below is the link to the electronic supplementary material.
Rights and permissions
About this article
Cite this article
Kedhari Sundaram, M., Haque, S., Somvanshi, P. et al. Epigallocatechin gallate inhibits HeLa cells by modulation of epigenetics and signaling pathways. 3 Biotech 10, 484 (2020). https://doi.org/10.1007/s13205-020-02473-1
Received:
Accepted:
Published:
DOI: https://doi.org/10.1007/s13205-020-02473-1


