Abstract
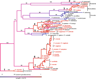
Lichen symbioses are defined as a symbiotic relationship between a mycobiont (generally an ascomycete) and one or more photobionts (green algae or/and cyanobacteria). It was proposed that cephalodia emancipation is an evolutionary driver for photobiont switch from chlorophyte to cyanobacteria. In this study we want to test the monophyly of cyanolichens and to measure the phylogenetic signal of the symbiotic relationship between cyanobacteria and a mycobiont partner in the lichen genus Pseudocyphellaria. This genus includes some species that have a chlorophyte as primary photobiont (and Nostoc in internal cephalodia), while others have only cyanobacteria. In a phylogenetic framework we measure the phylogenetic signal (or phylogenetic dispersion) as well as mapped photobiont switches performing stochastic character mapping. Results show that having cyanobacteria as main photobiont has a strong phylogenetic signal that follows a Brownian motion model. Seven clades in the phylogeny had an ancestor with cyanobacteria. Reversal to a green algae photobiont is rare. Several switches were estimated through evolutionary time suggesting that there was some flexibility in these traits along the phylogeny; however, close relatives retained cyanobacteria as main photobiont throughout the cyanolichen’s history. Photobiont switches from green algae to cyanobacteria might enhance ecotypical differentiation. These ecotypes could lead to several speciation events in the new lineage resulting in the phylogenetic signal found in this study. We give insights into the origin of lichen diversity exploring the photobiont switch in a phylogenetic context in Pseudocyphellaria s. l. as a model genus.


Similar content being viewed by others
References
Agrawal AA, Fishbein M (2006) Plant defense syndromes. Ecology 87:S132–S149
Anacker BL, Klironomos JN, Maherali H, Reinhart KO, Strauss SY (2014) Phylogenetic conservatism in plant‐soil feedback and its implications for plant abundance. Ecol Lett 17:1613–1621
Armaleo D, Clerc P (1991) Lichen chimeras: DNA analysis suggests that one fungus forms two morphotypes. Exp Mycol 15:1–10
Bačkor M, Peksa O, Škaloud P, Bačkorová M (2010) Photobiont diversity in lichens from metal-rich substrata based on ITS rDNA sequences. Ecotoxicol Environ Saf 73:603–612
Blaha J, Baloch E, Grube M (2006) High photobiont diversity associated with the euryoecious lichen‐forming ascomycete Lecanora rupicola (Lecanoraceae, Ascomycota). Biol J Linn Soc 88:283–293
Bollback JP (2006) SIMMAP: stochastic character mapping of discrete traits on phylogenies. BMC Bioinf 7:88
Casano LM et al (2011) Two Trebouxia algae with different physiological performances are ever‐present in lichen thalli of Ramalina farinacea. Coexistence versus Competition? Environ Microbiol 13:806–818
Costa J-L, Paulsrud P, Rikkinen J, Lindblad P (2001) Genetic diversity of Nostoc symbionts endophytically associated with two bryophyte species. Appl Environ Microbiol 67:4393–4396
Cubero OF, Crespo A (2002) Isolation of nucleic acids from lichens. In: Protocols in lichenology. Springer, pp 381–391
del Campo EM, Catalá S, Gimeno J, Martínez-Alberola F, Grube M, Barreno E (2013) The genetic structure of the cosmopolitan three-partner lichen Ramalina farinacea evidences the concerted diversification of symbionts. FEMS Microbiol Ecol 83:310–323
Dodds WK, Gudder DA, Mollenhauer D (1995) The ecology of Nostoc. J Phycol 31:2–18
Elvebakk A, Papaefthimiou D, Robertsen EH, Liaimer A (2008) Phylogenetic patterns among Nostoc cyanobionts within bi- and tripartite lichens of the genus Pannaria. J Phycol 44:1049–1059
Fedrowitz K, Kaasalainen U, Rikkinen J (2012) Geographic mosaic of symbiont selectivity in a genus of epiphytic cyanolichens. Ecol Evol 2:2291–2303
Fernández-Mendoza F, Domaschke S, García MA, Jordan P, Martín MP, Printzen C (2011) Population structure of mycobionts and photobionts of the widespread lichen Cetraria aculeata. Mol Ecol 20:1208–1232
Fritz SA, Purvis A (2010) Selectivity in mammalian extinction risk and threat types: a new measure of phylogenetic signal strength in binary traits. Conserv Biol 24:1042–1051
Galloway DJ (1986) Non-glabrous species of Pseudocyphellaria from southern South America. Lichenologist 18:105–168
Galloway DJ (1988) Studies in Pseudocyphellaria (lichens). Cramer in der Gebr.-Borntraeger-Verlag-Buchh
Galloway DJ (1992) Studies in Pseudocyphellaria (lichens) III: the South American species vol 3. Gebruder Borntraeger Verlagsbuchhandlung
Gardes M, Bruns TD (1993) ITS primers with enhanced specificity for basidiomycetes‐application to the identification of mycorrhizae and rusts. Mol Ecol 2:113–118
Gilbert GS, Webb CO (2007) Phylogenetic signal in plant pathogen–host range. Proc Natl Acad Sci 104:4979–4983
Guindon S, Dufayard JF, Lefort V, Anisimova M, Hordijk W, Gascuel O (2010) New algorithms and methods to estimate maximum-likelihood phylogenies: assessing the performance of PhyML 3.0. Syst Biol 59:307
Guzow-Krzeminska B (2006) Photobiont flexibility in the lichen Protoparmeliopsis muralis as revealed by ITS rDNA analyses. Lichenologist 38:469–476
Harmon LJ, Weir JT, Brock CD, Glor RE, Challenger W (2008) GEIGER: investigating evolutionary radiations. Bioinformatics 24:129–131
Henskens FL, Green TA, Wilkins A (2012) Cyanolichens can have both cyanobacteria and green algae in a common layer as major contributors to photosynthesis. Ann Bot 110:555–563
Huelsenbeck JP, Nielsen R, Bollback JP (2003) Stochastic mapping of morphological characters. Syst Biol 52(2):131–158
Larsson A (2014) AliView: a fast and lightweight alignment viewer and editor for large datasets. Bioinformatics 30:3276–3278
Laundon JR (1995) On the classification of lichen photomorphs. Taxon 387–389
Lohtander K, Oksanen I, Rikkinen J (2003) Genetic diversity of green algal and cyanobacterial photobionts in Nephroma (Peltigerales). Lichenologist 35:325–339
Magain N, Sérusiaux E (2014) Do photobiont switch and cephalodia emancipation act as evolutionary drivers in the lichen symbiosis? A case study in the Pannariaceae (Peltigerales). PLoS One 9, e89876
Miadlikowska J, McCune B, Lutzoni F (2002) Pseudocyphellaria perpetua, a new lichen from Western North America. Bryologist 105:1–10
Moncada B, Lücking R, Betancourt-Macuase L (2013) Phylogeny of the Lobariaceae (lichenized Ascomycota: Peltigerales), with a reappraisal of the genus Lobariella. Lichenologist 45:203–263
Moncada B, Reidy B, Lücking R (2014) A phylogenetic revision of Hawaiian Pseudocyphellaria sensu lato (lichenized Ascomycota: Lobariaceae) reveals eight new species and a high degree of inferred endemism. Bryologist 117:119–160
Muggia L, Vancurova L, Škaloud P, Peksa O, Wedin M, Grube M (2013) The symbiotic playground of lichen thalli–a highly flexible photobiont association in rock-inhabiting lichens. FEMS Microbiol Ecol 85:313–323
Muggia L, Pérez-Ortega S, Kopun T, Zellnig G, Grube M (2014) Photobiont selectivity leads to ecological tolerance and evolutionary divergence in a polymorphic complex of lichenized fungi. Ann Bot 114:463–475
Novis PM, Smissen RD (2006) Two genetic and ecological groups of Nostoc commune in Victoria Land, Antarctica, revealed by AFLP analysis. Antarct Sci 18:573–581
Nylander J (2004) MrModeltest v2. Program distributed by the author. Evolutionary Biology Centre, Uppsala University 2
O’Brien HE, Miadlikowska J, Lutzoni F (2013) Assessing population structure and host specialization in lichenized cyanobacteria. New Phytol 198:557–566
Orme D (2013) The caper package: comparative analysis of phylogenetics and evolution in R. R package version 5
Ortiz-Álvarez R, de los Ríos A, Fernández-Mendoza F, Torralba-Burrial A, Pérez-Ortega S (2015) Ecological specialization of two Photobiont-specific maritime Cyanolichen species of the Genus Lichina. PLoS One 10, e0132718
Papaefthimiou D, Hrouzek P, Mugnai MA, Lukesova A, Turicchia S, Rasmussen U, Ventura S (2008) Differential patterns of evolution and distribution of the symbiotic behaviour in nostocacean cyanobacteria. Int J Syst Evol Microbiol 58:553–564
Piercey‐Normore MD (2006) The lichen‐forming ascomycete Evernia mesomorpha associates with multiple genotypes of Trebouxia jamesii. New Phytol 169:331–344
R Development Core Team (2008) R: a language and environment for statistical computing. R Foundation for Statistical Computing, Vienna, Austria. ISBN 3-900051-07-0, URL http://www.R-project.org
Reinhart KO, Anacker BL (2014) More closely related plants have more distinct mycorrhizal communities. AoB Plants 6:plu051
Reinhart KO, Wilson GW, Rinella MJ (2012) Predicting plant responses to mycorrhizae: integrating evolutionary history and plant traits. Ecol Lett 15:689–695
Revell LJ (2012) phytools: an R package for phylogenetic comparative biology (and other things). Methods Ecol Evol 3:217–223
Rikkinen J (2015) Cyanolichens. Biodivers Conserv 24:973–993
Rodríguez RJ et al (2008) Stress tolerance in plants via habitat-adapted symbiosis. ISME J 2:404–416
Stenroos S, Stocker-Wörgötter E, Yoshimura I, Myllys L, Thell A, Hyvönen J (2003) Culture experiments and DNA sequence data confirm the identity of Lobaria photomorphs. Can J Bot 81:232–247
Symonds MR, Blomberg SP (2014) A primer on phylogenetic generalised least squares. In: Modern phylogenetic comparative methods and their application in evolutionary biology. Springer, pp 105–130
Weiblen GD, Webb CO, Novotny V, Basset Y, Miller SE (2006) Phylogenetic dispersion of host use in a tropical insect herbivore community. Ecology 87:S62–S75
Yahr R, Vilgalys R, DePriest PT (2006) Geographic variation in algal partners of Cladonia subtenuis (Cladoniaceae) highlights the dynamic nature of a lichen symbiosis. New Phytol 171:847–860
Acknowledgments
Authors thanks E. Sosa for some laboratory and field work; Administración Parques Nacionales (APN; Argentina); CONICET; and two anonymous reviewers. This work was supported by Fondo para la Investigación Científica y Tecnológica (Grant FONCyT, PICT-1467, PICT 1036); Consejo Nacional de Investigaciones Científicas y Técnicas (Grant CONICET, PIP 11220090100207).
Author information
Authors and Affiliations
Corresponding author
Rights and permissions
About this article
Cite this article
Vidal-Russell, R., Messuti, M.I. Phylogenetic signal of photobiont switches in the lichen genus Pseudocyphellaria s. l. follows a Brownian motion model. Symbiosis 72, 215–223 (2017). https://doi.org/10.1007/s13199-016-0458-z
Received:
Accepted:
Published:
Issue Date:
DOI: https://doi.org/10.1007/s13199-016-0458-z

