Abstract
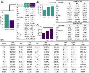
Information about the selection of growing media for inexpensive organic passion fruit production systems is an important advance, considering the lack of reliable information. Thus, we evaluated different formulations of growing media for these systems to identify which provides better germinative vigor and root and shoot growth of Passiflora edulis Sims. The experimental design was completely randomized, composed of 40 growing media containing different proportions of coconut fiber, manure, organic compost, soil, and vermiculite. Germinative vigor and seedling growth parameters were evaluated at 60 days after sowing. The data were submitted to multivariate analysis and the groups formed were submitted to analysis of variance. Based on principal component and cluster analyses, five groups were identified with the best performance of the seedlings grown in the growing media of group 4, with emphasis on the formulations using coconut fiber and vermiculite in the proportion (volume) of 45% of each plus 10% organic compost (T11), and soil with coconut fiber in the proportion of 40% of each plus 20% organic compost (T4), which produced the best development of the seedlings’ aerial parts and roots. Therefore, group 4 growing media, in particular T11 and T4, are recommended for the production of yellow passion fruit seedlings.
Graphical abstract





Similar content being viewed by others
Explore related subjects
Discover the latest articles and news from researchers in related subjects, suggested using machine learning.Data availability
Not applicable.
Code availability
Not applicable.
References
Boechat CL, Santos LAG, Accioly MA (2013) Net mineralization nitrogen and soil chemical changes with application of organic wastes with ‘Fermented Organic compost Compost. Acta Sci Agron 35:257–264. https://doi.org/10.4025/actasciagron.v35i2.15133
BRASIL (2009) Ministério da Agricultura e reforma Agrária. Regras para análises de sementes. Brasília: SNDA/DNDV/CLAV, 2009. 398p
BRASIL (2007) Ministério da Agricultura, Pecuária e Abastecimento ± MAPA. Secretaria de Defesa Agropecuária. Instrução Normativa Nº 17, de 21 de maio de 2007. Analíticos Oficiais para Análise de Substratos e Condicionadores de Solos, DF, 24 maio 2007. Seção 1, 8
Cavalcante AG, Araújo RC, Cavalcante ACP, Barbosa AS, Diniz Neto MA, Matos BF, Oliveira DS, Zuza JFC (2016) Production of yellow passion fruit seedlings on substrates with different organic compounds. Afr J Agric Res 11:1086–1091. https://doi.org/10.5897/AJAR2015.10777
Cavalcante NR, Viana AP, Almeida Filho JE, Pereira MG, Ambrósio M, Santos EA, Ribeiro RM, Rodrigues DL, Sousa CMB (2019) Novel selection strategy for half-sib families of sour passion fruit Passiflora edulis (Passifloraceae) under recurrent selection. Genet Mol Res 18:1–12. https://doi.org/10.4238/gmr18305
Dias LPR, Gatiboni LC, Brunetto G, Arruda B, Costa MM (2017) Distribuição e morfologia do sistema radicular de Eucalyptus dunnii em resposta à aplicação de fósforo. Rev Ciênc Vet 16:203–213. https://doi.org/10.5965/223811711632017203
Ellis RH, Roberts EH (1980) Improved equations for the prediction of seed longevity. Ann Bot 45:13–30
Embrapa (1997) Centro Nacional de Pesquisa de Solos (Rio de Janeiro, RJ). Manual de métodos de análise de solo/Centro Nacional de Pesquisa de Solos. 2. ed. Rio de Janeiro, 1997. 212p.: il
Embrapa (2018a) Empresa Brasileira de Pesquisa Agropecuária. Sistema Brasileiro de Classificação de Solos/Humberto Gonçalves dos Santos … [et al.]. 5. ed., rev. e ampl. − Brasília, DF: Embrapa, 356 p.: il
Embrapa (2018b) Empresa Brasileira de Pesquisa Agropecuária. Sistema Orgânico de Produção do Maracujazeiro para a Região da Chapada Diamantina, Bahia, Embrapa Mandioca e Fruticultura, Sistema de Produção, 48, 2018b, 131
Faleiro FG, Junqueira NTV (2016) Maracujá: o produtor pergunta, a Embrapa responde. Embrapa Cerrados-Livro Técnico 2016:349
Fischer IH, Rezende JA (2008) Diseases of passion flower (Passiflora spp.). Pest Technology 2:1–19
Gill HK, Aujla IS, Bellis L, Luvisi A (2017) The role of soil solarization in India: How an unnoticed practice could support pest control. Front Plant Sci 8:1515. https://doi.org/10.3389/fpls.2017.01515
Gomes Júnior GA, Pereira RA, Santos DJD, Sodré GA, Gross E (2019) Substrate and quality mangosteen seedlings. Rev Bras Frutic 41:1–8. https://doi.org/10.1590/0100-29452019135
Granatstein D, Kirby E, Willer H (2013) Global area and trends of organic fruit production. Acta Hort 1001:383–394. https://doi.org/10.17660/ActaHortic.2013.1001.45
IBGE (Instituto Brasileiro de Geografia e Estatística). Banco de dados agregados. Sistema IBGE de Recuperação Automática – SIDRA, 2020, 1–8. Disponível em: http://www.ibge.gov.br. Accessed May 2021
Ikeogu UN, Davrieux F, Dufuor D, Ceballos H, Egesi CN, Jannink JL (2017) Rapid analyses of dry matter content and carotenoids in fresh cassava roots using a portable visible and near infrared spectrometer (Vis/NIRS). PLoS One 11:1–17. https://doi.org/10.1371/journal.pone.0188918
Jaramillo-López PF, Ramírez MI, Pérez-Salicrup DR (2015) Impacts of Bokashi on survival and growth rates of Pinus pseudo strobus in community reforestation projects. J Environ Manage 150:48–56. https://doi.org/10.1016/j.jenvman.2014.11.003
Jesus ON, Santos IS, Lima LKS, Soares TL, Oliveira EJ (2021) Field assessment of a second generation backcross (BC1 × Passiflora edulis) of passion fruit for agronomic performance and resistance to CABMV. Plant Breed 140:150–166. https://doi.org/10.1111/pbr.12888
Jesus ON, Soares TL, Girardi EA, Rosa RCC, Oliveira EJ, Cruz Neto AIJE, Santos VT, Oliveira JRP (2016) Evaluation of intraspecific hybrids of yellow passion fruit in organic farming. Afr J Agric Res 11:2129–2138. https://doi.org/10.5897/AJAR2016.10819
Lima LKS, Jesus ON, Soares TL, Santos IS, Oliveira EJ, Coelho Filho MA (2020) Growth, physiological, anatomical and nutritional responses of two phenotypically distinct passion fruit species (Passiflora L.) and their hybrid under saline conditions. Sci Hort 263:1–15. https://doi.org/10.1016/j.scienta.2019.109037
Lima LKS, Soares TL, Souza EH, Jesus ON, Girardi EA (2017) Initial vegetative growth and graft region anatomy of yellow passion fruit on Passiflora spp. rootstocks. Sci Hort 215:134–141. https://doi.org/10.1016/j.scienta.2016.12.001
Maguire JD (1962) Speeds of germination-aid selection and evaluation for seedling emergence and vigor. Crop Sci 2:176–177. https://doi.org/10.2135/cropsci1962.0011183X000200020033x
Moreira LCB, Reis JMR, MotaJúnior CV, Caixeta CG, Canedo EJ (2013) Produção de mudas de maracujazeiro amarelo com utilização de supermagro e esterco bovino no substrato. Global Sc Tech 6:12–22
Neumann ER, Resende JTV, Camargo LKP, Chagas RR, de Lima Filho RB (2017) Produção de mudas de batata doce em ambiente protegido com aplicação de extrato de Ascophyllum nodosum. Hor Bras 35490-498https://doi.org/10.1590/s0102-053620170404
Pascual JA, Ceglie F, Tuzel Y, Koller M, Koren A, Hitchings R, Tittarelli F (2018) Organic substrate for transplant production in organic nurseries. A Review Agron Sustain Dev 38:1–23. https://doi.org/10.1007/s13593-018-0508-4
R Core Team (2020) R: A language and environment for statistical computing. R Foundation for Statistical Computing, Vienna, Austria. URL https://www.R-project.org/. Accessed April 2021
Restrepo AP, Medina E, Pérez-Espinosa A, Agulló E, Bustamante MA, Mininni A, Bernal MP, Moral R (2013) Substitution of peat in horticultural seedlings: suitability of digestate-derived compost from cattle manure and maize silage codigestion. Commun Soil Sci Plant Anal 44:668–677. https://doi.org/10.1080/00103624.2013.748004
Ribeiro JP, Medeiros AD, Caliari IP, Trancoso ACR, Miranda RM, Freitas FCL, Silva LJ, Dias DCFS (2021) FT-NIR and linear discriminant analysis to classify chickpea seeds produced with harvest aid chemicals. Food Chem 342:1–8. https://doi.org/10.1016/j.foodchem.2020.128324
Santos IS, Lima LKS, Sampaio SR, Soares TL, Jesus ON (2021) Phenological precocity and resistance to CABMV in passion fruit progenies of the third generation backcross [(P. edulis × P. cincinnata) × P. edulis]. Euphytica 217:1–15. https://doi.org/10.1007/s10681-021-
Schmilewski G (2009) Growing medium constituents used in the eu. Acta Hortic 819:33–46. https://doi.org/10.17660/ActaHortic.2009.819.3
Silva LP, Oliveira AC, Alves NF, Silva VL, Silva TI (2019) Uso de substratos alternativos na produção de mudas de pimenta e pimentão. Colloquium Agrariae 15:104–115
Silva RF, Marco R, Almeida HS, Grollo AL (2017) Proportion of vermicompost and vermiculite in the production of seedlings of angico Vermelho and timbaúva. Holos 8:32–41. https://doi.org/10.15628/holos.2017.4607
Siqueira RHS, Monteiro Neto JL, Chagas EA, Martins SA, Oliveira AHC, Silva ES (2020) Selection ofsubstrates forthe production ofyellowpassion fruitseedlings in Roraima. Amaz Jour Agric Envir Sci 63:1–9. http://btcc.ufra.edu.br/index.php/ajaes/article/view/3242
Uchôa TL, Araújo Neto SE, Selhorst PO, Silva MJ, Galvão RRO (2018) Yellow Passion fruit performance in organic crop under mulch. Rev Bras Frut 40:1–7. https://doi.org/10.1590/0100-29452018212
Van Bruggen AHC, Finckh M (2016) Plant diseases and management approaches in organic farming systems. Annu Rev Phytopathol 54:25–54. https://doi.org/10.1146/annurev-phyto-080615-100123
Wijeratnam SW (2016) Passion Fruit. Encyclopedia of Food and Health 230–234
Willer H, Lernoud J (2019). The world of organic agriculture: statistics and emerging trends 2019. Switzerland: FiBL & IFOAM. Retrieved from https://shop.fibl.org/CHen/mwdownloads/download/link/id/1202/?ref=1
Acknowledgements
We are grateful to the Bahia Research Support Foundation (FAPESB) for granting the scientific initiation scholarship to the first author and to the National Council for Scientific and Technological Development (CNPq) for granting the postdoctoral scholarship to the second author (L.K.S.L-PDJ 150370/2021-0 and 152551/2022-0) and the productivity grant to the fifth author (O.N.J-PQ311495/2021-4). We also thank Embrapa Mandioca e Fruticultura and Bioenergia Orgânico for providing experimental materials and technical and financial support.
Funding
This work was funded by the Company Bioenergia Orgânicos and the macroprogram of Embrapa Mandioca e Fruticultura (Process 22.16.04.007.00.00).
Author information
Authors and Affiliations
Contributions
ONJ and LKSL: conception and design; LNS, ISS, SRS, LKSL, and ONJ: acquisition of data; ONJ, LKSL, and LNS: analysis and interpretation of data; LNS, ISS, SRS, ONJ, and LKSL: drafting the article; ONJ and LKSL: critical review of important intellectual content; all authors: final approval of the version to be published.
Corresponding author
Ethics declarations
Ethics approval
Not applicable.
Conflict of interest
The authors declare no competing interests.
Additional information
Publisher's note
Springer Nature remains neutral with regard to jurisdictional claims in published maps and institutional affiliations.
Supplementary Information
Below is the link to the electronic supplementary material.
Rights and permissions
Springer Nature or its licensor holds exclusive rights to this article under a publishing agreement with the author(s) or other rightsholder(s); author self-archiving of the accepted manuscript version of this article is solely governed by the terms of such publishing agreement and applicable law.
About this article
Cite this article
da Silva, L.N., Lima, L.K.S., dos Santos, I.S. et al. Multivariate strategies for selection of organic growing media to produce yellow passion fruit seedlings. Org. Agr. 12, 445–459 (2022). https://doi.org/10.1007/s13165-022-00401-6
Received:
Accepted:
Published:
Issue Date:
DOI: https://doi.org/10.1007/s13165-022-00401-6


