Skip to main content

Long non-coding RNA CRNDE promotes malignant progression of hepatocellular carcinoma through the miR-33a-5p/CDK6 axis

Abstract

Emerging evidence has suggested that long non-coding RNA (lncRNA) colorectal neoplasia differentially expressed (CRNDE) is upregulated in hepatocellular carcinoma (HCC) and is associated with cell invasion, migration, and growth. However, the potential modulation mechanism remains to be elucidated. MiR-33a-5p and cyclin-dependent kinase 6 (CDK6) also participate in the pathophysiology of HCC. This work aims to investigate the effect of CRNDE on HCC apoptosis, invasion, and migration and elucidate the role of miR-33a-5p and CDK6 therein. CRNDE and CDK6 were upregulated in HCC tissues and cells, while miR-33a-5p was downregulated. Inhibition of CRNDE suppressed the invasion, migration, and proliferation of HCC cells and enhanced apoptosis by modulating proteins associated with mitochondrial apoptosis (caspase 3, Bax, cytochrome-c, Bcl-2), which were the same as the function of miR-33a-5p overexpression. The dual-luciferase reporter assay demonstrated that miR-33a-5p was a target of CRNDE, and in turn, CRNDE inhibition enhanced the level of miR-33a-5p. CDK6 was also revealed as a target of miR-33a-5p, and both CRNDE inhibition and miR-33a-5p overexpression suppressed CDK6 expression and led to G0/G1 phase block in HCC cells. In vivo experiments using a mouse xenograft tumor model further verified the interaction between CRNDE and miR-33a-5p, showing that miR-33a-5p overexpression or CRNDE inhibition suppressed CDK6 expression and HCC tumorigenesis. Overall, the present work indicated that CRNDE plays an oncogenic function in HCC through regulating the miR-33a-5p/CDK6 axis, revealing a potential therapeutic target in HCC.

This is a preview of subscription content, access via your institution.

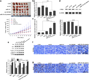
Fig. 1
Fig. 2
Fig. 3
Fig. 4
Fig. 5
Fig. 6

References

  1. Bian Z, Zhang J, Li M, Feng Y, Wang X, Zhang J, Yao S, Jin G, Du J, Han W, Yin Y, Huang S, Fei B, Zou J, Huang Z (2018) LncRNA-FEZF1-AS1 promotes tumor proliferation and metastasis in colorectal cancer by regulating PKM2 signaling. Clin Cancer Res 24:4808–4819. https://doi.org/10.1158/1078-0432.CCR-17-2967

    CAS  Article  PubMed  Google Scholar 

  2. Burki TK (2019) Hepatic arterial chemotherapy for hepatocellular carcinoma. Lancet Oncol 20:e301. https://doi.org/10.1016/S1470-2045(19)30343-2

    Article  PubMed  Google Scholar 

  3. Calin GA, Croce CM (2006) MicroRNA signatures in human cancers. Nat Rev Cancer 6:857–866. https://doi.org/10.1038/nrc1997

    CAS  Article  PubMed  Google Scholar 

  4. Chen S, Xia X (2019) Long noncoding RNA NEAT1 suppresses sorafenib sensitivity of hepatocellular carcinoma cells via regulating miR-335-c-Met. J Cell Physiol 234:14999–15009. https://doi.org/10.1002/jcp.27567

    CAS  Article  Google Scholar 

  5. Chen W, Zheng R, Baade PD, Zhang S, Zeng H, Bray F, Jemal A, Yu XQ, He J (2016) Cancer statistics in China, 2015. CA Cancer J Clin 66:115–132. https://doi.org/10.3322/caac.21338

    Article  PubMed  Google Scholar 

  6. Chen Z, Yu C, Zhan L, Pan Y, Chen L, Sun C (2016) LncRNA CRNDE promotes hepatic carcinoma cell proliferation, migration and invasion by suppressing miR-384. Am J Cancer Res 6:2299–2309

    PubMed  PubMed Central  Google Scholar 

  7. Cheng J, Chen J, Zhang X, Mei H, Wang F, Cai Z (2018) Overexpression of CRNDE promotes the progression of bladder cancer. Biomed Pharmacother 99:638–644. https://doi.org/10.1016/j.biopha.2017.12.055

    CAS  Article  PubMed  Google Scholar 

  8. Ding J, Li J, Wang H, Tian Y, Xie M, He X, Ji H, Ma Z, Hui B, Wang K, Ji G (2017) Long noncoding RNA CRNDE promotes colorectal cancer cell proliferation via epigenetically silencing DUSP5/CDKN1A expression. Cell Death Dis 8:e2997. https://doi.org/10.1038/cddis.2017.328

    CAS  Article  PubMed  PubMed Central  Google Scholar 

  9. Fan C, Tang Y, Wang J, Xiong F, Guo C, Wang Y, Zhang S, Gong Z, Wei F, Yang L, He Y, Zhou M, Li X, Li G, Xiong W, Zeng Z (2017) Role of long non-coding RNAs in glucose metabolism in cancer. Mol Cancer 16:130. https://doi.org/10.1186/s12943-017-0699-3

    CAS  Article  PubMed  PubMed Central  Google Scholar 

  10. Fan JC, Zeng F, Le YG, Xin L (2018) LncRNA CASC2 inhibited the viability and induced the apoptosis of hepatocellular carcinoma cells through regulating miR-24-3p. J Cell Biochem 119:6391–6397. https://doi.org/10.1002/jcb.26479

    CAS  Article  PubMed  Google Scholar 

  11. Grandhi MS, Kim AK, Ronnekleiv-Kelly SM, Kamel IR, Ghasebeh MA, Pawlik TM (2016) Hepatocellular carcinoma: from diagnosis to treatment. Surg Oncol 25:74–85. https://doi.org/10.1016/j.suronc.2016.03.002

    Article  PubMed  Google Scholar 

  12. Han P, Li JW, Zhang BM, Lv JC, Li YM, Gu XY, Yu ZW, Jia YH, Bai XF, Li L, Liu YL, Cui BB (2017) The lncRNA CRNDE promotes colorectal cancer cell proliferation and chemoresistance via miR-181a-5p-mediated regulation of Wnt/beta-catenin signaling. Mol Cancer 16:9. https://doi.org/10.1186/s12943-017-0583-1

    CAS  Article  PubMed  PubMed Central  Google Scholar 

  13. Hata AN, Engelman JA, Faber AC (2015) The BCL2 family: key mediators of the apoptotic response to targeted anticancer therapeutics. Cancer Discov 5:475–487. https://doi.org/10.1158/2159-8290.CD-15-0011

    CAS  Article  PubMed  PubMed Central  Google Scholar 

  14. Ji D, Jiang C, Zhang L, Liang N, Jiang T, Yang B, Liang H (2019) LncRNA CRNDE promotes hepatocellular carcinoma cell proliferation, invasion, and migration through regulating miR-203/ BCAT1 axis. J Cell Physiol 234:6548–6560. https://doi.org/10.1002/jcp.27396

    CAS  Article  PubMed  Google Scholar 

  15. Jiang H, Wang Y, Ai M, Wang H, Duan Z, Wang H, Zhao L, Yu J, Ding Y, Wang S (2017) Long noncoding RNA CRNDE stabilized by hnRNPUL2 accelerates cell proliferation and migration in colorectal carcinoma via activating Ras/MAPK signaling pathways. Cell Death Dis 8:e2862. https://doi.org/10.1038/cddis.2017.258

    CAS  Article  PubMed  PubMed Central  Google Scholar 

  16. Jing H, Xia H, Qian M, Lv X (2019) Long noncoding RNA CRNDE promotes non-small cell lung cancer progression via sponging microRNA-338-3p. Biomed Pharmacother 110:825–833. https://doi.org/10.1016/j.biopha.2018.12.024

    CAS  Article  PubMed  Google Scholar 

  17. Li J, Zhang Q, Fan X, Mo W, Dai W, Feng J, Wu L, Liu T, Li S, Xu S, Wang W, Lu X, Yu Q, Chen K, Xia Y, Lu J, Zhou Y, Xu L, Guo C (2017) The long noncoding RNA TUG1 acts as a competing endogenous RNA to regulate the Hedgehog pathway by targeting miR-132 in hepatocellular carcinoma. Oncotarget 8:65932–65945. https://doi.org/10.18632/oncotarget.19582

    Article  PubMed  PubMed Central  Google Scholar 

  18. Li Y, Yang X, Kang X, Liu S (2019) The regulatory roles of long noncoding RNAs in the biological behavior of pancreatic cancer. Saudi J Gastroenterol 25:145–151. https://doi.org/10.4103/sjg.SJG_465_18

    Article  PubMed  PubMed Central  Google Scholar 

  19. Lin ZX, Ruan DY, Jia CC, Wang TT, Cheng JT, Huang HQ, Wu XY (2019) Controlling nutritional status (CONUT) score-based nomogram to predict overall survival of patients with HBV-associated hepatocellular carcinoma after curative hepatectomy. Clin Transl Oncol 22:370–380. https://doi.org/10.1007/s12094-019-02137-4

    CAS  Article  PubMed  Google Scholar 

  20. Liu G, Pei F, Yang F, Li L, Amin AD, Liu S, Buchan JR, Cho WC (2017) Role of autophagy and apoptosis in non-small-cell lung cancer. Int J Mol Sci 18. https://doi.org/10.3390/ijms18020367

  21. Liu P, Chen B, Gu Y, Liu Q (2018) PNMA1, regulated by miR-33a-5p, promotes proliferation and EMT in hepatocellular carcinoma by activating the Wnt/beta-catenin pathway. Biomed Pharmacother 108:492–499. https://doi.org/10.1016/j.biopha.2018.09.059

    CAS  Article  PubMed  Google Scholar 

  22. Livak KJ, Schmittgen TD (2001) Analysis of relative gene expression data using real-time quantitative PCR and the 2(−delta delta C(T)) method. Methods 25:402–408. https://doi.org/10.1006/meth.2001.1262

    CAS  Article  Google Scholar 

  23. Long J, Bai Y, Yang X, Lin J, Yang X, Wang D, He L, Zheng Y, Zhao H (2019) Construction and comprehensive analysis of a ceRNA network to reveal potential prognostic biomarkers for hepatocellular carcinoma. Cancer Cell Int 19:90. https://doi.org/10.1186/s12935-019-0817-y

    Article  PubMed  PubMed Central  Google Scholar 

  24. Lu YB, Jiang Q, Yang MY, Zhou JX, Zhang Q (2017) Long noncoding RNA NNT-AS1 promotes hepatocellular carcinoma progression and metastasis through miR-363/CDK6 axis. Oncotarget 8:88804–88814. https://doi.org/10.18632/oncotarget.21321

    Article  PubMed  PubMed Central  Google Scholar 

  25. Ma J, Li T, Han X, Yuan H (2018) Knockdown of LncRNA ANRIL suppresses cell proliferation, metastasis, and invasion via regulating miR-122-5p expression in hepatocellular carcinoma. J Cancer Res Clin Oncol 144:205–214. https://doi.org/10.1007/s00432-017-2543-y

    CAS  Article  PubMed  Google Scholar 

  26. Militello G, Weirick T, John D, Doring C, Dimmeler S, Uchida S (2017) Screening and validation of lncRNAs and circRNAs as miRNA sponges. Brief Bioinform 18:780–788. https://doi.org/10.1093/bib/bbw053

    CAS  Article  PubMed  Google Scholar 

  27. Paul Y, Thomas S, Patil V, Kumar N, Mondal B, Hegde AS, Arivazhagan A, Santosh V, Mahalingam K, Somasundaram K (2018) Genetic landscape of long noncoding RNA (lncRNAs) in glioblastoma: identification of complex lncRNA regulatory networks and clinically relevant lncRNAs in glioblastoma. Oncotarget 9:29548–29564. https://doi.org/10.18632/oncotarget.25434

    Article  PubMed  PubMed Central  Google Scholar 

  28. Shao S, Wang C, Wang S, Zhang H, Zhang Y (2019) LncRNA STXBP5-AS1 suppressed cervical cancer progression via targeting miR-96-5p/PTEN axis. Biomed Pharmacother 117:109082. https://doi.org/10.1016/j.biopha.2019.109082

    CAS  Article  PubMed  Google Scholar 

  29. Tang D, Zhao LJ, Peng CJ, Ran KQ, Mu R, Ao Y (2019) LncRNA CRNDE promotes hepatocellular carcinoma progression by upregulating SIX1 through modulating miR-337-3p. J Cell Biochem 120:16128–16142. https://doi.org/10.1002/jcb.28894

    CAS  Article  PubMed  Google Scholar 

  30. Torre LA, Bray F, Siegel RL, Ferlay J, Lortet-Tieulent J, Jemal A (2015) Global cancer statistics, 2012. CA Cancer J Clin 65:87–108. https://doi.org/10.3322/caac.21262

    Article  PubMed  PubMed Central  Google Scholar 

  31. Wang G, Pan J, Zhang L, Wei Y, Wang C (2017) Long non-coding RNA CRNDE sponges miR-384 to promote proliferation and metastasis of pancreatic cancer cells through upregulating IRS1. Cell Prolif 50:e12389. https://doi.org/10.1111/cpr.12389

    CAS  Article  PubMed Central  Google Scholar 

  32. Wang YY, Qi LN, Zhong JH, Qin HG, Ye JZ, Lu SD, Ma L, Xiang BD, Li LQ, You XM (2017) High expression of AKR1B10 predicts low risk of early tumor recurrence in patients with hepatitis B virus-related hepatocellular carcinoma. Sci Rep 7:42199. https://doi.org/10.1038/srep42199

    CAS  Article  PubMed  PubMed Central  Google Scholar 

  33. Wang Z, Zou Q, Song M, Chen J (2017) NEAT1 promotes cell proliferation and invasion in hepatocellular carcinoma by negative regulating miR-613 expression. Biomed Pharmacother 94:612–618. https://doi.org/10.1016/j.biopha.2017.07.111

    CAS  Article  PubMed  Google Scholar 

  34. Xin H, Liu N, Xu X, Zhang J, Li Y, Ma Y, Li G, Liang J (2019) Knockdown of lncRNA-UCA1 inhibits cell viability and migration of human glioma cells by miR-193a-mediated downregulation of CDK6. J Cell Biochem 120:15157–15169. https://doi.org/10.1002/jcb.28777

    CAS  Article  PubMed  Google Scholar 

  35. Young RS, Ponting CP (2013) Identification and function of long non-coding RNAs. Essays Biochem 54:113–126. https://doi.org/10.1042/bse0540113

    CAS  Article  PubMed  Google Scholar 

  36. Zhang JJ, Fan LP (2019) Long non-coding RNA CRNDE enhances cervical cancer progression by suppressing PUMA expression. Biomed Pharmacother 117:108726. https://doi.org/10.1016/j.biopha.2019.108726

    CAS  Article  PubMed  Google Scholar 

  37. Zhang J, Yin M, Peng G, Zhao Y (2018) CRNDE: an important oncogenic long non-coding RNA in human cancers. Cell Prolif 51:e12440. https://doi.org/10.1111/cpr.12440

    Article  PubMed  PubMed Central  Google Scholar 

  38. Zheng J, Liu X, Wang P, Xue Y, Ma J, Qu C, Liu Y (2016) CRNDE promotes malignant progression of glioma by attenuating miR-384/PIWIL4/STAT3 Axis. Mol Ther 24:1199–1215. https://doi.org/10.1038/mt.2016.71

    CAS  Article  PubMed  PubMed Central  Google Scholar 

  39. Zhou WY, Zhang MM, Liu C, Kang Y, Wang JO, Yang XH (2019) Long noncoding RNA LINC00473 drives the progression of pancreatic cancer via upregulating programmed death-ligand 1 by sponging microRNA-195-5p. J Cell Physiol 234:23176–23189. https://doi.org/10.1002/jcp.28884

    CAS  Article  PubMed  Google Scholar 

  40. Zhu H, Wang G, Zhou X, Song X, Gao H, Ma C, Chang H, Li H, Liu FF, Lu J, Ma J (2016) miR-1299 suppresses cell proliferation of hepatocellular carcinoma (HCC) by targeting CDK6. Biomed Pharmacother 83:792–797. https://doi.org/10.1016/j.biopha.2016.07.037

    CAS  Article  PubMed  Google Scholar 

Download references

Acknowledgments

The authors would like to thank the Biobank of China-Japan Union Hospital of Jilin University for providing human HCC tissues and paired adjacent normal specimens.

Author information

Affiliations

Authors

Contributions

This study was conceptualized by CL and XWZ. CL and YEX performed the experiment. CL, JYS, and SL analyzed and interpreted the results. CL and MYC drafted the manuscript. XWZ revised the manuscript. All of the authors read and approved the final manuscript.

Corresponding author

Correspondence to Xuewen Zhang.

Ethics declarations

Conflict of interest

The authors declare that they have no conflicts of interest.

Additional information

Publisher’s note

Springer Nature remains neutral with regard to jurisdictional claims in published maps and institutional affiliations.

Key points

- CRNDE was involved in the regulation of apoptosis, invasion, and migration of HCC.

- The effect of CRNDE on HCC was associated with the miR-33a-5p/CDK6 axis.

Electronic supplementary material

ESM 1

(DOCX 754 kb)

Rights and permissions

Reprints and Permissions

About this article

Verify currency and authenticity via CrossMark

Cite this article

Lin, C., Xiang, Y., Sheng, J. et al. Long non-coding RNA CRNDE promotes malignant progression of hepatocellular carcinoma through the miR-33a-5p/CDK6 axis. J Physiol Biochem 76, 469–481 (2020). https://doi.org/10.1007/s13105-020-00754-0

Download citation

  • Received:

  • Accepted:

  • Published:

  • Issue Date:

  • DOI: https://doi.org/10.1007/s13105-020-00754-0

Keywords

  • Hepatocellular carcinoma
  • CRNDE
  • MiR-33a-5p
  • CDK6
  • Targeted therapy