Abstract
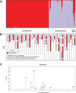
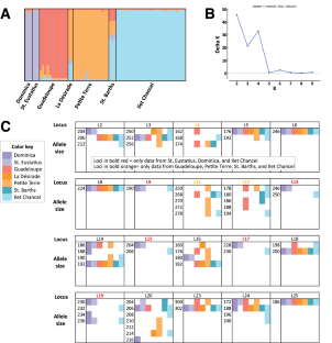
Biodiversity and wild populations are globally threatened by a wide range of actors. The genus Iguana, widely distributed throughout the Americas, is under threat by invasive species, hybridization, the global pet trade, and habitat destruction. This holds especially true for the insular lineages, with the Critically Endangered I. delicatissima having experienced a > 75% range decrease, primarily through hybridization with non-native iguanas. We collated published microsatellite data and genotyped samples from new localities to construct a distribution-wide Iguana dataset built from 190 individuals for 17 microsatellite loci. This enabled us to identify patterns of genetic differentiation within and among populations, and identify key loci and private alleles for use in conservation management. Our analyses reveal clear separation between I. delicatissima and the I. iguana complex, highlighting the power of eight key microsatellite loci for the study of hybridization dynamics. Genetic differentiation within I. delicatissima identifies four clusters that aid decision making for conservation management action. Within the I. iguana complex, we increase mainland localities by 11-fold and recover 3.5 × more alleles across all loci than previously known. Overall, we identify 112 (48% private) and 76 (25% private) alleles for mainland and island lineages, respectively. We highlight loci sets to identify (1) non-native or hybrid iguanas in insular populations and their genetic origin, and (2) genetic origin of insular iguanas in the global pet trade. Overall, we provide a reference for Iguana microsatellite loci in order to allow standardization and comparison among studies, aiding broader assessment of research and conservation hypotheses.




Similar content being viewed by others
Explore related subjects
Discover the latest articles and news from researchers in related subjects, suggested using machine learning.Data Availability
Data are freely available on figshare, https://doi.org/10.6084/m9.figshare.13584923.v1).
References
ANT/ATE/STENAPA (2018) Lesser Antillean Iguana Iguana delicatissima Conservation Strategy and Action Plan for the Northern Caribbean Sub-region (Anguilla, St. Barthélemy, St. Eustatius), 2018–2023. Anguilla National Trust, Agence Territoriale de l’Environnement and St. Eustatius National Parks Foundation
Angin B (2017) Plan National d’Actions pour le rétablissement de l’iguane des petites Antilles, Iguana delicatissima, 2018–2022. 69p + annexes
Bochaton C, Bailon S, Ineich I, Breuil M, Tresset A, Grouard S (2016) From a thriving past to an uncertain future: Zooarchaeological evidence of two millenia of human impact on a large emblematic lizard (Iguana delicatissima) on the Guadeloupe Islands (French West Indies). Quat Sci Rev 150:172–183
Breuil M (2003) In the footsteps of French Naturalists, a Battle of Iguanas and Improvements in Biodiversity, Islands and the Sea: Essays on Herpetological Exploration in the West Indies. Henderson RW, Powell R (eds.). Society for the Study of Amphibians and Reptiles, Ithaca (New York). Contrib to Herpetol 20:255–270.
Breuil M (2013) Caractérisation morphologique de l’iguane commun Iguana iguana (Linnaeus, 1758), de l’iguane des Petites Antilles Iguana delicatissima Laurenti, 1768 et de leurs hybrides. Bull Soc Herpetol Fr 147:309–346
Breuil M (2021) Les iguanes des Petites Antilles. Les espèces endémiques sur le déclin. Le Courrier De La Nature 326:27–33
Breuil M et al. (submitted) Iguana insularis (Iguanidae) from the Southern Lesser Antilles: an endemic partially hybridized species. Conserv Genet.
Breuil M, Vuillaume B, Schikorski D, Krauss U, Morton MN, Haynes P, Daltry JC, Corry E, Gaymes G, Gaymes J, Bech N, Jelic M, Grandjean F (2019) A story of nasal horns: Two new subspecies of Iguana Laurenti, 1768 (Squamata, Iguanidae) in Saint Lucia, St Vincent & the Grenadines, and Grenada (southern Lesser Antilles). Zootaxa 4608:201–232
Breuil M, Schikorski D, Vuillaume B, Krauss U, Morton MN, Corry E, Bech N, Jelic M, Grandjean F (2020) Painted black: Iguana melanoderma (Reptilia, Squamata, Iguanidae) a new melanistic endemic species from Saba and Montserrat islands (Lesser Antilles). ZooKeys 926:95–131
Bryan JJ, Gerber GP, Welch ME, Stephen CL (2007) Re-evaluating the taxonomic status of the Booby Cay Iguana, Cyclura carinata bartschi. Copeia 3:734–739
Bock B, Malone CL, Knapp C, Aparicio J, Avila-Pires TCS, Cacciali P, Caicedo JR, Chaves G, Cisneros-Heredia DF, Gutiérrez-Cárdenas P, Lamar W, Moravec J, Perez P, Porras LW, Rivas G, Scott N, Solórzano A, Sunyer J (2018) Iguana iguana. The IUCN Red List of Threatened Species. https://doi.org/10.2305/IUCN.UK.2018-1.RLTS.T174481A1414646.en
Carsten BC, Pelletier TA, Reid NM, Satler JD (2013) How to fail at species delimitation. Mol Ecol 22:4369–4383
Censky EJ, Hodge K, Dudley J (1998) Over-water dispersal of lizards due to hurricanes. Nature 395:556
Coetzer WG, Downs CT, Perrin MR, Willows-Munro S (2017) Testing of microsatellite multiplexes for individual identification of Cape Parrots (Poicephalus robustus): paternity testing and monitoring trade. PeerJ 5:e2900
Colosimo G, Knapp CR, Wallace LE, Welch ME (2014) Inferred vs realized patterns of gene flow: An analysis of population structure in the Andros Island Rock Iguana. PLoS ONE 9:e106963
Dabrowski MJ, Pilot M, Kruczyk M, Zmihorski M, Umer HM, Gliwicz J (2014) Reliability assessment of null allele detection: inconsistencies between and within different methods. Mol Ecol Res 14:361–373
De Jesús Villanueva CN, Falcón W, Velez-Zuazo X, Papa R, Malone CL (2021) Origin of the green iguana (Iguana iguana) invasion in the greater Caribbean Region and Fiji. Biol Invasions. https://doi.org/10.1007/s10530-021-02524-5
Earl DA, von Holdt BM (2012) Structure Harvester: A website and program for visualizing STRUCTURE output and implementing the Evanno method. Conserv Genet Resour 4:359–361
Engelhardt A, Muniz L, Perwitasari-Farajallah D, Widdig A (2017) Highly polymorphic microsatellite markers for the assessment of male teproductive skew and genetic variation in Critically Endangered Crested Macaques (Macaca nigra). Int J Primatol 38:672–691
Evanno G, Regnaut S, Goudet J (2005) Detecting the number of clusters of individuals using the software STRUCTURE: a simulation study. Mol Ecol 14:2611–2620
Falcón W, Ackerman JD, Daehler CC (2012) Non-native distribution and predicted geographic range of Iguana iguana in the Greater Caribbean region. IRCF Reptiles & Amphibians 19:150–160
Hedges SB, Powell R, Henderson RW, Hanson S, Murphy JC (2019) Definition of the Caribbean Islands biogeographic region, with checklist and recommendations for standardized common names of amphibians and reptiles. Caribb Herpetol 67:1–53
Iguana Taxonomy Working Group (2016) A checklist of the iguanas of the world (Iguanidae; Iguaninae), pages 4–46. In: Iguanas: Biology, Systematics, and Conservation, Iverson JB, Grant TD, Knapp CR, Pasachnik SA, editors. Herpetol Conserv Biol 11, Monograph 6.
IUCN (2020) The IUCN Red List of Threatened Species. Version 2020-1. https://www.iucnredlist.org
Janes JK, Miller JM, Dupuis JR, Malenfant RM, Gorrell JC, Cullingham CI, Andrew RL (2017) The K = 2 conundrum. Mol Ecol 26:3594–3602
Jombart T (2008) adegenet: a R package for the multivariate analysis of genetic markers. Bioinformatics 24:1403–1405
Knapp CR, Breuil M, Rodrigues C, Iverson JB (2014) Lesser Antillean Iguana, Iguana delicatissima: conservation Action Plan, 2014–2016. Gland (Switzerland): IUCN SSC Iguana Specialist Group.
Knapp CR, Grant TD, Pasachnik S, Angin B, Boman E, Brisbane J, Buckner SD, Haakonsson JE, Harlow PS, Mukhida F, Thomas-Moko N, van den Burg MP, Wasilewski JA (2020) The global need to address threats from invasive alien iguanas. Anim Conserv. https://doi.org/10.1111/acv.12660
Kuehn R, Hindenlang KE, Holzgang O, Senn J, Stoeckle B, Sperisen C (2007) Genetic effect of transportation infrastructure on Roe deer populations (Capreolus capreolus). J Hered 98:13–22
Luís C, Cothran EG, Mar Oom M (2007) Inbreeding and genetic structure in the endangered sorraia horse breed: implications for its conservation and management. J Hered 98:232–237
Martin Judson JL, Knapp CR, Welch ME (2018) Age-dependent, negative heterozygosity-fitness correlations and local effects in an endangered Caribbean reptile, Iguana delicatissima. Ecol Evol 8:2088–2096
Martin JL, Knapp CR, Gerber GP, Thorpe RS, Welch ME (2015) Phylogeography of the endangered lesser antillean iguana, Iguana delicatissima: A recent diaspora in an archipelago known for ancient herpetological endemism. J Hered 106:315–321
Meirmans PG (2020) GENODIVE version 3.0: Easy-to-use software for the analysis of genetic data of diploids and polyploids. Mol Ecol Resour 20:1126–1131
Moss JB, Welch ME, Burton FJ, Vallee MV, Houlcroft EW, Laaser T, Gerber GP (2017) First evidence for crossbreeding between invasive Iguana iguana and the native rock iguana (Genus Cyclura) on Little Cayman Island. Biol Invasions 20:817–823
Noseworthy J (2017) Cold-blooded conflict: Tackling the illegal trade in endemic Caribbean island reptiles. Unpublished M.SC. Thesis (pp. 1–106). Cambridge: University of Cambridge.
Pounder KC, Mukhida F, Brown RP, Carter D, Daltry JC, Fleming T, Goetz M, Halsey LG, Hughes G, Questel K, Saccheri IJ, Williams R, Soanes LM (2020) Testing for hybridisation of the Critically Endangered Iguana delicatissima on Anguilla to inform conservation efforts. Conserv Genet 21:405–420
Pritchard JK, Stephens M, Donnelly P (2000) Inference of population structure using multilocus genotype data. Genetics 155:945–959
R Core Team (2019) A Language and Environment for Statistical Computing. Version 3.5.1. Available at www.R-project.org/.
Raymond M, Rousset F (1995) GENEPOP (version 1.2): population genetics software for exact tests and ecumenicism. J Hered 86:248–249
Rosenberg NA (2004) DISTRUCT: a program for the graphical display of population structure. Mol Ecol Notes 4:137–138
Rowe G, Beebee TJC, Burke T (2003) A microsatellite analysis of natterjack toad, Bufo calamita. Oikos 88:641–651
Schlötterer C (2000) Evolutionary dynamics of microsatellite DNA. Chromosoma 109:365–371
Scott PA, Allison LJ, Field KJ, Averill-Murray RC, Bradley Shaffer H (2020) Individual heterozygosity predicts translocation success in threatened deser tortoises. Science 370:1086–1089
Stephen CL, Pasachnik S, Reuter A, Mosig P, Ruyle L, Fitzgerald L (2011) Survey of status, trade, and exploitation of Central American iguanas. Report, Department of Interior, United States Fish and Wildlife Service, Washington, DC. Available at https://www.cites.org/sites/default/files/common/com/ac/26/E26-04i.pdf
Stephen CL, Reynoso VH, Collett WS, Hasbun CR, Breinholt JW (2013) Geographical structure and cryptic lineages within common Green Iguanas, Iguana iguana. J Biogeogr 40:50–62
Valette V, Filipova L, Vuillaume B, Cherbonnel C, Risterucci AM, Delaunay C, Breuil M, Grandjean F (2013) Isolation and characterization of microsatellite loci from Iguana delicatissima (Reptilia: Iguanidae), new perspectives for investigation of hybridization events with Iguana iguana. Conserv Genet Resour 5:173–175
van den Burg MP, Meirmans PG, van Wagensveld TP, Kluskens B, Madden H, Welch ME, Breeuwer JAJ (2018b) The Lesser Antillean Iguana (Iguana delicatissima) on St. Eustatius: genetically depauperate and threatened by ongoing hybridization. J Hered 109:426–437
van den Burg M, Breuil M, Knapp C (2018a) Iguana delicatissima. The IUCN Red List of Threatened Species. https://doi.org/10.2305/IUCN.UK.2018-1.RLTS.T10800A122936983.en
van den Burg MP, Weissgold BJ (2020) Illegal trade of morphologically distinct populations prior to taxonomic assessment and elevation, with recommendations for future prevention. J Nat Conserv 57:125887
van den Burg MP, Brisbane JLK, Knapp CR (2020a) Post-hurricane relief facilitates invasion and establishment of two invasive alien vertebrate species in the Commonwealth of Dominica, West Indies. Biol Invasions 22:195–203
van den Burg MP, Van Belleghem SM, De Jesús Villanueva CN (2020b) The continuing march of Common Green Iguanas: Arrival on mainland Asia. J Nat Conserv 57:125888
van den Burg MP, Grandjean F, Schikorski D, Breuil M, Malone CL (2021a) IguanaBase: a live microsatellite database to guide research and conservation in the genus Iguana (Reptilia: Iguanidae). figshare. https://doi.org/10.6084/m9.figshare.13584923.v1
van den Burg MP, Daltry JD, Angin B, Boman E, Brisbane JLK, Collins K, Haaksonsson JE, Hill A, Horrocks JA, Mukhida F, ProvidenceF Questel K, Ramnanan N, Steele S, Vique Bosquet IM, Knapp CR (2021b) Biosecurity for humanitarian aid. Science 372(6542):581–582. https://doi.org/10.1126/science.abj0449
van Oosterhout C, Hutchinson WF, Wills DPM, Shipley P (2004) MICROCHECKER: software for identifying and correcting genotyping errors in microsatellite data. Mol Ecol Notes 4:535–538
van Wagensveld TP, van den Burg MP (2018) First record on fecundity of an Iguana hybrid and its implications for conservation: evidence for genetic swamping by non-native iguanas. Herpetology Notes 11:1079–1082
Vashistha G, Deepika S, Dhakate PM, Khudsar FA, Kothamasi D (2020) The effectiveness of microsatellite DNA as a genetic tool in crocodilian conservation. Conserv Genet Resour 12:733–744
Vuillaume B, Valette V, Lepais O, Grandjean F, Breuil M (2015) Genetic evidence of hybridization between the endangered native species Iguana delicatissima and the invasive Iguana iguana (Reptilia, Iguanidae) in the Lesser Antilles: management implications. PLoS ONE 10:e0127575
Welch ME, Colosimo G, Pasachnik PA, Malone CL, Hilton J, Long GJ, Getz AH, Alberts AC, Gerber GP (2017) Molecular variation and population structure in critically endangered Turks and Caicos rock iguanas: identifying intraspecific conservation units and revising subspecific taxonomy. Conserv Genet 18:479–493
Wright S (1931) Evolution in Mendelian populations. Bull Math Biol 52:241–295
Acknowledgements
We thank Ty Park and all donators to IguanaFest 2019 for financial support. We also want to acknowledge the commitment of all conservation practioners working to protect these endangered reptiles. We are extremely grateful to Joanne Justo-Gaymes, Glenroy Gaymes (Forestry Department, Ministry of Agriculture, Industry, Forestry, Fisheries and Rural Transformation, Richmond Hill, Kingstown, St Vincent & the Grenadines), and Jennifer Daltry (Fauna & Flora International, Cambridge) for allowing us to include preliminary data generated for a forthcoming manuscript on Iguana insularis insularis in St. Vincent and the Grenadines to better understand genetic variability in the genus Iguana in order to better identify geographic origins and hybridization phenomena throughout the Caribbean.
Funding
We thank Ty Park and all donators to IguanaFest 2019 for financial support.
Author information
Authors and Affiliations
Contributions
Project design: MPB, CLM; Sample collection: MPB, MB, CLM; Laboratory work: DS; Data collation: MB; Data analysis: MPB, DS; Paper writing: MPB, CLM; Funding acquisition: MPB, CLM; Commenting on manuscript: All authors.
Corresponding author
Ethics declarations
Conflict of interest
Authors declare no conflict of interest.
Additional information
Publisher's Note
Springer Nature remains neutral with regard to jurisdictional claims in published maps and institutional affiliations.
Rights and permissions
About this article
Cite this article
van den Burg, M.P., Grandjean, F., Schikorski, D. et al. A genus-wide analysis of genetic variation to guide population management, hybrid identification, and monitoring of invasions and illegal trade in Iguana (Reptilia: Iguanidae). Conservation Genet Resour 13, 435–445 (2021). https://doi.org/10.1007/s12686-021-01216-5
Received:
Accepted:
Published:
Issue Date:
DOI: https://doi.org/10.1007/s12686-021-01216-5


