Skip to main content

Downregulation of Adhesion Molecule CHL1 in B Cells but Not T Cells of Patients with Major Depression and in the Brain of Mice with Chronic Stress

Abstract

Depression is a common serious mental disorder with unclear pathogenesis. Currently, specific diagnostic biomarkers are yet to be characterized. The close homolog of L1 (CHL1) is a L1 family cell adhesion molecule involved in the regulation of neuronal survival and growth. Although genome-wide expression profiling of human lymphoblastoid cell lines (LCLs) reported neural cell adhesion molecule (NCAM) L1 as a tentative biomarker for selective serotonin reuptake inhibitor (SSRI) antidepressant response, the involvement of CHL1 in depression is unclear. In this study, using a well-established chronic unpredictable mild stress (CUMS) depression mouse model, we examined the mRNA and protein expression of CHL1 in normal control, CUMS, vehicle (VEH), fluoxetine (FLU), and clozapine (CLO) groups. We found that in the CUMS group, both mRNA and protein expression of CHL1 were downregulated in both the hippocampus and the cortex. Treatment of CUMS mice with FLU and CLO reversed CHL1 mRNA and protein expression. In the human study, we showed that CHL1 expression was significantly downregulated in monocytes of unipolar and bipolar depressive patients compared with healthy donors (HD) at both mRNA and protein levels. Consistently, ELISA showed that CHL1 levels in the serum of patients with depression were reduced and negatively correlated with their HRSD-21 scores. Further flow cytometry studies showed that the reduced number of CHL1 positive CD19+ and CD20+ B cells of patients with depression was subsequently reversed with antidepressant treatment. Our findings suggested that downregulation of CHL1 from both immune cells and the brain may be linked to the immunopathogenesis of depression. In conclusion, CHL1 may be an important predictive marker for both diagnosis and treatment outcome of depression.

This is a preview of subscription content, access via your institution.

Fig. 1
Fig. 2
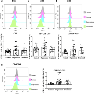
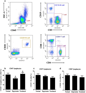
Fig. 3
Fig. 4
Fig. 5

References

  • Ahmetspahic D, Schwarte K, Ambree O, Burger C, Falcone V, Seiler K, Kooybaran MR, Grosse L, Roos F, Scheffer J, Jorgens S, Koelkebeck K, Dannlowski U, Arolt V, Scheu S, Alferink J (2018) Altered B cell homeostasis in patients with major depressive disorder and normalization of CD5 surface expression on regulatory B cells in treatment responders. J NeuroImmune Pharmacol 13(1):90–99

    Google Scholar 

  • Andreyeva A, Leshchyns'ka I, Knepper M, Betzel C, Redecke L, Sytnyk V, Schachner M (2010) CHL1 is a selective organizer of the presynaptic machinery chaperoning the SNARE complex. PLoS One 5(8):e12018

    Google Scholar 

  • Barao S, Gartner A, Leyva-Diaz E, Demyanenko G, Munck S, Vanhoutvin T, Zhou L, Schachner M, Lopez-Bendito G, Maness PF, De Strooper B (2015) Antagonistic effects of BACE1 and APH1B-gamma-secretase control axonal guidance by regulating growth cone collapse. Cell Rep 12(9):1367–1376

    CAS  Google Scholar 

  • Bhattacharya A, Drevets WC (2017) Role of neuro-immunological factors in the pathophysiology of mood disorders: implications for novel therapeutics for treatment resistant depression. Curr Top Behav Neurosci 31:339–356

    CAS  Google Scholar 

  • Biederer T, Kaeser PS, Blanpied TA (2017) Transcellular Nanoalignment of synaptic function. Neuron 96(3):680–696

    CAS  Google Scholar 

  • Bisaz R, Conboy L, Sandi C (2009) Learning under stress: a role for the neural cell adhesion molecule NCAM. Neurobiol Learn Mem 91(4):333–342

    CAS  Google Scholar 

  • Boorman E, Zajkowska Z, Ahmed R, Pariante CM, Zunszain PA (2016) Crosstalk between endocannabinoid and immune systems: a potential dysregulation in depression? Psychopharmacology 233(9):1591–1604

    CAS  Google Scholar 

  • Bullmore E (2018) The art of medicine: inflamed depression. Lancet 392(10154):1189–1190

    Google Scholar 

  • Chamberlain SR, Cavanagh J, de Boer P, Mondelli V, Jones DNC, Drevets WC, Cowen PJ, Harrison NA, Pointon L, Pariante CM, Bullmore ET (2019) Treatment-resistant depression and peripheral C-reactive protein. Br J Psychiatry 214(1):11–19

    Google Scholar 

  • Correale J, Farez MF, Ysrraelit MC (2014) Role of prolactin in B cell regulation in multiple sclerosis. J Neuroimmunol 269(1–2):76–86

    CAS  Google Scholar 

  • Desarnaud F, Jakovcevski M, Morellini F, Schachner M (2008) Stress downregulates hippocampal expression of the adhesion molecules NCAM and CHL1 in mice by mechanisms independent of DNA methylation of their promoters. Cell Adhes Migr 2(1):38–44

    Google Scholar 

  • Duda W, Curzytek K, Kubera M, Connor TJ, Fagan EM, Basta-Kaim A, Trojan E, Papp M, Gruca P, Budziszewska B, Leskiewicz M, Maes M, Lason W (2019) Interaction of the immune-inflammatory and the kynurenine pathways in rats resistant to antidepressant treatment in model of depression. Int Immunopharmacol 73:527–538

    CAS  Google Scholar 

  • Duric V, Banasr M, Stockmeier CA, Simen AA, Newton SS, Overholser JC, Jurjus GJ, Dieter L, Duman RS (2013) Altered expression of synapse and glutamate related genes in post-mortem hippocampus of depressed subjects. Int J Neuropsychopharmacol 16(1):69–82

    CAS  Google Scholar 

  • Fan KQ, Li YY, Wang HL, Mao XT, Guo JX, Wang F, Huang LJ, Li YN, Ma XY, Gao ZJ, Chen W, Qian DD, Xue WJ, Cao Q, Zhang L, Shen L, Tong C, Zhong JY, Lu W, Lu L, Ren KM, Zhong G, Wang Y, Tang M, Feng XH, Chai RJ, Jin J (2019) Stress-induced metabolic disorder in peripheral CD4(+) T cells leads to anxiety-like behavior. Cell 179(4):864–879 e819

    CAS  Google Scholar 

  • GBD 2016 Disease and Injury Incidence and Prevalence Collaborators. (2017). Global, regional, and national incidence, prevalence, and years lived with disability for 328 diseases and injuries for 195 countries, 1990-2016: a systematic analysis for the Global Burden of Disease Study 2016. Lancet 390(10100):1211–1259

  • Gelenberg AJ (2010) A review of the current guidelines for depression treatment. J Clin Psychiatry 71(7):e15

    Google Scholar 

  • Guseva D, Jakovcevski I, Irintchev A, Leshchyns'ka I, Sytnyk V, Ponimaskin E, Schachner M (2018) Cell adhesion molecule close homolog of L1 (CHL1) guides the regrowth of regenerating motor axons and regulates synaptic coverage of motor neurons. Front Mol Neurosci 11:174

    Google Scholar 

  • Hochstrasser T, Weiss E, Marksteiner J, Humpel C (2010) Soluble cell adhesion molecules in monocytes of Alzheimer’s disease and mild cognitive impairment. Exp Gerontol 45(1):70–74

    CAS  Google Scholar 

  • Holmes SE, Scheinost D, Finnema SJ, Naganawa M, Davis MT, DellaGioia N, Nabulsi N, Matuskey D, Angarita GA, Pietrzak RH, Duman RS, Sanacora G, Krystal JH, Carson RE, Esterlis I (2019) Lower synaptic density is associated with depression severity and network alterations. Nat Commun 10(1):1529

    Google Scholar 

  • Kang HJ, Voleti B, Hajszan T, Rajkowska G, Stockmeier CA, Licznerski P, Lepack A, Majik MS, Jeong LS, Banasr M, Son H, Duman RS (2012) Decreased expression of synapse-related genes and loss of synapses in major depressive disorder. Nat Med 18(9):1413–1417

    CAS  Google Scholar 

  • Kenwrick S, Watkins A, De Angelis E (2000) Neural cell recognition molecule L1: relating biological complexity to human disease mutations. Hum Mol Genet 9(6):879–886

    CAS  Google Scholar 

  • Kolata S, Wu J, Light K, Schachner M, Matzel LD (2008) Impaired working memory duration but normal learning abilities found in mice that are conditionally deficient in the close homolog of L1. J Neurosci 28(50):13505–13510

    CAS  Google Scholar 

  • Laifenfeld D, Karry R, Grauer E, Klein E, Ben-Shachar D (2005a) Antidepressants and prolonged stress in rats modulate CAM-L1, laminin, and pCREB, implicated in neuronal plasticity. Neurobiol Dis 20(2):432–441

    CAS  Google Scholar 

  • Laifenfeld D, Karry R, Klein E, Ben-Shachar D (2005b) Alterations in cell adhesion molecule L1 and functionally related genes in major depression: a postmortem study. Biol Psychiatry 57(7):716–725

    CAS  Google Scholar 

  • Laumet G, Edralin JD, Chiang AC, Dantzer R, Heijnen CJ, Kavelaars A (2018) Resolution of inflammation-induced depression requires T lymphocytes and endogenous brain interleukin-10 signaling. Neuropsychopharmacology 43(13):2597–2605

    CAS  Google Scholar 

  • Lemieux A, Coe CL, Carnes M (2008) Symptom severity predicts degree of T cell activation in adult women following childhood maltreatment. Brain Behav Immun 22(6):994–1003

    Google Scholar 

  • Li C, Liu C, Zhou B, Hu C, Xu X (2016) Novel microduplication of CHL1 gene in a patient with autism spectrum disorder: a case report and a brief literature review. Mol Cytogenet 9:51

    CAS  Google Scholar 

  • Lynall ME, Turner L, Bhatti J, Cavanagh J, de Boer P, Mondelli V, Jones D, Drevets WC, Cowen P, Harrison NA, Pariante CM, Pointon L, Clatworthy MR, Bullmore E (2019) Peripheral blood cell-stratified subgroups of inflamed depression. Biol Psychiatry

  • Mavropoulos A, Simopoulou T, Varna A, Liaskos C, Katsiari CG, Bogdanos DP, Sakkas LI (2016) Breg cells are numerically decreased and functionally impaired in patients with systemic sclerosis. Arthritis Rheum 68(2):494–504

    CAS  Google Scholar 

  • Moda-Sava RN, Murdock MH, Parekh PK, Fetcho RN, Huang BS, Huynh TN, Witztum J, Shaver DC, Rosenthal DL, Alway EJ, Lopez K, Meng Y, Nellissen L, Grosenick L, Milner TA, Deisseroth K, Bito H, Kasai H, Liston C(2019) Sustained rescue of prefrontal circuit dysfunction by antidepressant-induced spine formation. Science 364(6436)

  • Morag A, Pasmanik-Chor M, Oron-Karni V, Rehavi M, Stingl JC, Gurwitz D (2011) Genome-wide expression profiling of human lymphoblastoid cell lines identifies CHL1 as a putative SSRI antidepressant response biomarker. Pharmacogenomics 12(2):171–184

    CAS  Google Scholar 

  • Morellini F, Lepsveridze E, Kahler B, Dityatev A, Schachner M (2007) Reduced reactivity to novelty, impaired social behavior, and enhanced basal synaptic excitatory activity in perforant path projections to the dentate gyrus in young adult mice deficient in the neural cell adhesion molecule CHL1. Mol Cell Neurosci 34(2):121–136

    CAS  Google Scholar 

  • Oved K, Morag A, Pasmanik-Chor M, Oron-Karni V, Shomron N, Rehavi M, Stingl JC, Gurwitz D (2012) Genome-wide miRNA expression profiling of human lymphoblastoid cell lines identifies tentative SSRI antidepressant response biomarkers. Pharmacogenomics 13(10):1129–1139

    CAS  Google Scholar 

  • Palumbo O, Fischetto R, Palumbo P, Nicastro F, Papadia F, Zelante L, Carella M (2015) De novo microduplication of CHL1 in a patient with non-syndromic developmental phenotypes. Mol Cytogenet 8:66

    Google Scholar 

  • Pierini A, Schneidawind D, Nishikii H, Negrin RS (2015) Regulatory T cell immunotherapy in immune-mediated diseases. Curr Stem Cell Rep 1(4):177–186

    CAS  Google Scholar 

  • Pratte M, Jamon M (2009) Impairment of novelty detection in mice targeted for the Chl1 gene. Physiol Behav 97(3–4):394–400

    CAS  Google Scholar 

  • Probst-Schendzielorz K, Scholl C, Efimkina O, Ersfeld E, Viviani R, Serretti A, Fabbri C, Gurwitz D, Lucae S, Ising M, Paul AM, Lehmann ML, Steffens M, Crisafulli C, Calabro M, Holsboer F, Stingl J (2015) CHL1, ITGB3 and SLC6A4 gene expression and antidepressant drug response: results from the Munich antidepressant response signature (MARS) study. Pharmacogenomics 16(7):689–701

    CAS  Google Scholar 

  • Sandi C (2004) Stress, cognitive impairment and cell adhesion molecules. Nat Rev Neurosci 5(12):917–930

    CAS  Google Scholar 

  • Schlatter MC, Buhusi M, Wright AG, Maness PF (2008) CHL1 promotes Sema3A-induced growth cone collapse and neurite elaboration through a motif required for recruitment of ERM proteins to the plasma membrane. J Neurochem 104(3):731–744

    CAS  Google Scholar 

  • Schmalbach B, Lepsveridze E, Djogo N, Papashvili G, Kuang F, Leshchyns'ka I, Sytnyk V, Nikonenko AG, Dityatev A, Jakovcevski I, Schachner M (2015) Age-dependent loss of parvalbumin-expressing hippocampal interneurons in mice deficient in CHL1, a mental retardation and schizophrenia susceptibility gene. J Neurochem 135(4):830–844

    CAS  Google Scholar 

  • Senchenko VN, Krasnov GS, Dmitriev AA, Kudryavtseva AV, Anedchenko EA, Braga EA, Pronina IV, Kondratieva TT, Ivanov SV, Zabarovsky ER, Lerman MI (2011) Differential expression of CHL1 gene during development of major human cancers. PLoS One 6(3):e15612

    CAS  Google Scholar 

  • Shaltout TE, Alali KA, Bushra S, Alkaseri AM, Jose ED, Al-Khainji M, Saleh R, Salama DA, Shaltout H, Al-Abdullah M, Rizk NM (2013) Significant association of close homologue of L1 gene polymorphism rs2272522 with schizophrenia in Qatar. Asia Pac Psychiatry 5(1):17–23

    Google Scholar 

  • Shoukier M, Fuchs S, Schwaibold E, Lingen M, Gartner J, Brockmann K, Zirn B (2013) Microduplication of 3p26.3 in nonsyndromic intellectual disability indicates an important role of CHL1 for normal cognitive function. Neuropediatrics 44(5):268–271

    Google Scholar 

  • Tang AH, Chen H, Li TP, Metzbower SR, MacGillavry HD, Blanpied TA (2016) A trans-synaptic nanocolumn aligns neurotransmitter release to receptors. Nature 536(7615):210–214

    CAS  Google Scholar 

  • Tang H, Jiang L, Zhu C, Liu R, Wu Y, Yan Q, Liu M, Jia Y, Chen J, Qin Y, Lee VH, Luo S, Wang Q, Guan XY (2019) Loss of cell adhesion molecule L1 like promotes tumor growth and metastasis in esophageal squamous cell carcinoma. Oncogene 38(17):3119–3133

    CAS  Google Scholar 

  • Vasileva LV, Ivanovska MV, Murdjeva MA, Saracheva KE, Georgiev MI (2019) Immunoregulatory natural compounds in stress-induced depression: an alternative or an adjunct to conventional antidepressant therapy? Food Chem Toxicol 127:81–88

    CAS  Google Scholar 

  • Wakabayashi Y, Uchida S, Funato H, Matsubara T, Watanuki T, Otsuki K, Fujimoto M, Nishida A, Watanabe Y (2008) State-dependent changes in the expression levels of NCAM-140 and L1 in the peripheral blood cells of bipolar disorders, but not in the major depressive disorders. Prog Neuro-Psychopharmacol Biol Psychiatry 32(5):1199–1205

    CAS  Google Scholar 

  • Wong DT, Horng JS, Bymaster FP, Hauser KL, Molloy BB (1974) A selective inhibitor of serotonin uptake: Lilly 110140, 3-(p-trifluoromethylphenoxy)-N-methyl-3-phenylpropylamine. Life Sci 15(3):471–479

    CAS  Google Scholar 

  • Yang CR, Bai YY, Ruan CS, Zhou HF, Liu D, Wang XF, Shen LJ, Zheng HY, Zhou XF (2015) Enhanced aggressive behaviour in a mouse model of depression. Neurotox Res 27(2):129–142

    CAS  Google Scholar 

  • Yang CR, Bai YY, Ruan CS, Zhou FH, Li F, Li CQ, Zhou XF (2017) Injection of anti-proBDNF in anterior cingulate cortex (ACC) reverses chronic stress-induced adverse mood behaviors in mice. Neurotox Res 31(2):298–308

    CAS  Google Scholar 

  • Yang CR, Zhang XY, Liu Y, Du JY, Liang R, Yu M, Zhang FQ, Mu XF, Li F, Zhou L, Zhou FH, Meng FJ, Wang S, Ming D, Zhou XF (2020) Antidepressant drugs correct the imbalance between proBDNF/p75NTR/sortilin and mature BDNF/TrkB in the brain of mice with chronic stress. Neurotox Res 37(1):171–182

    CAS  Google Scholar 

  • Zhong F, Liu L, Wei JL, Hu ZL, Li L, Wang S, Xu JM, Zhou XF, Li CQ, Yang ZY, Dai RP (2018) Brain-derived neurotrophic factor precursor in the hippocampus regulates both depressive and anxiety-like behaviors in rats. Front Psychiatry 9:776

    Google Scholar 

Download references

Funding

This research was supported by grant from the Science & Technology Development Fund of Tianjin Education Commission for Higher Education (2018KJ086), by the Youth Fund of the Second Hospital of Tianjin Medical University (2018ydey01) and by the MST grant (2011CB944200) to XFZ.

Author information

Affiliations

Authors

Corresponding authors

Correspondence to Dong Ming or Xin-Fu Zhou.

Ethics declarations

All experiments were performed in accordance with the Animal Management Rules of the Ministry of Health of the People’s Republic of China. We declare that our study was carried out in accordance with the latest version of the Declaration of Helsinki. The Ethics Committee of Tianjin Mental Hospital approved all procedures (KY2018K015).

Conflict of Interest

The authors declare that they have no conflict of interest.

Additional information

Publisher’s Note

Springer Nature remains neutral with regard to jurisdictional claims in published maps and institutional affiliations.

Electronic Supplementary Material

ESM 1

(DOCX 15 kb)

Rights and permissions

Reprints and Permissions

About this article

Verify currency and authenticity via CrossMark

Cite this article

Yang, C.R., Ning, L., Zhou, F.H. et al. Downregulation of Adhesion Molecule CHL1 in B Cells but Not T Cells of Patients with Major Depression and in the Brain of Mice with Chronic Stress. Neurotox Res 38, 914–928 (2020). https://doi.org/10.1007/s12640-020-00234-9

Download citation

  • Received:

  • Revised:

  • Accepted:

  • Published:

  • Issue Date:

  • DOI: https://doi.org/10.1007/s12640-020-00234-9

Keywords

  • Depression
  • Biomarker
  • CHL1
  • B cells
  • CUMS