Skip to main content

Computational Analysis of High-Risk SNPs in Human DBY Gene Responsible for Male Infertility: A Functional and Structural Impact

Abstract

Background

DEAD-box helicase 3, Y-linked (DBY) is a candidate gene of the AZF region which is involved in spermatogenesis process. Mutations in the DBY gene may disrupt the spermatogenesis and lead to infertility in men. Identification of functionally neutral mutation from the disease-causing mutation is the biggest challenge in human genetic variation analysis. Owing to the importance of DBY in male infertility, functional analysis was carried out to reveal the association between genetic mutation and phenotypic variation through various in silico approaches.

Methods

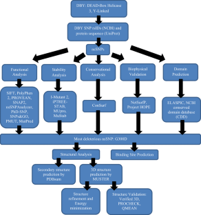
The present study analyzed the functional consequences of the nsSNPs in human DBY gene using SIFT, PolyPhen 2, PROVEAN, SNAP2, PMut, nsSNPAnalyzer, PhD-SNP and SNPs&GO along with stability analysis through I-Mutant2.0, MuPro and iPTREE-STAB. The conservational analysis of amino acid residues, biophysical properties and conserved domains of the DBY protein was analyzed using various computational tools. The 3D structure of the protein was generated using SPARKS-X and validated using RAMPAGE.

Results

Out of 1130 SNPs reported in dbSNP, only one nsSNP (G300D) was found to have a functional effect on stability as well as the function of the DBY protein. The results showed the presence of G300 in the putative structure of DBY domain.

Conclusion

To the best of our knowledge, this is the first study to detect pathologically significant nsSNPs (G300D) through a computational approach in the DBY which can be useful for development in potent drug discovery studies.

This is a preview of subscription content, access via your institution.

Fig. 1
Fig. 2
Fig. 3
Fig. 4
Fig. 5
Fig. 6
Fig. 7

Abbreviations

DBY :

DEAD-box helicase 3, Y-linked

SNPs:

Single nucleotide polymorphisms

nsSNPs:

Non-synonymous SNPs

dbSNP:

Database of SNP

3′UTR:

Three prime untranslated region

5′UTR:

Five prime untranslated region

OMIM:

Online Mendelian Inheritance in Man

NCBI:

National Center for Biotechnology Information

SIFT:

Sorting intolerant from tolerant

PolyPhen-2:

Polymorphism phenotyping v2

PROVEAN:

Protein Variation Effect ANalyzer

PDB:

Protein Data Bank

SNPs&GO:

Single nucleotide polymorphisms and gene ontology

PhD-SNP:

Predictor of human deleterious single nucleotide polymorphisms

TI:

Tolerance index

STRING:

Search tool for the retrieval of interacting genes/proteins

SVM:

Support vector machine

References

  1. Foresta C, Moro E, Ferlin A (2001) Y chromosome microdeletions and alterations of spermatogenesis. Endocr Rev 22:226–239. https://doi.org/10.1210/edrv.22.2.0425

    CAS  Article  PubMed  Google Scholar 

  2. De Kretser DM, Baker HWG (1999) Infertility in men: recent advances and continuing controversies. J Clin Endocrinol Metab 84:3443–3450. https://doi.org/10.1210/jcem.84.10.6101

    Article  PubMed  Google Scholar 

  3. Plaseska-Karanfilska D, Noveski P, Plaseski T, Maleva I, Madjunkova S, Moneva Z (2012) Genetic causes of male infertility. BJMG 15(Supplement):31–34. https://doi.org/10.2478/v10034-012-0015-x

    CAS  Article  PubMed  Google Scholar 

  4. Tiepolo L, Zuffardi O (1976) Localization of factors controlling spermatogenesis in the non-fluorescent portion of the human Y chromosome long arm. Hum Genet 34:119–124. https://doi.org/10.1007/BF00278879

    Article  CAS  PubMed  Google Scholar 

  5. Vogt PH, Ditton H, Kamp C, Zimmer J (2007) Structure and function of AZFa locus in human spermatogenesis. In: Fai Y, Chan W (eds) The Y chromosome and male germ cell biology in health and diseases. World Scientific Publishing Co. Pte. Ltd., Singapore, pp 91–125. https://doi.org/10.1142/9789812770431_0005

    Chapter  Google Scholar 

  6. Vogt PH, Edelmann A, Kirsch S, Henegariu O, Hirschmann P, Kiesewetter F, Ko¨hn FM, Schill WB, Farah S, Ramos C et al (1996) Human Y chromosome azoospermia factors (AZF) mapped to different subregions in Yq11. Hum. Mol Genet 5:933–945 PMID: 8817327

    CAS  Google Scholar 

  7. Linder P (2008) mRNA export: RNP remodeling by DEAD-box proteins. Curr Biol 18:R297–R299. https://doi.org/10.1016/j.cub.2008.02.027

    Article  CAS  PubMed  Google Scholar 

  8. Jankowsky E (2011) RNA helicases at work: binding and rearranging. Trends Biochem Sci 36:19–29. https://doi.org/10.1016/j.tibs.2010.07.008

    Article  CAS  PubMed  PubMed Central  Google Scholar 

  9. Ramathal C, Angulo B, Sukhwani M, Cui J, Durruthy-Durruthy J, Fang F et al (2015) DDX3Y gene rescue of a Y chromosome AZFa deletion restores germ cell formation and transcriptional programs. Sci Rep 5:15041. https://doi.org/10.1038/srep15041

    Article  CAS  PubMed  PubMed Central  Google Scholar 

  10. Lahn BT, Page DC (1997) Functional coherence of the human Y chromosome. Science 278:675–680 PMID: 9381176

    Article  CAS  PubMed  Google Scholar 

  11. Ditton HJ, Zimmer J, Kamp C, RajpertDe Meyts E, Vogt PH (2004) The AZFa gene DBY (DDX3Y) is widely transcribed but the protein is limited to the male germ cells by translation control. Hum Mol Genet 13:2333–2341. https://doi.org/10.1093/hmg/ddh240

    Article  CAS  PubMed  Google Scholar 

  12. Linder P, Jankowsky E (2011) From unwinding to clamping—the DEAD box RNA helicase family. ‎Nat Rev Mol Cell Biol 12:505–516. https://doi.org/10.1038/nrm3154

    Article  CAS  PubMed  Google Scholar 

  13. Gassoum A, Abdelraheem NE, Elsadig N (2016) Comprehensive analysis of rsSNPs associated with hypertension using in-silico bioinformatics tools. OALib J 3:e2839. https://doi.org/10.4236/oalib.1102839

    Article  Google Scholar 

  14. Nachman MW (2001) Single nucleotide polymorphisms and recombination rate in humans. Trends Genet 17:481–485 (PMID: 11525814)

    Article  CAS  PubMed  Google Scholar 

  15. Varela MA, Amos W (2010) Heterogeneous distribution of SNPs in the Human genome: microsatellites as predictors of nucleotide diversity and divergence. Genomics 95:151–159. https://doi.org/10.1016/j.ygeno.2009.12.003

    Article  CAS  PubMed  Google Scholar 

  16. Barreiro LB, Laval G, Quach H, Patin E, Quintana-Murci L (2008) Natural selection has driven population differentiation in modern humans. Nature Genet 40:340–345. https://doi.org/10.1038/ng.78

    Article  CAS  PubMed  Google Scholar 

  17. Bhagwat M (2010) Searching NCBI’s dbSNP database. Curr Protoc Bioinform. https://doi.org/10.1002/0471250953.bi0119s32 (Chap. 1: Unit 1.19)

    Article  Google Scholar 

  18. Abdelraheem NE, El-Tayeb GM, Osman LO, Abedlrhman SA, Ali AS, Elsadig AH et al (2016) A comprehensive in silico analysis of the functional and structural impact of non-synonymous single nucleotide polymorphisms in the human KRAS gene. Bioinformatics 6:32–55. https://doi.org/10.5923/j.bioinformatics.20160602.02

    Article  Google Scholar 

  19. Naveed M, Tehreem S, Mubeen S, Nadeem F, Zafar F, Irshad M (2016) In-silico analysis of non-synonymous-SNPs of STEAP2: to provoke the progression of prostate cancer. Open Life Sci 11:402–416

    Google Scholar 

  20. Ali MSAS., Tomador Siddig MZ, Elhadi RA, Yousof MR, Yousif Abdallah SE, Ahmed MMY et al (2016) In silico analysis of single nucleotide polymorphism (SNPs) in human RAG1 and RAG2 genes of severe combined immunodeficiency. J Bioinform Genom Proteom 1:1005

    Google Scholar 

  21. Ramensky V, Bork P, Sunyaev S (2002) Human non-synonymous SNPs: server and survey. Nucleic Acids Res 30:3894–3900 (PMID: 12202775)

    Article  CAS  PubMed  PubMed Central  Google Scholar 

  22. Choi Y, Sims GE, Murphy S, Miller JR, Chan AP (2012) Predicting the functional effect of amino acid substitutions and indels. PLoS One 7:e46688. https://doi.org/10.1371/journal.pone.0046688

    Article  CAS  PubMed  PubMed Central  Google Scholar 

  23. Bromberg Y, Overton J, Vaisse C, Leibel RL, Rost B (2009) In silico mutagenesis: a case study of the melanocortin 4 receptor. FASEB J 23:3059–3069. https://doi.org/10.1096/fj.08-127530

    Article  CAS  PubMed  PubMed Central  Google Scholar 

  24. Yachdav G, Hecht M, Yeheskel A, Pasmanik-Chor M, Rost B (2014) HeatMapViewer: interactive display of 2D data in biology. F1000Research 3:48. https://doi.org/10.12688/f1000research.3-48.v1

    Article  PubMed  PubMed Central  Google Scholar 

  25. Bao L, Zhou M, Cui Y (2005) nsSNPAnalyzer: identifying disease-associated non synonymous single nucleotide polymorphisms. Nucleic Acids Res 33:480–482. https://doi.org/10.1093/nar/gki372

    Article  CAS  Google Scholar 

  26. Calabrese R, Capriotti E, Fariselli P, Martelli PL, Casadio R (2009) Functional annotations improve the predictive score of human disease-related mutations in proteins. Hum Mutat 30:1237–1244. https://doi.org/10.1002/humu.21047

    Article  CAS  PubMed  Google Scholar 

  27. Capriotti E, Calabrese R, Casadio R (2006) Predicting the insurgence of human genetic diseases associated to single point protein mutations with support vector machines and evolutionary information. Bioinformatics 22:2729–2734. https://doi.org/10.1093/bioinformatics/btl423

    Article  CAS  PubMed  Google Scholar 

  28. Ferrer-Costa C, Gelp JL, Zamakola L, Parraga I, de la Crux X, Orozco M (2005) PMUT: a web-based tool for the annotation of pathological mutations on proteins. Bioinformatics 21:3176–3178. https://doi.org/10.1093/bioinformatics/bti486

    Article  CAS  PubMed  Google Scholar 

  29. Li B, Krishnan VG, Mort ME, Xin F, Kamati KK, Cooper DN et al (2009) Automated inference of molecular mechanisms of disease from amino acid substitutions. Bioinformatics 25:2744–2750. https://doi.org/10.1093/bioinformatics/btp528

    Article  CAS  PubMed  PubMed Central  Google Scholar 

  30. Capriotti E, Fariselli P, Casadino R (2005) I-Mutant 2.0: predicting stability changes upon mutation from the protein sequence or structure. Nucl Acids Res 33:W06-W310. https://doi.org/10.1093/nar/gki375

    Article  CAS  Google Scholar 

  31. Huang LT, Gromiha MM, Ho SY (2007) iPTREE-STAB: interpretable decision tree based method for predicting protein stability changes upon mutations. Bioinformatics 23:1292–1293. https://doi.org/10.1093/bioinformatics/btm100

    Article  CAS  PubMed  Google Scholar 

  32. Cheng J, Randall A, Baldi P (2006) Prediction of protein stability changes for single-site mutations using support vector machines. Proteins 62:1125–1132. https://doi.org/10.1002/prot.20810

    Article  CAS  PubMed  Google Scholar 

  33. Teng S, Srivastava AK, Wang L (2010) Sequence feature-based prediction of protein stability changes upon amino acid substitutions. BMC Genom 11:S5. https://doi.org/10.1186/1471-2164-11-S2-S5

    Article  CAS  Google Scholar 

  34. Ashkenazy H, Erez E, Martz E, Pupko T, Ben-Tal N (2010) ConSurf 2010: calculating evolutionary conservation in sequence and structure of proteins and nucleic acids. Nucleic Acids Res 38:W529–W533. https://doi.org/10.1093/nar/gkq399

    Article  CAS  PubMed  PubMed Central  Google Scholar 

  35. Laskowski RA (2007) Enhancing the functional annotation of PDB structures in PDBsum using key figures extracted from the literature. Bioinformatics 23:1824–1827. https://doi.org/10.1093/bioinformatics/btm085

    Article  CAS  PubMed  Google Scholar 

  36. Witvliet DK, Strokach A, Giraldo-Forero AF, Teyra J, Colak R, Kim PM (2016) ELASPIC web-server: proteome-wide structure-based prediction of mutation effects on protein stability and binding affinity. Bioinformatics 32:1589–1591. https://doi.org/10.1093/bioinformatics/btw031

    Article  CAS  PubMed  Google Scholar 

  37. Marchler-Bauer A, Derbyshire MK, Gonzales NR, Lu S, Chitsaz F et al (2015) CDD: NCBI’s conserved domain database. Nucleic Acids Res 43:222–226. https://doi.org/10.1093/nar/gku1221

    Article  CAS  Google Scholar 

  38. Marchler-Bauer A, Bo Y, Han L, He J, Lanczycki CJ, Lu S et al (2017) CDD/SPARCLE: functional classification of proteins via subfamily domain architectures. Nucleic Acids Res 45:200–203. https://doi.org/10.1093/nar/gkw1129

    Article  CAS  Google Scholar 

  39. Hussain MRM, Shaik NA, Al-Aama JY, Asfour HZ, Khan FS, Masoodi TA et al (2012) In silico analysis of single nucleotide polymorphisms (SNPs) in human BRAF gene. Gene 508:188–196. https://doi.org/10.1016/j.gene.2012.07.014

    Article  CAS  PubMed  Google Scholar 

  40. Petersen B, Petersen TN, Andersen P, Nielsen M, Lundegaard C (2009) A generic method for assignment of reliability scores applied to solvent accessibility predictions. BMC Struct Biol 9:51. https://doi.org/10.1186/1472-6807-9-51

    Article  CAS  PubMed  PubMed Central  Google Scholar 

  41. Wu S, Zhang Y (2008) MUSTER: Improving protein sequence profile–profile alignments by using multiple sources of structure information. Proteins 72:547–556. https://doi.org/10.1002/prot.21945

    Article  CAS  PubMed  PubMed Central  Google Scholar 

  42. Heo LPH, Seok C (2013) GalaxyRefine: protein structure refinement driven by side-chain repacking. Nucleic Acids Res 41:W384-8. https://doi.org/10.1093/nar/gkt458

    Article  PubMed  Google Scholar 

  43. Van Gunsteren WF, Billeter SR, Eising AA, Hünenberger PH, Krüger P, Mark AE et al (1996) Biomolecular simulation: the GROMOS96 manual and user guide. vdf Hochschulverlag AG an der ETH Zürich and BIOMOS b.v., Zürich, pp 1–1042

    Google Scholar 

  44. Guex N, Peitsch MC (1997) SWISS-MODEL and the Swiss-PdbViewer: an environment for comparative protein modeling. Electrophoresis 18:2714–2723. https://doi.org/10.1002/elps.1150181505

    Article  CAS  Google Scholar 

  45. Eisenberg D, Lüthy R, Bowie JU (1997) VERIFY3D: assessment of protein models with three-dimensional profiles. Method Enzymol 277:396–404 PMID: 9379925

    Article  CAS  Google Scholar 

  46. Benkert P, Tosatto SCE, Schomburg D (2008) QMEAN: a comprehensive scoring function for model quality assessment. Proteins 71:261–277. https://doi.org/10.1002/prot.21715

    Article  CAS  PubMed  Google Scholar 

  47. Laskowski RA, MacArthur MW, Moss DS, Thornton JM (1993) PROCHECK: a program to check the stereochemical quality of protein structures. J Appl Cryst 26:283–291. https://doi.org/10.1107/S0021889892009944

    Article  CAS  Google Scholar 

  48. Kallberg M, Wang H, Wang S, Peng J, Wang Z, Lu H et al (2012) Template-based protein structure modeling using the RaptorX web server. Nat Protoc 7:1511–1522. https://doi.org/10.1038/nprot.2012.085

    Article  CAS  PubMed  PubMed Central  Google Scholar 

  49. Patel SM, Koringa PG, Reddy BB, Nathani NM, Joshi CG (2015) In silico analysis of consequences of non-synonymous SNPs of Slc11a2 gene in Indian bovines. Genom Data 5:72–79. https://doi.org/10.1016/j.gdata.2015.05.015

    Article  PubMed  PubMed Central  Google Scholar 

  50. Nailwal M, Chauhan JB (2017) Computational analysis of high risk missense variant in human UTY gene: a candidate gene of AZFa sub-region. J Reprod Infertil 18:298–306 PMID: 29062794

    PubMed  PubMed Central  Google Scholar 

  51. Nailwal M, Chauhan JB (2017) In silico analysis of non-synonymous single nucleotide polymorphisms in human DAZL gene associated with male infertility. Syst Biol Reprod Med 63:248–258. https://doi.org/10.1080/19396368.2017.1305466

    Article  CAS  PubMed  Google Scholar 

  52. Nailwal M, Chauhan JB (2017) Analysis of consequences of non-synonymous SNPs of USP9Y gene in human using bioinformatics tools. Meta Gene 12:13–17. https://doi.org/10.1016/j.mgene.2016.12.011

    Article  Google Scholar 

  53. Akhoundi F, Parvaneh N, Modjtaba EB (2016) In silico analysis of deleterious single nucleotide polymorphisms in human BUB1 mitotic checkpoint serine/threonine kinase B gene. Meta Gene 9:142–150. https://doi.org/10.1016/j.mgene.2016.05.002

    Article  PubMed  PubMed Central  Google Scholar 

  54. Chandrasekaran G, Hwang EC, Kang TW, Kwon DD, Park K, Lee J et al (2017) In silico analysis of the deleterious nsSNPs (missense) in the homeobox domain of human HOXB13 gene responsible for hereditary prostate cancer. Chem Biol Drug Des 00:1–12. https://doi.org/10.1038/srep43830

    Article  Google Scholar 

  55. Kumar P, Henikoff S, Ng PC (2009) Predicting the effects of coding non-synonymous variants on protein function using the SIFT algorithm. Nat Protoc 4:1073–1082. https://doi.org/10.1038/nprot.2009.86

    Article  CAS  PubMed  PubMed Central  Google Scholar 

  56. Ng PC, Henikoff S (2003) SIFT: predicting amino acid changes that affect protein function. Nucleic Acids Res 31:3812–3814 PMID: 12824425

    Article  CAS  PubMed  PubMed Central  Google Scholar 

  57. Adzhubei IA, Schmidt S, Peshkin L, Ramensky VE, Gerasimova A, Bork P et al (2010) A method and server for predicting damaging missense mutations. Nat Methods 7:248–249. https://doi.org/10.1038/nmeth0410-248

    Article  CAS  PubMed  PubMed Central  Google Scholar 

  58. Hecht M, Bromberg Y, Rost B (2013) News from the protein mutability landscape. J Mol Biol 425:3937–3948. https://doi.org/10.1016/j.jmb.2013.07.028

    Article  CAS  PubMed  Google Scholar 

  59. Venselaar H, Te Beek TA, Kuipers RKP, Hekkelman ML, Vriend G (2010) Protein structure analysis of mutations causing inheritable diseases. An e-Science approach with life scientist friendly interfaces. BMC Bioinformatics 11:548. https://doi.org/10.1186/1471-2105-11-548

    Article  CAS  PubMed  PubMed Central  Google Scholar 

  60. Cheng J, Randall A, Baldi P (2006) Prediction of protein stability changes for single-site mutations using support vector machines. Proteins Struct Funct Bioinform 62:1125–1132. https://doi.org/10.1002/prot.20810

    Article  CAS  Google Scholar 

  61. Ashkenazy H, Abadi S, Martz E, Chay O, Mayrose I, Pupko T et al (2016) ConSurf 2016: an improved methodology to estimate and visualize evolutionary conservation in macromolecules. Nucleic Acids Res 44:W344–W350. https://doi.org/10.1093/nar/gkw408

    Article  CAS  PubMed  PubMed Central  Google Scholar 

  62. Laskowski RA (2001) PDBsum: summaries and analyses of PDB structures. Nucleic Acids Res 29:221–222 PMID: 11125097

    Article  CAS  PubMed  PubMed Central  Google Scholar 

  63. Berliner N, Teyra J, Çolak R, Garcia Lopez S, Kim PM (2014) Combining structural modeling with ensemble machine learning to accurately predict protein fold stability and binding affinity effects upon mutation. PLoS One 9:e107353. https://doi.org/10.1371/journal.pone.0107353

    Article  CAS  PubMed  PubMed Central  Google Scholar 

  64. Ariumi Y (2014) Multiple functions of DDX3 RNA helicase in gene regulation, tumorigenesis, and viral infection. Front Genet 5:423. https://doi.org/10.3389/fgene.2014.00423

    Article  CAS  PubMed  PubMed Central  Google Scholar 

  65. Srivastava M, Gupta SK, Abhilash PC, Singh N (2012) Structure prediction and binding sites analysis of curcin protein of Jatropha curcas using computational approaches. J Mol Model 18:2971–2979. https://doi.org/10.1007/s00894-011-1320-0

    Article  CAS  PubMed  Google Scholar 

Download references

Acknowledgements

The authors express appreciation to Charutar Vidya Mandal (CVM) and SICART, Vallabh Vidyanagar, Gujarat, for providing research work platform. We acknowledge Director, Ashok and Rita Patel Institute of Integrated Study and Research in Biotechnology and Allied Sciences (ARIBAS), New Vallabh Vidynagar for all the facilities and constant encouragements to carry out this work. This work was supported by INSPIRE division of the Department of Science and Technology in the form of research fellowship to Ms. Mili Nailwal.

Funding

This research did not receive any specific Grant from funding agencies in the public, commercial, or not-for-profit sectors.

Author information

Affiliations

Authors

Corresponding author

Correspondence to Jenabhai B. Chauhan.

Ethics declarations

Conflict of interest

The authors declare that they have no conflict of interest.

Additional information

Mili Nailwal is the first author.

Rights and permissions

Reprints and Permissions

About this article

Verify currency and authenticity via CrossMark

Cite this article

Nailwal, M., Chauhan, J.B. Computational Analysis of High-Risk SNPs in Human DBY Gene Responsible for Male Infertility: A Functional and Structural Impact. Interdiscip Sci Comput Life Sci 11, 412–427 (2019). https://doi.org/10.1007/s12539-018-0290-7

Download citation

  • Received:

  • Revised:

  • Accepted:

  • Published:

  • Issue Date:

  • DOI: https://doi.org/10.1007/s12539-018-0290-7

Keywords

  • Male infertility
  • DBY
  • Computational analysis
  • Non-synonymous SNPs
  • Single nucleotide polymorphism