Skip to main content

Separate and overlapping relationships of inattention and hyperactivity/impulsivity in children and adolescents with attention-deficit/hyperactivity disorder

Abstract

There is debate regarding the dimensional versus categorical nature of attention-deficit/hyperactivity disorder (ADHD). This study utilized confirmatory factor analysis to examine this issue. ADHD symptoms rated on interviews and rating scales from a large sample of individuals (ages 3–17, 74 % male, 75 % Caucasian) with ADHD were examined (n = 242). Four potential factor structures were tested to replicate prior findings in a sample with a wide age range and included only participants who met DSM-IV-TR diagnostic criteria for ADHD. Correlations with executive function measures were performed to further assess the separability and validity of the derived factors. The data support a bifactor model with a general ADHD factor and two specific factors, inattention and hyperactivity/impulsivity. Importantly, the individual factors were also differentially correlated with executive functioning measures. This study adds to a growing literature suggesting both a general component to ADHD, as well as dimensional traits of inattention and hyperactivity/impulsivity, associated with distinct executive functioning profiles. The presence of a general underlying factor contraindicates separating the inattentive and combined subtypes of ADHD into distinct disorders.

This is a preview of subscription content, access via your institution.

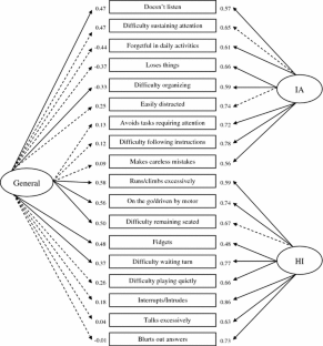
Fig. 1

References

  • Adams ZW, Derefinko KJ, Milich R, Fillmore MT (2008) Inhibitory functioning across ADHD subtypes: recent findings, clinical implications, and future directions. Dev Disabil Res Rev 14(4):268–275. doi:10.1002/ddrr.37

    Article  PubMed  Google Scholar 

  • American Psychiatric Association (2000) Diagnostic and statistical manual of mental disorders. 4th ed., text rev edn. American Psychiatric Association, Washington, DC

    Google Scholar 

  • Baeyens D, Roeyers H, Walle JV (2006) Subtypes of attention-deficit/hyperactivity disorder (ADHD): distinct or related disorders across measurement levels? Child Psychiatry Hum Dev 36(4):403–417. doi:10.1007/s10578-006-0011-z

    Article  PubMed  Google Scholar 

  • Barbaresi WJ, Katusic SK, Colligan RC, Weaver AL, Leibson CL, Jacobsen SJ (2006) Long-term stimulant medication treatment of attention-deficit/hyperactivity disorder: results from a population-based study. J Dev Behav Pediatr 27(1):1–10

    Article  PubMed  Google Scholar 

  • Canu WH, Carlson CL (2003) Differences in heterosocial behavior and outcomes of ADHD-symptomatic subtypes in a college sample. J Atten Disord 6(3):123–133

    Article  CAS  PubMed  Google Scholar 

  • Canu WH, Carlson CL (2007) Rejection sensitivity and social outcomes of young adult men with ADHD. J Atten Disord 10(3):261–275

    Article  PubMed  Google Scholar 

  • Carlson CL, Shin M, Booth JE (1999) The case for DSM-IV subtypes in ADHD. Ment Retard Dev Disabil Res Rev 5:199–206

    Article  Google Scholar 

  • Chhabildas N, Pennington BF, Willcutt EG (2001) A comparison of the neuropsychological profiles of the DSM-IV subtypes of ADHD. J Abnorm Child Psychol 29(6):529–540

    Article  CAS  PubMed  Google Scholar 

  • Chou WJ, Chou MC, Tzang RF, Hsu YC, Gau SS, Chen SJ, Wu YY, Huang YF, Liang HY, Cheng H (2009) Better efficacy for the osmotic release oral system methylphenidate among poor adherents to immediate-release methylphenidate in the three ADHD subtypes. Psychiatry Clin Neurosci 63(2):167–175

    Article  CAS  PubMed  Google Scholar 

  • Collett BR, Crowley SL, Gimpel GA, Greenson JN (2000) The factor structure of DSM-IV attention deficit-hyperactivity symptoms: a confirmatory factor analysis of the ADHD-SRS. J Psychoeduc Assess 18:361–373

    Article  Google Scholar 

  • Covey LS, Manubay J, Jiang H, Nortick M, Palumbo D (2008) Smoking cessation and inattention or hyperactivity/impulsivity: a post hoc analysis. Nicotine Tob Res 10(12):1717–1725

    Article  CAS  PubMed  Google Scholar 

  • Derefinko KJ, Adams ZW, Milich R, Fillmore MT, Lorch EP, Lynam DR (2008) Response style differences in the inattentive and combined subtypes of attention-deficit/hyperactivity disorder. J Abnorm Child Psychol 36(5):745–758. doi:10.1007/s10802-007-9207-3

    Article  PubMed  Google Scholar 

  • Dumenci L, McConaughy SH, Achenbach TM (2004) A hierarchical three-factor model of inattention-hyperactivity-impulsivity derived from the attention problems syndrome of the Teacher’s Report Form. Sch Psychol Rev 33(2):287–301

    Google Scholar 

  • DuPaul GJ, Power TJ, Anastopoulos AD, Reid R (1998) ADHD Rating Scale-IV: checklists, norms, and clinical interpretation. Guilford Press, New York

    Google Scholar 

  • Faraone SV, Biederman J, Weber W, Russell RL (1998) Psychiatric, neuropsychological, and psychosocial features of DSM-IV subtypes of attention-deficit/hyperactivity disorder: results from a clinically referred sample. J Am Acad Child Adolesc Psychiatry 37(2):185–193. doi:10.1097/00004583-199802000-00011

    Article  CAS  PubMed  Google Scholar 

  • Fillmore MT, Milich R, Lorch EP (2009) Inhibitory deficits in children with attention-deficit/hyperactivity disorder: intentional versus automatic mechanisms of attention. Dev Psychopathol 21(2):539–554

    Article  PubMed  Google Scholar 

  • Gau SS, Shang CY, Liu SK, Lin CH, Swanson JM, Liu YC, Tu CL (2008) Psychometric properties of the Chinese version of the Swanson, Nolan, and Pelham, version IV scale—parent form. Int J Methods Psychiatr Res 17(1):35–44. doi:10.1002/mpr.237

    Article  PubMed  Google Scholar 

  • Gaub M, Carlson CL (1997) Gender differences in ADHD: a meta-analysis and critical review. J Am Acad Child Adolesc Psychiatry 36(8):1036–1045

    Article  CAS  PubMed  Google Scholar 

  • Gibbins C, Toplak ME, Flora DB, Weiss MD, Tannock R (2011) Evidence for a general factor model of ADHD in adults. J Atten Disord. doi:10.1177/1087054711416310

    PubMed  Google Scholar 

  • Gioia GA, Isquith PK, Guy SC, Kenworthy L (2000) Behavior rating inventory of executive function professional manual. Psychological Assessment Resources, Inc., Lutz

    Google Scholar 

  • Glutting JJ, Youngstrom EA, Watkins MW (2005) ADHD and college students: exploratory and confirmatory factor structures with student and parent data. Psychol Assess 17(1):44–55. doi:10.1037/1040-3590.17.1.44

    Article  PubMed  Google Scholar 

  • Gomez R, Harvey J, Quick C, Scharer I, Harris G (1999) DSM-IV AD/HD: confirmatory factor models, prevalence, and gender and age differences based on parent and teacher ratings of Australian primary school children. J Child Psychol Psychiatry 40(2):265–274

    Article  CAS  PubMed  Google Scholar 

  • Harman HH (1976) Modern factor analysis, 3rd revised edn. The University of Chicago Press, Chicago

    Google Scholar 

  • Hart EL, Lahey BB, Loeber R, Applegate B, Frick PJ (1995) Developmental change in attention-deficit hyperactivity disorder in boys: a four-year longitudinal study. J Abnorm Child Psychol 23(6):729–749

    Article  CAS  PubMed  Google Scholar 

  • Hinshaw SP (2001) Is the inattentive type of ADHD a separate disorder? Clin Psychol-Sci Pract 8(4):498–501

    Article  Google Scholar 

  • Hoare P, Remschmidt H, Medori R, Ettrich C, Rothenberger A, Santosh P, Schmit M, Spender Q, Tamhne R, Thompson M, Tinline C, Trott GE (2005) 12-month efficacy and safety of OROS MPH in children and adolescents with attention-deficit/hyperactivity disorder switched from MPH. Eur Child Adolesc Psychiatry 14(6):305–309

    Article  PubMed  Google Scholar 

  • Houghton S, Douglas G, West J, Whiting K, Wall M, Langsford S, Powell L, Carroll A (1999) Differential patterns of executive function in children with attention- deficit hyperactivity disorder according to gender and subtype. J Child Neurol 14(12):801–805

    Article  CAS  PubMed  Google Scholar 

  • Hudziak JJ, Heath AC, Madden PF, Reich W, Bucholz KK, Slutske W, Bierut LJ, Neuman RJ, Todd RD (1998) Latent class and factor analysis of DSM-IV ADHD: a twin study of female adolescents. J Am Acad Child Adolesc Psychiatry 37:848–857

    Article  CAS  PubMed  Google Scholar 

  • Hurtig T, Ebeling H, Taanila A, Miettunen J, Smalley SL, McGough JJ, Loo SK, Jarvelin MR, Moilanen IK (2007) ADHD symptoms and subtypes: relationship between childhood and adolescent symptoms. J Am Acad Child Adolesc Psychiatry 46(12):1605–1613. doi:10.1097/chi.0b013e318157517a

    Article  PubMed  Google Scholar 

  • Kaufman J, Birmaher B, Brent D, Rao U, Flynn C, Moreci P (1997) Schedule for affective disorders and schizophrenia for school-age children-present and lifetime version (K-SADS-PL): initial reliability and validity data. J Am Acad Child Adolesc Psychiatry 36:980–987

    Article  CAS  PubMed  Google Scholar 

  • Kline RB (1998) Principles and practice of structural equation modeling. Guilford Press, New York

    Google Scholar 

  • Kopecky H, Chang HT, Klorman R, Thatcher JE, Borgstedt AD (2005) Performance and private speech of children with attention-deficit/hyperactivity disorder while taking the Tower of Hanoi test: effects of depth of search, diagnostic subtype, and methylphenidate. J Abnorm Child Psychol 33(5):625–638

    Article  PubMed  Google Scholar 

  • Lahey BB, Pelham WE, Schaughency EA, Atkins MS, Murphy HA, Hynd G, Russo M, Hartdagen S, Lorys-Vernon A (1988) Dimensions and types of attention deficit disorder. J Am Acad Child Adolesc Psychiatry 27(3):330–335. doi:10.1097/00004583-198805000-00011

    Article  CAS  PubMed  Google Scholar 

  • Lahey BB, Pelham WE, Stein MA, Loney J, Trapani C, Nugent K, Kipp H, Schmidt E, Lee S, Cale M, Gold E, Hartung CM, Willcutt E, Baumann B (1998) Validity of DSM-IV attention-deficit/hyperactivity disorder for younger children. J Am Acad Child Adolesc Psychiatry 37(7):695–702

    Article  CAS  PubMed  Google Scholar 

  • Lahey BB, Pelham WE, Loney J, Lee SS, Willcutt E (2005) Instability of the DSM-IV subtypes of ADHD from preschool through elementary school. Arch Gen Psychiatry 62(8):896–902. doi:10.1001/archpsyc.62.8.896

    Article  PubMed  Google Scholar 

  • Larsson H, Lichtenstein P, Larsson JO (2006) Genetic contributions to the development of ADHD subtypes from childhood to adolescence. J Am Acad Child Adolesc Psychiatry 45(8):973–981

    Article  PubMed  Google Scholar 

  • Martel M, Nikolas M, Nigg JT (2007) Executive function in adolescents with ADHD. J Am Acad Child Adolesc Psychiatry 46(11):1437–1444. doi:10.1097/chi.0b013e31814cf953

    Article  PubMed  Google Scholar 

  • Martel MM, von Eye A, Nigg JT (2010) Revisiting the latent structure of ADHD: is there a ‘g’ factor? J Child Psychol Psychiatry 51(8):905–914. doi:10.1111/j.1469-7610.2010.02232.x

    Article  PubMed  Google Scholar 

  • Mayes SD, Calhoun SL, Chase GA, Mink DM, Stagg RE (2009) ADHD subtypes and co-occurring anxiety, depression, and oppositional-defiant disorder: differences in Gordon diagnostic system and Wechsler working memory and processing speed index scores. J Atten Disord 12(6):540–550. doi:10.1177/1087054708320402

    Article  PubMed  Google Scholar 

  • McGoey KE, DuPaul GJ, Haley E, Shelton TL (2007) Parent and teacher ratings of attention-deficit/hyperactivity disorder in preschool: the ADHD Rating Scale-IV Preschool Version. J Psychopathol Behav 29:269–276

    Article  Google Scholar 

  • Milich R, Balentine AC, Lynam DR (2001) ADHD combined type and ADHD predominantly inattentive type are distinct and unrelated disorders. Clin Psychol Sci Pract 8:463–488

    Article  Google Scholar 

  • Morgan AE, Hynd GW, Riccio CA, Hall J (1996) Validity of DSM-IV ADHD predominantly inattentive and combined types: relationship to previous DSM diagnoses/subtype differences. J Am Acad Child Adolesc Psychiatry 35(3):325–333. doi:10.1097/00004583-199603000-00014

    Article  CAS  PubMed  Google Scholar 

  • Murphy KR, Barkley RA, Bush T (2002) Young adults with attention deficit hyperactivity disorder: subtype differences in comorbidity, educational, and clinical history. J Nerv Ment Disord 190(3):147–157

    Article  Google Scholar 

  • Muthén LK, Muthén BO (1998–2010) Mplus user’s guide, 6th edn. Muthén & Muthén, Los Angeles

  • Nigg JT, Blaskey LG, Huang-Pollock CL, Rappley MD (2002) Neuropsychological executive functions and DSM-IV ADHD subtypes. J Am Acad Child Adolesc Psychiatry 41(1):59–66

    Article  PubMed  Google Scholar 

  • Nigg JT, Tannock R, Rohde LA (2010) What is to be the fate of ADHD subtypes? An introduction to the special section on research on the ADHD subtypes and implications for the DSM-V. J Clin Child Adolesc Psychol 39(6):723–725. doi:10.1080/15374416.2010.517171

    Article  PubMed  Google Scholar 

  • Pasini A, Paloscia C, Alessandrelli R, Porfirio MC, Curatolo P (2007) Attention and executive functions profile in drug naive ADHD subtypes. Brain Dev 29(7):400–408

    Article  PubMed  Google Scholar 

  • Pillow DR, Pelham WE Jr, Hoza B, Molina BS, Stultz CH (1998) Confirmatory factor analyses examining attention deficit hyperactivity disorder symptoms and other childhood disruptive behaviors. J Abnorm Child Psychol 26(4):293–309

    Article  CAS  PubMed  Google Scholar 

  • Proctor BE, Prevatt F (2009) Confirming the factor structure of attention-deficit/hyperactivity disorder symptoms in college students using student and parent data. J Learn Disabil 42(3):250–259. doi:10.1177/0022219408331043

    Article  PubMed  Google Scholar 

  • Ranby KW, Boynton MH, Kollins SH, McClernon FJ, Yang C, Fuemmeler BF (2012) Understanding the phenotypic structure of adult retrospective ADHD symptoms during childhood in the United States. J Clin Child Adolesc Psychol 41(3):261–274. doi:10.1080/15374416.2012.654465

    Article  PubMed  Google Scholar 

  • Rasmussen ER, Todd RD, Neuman RJ, Heath AC, Reich W, Rohde LA (2002) Comparison of male adolescent-report of attention-deficit/hyperactivity disorder (ADHD) symptoms across two cultures using latent class and principal components analysis. J Child Psychol Psychiatry 43(6):797–805

    Article  PubMed  Google Scholar 

  • Riccio CA, Homack S, Jarratt KP, Wolfe ME (2006) Differences in academic and executive function domains among children with ADHD predominantly inattentive and combined types. Arch Clin Neuropsychol 21(7):657–667. doi:10.1016/j.acn.2006.05.010

    Article  PubMed  Google Scholar 

  • Rohde LA, Barbosa G, Polanczyk G, Eizirik M, Rasmussen ER, Neuman RJ, Todd RD (2001) Factor and latent class analysis of DSM-IVADHD symptoms in a school sample of Brazilian adolescents. J Am Acad Child Adolesc Psychiatry 40(6):711–718. doi:10.1097/00004583-200106000-00017

    Article  CAS  PubMed  Google Scholar 

  • Satorra A, Bentler PM (2001) A scaled difference Chi-square test statistic for moment structure analysis. Psychometrika 66:507–514

    Article  Google Scholar 

  • Solanto MV, Pope-Boyd SA, Tryon WW, Stepak B (2009) Social functioning in predominantly inattentive and combined subtypes of children with ADHD. J Atten Disord 13(1):27–35

    Article  PubMed  Google Scholar 

  • Span SA, Earleywine M, Strybel TJ (2002) Confirming the factor structure of attention deficit hyperactivity disorder symptoms in adult, nonclinical samples. J Psychopathol Behav 24:129–136

    Article  Google Scholar 

  • Sprafkin J, Gadow KD, Weiss MD, Schneider J, Nolan EE (2007) Psychiatric comorbidity in ADHD symptom subtypes in clinic and community adults. J Atten Disord 11(2):114–124

    Article  PubMed  Google Scholar 

  • Stawicki JA, Nigg JT, von Eye A (2006) Family psychiatric history evidence on the nosological relations of DSM-IV ADHD combined and inattentive subtypes: new data and meta-analysis. J Child Psychol Psychiatry 47(9):935–945

    Article  PubMed  Google Scholar 

  • Stein MA, Sarampote CS, Waldman ID, Robb AS, Conlon C, Pearl PL, Black DO, Seymour KE, Newcorn JH (2003) A dose-response study of OROS methylphenidate in children with attention-deficit/hyperactivity disorder. Pediatrics 112(5):e404

    Article  PubMed  Google Scholar 

  • Sumner CR (2010) New tool for objective assessment of ADHD: the Quotient® ADHD system. ADHD Rep 18(5):6–9

    Article  Google Scholar 

  • Tamm L (2009) Attention deficit hyperactivity disorder. In: Squire LR (ed) New encyclopedia of neuroscience. Academic Press, Oxford, pp 617–624

    Chapter  Google Scholar 

  • Todd RD, Huang H, Todorov AA, Neuman RJ, Reiersen AM, Henderson CA, Reich WC (2008) Predictors of stability of attention-deficit/hyperactivity disorder subtypes from childhood to young adulthood. J Am Acad Child Adolesc Psychiatry 47(1):76–85. doi:10.1097/chi.0b013e31815a6aca

    Article  PubMed  Google Scholar 

  • Toplak ME, Bucciarelli SM, Jain U, Tannock R (2009a) Executive functions: performance-based measures and the behavior rating inventory of executive function (BRIEF) in adolescents with attention deficit/hyperactivity disorder (ADHD). Child Neuropsychol 15(1):53–72. doi:10.1080/09297040802070929

    Article  PubMed  Google Scholar 

  • Toplak ME, Pitch A, Flora DB, Iwenofu L, Ghelani K, Jain U, Tannock R (2009b) The unity and diversity of inattention and hyperactivity/impulsivity in ADHD: evidence for a general factor with separable dimensions. J Abnorm Child Psychol 37(8):1137–1150. doi:10.1007/s10802-009-9336-y

    Article  PubMed  Google Scholar 

  • Toplak ME, Sorge GB, Flora DB, Chen W, Banaschewski T, Buitelaar J, Ebstein R, Eisenberg J, Franke B, Gill M, Miranda A, Oades RD, Roeyers H, Rothenberger A, Sergeant J, Sonuga-Barke E, Steinhausen HC, Thompson M, Tannock R, Asherson P, Faraone SV (2012) The hierarchical factor model of ADHD: invariant across age and national groupings? J Child Psychol Psychiatry 53(3):292–303. doi:10.1111/j.1469-7610.2011.02500.x

    Article  PubMed  Google Scholar 

  • Valo S, Tannock R (2010) Diagnostic instability of DSM-IV ADHD subtypes: effects of informant source, instrumentation, and methods for combining symptom reports. J Clin Child Adolesc Psychol 39(6):749–760. doi:10.1080/15374416.2010.517172

    Article  PubMed  Google Scholar 

  • Volk HE, Todorov AA, Hay DA, Todd RD (2009) Simple identification of complex ADHD subtypes using current symptom counts. J Am Acad Child Adolesc Psychiatry 48(4):441–450. doi:10.1097/CHI.0b013e31819996ba

    Article  PubMed  Google Scholar 

  • Weiss M, Worling D, Wasdell M (2003) A chart review study of the inattentive and combined types of ADHD. J Atten Disord 7(1):1–9

    Article  CAS  PubMed  Google Scholar 

  • Willcutt EG, Doyle AE, Nigg JT, Faraone SV, Pennington BF (2005) Validity of the executive function theory of attention-deficit/hyperactivity disorder: a meta-analytic review. Biol Psychiatry 57(11):1336–1346

    Article  PubMed  Google Scholar 

  • Willcutt EG, Nigg JT, Pennington BF, Solanto MV, Rohde LA, Tannock R, Loo SK, Carlson CL, McBurnett K, Lahey BB (2012) Validity of DSM-IV attention deficit/hyperactivity disorder symptom dimensions and subtypes. J Abnorm Psychol. doi:10.1037/a0027347

    Google Scholar 

  • Willoughby MT, Pek J, Greenberg MT (2012) Parent-reported attention deficit/hyperactivity symptomatology in preschool-aged children: factor structure, developmental change, and early risk factors. J Abnorm Child Psychol. doi:10.1007/s10802-012-9641-8

    PubMed  Google Scholar 

  • Wolraich ML, Hannah JN, Pinnock TY, Baumgaertel A, Brown J (1996) Comparison of diagnostic criteria for attention-deficit hyperactivity disorder in a county-wide sample. J Am Acad Child Adolesc Psychiatry 35(3):319–324. doi:10.1097/00004583-199603000-00013

    Article  CAS  PubMed  Google Scholar 

Download references

Acknowledgments

We are grateful for funding from the Sparrow Foundation which supported data collection and data analysis. The authors would like to thank Chad Barnes for his work on database development, as well as all of the parents and youth who participated. The authors have no financial relationships to disclose, with the exception of Dr. Hughes who receives funding from NIMH (R34MH075762) and is a consultant for Biobehavioral Diagnostics, Inc.

Conflict of interest

The authors declare that they have no conflict of interest.

Author information

Affiliations

Authors

Corresponding author

Correspondence to Leanne Tamm.

Rights and permissions

Reprints and Permissions

About this article

Cite this article

Smith, L.C., Tamm, L., Hughes, C.W. et al. Separate and overlapping relationships of inattention and hyperactivity/impulsivity in children and adolescents with attention-deficit/hyperactivity disorder. ADHD Atten Def Hyp Disord 5, 9–20 (2013). https://doi.org/10.1007/s12402-012-0091-5

Download citation

  • Received:

  • Accepted:

  • Published:

  • Issue Date:

  • DOI: https://doi.org/10.1007/s12402-012-0091-5

Keywords

  • ADHD subtypes
  • Inattention
  • Hyperactivity/impulsivity
  • Factor analysis
  • Executive functioning