Skip to main content

Expression and promoter methylation status of OPCML and its functions in the inhibition of cell proliferation, migration, and invasion in breast cancer

Abstract

Background

Opioid binding protein/cell adhesion molecule-like (OPCML) has been demonstrated to be a tumor suppressor gene, as it has been shown in previous studies to play a tumor-suppressive role in a variety of cancers. However, the role of OPCML in breast tumorigenesis remains unclear.

Methods

In this study, we analyzed OPCML expression in breast cancers and adjacent non-tumor tissue samples and examined its molecular function in the breast cancer-derived cell lines MDA-MB-231 and MCF7.

Results

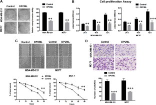
We found that OPCML was downregulated in most breast cancer samples but that this protein was expressed in most adjacent non-tumor samples. The loss or downregulation of OPCML is associated with hypermethylation of its promoter. Methylation of the OPCML promoter was detected in all breast cancer cell lines and primary tumors but was not detected in surgical margin tissues and normal breast tissues. Furthermore, functional assays showed that ectopic OPCML expression could inhibit breast tumor cell proliferation in vivo and in vitro and further suppresses tumor cell migration and invasion.

Conclusion

Our results show that OPCML exerts its tumor-suppressive functions in human breast cancer cells. Moreover, the promoter-specific hypermethylation of OPCML plays an important role in human breast cancer development.

This is a preview of subscription content, access via your institution.

Fig. 1
Fig. 2
Fig. 3
Fig. 4

References

  1. DeSantis C, Ma J, Bryan L, Jemal A. Breast cancer statistics, 2013. CA Cancer J Clin. 2014;64:52–62. https://doi.org/10.3322/caac.21203.

    Article  PubMed  Google Scholar 

  2. Moelans CB, van der Groep P, Hoefnagel LDC, van de Vijver MJ, Wesseling P, Wesseling J, van der Wall E, van Diest PJ. Genomic evolution from primary breast carcinoma to distant metastasis: few copy number changes of breast cancer related genes. Cancer Lett. 2014;344:138–46. https://doi.org/10.1016/j.canlet.2013.10.025.

    CAS  Article  PubMed  Google Scholar 

  3. Ohta N, Ishiguro S, Kawabata A, Uppalapati D, Pyle M, Troyer D, De S, Zhang Y, Becker KG, Tamura M. Human umbilical cord matrix mesenchymal stem cells suppress the growth of breast cancer by expression of tumor suppressor genes. PLoS ONE. 2015;10:e0123756. https://doi.org/10.1371/journal.pone.0123756.

    CAS  Article  PubMed  PubMed Central  Google Scholar 

  4. Heichman KA, Warren JD. DNA methylation biomarkers and their utility for solid cancer diagnostics. Clin Chem Lab Med. 2012;50:1707–21. https://doi.org/10.1515/cclm-2011-0935.

    CAS  Article  PubMed  Google Scholar 

  5. Akeel M, McNamee CJ, Youssef S, Moss D. DIgLONs inhibit initiation of neurite outgrowth from forebrain neurons via an IgLON-containing receptor complex. Brain Res. 2011;1374:27–35. https://doi.org/10.1016/j.brainres.2010.12.028.

    CAS  Article  PubMed  Google Scholar 

  6. Cui Y, Ying Y, van Hasselt A, Ng KM, Yu J, Zhang Q, Jin J, Liu D, Rhim JS, Rha SY, et al. OPCML is a broad tumor suppressor for multiple carcinomas and lymphomas with frequently epigenetic inactivation. PLoS ONE. 2008;3:e2990. https://doi.org/10.1371/journal.pone.0002990.

    CAS  Article  PubMed  PubMed Central  Google Scholar 

  7. Sellar GC, Watt KP, Rabiasz GJ, Stronach EA, Li L, Miller EP, Massie CE, Miller J, Contreras-Moreira B, Scott D. OPCML at 11q25 is epigenetically inactivated and has tumor-suppressor function in epithelial ovarian cancer. Nat Genet. 2003;34:337–43.

    CAS  Article  Google Scholar 

  8. Reed JE, Dunn JR, du Plessis DG, Shaw EJ, Reeves P, Gee AL, Warnke PC, Sellar GC, Moss DJ, Walker C. Expression of cellular adhesion molecule “OPCML” is down-regulated in gliomas and other brain tumours. Neuropathol Appl Neurobiol. 2007;33:77–85. https://doi.org/10.1111/j.1365-2990.2006.00786.x.

    CAS  Article  PubMed  Google Scholar 

  9. Ye F, Zhang SF, Xie X, Lu WG. OPCML gene promoter methylation and gene expression in tumor and stroma cells of invasive cervical carcinoma. Cancer Invest. 2008;26:569–74. https://doi.org/10.1080/07357900701837044.

    CAS  Article  PubMed  Google Scholar 

  10. Zhou F, Tao G, Chen X, Xie W, Liu M, Cao X. Methylation of OPCML promoter in ovarian cancer tissues predicts poor patient survival. Clin Chem Lab Med. 2014;52:735–42. https://doi.org/10.1515/cclm-2013-0736.

    CAS  Article  PubMed  Google Scholar 

  11. Amornpisutt R, Proungvitaya S, Jearanaikoon P, Limpaiboon T. DNA methylation level of OPCML and SFRP1: a potential diagnostic biomarker of cholangiocarcinoma. Tumour Biol. 2015;36:4973–8. https://doi.org/10.1007/s13277-015-3147-2.

    CAS  Article  PubMed  Google Scholar 

  12. Wu Y, Davison J, Qu X, Morrissey C, Storer B, Brown L, Vessella R, Nelson P, Fang M. Methylation profiling identified novel differentially methylated markers including OPCML and FLRT2 in prostate cancer. Epigenetics. 2016;11:247–58. https://doi.org/10.1080/15592294.2016.1148867.

    Article  PubMed  PubMed Central  Google Scholar 

  13. Xing X, Cai W, Ma S, Wang Y, Shi H, Li M, Jiao J, Yang Y, Liu L, Zhang X, et al. Down-regulated expression of OPCML predicts an unfavorable prognosis and promotes disease progression in human gastric cancer. BMC Cancer. 2017;17:268. https://doi.org/10.1186/s12885-017-3203-y.

    CAS  Article  PubMed  PubMed Central  Google Scholar 

  14. Duarte-Pereira S, Paiva F, Costa VL, Ramalho-Carvalho J, Savva-Bordalo J, Rodrigues A, Ribeiro FR, Silva VM, Oliveira J, Henrique R, et al. Prognostic value of opioid binding protein/cell adhesion molecule-like promoter methylation in bladder carcinoma. Eur J Cancer. 2011;47:1106–14. https://doi.org/10.1016/j.ejca.2010.12.025.

    CAS  Article  PubMed  Google Scholar 

  15. Mckie AB, Vaughan S, Zanini E, Okon IS, Louis L, De Sousa C, Greene MI, Wang Q, Agarwal R, Shaposhnikov D. The OPCML tumor suppressor functions as a cell surface repressor–adaptor, negatively regulating receptor tyrosine kinases in epithelial ovarian cancer. Cancer Discov. 2012;2:156.

    CAS  Article  Google Scholar 

  16. Li C, Tang L, Zhao L, Li L, Xiang T. OPCML is frequently methylated in human colorectal cancer and its restored expression reverses EMT via downregulation of smad signaling. Am J Cancer Res. 2015;5:1635–48.

    PubMed  PubMed Central  Google Scholar 

  17. Smuczek B, Santos ES, Siqueira AS, Pinheiro JJV, Freitas VM, Jaeger RG. The laminin-derived peptide C16 regulates GPNMB expression and function in breast cancer. Exp Cell Res. 2017;358:323–34. https://doi.org/10.1016/j.yexcr.2017.07.005.

    CAS  Article  PubMed  Google Scholar 

  18. Wu XL, Li R, Zhang HW, Jin R, Wang JY, Juan CX, Lu K, Shu J, Wang LL, Wang Y, et al. Methylation status of ORMDL3 regulates cytokine production and p-ERK/MMP9 pathway expression. Exp Cell Res. 2018;372:43–51. https://doi.org/10.1016/j.yexcr.2018.09.008.

    CAS  Article  PubMed  Google Scholar 

  19. Jones PA, Baylin SB. The epigenomics of cancer. Cell. 2007;128:683–92. https://doi.org/10.1016/j.cell.2007.01.029.

    CAS  Article  PubMed  PubMed Central  Google Scholar 

  20. Baylin SB, Ohm JE. Epigenetic gene silencing in cancer - a mechanism for early oncogenic pathway addiction? Nat Rev Cancer. 2006;6:107–16. https://doi.org/10.1038/nrc1799.

    CAS  Article  PubMed  Google Scholar 

  21. Flavahan WA, Gaskell E, Bernstein BE. Epigenetic plasticity and the hallmarks of cancer. Science. 2017;357:eaal2380. https://doi.org/10.1126/science.aal2380.

    CAS  Article  PubMed  PubMed Central  Google Scholar 

  22. Gelato KA, Shaikhibrahim Z, Ocker M, Haendler B. Targeting epigenetic regulators for cancer therapy: modulation of bromodomain proteins, methyltransferases, demethylases, and microRNAs. Expert Opin Ther Targets. 2016;20:783–99. https://doi.org/10.1517/14728222.2016.1134490.

    CAS  Article  PubMed  Google Scholar 

  23. Khan FS, Ali I, Afridi UK, Ishtiaq M, Mehmood R. Epigenetic mechanisms regulating the development of hepatocellular carcinoma and their promise for therapeutics. Hepatol Int. 2017;11:45–53. https://doi.org/10.1007/s12072-016-9743-4.

    Article  PubMed  Google Scholar 

  24. Kohan-Ghadr HR, Kadam L, Jain C, Armant DR, Drewlo S. Potential role of epigenetic mechanisms in regulation of trophoblast differentiation, migration, and invasion in the human placenta. Cell Adhes Migr. 2016;10:126–35. https://doi.org/10.1080/19336918.2015.1098800.

    CAS  Article  Google Scholar 

  25. Lee JY, Kong G. Roles and epigenetic regulation of epithelial-mesenchymal transition and its transcription factors in cancer initiation and progression. Cell Mol Life Sci. 2016;73:4643–60. https://doi.org/10.1007/s00018-016-2313-z.

    CAS  Article  PubMed  Google Scholar 

  26. Okugawa Y, Grady WM, Goel A. Epigenetic alterations in colorectal cancer: emerging biomarkers. Gastroenterology. 2015;149:1204 e1212-1225 e1212. https://doi.org/10.1053/j.gastro.2015.07.011.

    CAS  Article  Google Scholar 

  27. Wang L, Zhu JS, Song MQ, Chen GQ, Chen JL. Comparison of gene expression profiles between primary tumor and metastatic lesions in gastric cancer patients using laser microdissection and cDNA microarray. World J Gastroenterol. 2006;12:6949–54.

    CAS  Article  Google Scholar 

  28. Chen H, Ye F, Zhang J, Lu W, Cheng Q, Xie X. Loss of OPCML expression and the correlation with CpG island methylation and LOH in ovarian serous carcinoma. Eur J Gynaecol Oncol. 2007;28:464–7.

    CAS  PubMed  Google Scholar 

Download references

Funding

This study was supported by National Natural Science Foundation of China (81760482), Natural Science Foundation of Ningxia (2018AAC03162, NZ17138).

Author information

Affiliations

Authors

Corresponding author

Correspondence to Jinping Li.

Ethics declarations

Conflict of interest

The authors confirm that there is no conflict of interests.

Ethics approval

This study was approved by the Institutional Research Ethics Committee of General Hospital of Ningxia Medical University (IRB approval number: 20180205).

Informed consent

All participants provided written informed consent.

Additional information

Publisher's Note

Springer Nature remains neutral with regard to jurisdictional claims in published maps and institutional affiliations.

About this article

Verify currency and authenticity via CrossMark

Cite this article

Lian, B., Li, H., Liu, Y. et al. Expression and promoter methylation status of OPCML and its functions in the inhibition of cell proliferation, migration, and invasion in breast cancer. Breast Cancer 28, 448–458 (2021). https://doi.org/10.1007/s12282-020-01179-9

Download citation

  • Received:

  • Accepted:

  • Published:

  • Issue Date:

  • DOI: https://doi.org/10.1007/s12282-020-01179-9

Keywords

  • Breast cancer
  • OPCML
  • Proliferation
  • Methylation
  • Migration