Skip to main content

MiR-1301-3p inhibits human breast cancer cell proliferation by regulating cell cycle progression and apoptosis through directly targeting ICT1

Abstract

Background

MiRNAs regulate a variety of biological processes, such as cell proliferation and apoptosis and play critical roles in cancer progression. Accumulating studies have demonstrated that miR-1301-3p could regulate the development and progression of multiple cancers, but its biological behaviors in breast cancer (BC) are still elusive.

Methods

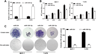
The expression of miR-1301-3p was determined in BC tissues and cell lines using quantitative real-time PCR analysis. The effects of miR-1301-3p on BC cell growth, proliferation, cell cycle distribution, and apoptosis were also explored in vitro using MTT, colony formation and Flow cytometry assays. The potential target gene of miR-1301-3p was determined by dual-luciferase reporter assay and verified by quantitative real-time PCR and western blot analysis.

Results

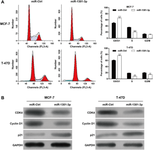
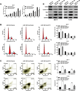
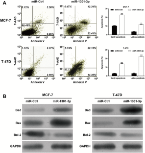
We found the expression of miR-1301-3p was observably significantly down-regulated in BC tissues and cell lines. MiR-1301-3p expression in BC tissues was significantly associated with tumor size and clinical stage. Gain-of-function assays demonstrated that miR-1301-3p inhibited the cell growth and proliferation in breast cancer cell lines, MCF-7 and T-47D. Moreover, up-regulation of miR-1301-3p induced cell cycle G0/G1 phase arrest and apoptosis. Mechanistically, up-regulation of miR-1301-3p reduced the expression of CDK4, Cyclin D1, Bcl-2, but elevated the expression of p21, Bad and Bax. ICT1 was confirmed as a direct target of miR-1301-3p. Furthermore, ICT1 overexpression could partially reverse the effects of miR-1301-3p on BC cell proliferation, cell cycle progression and apoptosis.

Conclusion

Our observations suggested that miR-1301-3p inhibits cell proliferation via inducing cell cycle arrest and apoptosis through targeting ICT1, and might be a therapeutic target for BC.

This is a preview of subscription content, access via your institution.

Fig. 1
Fig. 2
Fig. 3
Fig. 4
Fig. 5
Fig. 6

References

  1. Ward EM, DeSantis CE, Lin CC, Kramer JL, Jemal A, Kohler B, et al. Cancer statistics: breast cancer in situ. CA Cancer J Clin. 2015;65:481–95.

    Article  Google Scholar 

  2. Siegel RL, Miller KD, Jemal A. Cancer statistics, 2018. CA Cancer J Clin. 2018;68:7–30.

    Article  Google Scholar 

  3. DeSantis CE, Ma J, Goding Sauer A, Newman LA, Jemal A. Breast cancer statistics, 2017, racial disparity in mortality by state. CA Cancer J Clin. 2017;67:439–48.

    Article  Google Scholar 

  4. Lawson DA, Bhakta NR, Kessenbrock K, Prummel KD, Yu Y, Takai K, et al. Single-cell analysis reveals a stem-cell program in human metastatic breast cancer cells. Nature. 2015;526:131–5.

    Article  CAS  Google Scholar 

  5. Acunzo M, Romano G, Wernicke D, Croce CM. MicroRNA and cancer–a brief overview. Adv Biol Regul. 2015;57:1–9.

    Article  CAS  Google Scholar 

  6. Lin S, Gregory RI. MicroRNA biogenesis pathways in cancer. Nat Rev Cancer. 2015;15:321–33.

    Article  CAS  Google Scholar 

  7. Betel D, Wilson M, Gabow A, Marks DS, Sander C. The microRNA.org resource: targets and expression. Nucleic Acids Res. 2008;36:D149-53.

    PubMed  Google Scholar 

  8. Stahlhut Espinosa CE, Slack FJ. The role of microRNAs in cancer. Yale J Biol Med. 2006;79:131–40.

    PubMed  Google Scholar 

  9. Arcila ML, Betizeau M, Cambronne XA, Guzman E, Doerflinger N, Bouhallier F, et al. Novel primate miRNAs coevolved with ancient target genes in germinal zone-specific expression patterns. Neuron. 2014;81:1255–62.

    Article  CAS  Google Scholar 

  10. Zhi T, Jiang K, Zhang C, Xu X, Wu W, Nie E, et al. MicroRNA-1301 inhibits proliferation of human glioma cells by directly targeting N-Ras. Am J Cancer Res. 2017;7:982–98.

    PubMed  PubMed Central  CAS  Google Scholar 

  11. Song XL, Huang B, Zhou BW, Wang C, Liao ZW, Yu Y, et al. miR-1301-3p promotes prostate cancer stem cell expansion by targeting SFRP1 and GSK3beta. Biomed Pharmacother. 2018;99:369–74.

    Article  CAS  Google Scholar 

  12. Richter R, Rorbach J, Pajak A, Smith PM, Wessels HJ, Huynen MA, et al. A functional peptidyl-tRNA hydrolase, ICT1, has been recruited into the human mitochondrial ribosome. EMBO J. 2010;29:1116–25.

    Article  CAS  Google Scholar 

  13. Handa Y, Hikawa Y, Tochio N, Kogure H, Inoue M, Koshiba S, et al. Solution structure of the catalytic domain of the mitochondrial protein ICT1 that is essential for cell vitality. J Mol Biol. 2010;404:260–73.

    Article  CAS  Google Scholar 

  14. Lao X, Feng Q, He G, Ji M, Zhu D, Xu P, et al. Immature colon carcinoma transcript-1 (ICT1) expression correlates with unfavorable prognosis and survival in patients with colorectal cancer. Ann Surg Oncol. 2016;23:3924–33.

    Article  Google Scholar 

  15. Wang Z, Xu D, Gao Y, Liu Y, Ren J, Yao Y, et al. Immature colon carcinoma transcript 1 is essential for prostate cancer cell viability and proliferation. Cancer Biother Radiopharm. 2015;30:278–84.

    Article  CAS  Google Scholar 

  16. Wang C, Liang C, Feng W, Xia X, Chen F, Qiao E, et al. ICT1 knockdown inhibits breast cancer cell growth via induction of cell cycle arrest and apoptosis. Int J Mol Med. 2017;39:1037–45.

    Article  CAS  Google Scholar 

  17. Jones PA, Baylin SB. The epigenomics of cancer. Cell. 2007;128:683–92.

    Article  CAS  Google Scholar 

  18. Iorio MV, Ferracin M, Liu CG, Veronese A, Spizzo R, Sabbioni S, et al. MicroRNA gene expression deregulation in human breast cancer. Cancer Res. 2005;65:7065–70.

    Article  CAS  Google Scholar 

  19. Evan GI, Vousden KH. Proliferation, cell cycle and apoptosis in cancer. Nature. 2001;411:342–8.

    Article  CAS  Google Scholar 

  20. Lim S, Kaldis P. Cdks, cyclins and CKIs: roles beyond cell cycle regulation. Development. 2013;140:3079–93.

    Article  CAS  Google Scholar 

  21. Kreis NN, Louwen F, Yuan J. Less understood issues: p21(Cip1) in mitosis and its therapeutic potential. Oncogene. 2015;34:1758–67.

    Article  CAS  Google Scholar 

  22. Mandal M, Bandyopadhyay D, Goepfert TM, Kumar R. Interferon-induces expression of cyclin-dependent kinase-inhibitors p21WAF1 and p27Kip1 that prevent activation of cyclin-dependent kinase by CDK-activating kinase (CAK). Oncogene. 1998;16:217–25.

    Article  CAS  Google Scholar 

  23. Kusume T, Tsuda H, Kawabata M, Inoue T, Umesaki N, Suzuki T, et al. The p16-cyclin D1/CDK4-pRb pathway and clinical outcome in epithelial ovarian cancer. Clin Cancer Res. 1999;5:4152–7.

    PubMed  CAS  Google Scholar 

  24. Su H, Yang JR, Xu T, Huang J, Xu L, Yuan Y, et al. MicroRNA-101, down-regulated in hepatocellular carcinoma, promotes apoptosis and suppresses tumorigenicity. Cancer Res. 2009;69:1135–42.

    Article  CAS  Google Scholar 

  25. Kitamura Y, Shimohama S, Kamoshima W, Ota T, Matsuoka Y, Nomura Y, et al. Alteration of proteins regulating apoptosis, Bcl-2, Bcl-x, Bax, Bak, Bad, ICH-1 and CPP32, in Alzheimer’s disease. Brain Res. 1998;780:260–9.

    Article  CAS  Google Scholar 

  26. Grosse L, Wurm CA, Bruser C, Neumann D, Jans DC, Jakobs S. Bax assembles into large ring-like structures remodeling the mitochondrial outer membrane in apoptosis. EMBO J. 2016;35:402–13.

    Article  CAS  Google Scholar 

  27. Schurmann A, Mooney AF, Sanders LC, Sells MA, Wang HG, Reed JC, et al. p21-activated kinase 1 phosphorylates the death agonist bad and protects cells from apoptosis. Mol Cell Biol. 2000;20:453–61.

    Article  CAS  Google Scholar 

  28. Eom YH, Kim HS, Lee A, Song BJ, Chae BJ. BCL2 as a subtype-specific prognostic marker for breast cancer. J Breast Cancer. 2016;19:252–60.

    Article  Google Scholar 

  29. Wei C, Luo Q, Sun X, Li D, Song H, Li X, et al. MicroRNA-497 induces cell apoptosis by negatively regulating Bcl-2 protein expression at the posttranscriptional level in human breast cancer. Int J Clin Exp Pathol. 2015;8:7729–39.

    PubMed  PubMed Central  CAS  Google Scholar 

  30. Huang P, Ye B, Yang Y, Shi J, Zhao H. MicroRNA-181 functions as a tumor suppressor in non-small cell lung cancer (NSCLC) by targeting Bcl-2. Tumour Biol. 2015;36:3381–7.

    Article  CAS  Google Scholar 

  31. Chrzanowska-Lightowlers ZM, Lightowlers RN. Response to “ribosome rescue and translation termination at non-standard stop codons by ICT1 in mammalian mitochondria”. PLoS Genet. 2015;11:e1005227.

    Article  CAS  Google Scholar 

Download references

Author information

Affiliations

Authors

Corresponding author

Correspondence to Yufeng Shen.

Ethics declarations

Conflict of interest

The authors declared no potential conflicts of interest with respect to the research, authorship, and/or publication of this article.

About this article

Verify currency and authenticity via CrossMark

Cite this article

Peng, X., Yan, B. & Shen, Y. MiR-1301-3p inhibits human breast cancer cell proliferation by regulating cell cycle progression and apoptosis through directly targeting ICT1. Breast Cancer 25, 742–752 (2018). https://doi.org/10.1007/s12282-018-0881-5

Download citation

  • Received:

  • Accepted:

  • Published:

  • Issue Date:

  • DOI: https://doi.org/10.1007/s12282-018-0881-5

Keywords

  • Breast cancer
  • MiR-1301-3p
  • Cell proliferation
  • Cell cycle
  • Apoptosis
  • ICT1