Abstract
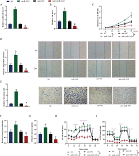
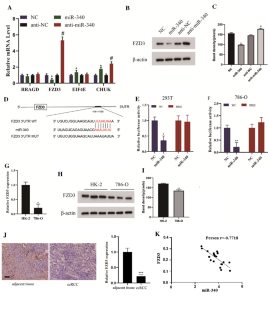
MicroRNA(miR)-340 is known as a multifunctional miRNA related to various types of cancer while its role in renal cell carcinoma (RCC) remains to be further investigated. In the present study, an apparent increase in miR-340 expression was observed in both clear cell RCC tissues and RCC cell line 786-O and Caki-1. Functionally, the overexpression of miR-340 promoted cell proliferation, migration, invasion, extracellular alanine (Ala) level, and glycolysis level in 786-O cells. Then, frizzled class receptor 3 (FZD3) was determined as the target gene of miR-340 and its expression level was negatively regulated by miR-340. The FZD3 silencing abrogated the inhibitory effect of miR-340 knockdown on cell proliferation, migration, invasion, Ala level, and glycolysis level in 786-O cells. In conclusion, miR-340 promotes proliferation, migration, and invasion of RCC cells via suppressing FZD3 expression, and the promotion effect of miR-340 on RCC progression may be due to its regulatory effect on glycolysis and Ala level.





References
Bartel DP (2009) MicroRNAs: target recognition and regulatory functions. Cell 136:215–233. https://doi.org/10.1016/j.cell.2009.01.002
Biao Ge HW, Shao D, Li S, Li F (2019) Interfering with miR-24 alleviates rotenone-induced dopaminergic neuron injury via enhancing autophagy by upregulating DJ-1. Aging Pathobiol Ther 1:17–24. https://doi.org/10.31491/apt.2019.12.004
Capitanio U, Montorsi F (2016) Renal cancer. Lancet (London, England) 387:894–906. https://doi.org/10.1016/s0140-6736(15)00046-x
Chen Z, Zuo X, Zhang Y, Han G, Zhang L, Wu J, Wang X (2018) MiR-3662 suppresses hepatocellular carcinoma growth through inhibition of HIF-1α-mediated Warburg effect. Cell death & disease 9:549–549. https://doi.org/10.1038/s41419-018-0616-8
Cohen HT, McGovern FJ (2005) Renal-cell carcinoma. New Engl J Med 353:2477–2490. https://doi.org/10.1056/NEJMra043172
Huang Z, Li Q, Luo K, Zhang Q, Geng J, Zhou X, Xu Y, Qian M, Zhang JA, Ji L, Wu J (2019) miR-340-FHL2 axis inhibits cell growth and metastasis in ovarian cancer. Cell Death Dis 10:372. https://doi.org/10.1038/s41419-019-1604-3
Li C, Nguyen V, Clark KN, Zahed T, Sharkas S, Filipp FV, Boiko AD (2019) Down-regulation of FZD3 receptor suppresses growth and metastasis of human melanoma independently of canonical WNT signaling. Proc Natl Acad Sci USA 116:4548–4557. https://doi.org/10.1073/pnas.1813802116
Liew KL, Jee JM, Yap I, Yong PV (2016) In vitro analysis of metabolites secreted during infection of lung epithelial cells by Cryptococcus neoformans. PLoS ONE 11:e0153356. https://doi.org/10.1371/journal.pone.0153356
Lu J, Tan M, Cai Q (2015) The Warburg effect in tumor progression: mitochondrial oxidative metabolism as an anti-metastasis mechanism. Cancer Lett 356:156–164. https://doi.org/10.1016/j.canlet.2014.04.001
Malakar P, Stein I, Saragovi A, Winkler R, Stern-Ginossar N, Berger M, Pikarsky E, Karni R (2019) Long noncoding RNA MALAT1 regulates cancer glucose metabolism by enhancing mTOR-mediated translation of TCF7L2. Can Res 79:2480–2493. https://doi.org/10.1158/0008-5472.Can-18-1432
Massari F, Ciccarese C, Santoni M, Iacovelli R, Mazzucchelli R, Piva F, Scarpelli M, Berardi R, Tortora G, Lopez-Beltran A, Cheng L, Montironi R (2016) Metabolic phenotype of bladder cancer. Cancer Treat Rev 45:46–57. https://doi.org/10.1016/j.ctrv.2016.03.005
Moch H, Cubilla AL, Humphrey PA, Reuter VE, Ulbright TM (2016) The 2016 WHO classification of tumours of the urinary system and male genital organs-part a: renal, penile, and testicular tumours. Eur Urol 70:93–105. https://doi.org/10.1016/j.eururo.2016.02.029
Mohr AM, Mott JL (2015) Overview of microRNA biology. Semin Liver Dis 35:3–11. https://doi.org/10.1055/s-0034-1397344
Molina AM, Lin X, Korytowsky B, Matczak E, Lechuga MJ, Wiltshire R, Motzer RJ (2014) Sunitinib objective response in metastatic renal cell carcinoma: analysis of 1059 patients treated on clinical trials. Eur J Cancer (Oxford, England: 1990) 50:351–358. https://doi.org/10.1016/j.ejca.2013.08.021
Perroud B, Lee J, Valkova N, Dhirapong A, Lin P-Y, Fiehn O, Kültz D, Weiss RH (2006) Pathway analysis of kidney cancer using proteomics and metabolic profiling. Mol Cancer 5:64–64. https://doi.org/10.1186/1476-4598-5-64
Popławski P, Tohge T, Bogusławska J, Rybicka B, Tański Z, Treviño V, Fernie AR, Piekiełko-Witkowska A (2017) Integrated transcriptomic and metabolomic analysis shows that disturbances in metabolism of tumor cells contribute to poor survival of RCC patients. Biochim Biophys Acta 1863:744–752. https://doi.org/10.1016/j.bbadis.2016.12.011
Sala CF, Formenti E, Terstappen GC, Caricasole A (2000) Identification, gene structure, and expression of human frizzled-3 (FZD3). Biochem Biophys Res Commun 273:27–34. https://doi.org/10.1006/bbrc.2000.2882
Shuch B, Linehan WM, Srinivasan R (2013) Aerobic glycolysis: a novel target in kidney cancer. Expert Rev Anticancer Ther 13:711–719. https://doi.org/10.1586/era.13.57
Singer K, Kastenberger M, Gottfried E, Hammerschmied CG, Büttner M, Aigner M, Seliger B, Walter B, Schlösser H, Hartmann A, Andreesen R, Mackensen A, Kreutz M (2011) Warburg phenotype in renal cell carcinoma: high expression of glucose-transporter 1 (GLUT-1) correlates with low CD8(+) T-cell infiltration in the tumor. Int J Cancer 128:2085–2095. https://doi.org/10.1002/ijc.25543
Tanaka S, Akiyoshi T, Mori M, Wands JR, Sugimachi K (1998) A novel frizzled gene identified in human esophageal carcinoma mediates APC/beta-catenin signals. Proc Natl Acad Sci USA 95:10164–10169. https://doi.org/10.1073/pnas.95.17.10164
Wong SCC, He CW, Chan CML, Chan AKC, Wong HT, Cheung MT, Luk LLY, Au TCC, Chiu MK, Ma BBY, Chan ATC (2013) Clinical significance of frizzled homolog 3 protein in colorectal cancer patients. PLoS ONE 8:e79481–e79481. https://doi.org/10.1371/journal.pone.0079481
Xiao C, Hong H, Yu H, Yuan J, Guo C, Cao H, Li W (2018) MiR-340 affects gastric cancer cell proliferation, cycle, and apoptosis through regulating SOCS3/JAK-STAT signaling pathway. Immunopharmacol Immunotoxicol 40:278–283. https://doi.org/10.1080/08923973.2018.1455208
Xie YQ, Fu D, He ZH, Tan QD (2013) Prognostic value of Annexin A3 in human colorectal cancer and its correlation with hypoxia-inducible factor-1α. Oncol Lett 6:1631–1635. https://doi.org/10.3892/ol.2013.1620
Xu P, Li Y, Zhang H, Li M, Zhu H (2016) MicroRNA-340 mediates metabolic shift in oral squamous cell carcinoma by targeting glucose transporter-1. J Oral Maxillofac Surg Off J Am Assoc Oral Maxillofac Surg 74:844–850. https://doi.org/10.1016/j.joms.2015.09.038
Yang L, Men WL, Yan KM, Tie J, Nie YZ, Xiao HJ (2018) MiR-340-5p is a potential prognostic indicator of colorectal cancer and modulates ANXA3. Eur Rev Med Pharmacol Sci 22:4837–4845. https://doi.org/10.26355/eurrev_201808_15619
Acknowledgements
This study was supported by Grants from the Natural Science Foundation of Jiangxi Province, China (20181BAB205055): Identification of Metabolic Markers in Renal Tumor and Research on Its Diagnostic Prediction Model.
Author information
Authors and Affiliations
Corresponding author
Ethics declarations
Conflict of interest
All authors declare that they have no conflict of interest.
Additional information
Publisher's Note
Springer Nature remains neutral with regard to jurisdictional claims in published maps and institutional affiliations.
Rights and permissions
About this article
Cite this article
Xiang, M., Huang, Y., Dai, C. et al. MiR-340 regulates the growth and metabolism of renal cell carcinoma cells by targeting frizzled class receptor 3. Arch. Pharm. Res. 44, 219–229 (2021). https://doi.org/10.1007/s12272-021-01310-0
Received:
Accepted:
Published:
Issue Date:
DOI: https://doi.org/10.1007/s12272-021-01310-0