Abstract
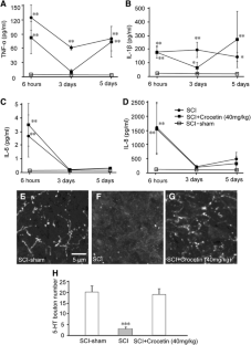
Crocetin is an ingredient of traditional Chinese medicine and has therapeutic potential in various diseases due to its pharmacological properties, such as neuroprotection, anti-oxidative stress, and anti-inflammation. These properties might benefit the treatment of spinal cord injury. In the present study, we tested the effect of crocetin on neurite growth and sensorimotor dysfunction in a rat model of spinal cord injury. We evaluated the viability of cultured hippocampal neurons with tetrazolium dye and lactate dehydrogenase assays, visualized neurites and axons with antibody staining, and monitored motor and sensorimotor functions in rats with spinal cord injury using the Basso, Beattie, and Bresnahan assay and the contact plantar placement test, respectively, and measured cytokine expression using enzyme-linked immuno-absorbent assays. We found that crocetin (1) did not alter the viability of cultured hippocampal neurons; (2) accelerated neurite growth with preference for the longest process in individual hippocampal neurons; (3) reversed the inhibition of neurite growth by chondroitin sulfate proteoglycan and NogoA; (4) facilitated the recovery of motor and sensorimotor functions after spinal cord injury; and (5) did not inhibit pro-inflammatory responses, but restored the innervation of the descending 5-HT system in injured spinal cord. Crocetin promotes neurite growth and facilitates the recovery of motor and sensorimotor functions after spinal cord injury, likely through repairing neuronal connections.





References
Umigai N, Murakami K, Ulit MV, Antonio LS, Shirotori M, Morikawa H, et al. The pharmacokinetic profile of crocetin in healthy adult human volunteers after a single oral administration. Phytomedicine 2011, 18: 575–578.
Nam KN, Park YM, Jung HJ, Lee JY, Min BD, Park SU, et al. Anti-inflammatory effects of crocin and crocetin in rat brain microglial cells. Eur J Pharmacol 2010, 648: 110–116.
Ahmad AS, Ansari MA, Ahmad M, Saleem S, Yousuf S, Hoda MN, et al. Neuroprotection by crocetin in a hemi-parkinsonian rat model. Pharmacol Biochem Behav 2005, 81: 805–813.
Zhang Y, Shoyama Y, Sugiura M, Saito H. Effects of Crocus sativus L. on the ethanol-induced impairment of passive avoidance performances in mice. Biol Pharm Bull 1994, 17: 217–221.
Zheng YQ, Liu JX, Wang JN, Xu L. Effects of crocin on reperfusion-induced oxidative/nitrative injury to cerebral microvessels after global cerebral ischemia. Brain Res 2007, 1138: 86–94.
Wang CJ, Shiow SJ, Lin JK. Effects of crocetin on the hepatotoxicity and hepatic DNA binding of aflatoxin B1 in rats. Carcinogenesis 1991, 12: 459–462.
Wang Y, Sun J, Liu C, Fang C. Protective effects of crocetin pretreatment on myocardial injury in an ischemia/reperfusion rat model. Eur J Pharmacol 2014, 741: 290–296.
Yan J, Qian Z, Sheng L, Zhao B, Yang L, Ji H, et al. Effect of crocetin on blood pressure restoration and synthesis of inflammatory mediators in heart after hemorrhagic shock in anesthetized rats. Shock 2010, 33: 83–87.
Yamauchi M, Tsuruma K, Imai S, Nakanishi T, Umigai N, Shimazawa M, et al. Crocetin prevents retinal degeneration induced by oxidative and endoplasmic reticulum stresses via inhibition of caspase activity. Eur J Pharmacol 2011, 650: 110–119.
Wang Y, Yan J, Xi L, Qian Z, Wang Z, Yang L. Protective effect of crocetin on hemorrhagic shock-induced acute renal failure in rats. Shock 2012, 38: 63–67.
Yang R, Yang L, Shen X, Cheng W, Zhao B, Ali KH, et al. Suppression of NF-kappaB pathway by crocetin contributes to attenuation of lipopolysaccharide-induced acute lung injury in mice. Eur J Pharmacol 2012, 674: 391–396.
Xiang M, Yang M, Zhou C, Liu J, Li W, Qian Z. Crocetin prevents AGEs-induced vascular endothelial cell apoptosis. Pharmacol Res 2006, 54: 268–274.
Hosseinzadeh H, Younesi HM. Antinociceptive and anti-inflammatory effects of Crocus sativus L. stigma and petal extracts in mice. BMC Pharmacol 2002, 2: 7.
Sekhon LH, Fehlings MG. Epidemiology, demographics, and pathophysiology of acute spinal cord injury. Spine (Phila Pa 1976) 2001, 26: S2–12.
Silva NA, Sousa N, Reis RL, Salgado AJ. From basics to clinical: a comprehensive review on spinal cord injury. Prog Neurobiol 2014, 114: 25–57.
Ahuja CS, Fehlings M. Concise Review: Bridging the Gap: Novel neuroregenerative and neuroprotective strategies in spinal cord injury. Stem Cells Transl Med 2016, 5: 914–924.
Garcia E, Aguilar-Cevallos J, Silva-Garcia R, Ibarra A. Cytokine and growth factor activation in vivo and in vitro after spinal cord injury. Mediators Inflamm 2016, 2016: 9476020.
Kjell J, Olson L. Rat models of spinal cord injury: from pathology to potential therapies. Dis Model Mech 2016, 9: 1125–1137.
Kong X, Gao J. Macrophage polarization: a key event in the secondary phase of acute spinal cord injury. J Cell Mol Med 2017, 21: 941–954.
van Gorp S, Leerink M, Kakinohana O, Platoshyn O, Santucci C, Galik J, et al. Amelioration of motor/sensory dysfunction and spasticity in a rat model of acute lumbar spinal cord injury by human neural stem cell transplantation. Stem Cell Res Ther 2013, 4: 57.
Tang M, Wang M, Xing T, Zeng J, Wang H, Ruan DY. Mechanisms of unmodified CdSe quantum dot-induced elevation of cytoplasmic calcium levels in primary cultures of rat hippocampal neurons. Biomaterials 2008, 29: 4383–4391.
Zhang Y, Leung DY, Nordeen SK, Goleva E. Estrogen inhibits glucocorticoid action via protein phosphatase 5 (PP5)-mediated glucocorticoid receptor dephosphorylation. J Biol Chem 2009, 284: 24542–24552.
Sato A, Ohtaki H, Tsumuraya T, Song D, Ohara K, Asano M, et al. Interleukin-1 participates in the classical and alternative activation of microglia/macrophages after spinal cord injury. J Neuroinflammation 2012, 9: 65.
Basso DM, Beattie MS, Bresnahan JC. A sensitive and reliable locomotor rating scale for open field testing in rats. J Neurotrauma 1995, 12: 1–21.
Abrams MB, Nilsson I, Lewandowski SA, Kjell J, Codeluppi S, Olson L, et al. Imatinib enhances functional outcome after spinal cord injury. PLoS One 2012, 7: e38760.
Nemzek JA, Siddiqui J, Remick DG. Development and optimization of cytokine ELISAs using commercial antibody pairs. J Immunol Methods 2001, 255: 149–157.
Lee MK, Tuttle JB, Rebhun LI, Cleveland DW, Frankfurter A. The expression and posttranslational modification of a neuron-specific beta-tubulin isotype during chick embryogenesis. Cell Motil Cytoskeleton 1990, 17: 118–132.
Yamamoto H, Demura T, Morita M, Banker GA, Tanii T, Nakamura S. Differential neurite outgrowth is required for axon specification by cultured hippocampal neurons. J Neurochem 2012, 123: 904–910.
Snow DM, Smith JD, Cunningham AT, McFarlin J, Goshorn EC. Neurite elongation on chondroitin sulfate proteoglycans is characterized by axonal fasciculation. Exp Neurol 2003, 182: 310–321.
Schwab ME. Nogo and axon regeneration. Curr Opin Neurobiol 2004, 14: 118–124.
Yang Q, Gao L, Tao M, Chen Z, Yang X, Cao Y. Transcriptomics analysis of candida albicans treated with huanglian jiedu decoction using RNA-seq. Evid Based Complement Alternat Med 2016, 2016: 3198249.
Aghajanian GK, Sanders-Bush E. Serotonin. Neuropsychopharmacology: The Fifth Generation of Progress 2002: 15–34.
Shen Y, Tenney AP, Busch SA, Horn KP, Cuascut FX, Liu K, et al. PTPsigma is a receptor for chondroitin sulfate proteoglycan, an inhibitor of neural regeneration. Science 2009, 326: 592–596.
Montani L, Gerrits B, Gehrig P, Kempf A, Dimou L, Wollscheid B, et al. Neuronal Nogo-A modulates growth cone motility via Rho-GTP/LIMK1/cofilin in the unlesioned adult nervous system. J Biol Chem 2009, 284: 10793–10807.
Monnier PP, Sierra A, Schwab JM, Henke-Fahle S, Mueller BK. The Rho/ROCK pathway mediates neurite growth-inhibitory activity associated with the chondroitin sulfate proteoglycans of the CNS glial scar. Mol Cell Neurosci 2003, 22: 319–330.
Author information
Authors and Affiliations
Corresponding author
Ethics declarations
Conflict of interest
We declare no conflict of interest.
Electronic supplementary material
Below is the link to the electronic supplementary material.
Rights and permissions
About this article
Cite this article
Wang, X., Jiao, X., Liu, Z. et al. Crocetin Potentiates Neurite Growth in Hippocampal Neurons and Facilitates Functional Recovery in Rats with Spinal Cord Injury. Neurosci. Bull. 33, 695–702 (2017). https://doi.org/10.1007/s12264-017-0157-7
Received:
Accepted:
Published:
Issue Date:
DOI: https://doi.org/10.1007/s12264-017-0157-7