Skip to main content

Genetic and Molecular Characterization of H9N2 Avian Influenza Viruses Isolated from Live Poultry Markets in Hubei Province, Central China, 2013–2017

Abstract

H9N2 subtype avian influenza virus (AIV) is an influenza A virus that is widely spread throughout Asia, where it jeopardizes the poultry industry and provides genetic material for emerging human pathogens. To better understand the epidemicity and genetics of H9 subtype AIVs, we conducted active surveillance in live poultry markets (LPMs) in Hubei Province from 2013 to 2017. A total of 4798 samples were collected from apparent healthy poultry and environment. Real-time RT-PCR revealed that the positivity rate of influenza A was 26.6% (1275/4798), of which the H9 subtype accounted for 50.3% (641/1275) of the positive samples. Of the 132 H9N2 viral strains isolated, 48 representative strains were subjected to evolutionary analysis and genotyping. Phylogenetic analysis revealed that all H9N2 viral genes had 91.1%–100% nucleotide homology, clustered with genotype 57, and had high homology with human H9N2 viruses isolated from 2013 to 2017 in China. Using a nucleotide divergence cutoff of 95%, we identified ten distinct H9N2 genotypes that continued to change over time. Molecular analysis demonstrated that six H9N2 isolates had additional potential glycosylation sites at position 218 in the hemagglutinin protein, and all isolates had I155T and Q226L mutations. Moreover, 44 strains had A558V mutations in the PB2 protein and four had E627V mutations, along with H9N2 human infection strains A/Beijing/1/2016 and A/Beijing/1/2017. These results emphasize that the H9N2 influenza virus in Hubei continues to mutate and undergo mammalian adaptation changes, indicating the necessity of strengthening the surveillance of the AIV H9N2 subtype in LPMs.

This is a preview of subscription content, access via your institution.

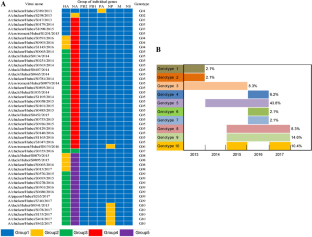
Fig. 1
Fig. 2
Fig. 3
Fig. 4

References

  • Arai Y, Kawashita N, Ibrahim MS, Elgendy EM, Daidoji T, Ono T, Takagi T, Nakaya T, Matsumoto K, Watanabe Y (2019) PB2 mutations arising during H9N2 influenza evolution in the middle east confer enhanced replication and growth in mammals. PLoS Pathog 15:e1007919

    CAS  PubMed  PubMed Central  Google Scholar 

  • Belshe RB, Smith MH, Hall CB, Betts R, Hay AJ (1988) Genetic basis of resistance to rimantadine emerging during treatment of influenza virus infection. J Virol 62:1508–1512

    CAS  PubMed  PubMed Central  Google Scholar 

  • Chen B, Zhang Z, Chen W (1994) The study of avian influenza: I. The isolation and preliminary serological identification of avian influenza virus in chicken. Chin J Vet Med 20:3–5

    Google Scholar 

  • Chen Y, Liang W, Yang S, Wu N, Gao H, Sheng J, Yao H, Wo J, Fang Q, Cui D, Li Y, Yao X, Zhang Y, Wu H, Zheng S, Diao H, Xia S, Zhang Y, Chan KH, Tsoi HW, Teng JL, Song W, Wang P, Lau SY, Zheng M, Chan JF, To KK, Chen H, Li L, Yuen KY (2013) Human infections with the emerging avian influenza a H7N9 virus from wet market poultry: clinical analysis and characterisation of viral genome. Lancet 381:1916–1925

    CAS  PubMed  PubMed Central  Google Scholar 

  • Chen H, Yuan H, Gao R, Zhang J, Wang D, Xiong Y, Fan G, Yang F, Li X, Zhou J, Zou S, Yang L, Chen T, Dong L, Bo H, Zhao X, Zhang Y, Lan Y, Bai T, Dong J, Li Q, Wang S, Zhang Y, Li H, Gong T, Shi Y, Ni X, Li J, Zhou J, Fan J, Wu J, Zhou X, Hu M, Wan J, Yang W, Li D, Wu G, Feng Z, Gao GF, Wang Y, Jin Q, Liu M, Shu Y (2014) Clinical and epidemiological characteristics of a fatal case of avian influenza a H10N8 virus infection: a descriptive study. Lancet 383:714–721

    PubMed  Google Scholar 

  • Chen LJ, Lin XD, Guo WP, Tian JH, Wang W, Ying XH, Wang MR, Yu B, Yang ZQ, Shi M, Holmes EC, Zhang YZ (2016) Diversity and evolution of avian influenza viruses in live poultry markets, free-range poultry and wild wetland birds in China. J Gen Virol 97:844–854

    CAS  PubMed  Google Scholar 

  • Chinese National Influenza Center (CNIC) (2011) national influenza monitoring technical guide. Available: http://www.chinaivdc.cn/cnic/zyzx/jcfa/201605/t20160520_129702.htm. Accessed 9 Aug 2011

  • Deng G, Tan D, Shi J, Cui P, Jiang Y, Liu L, Tian G, Kawaoka Y, Li C, Chen H (2013) Complex reassortment of multiple subtypes of avian influenza viruses in domestic ducks at the Dongting Lake Region of China. J Virol 87:9452–9462

    CAS  PubMed  PubMed Central  Google Scholar 

  • Fan S, Deng G, Song J, Tian G, Suo Y, Jiang Y, Guan Y, Bu Z, Kawaoka Y, Chen H (2009) Two amino acid residues in the matrix protein M1 contribute to the virulence difference of H5N1 avian influenza viruses in mice. Virology 384:28–32

    CAS  PubMed  Google Scholar 

  • Feng Y, Guan W, Yuan B, Wang Y, Li Z, Song Y, Li S, Yang Z, Zhong N, Zhang Y, Xia X (2016) Emergence of triple-subtype reassortants of fatal human H5N6 avian influenza virus in Yunnan, China. J Infect 72:753–756

    PubMed  Google Scholar 

  • Fusaro A, Monne I, Salviato A, Valastro V, Schivo A, Amarin NM, Gonzalez C, Ismail MM, Al-Ankari AR, Al-Blowi MH, Khan OA, Maken Ali AS, Hedayati A, Garcia Garcia J, Ziay GM, Shoushtari A, Al Qahtani KN, Capua I, Holmes EC, Cattoli G (2011) Phylogeography and evolutionary history of reassortant H9N2 viruses with potential human health implications. J Virol 85:8413–8421

    CAS  PubMed  PubMed Central  Google Scholar 

  • Gao R, Cao B, Hu Y, Feng Z, Wang D, Hu W, Chen J, Jie Z, Qiu H, Xu K, Xu X, Lu H, Zhu W, Gao Z, Xiang N, Shen Y, He Z, Gu Y, Zhang Z, Yang Y, Zhao X, Zhou L, Li X, Zou S, Zhang Y, Li X, Yang L, Guo J, Dong J, Li Q, Dong L, Zhu Y, Bai T, Wang S, Hao P, Yang W, Zhang Y, Han J, Yu H, Li D, Gao GF, Wu G, Wang Y, Yuan Z, Shu Y (2013) Human infection with a novel Avian-origin Influenza A (H7N9) virus. N Engl J Med 368:1888–1897

    CAS  PubMed  PubMed Central  Google Scholar 

  • Ge FF, Zhou JP, Liu J, Wang J, Zhang WY, Sheng LP, Xu F, Ju HB, Sun QY, Liu PH (2009) Genetic evolution of H9 subtype influenza viruses from live poultry markets in Shanghai, China. J Clin Microbiol 47:3294–3300

    PubMed  PubMed Central  Google Scholar 

  • Ge Y, Yao Q, Chai H, Hua Y, Deng G, Chen H (2018) A 627 K variant in the PB2 protein of H9 subtype influenza virus in wild birds. Influenza Other Respir Viruses 12:728–741

    CAS  PubMed  PubMed Central  Google Scholar 

  • Gu M, Xu L, Wang X, Liu X (2017) Current situation of H9N2 subtype avian influenza in China. Vet Res 48:49

    PubMed  PubMed Central  Google Scholar 

  • Guan Y, Shortridge KF, Krauss S, Webster RG (1999) Molecular characterization of H9N2 influenza viruses: were they the donors of the “internal” genes of H5N1 viruses in Hong Kong? Proc Natl Acad Sci USA 96:9363–9367

    CAS  PubMed  PubMed Central  Google Scholar 

  • Guo YJ, Krauss S, Senne DA, Mo IP, Lo KS, Xiong XP, Norwood M, Shortridge KF, Webster RG, Guan Y (2000) Characterization of the pathogenicity of members of the newly established H9N2 influenza virus lineages in Asia. Virology 267:279–288

    CAS  PubMed  Google Scholar 

  • Han L, He W, Yan H, Li X, Wang C, Shi Q, Zhou T, Dong G (2018) The evolution and molecular characteristics of H9N2 avian influenza viruses in Jiangxi of China. J Med Virol 91(4):711–716

    PubMed  PubMed Central  Google Scholar 

  • Hoffmann E, Stech J, Guan Y, Webster RG, Perez DR (2001) Universal primer set for the full-length amplification of all influenza A viruses. Arch Virol 146:2275–2289

    CAS  PubMed  Google Scholar 

  • Homme PJ, Easterday BC (1970) Avian influenza virus infections. I. Characteristics of influenza A/Turkey/Wisconsin/1996 virus. Avian Dis 14:66–74

    CAS  PubMed  Google Scholar 

  • Huang Y, Zhang H, Li X, Hu S, Cai L, Sun Q, Li W, Deng Z, Xiang X, Zhang H, Li F, Gao L (2015) Detection and genetic characteristics of H9N2 avian influenza viruses from live poultry markets in Hunan Province, China. PLoS One 10:e0142584

    PubMed  PubMed Central  Google Scholar 

  • Hurt AC, Holien JK, Parker MW, Barr IG (2009) Oseltamivir resistance and the H274Y neuraminidase mutation in seasonal, pandemic and highly pathogenic influenza viruses. Drugs 69:2523–2531

    CAS  PubMed  Google Scholar 

  • Jiao P, Tian G, Li Y, Deng G, Jiang Y, Liu C, Liu W, Bu Z, Kawaoka Y, Chen H (2008) A single-amino-acid substitution in the NS1 protein changes the pathogenicity of H5N1 avian influenza viruses in mice. J Virol 82(3):1146–1154

    CAS  PubMed  Google Scholar 

  • Li Z, Jiang Y, Jiao P, Wang A, Zhao F, Tian G, Wang X, Yu K, Bu Z, Chen H (2006) The nS1 gene contributes to the virulence of H5N1 avian influenza viruses. J Virol 80(22):11115–11123

    CAS  PubMed  PubMed Central  Google Scholar 

  • Li J, Ishaq M, Prudence M, Xi X, Hu T, Liu Q, Guo D (2009) Single mutation at the amino acid position 627 of PB2 that leads to increased virulence of an H5N1 avian influenza virus during adaptation in mice can be compensated by multiple mutations at other sites of PB2. Virus Res 144:123–129

    CAS  PubMed  Google Scholar 

  • Li X, Shi J, Guo J, Deng G, Zhang Q, Wang J, He X, Wang K, Chen J, Li Y, Fan J, Kong H, Gu C, Guan Y, Suzuki Y, Kawaoka Y, Liu L, Jiang Y, Tian G, Li Y, Bu Z, Chen H (2014) Genetics, receptor binding property, and transmissibility in mammals of naturally isolated H9N2 avian influenza viruses. PLoS Pathog 10:e1004508

    PubMed  PubMed Central  Google Scholar 

  • Li C, Wang S, Bing G, Carter RA, Wang Z, Wang J, Wang C, Wang L, Wu G, Webster RG, Wang Y, Sun H, Sun Y, Liu J, Pu J (2017) Genetic evolution of influenza H9N2 viruses isolated from various hosts in China from 1994 to 2013. Emerg Microbes Infect 6:e106

    PubMed  PubMed Central  Google Scholar 

  • Liu H, Liu X, Cheng J, Peng D, Jia L, Huang Y (2003) Phylogenetic analysis of the hemagglutinin genes of twenty-six avian influenza viruses of subtype H9N2 isolated from chickens in China during 1996–2001. Avian Dis 47:116–127

    PubMed  Google Scholar 

  • Liu D, Shi W, Gao GF (2014) Poultry carrying H9N2 act as incubators for novel human avian influenza viruses. Lancet 383:869

    PubMed  Google Scholar 

  • Matrosovich MN, Krauss S, Webster RG (2001) H9N2 influenza a viruses from poultry in Asia have human virus-like receptor specificity. Virology 281:156–162

    CAS  PubMed  Google Scholar 

  • Nieto A, Pozo F, Vidal-Garcia M, Omenaca M, Casas I, Falcon A (2017) Identification of rare PB2-D701NMutation from a patient with severe influenza: contribution of the PB2-D701NMutation to the pathogenicity of human influenza. Front Microbiol 8:575

    PubMed  PubMed Central  Google Scholar 

  • Peiris M, Yuen KY, Leung CW, Chan KH, Ip PL, Lai RW, Orr WK, Shortridge KF (1999) Human infection with influenza H9N2. Lancet 354:916–917

    CAS  PubMed  Google Scholar 

  • Pu J, Wang S, Yin Y, Zhang G, Carter RA, Wang J, Xu G, Sun H, Wang M, Wen C, Wei Y, Wang D, Zhu B, Lemmon G, Jiao Y, Duan S, Wang Q, Du Q, Sun M, Bao J, Sun Y, Zhao J, Zhang H, Wu G, Liu J, Webster RG (2015) Evolution of the H9N2 influenza genotype that facilitated the genesis of the novel H7N9 virus. Proc Natl Acad Sci USA 112:548–553

    CAS  PubMed  Google Scholar 

  • Pu J, Sun H, Qu Y, Wang C, Gao W, Zhu J, Sun Y, Bi Y, Huang Y, Chang KC, Cui J, Liu J (2017) M gene reassortment in H9N2 influenza virus promotes early infection and replication: contribution to rising virus prevalence in chickens in China. J Virol. https://doi.org/10.1128/JVI.02055-16

    Article  PubMed  PubMed Central  Google Scholar 

  • Qi W, Zhou X, Shi W, Huang L, Xia W, Liu D, Li H, Chen S, Lei F, Cao L, Wu J, He F, Song W, Li Q, Li H, Liao M, Liu M (2014) Genesis of the novel human-infecting influenza A(H10N8) virus and potential genetic diversity of the virus in poultry, China. Euro Surveill 19:20841

    PubMed  Google Scholar 

  • Qi W, Jia W, Liu D, Li J, Bi Y, Xie S, Li B, Hu T, Du Y, Xing L, Zhang J, Zhang F, Wei X, Eden JS, Li H, Tian H, Li W, Su G, Lao G, Xu C, Xu B, Liu W, Zhang G, Ren T, Holmes EC, Cui J, Shi W, Gao GF, Liao M (2018) Emergence and adaptation of a novel highly pathogenic H7N9 influenza virus in birds and humans from a 2013 human-infecting low-pathogenic ancestor. J Virol. https://doi.org/10.1128/JVI.00921-17

    Article  PubMed  PubMed Central  Google Scholar 

  • Shen YY, Ke CW, Li Q, Yuan RY, Xiang D, Jia WX, Yu YD, Liu L, Huang C, Qi WB, Sikkema R, Wu J, Koopmans M, Liao M (2016) Novel reassortant avian influenza A(H5N6) viruses in humans, Guangdong, China, 2015. Emerg Infect Dis 22:1507–1509

    PubMed  PubMed Central  Google Scholar 

  • Skehel JJ, Wiley DC (2000) Receptor binding and membrane fusion in virus entry: the influenza hemagglutinin. Annu Rev Biochem 69:531–569

    CAS  PubMed  Google Scholar 

  • Sun Y, Pu J, Jiang Z, Guan T, Xia Y, Xu Q, Liu L, Ma B, Tian F, Brown EG, Liu J (2010) Genotypic evolution and antigenic drift of H9N2 influenza viruses in China from 1994 to 2008. Vet Microbiol 146:215–225

    CAS  PubMed  Google Scholar 

  • Tamura K, Stecher G, Peterson D, Filipski A, Kumar S (2013) MEGA6: molecular evolutionary genetics analysis version 6.0. Mol Biol Evol 30:2725–2729

    CAS  PubMed  PubMed Central  Google Scholar 

  • Tong S, Zhu X, Li Y, Shi M, Zhang J, Bourgeois M, Yang H, Chen X, Recuenco S, Gomez J, Chen LM, Johnson A, Tao Y, Dreyfus C, Yu W, McBride R, Carney PJ, Gilbert AT, Chang J, Guo Z, Davis CT, Paulson JC, Stevens J, Rupprecht CE, Holmes EC, Wilson IA, Donis RO (2013) New World Bats Harbor Diverse Iinfluenza AViruses. PLoS Pathog 9:e1003657

    PubMed  PubMed Central  Google Scholar 

  • Vines A, Wells K, Matrosovich M, Castrucci MR, Ito T, Kawaoka Y (1998) The role of influenza A virus hemagglutinin residues 226 and 228 in receptor specificity and host range restriction. J Virol 72:7626–7631

    CAS  PubMed  PubMed Central  Google Scholar 

  • Wan H, Sorrell EM, Song H, Hossain MJ, Ramirez-Nieto G, Monne I, Stevens J, Cattoli G, Capua I, Chen LM, Donis RO, Busch J, Paulson JC, Brockwell C, Webby R, Blanco J, Al-Natour MQ, Perez DR (2008) Replication and transmission of H9N2 influenza viruses in ferrets: evaluation of pandemic potential. PLoS ONE 3:e2923

    PubMed  PubMed Central  Google Scholar 

  • Wang D, Wang J, Bi Y, Fan D, Liu H, Luo N, Yang Z, Wang S, Chen W, Wang J, Xu S, Chen J, Zhang Y, Yin Y (2018) Characterization of avian influenza H9N2 viruses isolated from ostriches (Struthio camelus). Sci Rep 8:2273

    CAS  PubMed  PubMed Central  Google Scholar 

  • Webster RG, Bean WJ, Gorman OT, Chambers TM, Kawaoka Y (1992) Evolution and ecology of influenza A viruses. Microbiol Rev 56:152–179

    CAS  PubMed  PubMed Central  Google Scholar 

  • World Health Organization (WHO) (2013) Real-time RT-PCR Protocol for the detection of Avian Influenza A (H7N9) virus. Available: https://www.who.int/influenza/gisrs_laboratory/cnic_realtime_rt_pcr_protocol_a_h7n9.pdf?ua=1. Accessed Apr 2013

  • World Health Organization (WHO) (2014) WHO information for molecular diagnosis of influenza virus—update. Available: https://www.who.int/influenza/gisrs_laboratory/molecular_diagnosis/en/. Accessed Mar 2014

  • Wu H, Peng X, Peng X, Cheng L, Lu X, Jin C, Xie T, Yao H, Wu N (2015) Genetic and molecular characterization of H9N2 and H5 avian influenza viruses from live poultry markets in Zhejiang Province, Eastern China. Sci Rep 5:17508

    CAS  PubMed  PubMed Central  Google Scholar 

  • Xiao C, Ma W, Sun N, Huang L, Li Y, Zeng Z, Wen Y, Zhang Z, Li H, Li Q, Yu Y, Zheng Y, Liu S, Hu P, Zhang X, Ning Z, Qi W, Liao M (2016) PB2-588 V promotes the mammalian adaptation of H10N8, H7N9 and H9N2 avian influenza viruses. Sci Rep 6:19474

    CAS  PubMed  PubMed Central  Google Scholar 

  • Yang ZF, Mok CK, Peiris JS, Zhong NS (2015) Human infection with a Novel Avian Influenza A (H5N6) virus. N Engl J Med 373:487–489

    CAS  PubMed  Google Scholar 

  • Zhou JP, Ge FF, Liu J, Ju HB, Yang DQ, Wang J, Zhang WY, Liu PH (2012) Epidemiological survey and genetic evolution of H9 subtype influenza viruses in Shanghai, China, from 2006 to 2010. Arch Virol 157:1193–1198

    CAS  PubMed  Google Scholar 

  • Zhu R, Yang X, Zhang J, Xu D, Fan J, Shi H, Wang S, Liu X (2018) Identification, sequence analysis, and infectivity of H9N2 avian influenza viruses isolated from geese. J Vet Sci 19:406–415

    PubMed  PubMed Central  Google Scholar 

  • Zou S, Zhang Y, Li X, Bo H, Wei H, Dong L, Yang L, Dong J, Liu J, Shu Y, Wang D (2019) Molecular characterization and receptor binding specificity of H9N2 avian influenza viruses based on poultry-related environmental surveillance in China between 2013 and 2016. Virology 529:135–143

    CAS  PubMed  Google Scholar 

Download references

Acknowledgements

We would like to thank Dr. Yushan Chen from Wuhan University of Science and Technology for her help with data analysis. This study was supported by the National Key Research and Development Program of China (Grant No. 2016YFD0500800 to ZL).

Author information

Affiliations

Authors

Contributions

DRB and NS designed and coordinated the study. ZH, XJ, JX, JH, and HX collected samples. ZH, FP, and ZX carried out most of the experiments. ZH, TL, YS, and ZL analyzed the data. ZH, WZ, and ZL wrote and finalized the manuscript. All authors read and approved the final manuscript.

Corresponding authors

Correspondence to Nianhua Song or Zili Li.

Ethics declarations

Conflict of interest

The authors declare that they have no conflict of interest.

Animal and Human Rights Statement

The study was approved by the Hubei Center for Animal Disease Control and Prevention. All institutional and national guidelines for the care and use of animals were followed.

Electronic supplementary material

Below is the link to the electronic supplementary material.

Supplementary material 1 (PDF 2308 kb)

Rights and permissions

Reprints and Permissions

About this article

Verify currency and authenticity via CrossMark

Cite this article

Hu, Z., Peng, F., Xiong, Z. et al. Genetic and Molecular Characterization of H9N2 Avian Influenza Viruses Isolated from Live Poultry Markets in Hubei Province, Central China, 2013–2017. Virol. Sin. 36, 291–299 (2021). https://doi.org/10.1007/s12250-020-00260-z

Download citation

  • Received:

  • Accepted:

  • Published:

  • Issue Date:

  • DOI: https://doi.org/10.1007/s12250-020-00260-z

Keywords

  • Avian influenza
  • H9N2
  • Genetic variation
  • Phylogenetic analysis
  • Live poultry markets (LPMs)