Skip to main content

Construction of a One-Vector Multiplex CRISPR/Cas9 Editing System to Inhibit Nucleopolyhedrovirus Replication in Silkworms

Abstract

Recently the developed single guide (sg)RNA-guided clustered regularly interspaced short palindromic repeats/associated protein 9 nuclease (CRISPR/Cas9) technology has opened a new avenue for antiviral therapy. The CRISPR/Cas9 system uniquely allows targeting of multiple genome sites simultaneously. However, there are relatively few applications of CRISPR/Cas9 multigene editing to target insect viruses. To address the need for sustained delivery of a multiplex CRISPR/Cas9-based genome-editing vehicle against insect viruses, we developed a one-vector (pSL1180-Cas9-U6-sgRNA) system that expresses multiple sgRNA and Cas9 protein to excise Bombyx mori nucleopolyhedrovirus (BmNPV) in insect cells. We screened the immediate-early-1 gene (ie-1), the major envelope glycoprotein gene (gp64), and the late expression factor gene (lef-11), and identified multiple sgRNA editing sites through flow cytometry and viral DNA replication analysis. In addition, we constructed a multiplex editing vector (PSL1180-Cas9-sgIE1-sgLEF11-sgGP64, sgMultiple) to efficiently regulate multiplex gene-editing and inhibit BmNPV replication after viral infection. This is the first report of the application of a multiplex CRISPR/Cas9 system to inhibit insect virus replication. This multiplex system can significantly enhance the potential of CRISPR/Cas9-based multiplex genome engineering in insect virus.

This is a preview of subscription content, access via your institution.

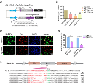
Fig. 1
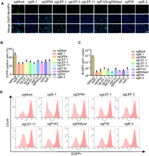
Fig. 2
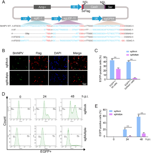
Fig. 3
Fig. 4

References

  • Cao G, Meng X, Xue R, Zhu Y, Zhang X, Pan Z, Zheng X, Gong C (2012) Characterization of the complete genome segments from BmCPV-SZ, a novel Bombyx mori cypovirus 1 isolate. Can J Microbiol 58:872–883

    Article  CAS  PubMed  Google Scholar 

  • Chen S, Hou C, Bi H, Wang Y, Xu J, Li M, James AA, Huang Y, Tan A (2017) Transgenic clustered regularly interspaced short palindromic repeat/Cas9-Mediated viral gene targeting for antiviral therapy of Bombyx mori nucleopolyhedrovirus. J Virol. https://doi.org/10.1128/JVI.02465-16

    Article  PubMed  PubMed Central  Google Scholar 

  • Dong ZQ, Zhang J, Chen XM, He Q, Cao MY, Wang L, Li HQ, Xiao WF, Pan CX, Lu C, Pan MH (2014) Bombyx mori nucleopolyhedrovirus ORF79 is a per os infectivity factor associated with the PIF complex. Virus Res 184:62–70

    Article  CAS  PubMed  Google Scholar 

  • Dong ZQ, Hu N, Zhang J, Chen TT, Cao MY, Li HQ, Lei XJ, Chen P, Lu C, Pan MH (2015) Oligomerization of baculovirus LEF-11 is involved in viral DNA replication. PLoS ONE 10:e0144930

    Article  CAS  PubMed  PubMed Central  Google Scholar 

  • Dong ZQ, Chen TT, Zhang J, Hu N, Cao MY, Dong FF, Jiang YM, Chen P, Lu C, Pan MH (2016) Establishment of a highly efficient virus-inducible CRISPR/Cas9 system in insect cells. Antiviral Res 130:50–57

    Article  CAS  PubMed  Google Scholar 

  • Dong ZQ, Hu N, Dong FF, Chen TT, Jiang YM, Chen P, Lu C, Pan MH (2017) Baculovirus LEF-11 Hijack Host ATPase ATAD3A to promote virus multiplication in Bombyx mori cells. Sci Rep 7:46187

    Article  CAS  PubMed  PubMed Central  Google Scholar 

  • Dong Z, Dong F, Yu X, Huang L, Jiang Y, Hu Z, Chen P, Lu C, Pan M (2018a) Excision of nucleopolyhedrovirus form transgenic silkworm using the CRISPR/Cas9 system. Front Microbiol 9:209

    Article  PubMed  PubMed Central  Google Scholar 

  • Dong Z, Huang L, Dong F, Hu Z, Qin Q, Long J, Cao M, Chen P, Lu C, Pan MH (2018b) Establishment of a baculovirus-inducible CRISPR/Cas9 system for antiviral research in transgenic silkworms. Appl Microbiol Biotechnol 102:9255–9265

    Article  CAS  PubMed  Google Scholar 

  • Dong Z, Hu Z, Qin Q, Dong F, Huang L, Long J, Chen P, Lu C, Pan M (2019) CRISPR/Cas9 mediated disruption of the ie-0 and ie-2 as a therapeutic approach to BmNPV in transgenic silkworm. Insect Mol Biol. 28:112–122

    Article  CAS  PubMed  Google Scholar 

  • Gomi S, Majima K, Maeda S (1999) Sequence analysis of the genome of Bombyx mori nucleopolyhedrovirus. J Gen Virol 80(Pt 5):1323–1337

    Article  CAS  PubMed  Google Scholar 

  • Harrison RL, Herniou EA, Jehle JA, Theilmann DA, Burand JP, Becnel JJ, Krell PJ, van Oers MM, Mowery JD, Bauchan GR (2018) ICTV virus taxonomy profile: Baculoviridae. J Gen Virol 99:1185–1186

    Article  CAS  PubMed  Google Scholar 

  • Hu Y, O'Boyle K, Auer J, Raju S, You F, Wang P, Fikrig E, Sutton RE (2017) Multiple UBXN family members inhibit retrovirus and lentivirus production and canonical NFkappaBeta signaling by stabilizing IkappaBalpha. PLoS Pathog 13:e1006187

    Article  CAS  PubMed  PubMed Central  Google Scholar 

  • Isobe R, Kojima K, Matsuyama T, Quan GX, Kanda T, Tamura T, Sahara K, Asano SI, Bando H (2004) Use of RNAi technology to confer enhanced resistance to BmNPV on transgenic silkworms. Arch Virol 149:1931–1940

    CAS  PubMed  Google Scholar 

  • Jang DE, Lee JY, Lee JH, Koo OJ, Bae HS, Jung MH, Bae JH, Hwang WS, Chang YJ, Lee YH, Lee HW, Yeom SC (2018) Multiple sgRNAs with overlapping sequences enhance CRISPR/Cas9-mediated knock-in efficiency. Exp Mol Med 50:16

    Article  CAS  PubMed  PubMed Central  Google Scholar 

  • Jiang L, Xia Q (2014) The progress and future of enhancing antiviral capacity by transgenic technology in the silkworm Bombyx mori. Insect Biochem Mol Biol 48:1–7

    Article  CAS  PubMed  Google Scholar 

  • Konermann S, Lotfy P, Brideau NJ, Oki J, Shokhirev MN, Hsu PD (2018) Transcriptome engineering with RNA-targeting type VI-D CRISPR effectors. Cell 173:665–676

    Google Scholar 

  • Li Y, Zadori Z, Bando H, Dubuc R, Fediere G, Szelei J, Tijssen P (2001) Genome organization of the densovirus from Bombyx mori (BmDNV-1) and enzyme activity of its capsid. J Gen Virol 82:2821–2825

    Article  CAS  PubMed  Google Scholar 

  • Ma SY, Smagghe G, Xia QY (2018) Genome editing in Bombyx mori: new opportunities for silkworm functional genomics and the sericulture industry. Insect Sci. https://doi.org/10.1111/1744-7917.12609

    Article  PubMed  Google Scholar 

  • Mahas A, Mahfouz M (2018) Engineering virus resistance via CRISPR-Cas systems. Curr Opin Virol 32:1–8

    Article  CAS  PubMed  Google Scholar 

  • Mikhailov VS (2003) Replication of the baculovirus genome. Mol Biol 37:288–299

    Article  CAS  Google Scholar 

  • Naito Y, Hino K, Bono H, Ui-Tei K (2015) CRISPRdirect: software for designing CRISPR/Cas guide RNA with reduced off-target sites. Bioinformatics 31:1120–1123

    Article  CAS  PubMed  Google Scholar 

  • Ono C, Kamagata T, Taka H, Sahara K, Asano S, Bando H (2012) Phenotypic grouping of 141 BmNPVs lacking viral gene sequences. Virus Res 165:197–206

    Article  CAS  PubMed  Google Scholar 

  • Pan MH, Cai XJ, Liu M, Lv J, Tang H, Tan J, Lu C (2010) Establishment and characterization of an ovarian cell line of the silkworm Bombyx mori. Tissue Cell 42:42–46

    Article  CAS  PubMed  Google Scholar 

  • Pellagatti A, Dolatshad H, Valletta S, Boultwood J (2015) Application of CRISPR/Cas9 genome editing to the study and treatment of disease. Arch Toxicol 89:1023–1034

    Article  CAS  PubMed  Google Scholar 

  • Ponnuvel KM, Nakazawa H, Furukawa S, Asaoka A, Ishibashi J, Tanaka H, Yamakawa M (2003) A lipase isolated from the silkworm Bombyx mori shows antiviral activity against nucleopolyhedrovirus. J Virol 77:10725–10729

    Article  CAS  PubMed  PubMed Central  Google Scholar 

  • Sakuma T, Masaki K, Abe-Chayama H, Mochida K, Yamamoto T, Chayama K (2016) Highly multiplexed CRISPR-Cas9-nuclease and Cas9-nickase vectors for inactivation of hepatitis B virus. Genes Cells 21:1253–1262

    Article  CAS  PubMed  Google Scholar 

  • Schiml S, Puchta H (2016) Revolutionizing plant biology: multiple ways of genome engineering by CRISPR/Cas. Plant Methods 12:8

    Article  CAS  PubMed  PubMed Central  Google Scholar 

  • Schiwon M, Ehrke-Schulz E, Oswald A, Bergmann T, Michler T, Protzer U, Ehrhardt A (2018) One-vector system for multiplexed CRISPR/Cas9 against hepatitis B virus cccDNA utilizing high-capacity adenoviral vectors. Mol Ther Nucleic Acids 12:242–253

    Article  CAS  PubMed  PubMed Central  Google Scholar 

  • Tsukamoto T, Sakai E, Iizuka S, Taracena-Gandara M, Sakurai F, Mizuguchi H (2018) Generation of the adenovirus vector-mediated CRISPR/Cpf1 system and the application for primary human hepatocytes prepared from humanized mice with chimeric liver. Biol Pharm Bull 41:1089–1095

    Article  CAS  PubMed  Google Scholar 

  • Vanarsdall AL, Mikhailov VS, Rohrmann GF (2007) Baculovirus DNA replication and processing. Curr Drug Targets 8:1096–1102

    Article  CAS  PubMed  Google Scholar 

  • Yao H, He F, Guo A, Cao C, Lu X, Wu X (2008) Gene analysis of an antiviral protein SP-2 from Chinese wild silkworm, Bombyx mandarina Moore and its bioactivity assay. Sci China C Life Sci 51:879–884

    Article  CAS  PubMed  Google Scholar 

  • Yin LJ, Hu SQ, Guo F (2015) The application of CRISPR-Cas9 gene editing technology in viral infection diseases. Hereditas 37:412–418

    CAS  PubMed  Google Scholar 

  • Yin L, Hu S, Mei S, Sun H, Xu F, Li J, Zhu W, Liu X, Zhao F, Zhang D, Cen S, Liang C, Guo F (2018) CRISPR/Cas9 inhibits multiple steps of HIV-1 infection. Hum Gene Ther 29:1264–1276

    Article  CAS  PubMed  Google Scholar 

  • Zhang J, He Q, Zhang CD, Chen XY, Chen XM, Dong ZQ, Li N, Kuang XX, Cao MY, Lu C, Pan MH (2014a) Inhibition of BmNPV replication in silkworm cells using inducible and regulated artificial microRNA precursors targeting the essential viral gene lef-11. Antivir Res 104:143–152

    Article  CAS  PubMed  Google Scholar 

  • Zhang P, Wang J, Lu Y, Hu Y, Xue R, Cao G, Gong C (2014b) Resistance of transgenic silkworm to BmNPV could be improved by silencing ie-1 and lef-1 genes. Gene Ther 21:81–88

    Article  CAS  PubMed  Google Scholar 

  • Zhang J, Graham S, Tello A, Liu H, White MF (2016) Multiple nucleic acid cleavage modes in divergent type III CRISPR systems. Nucleic Acids Res 44:1789–1799

    Article  PubMed  PubMed Central  Google Scholar 

  • Zhou F, Chen RT, Lu Y, Liang S, Wang MX, Miao YG (2014) piggyBac transposon-derived targeting shRNA interference against the Bombyx mori nucleopolyhedrovirus (BmNPV). Mol Biol Rep 41:8247–8254

    Article  CAS  PubMed  Google Scholar 

Download references

Acknowledgements

This work was supported by grants from the National Natural Science Foundation of China (Nos. 31872427 and 31572466), China Agriculture Research System (CARS-18), Chongqing Special Postdoctoral Science Foundation (XmT2018020), and China Postdoctoral Science Foundation (2018M633309).

Author information

Affiliations

Authors

Contributions

ZD and ZH conceived and designed the experiments. LH, QQ, TT and XZ curated the Data. ZD, PC and QQ analyzed the date; ZD, CL and MP contributed to the writing of manuscript. All authors reviewed and approved the final manuscript for submission.

Corresponding authors

Correspondence to Cheng Lu or Minhui Pan.

Ethics declarations

Conflict of interest

The authors declare that they have no conflict of interest.

Animal and Human Rights Statement

This article does not contain any studies with human or animal subjects performed by any of the authors.

Electronic supplementary material

Below is the link to the electronic supplementary material.

Supplementary material 1 (PDF 410 kb)

Rights and permissions

Reprints and Permissions

About this article

Verify currency and authenticity via CrossMark

Cite this article

Dong, Z., Qin, Q., Hu, Z. et al. Construction of a One-Vector Multiplex CRISPR/Cas9 Editing System to Inhibit Nucleopolyhedrovirus Replication in Silkworms. Virol. Sin. 34, 444–453 (2019). https://doi.org/10.1007/s12250-019-00121-4

Download citation

  • Received:

  • Accepted:

  • Published:

  • Issue Date:

  • DOI: https://doi.org/10.1007/s12250-019-00121-4

Keywords

  • Bombyx mori
  • Bombyx mori nucleopolyhedrovirus (BmNPV)
  • Antiviral therapeutic
  • CRISPR/Cas9
  • Multigene editing