Skip to main content

Expression of heme oxygenase-1 in type II pneumocytes protects against heatstroke-induced lung damage

Abstract

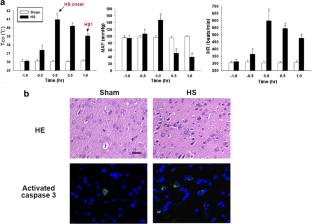
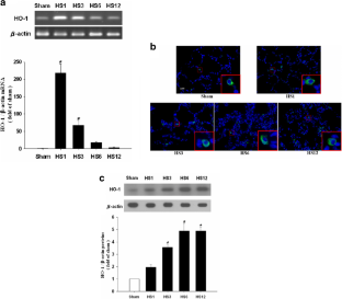
Heatstroke (HS) is an acute clinical disease characterized by abnormal hyperthermia and multi-organ dysfunction. Heme oxygenase (HO)-1, also called heat shock protein (HSP)32, is induced by hyperthermia and also plays protective roles in many lung disease models. Based on this phenomenon, we investigated the protective role of endogenous HO-1 in heat-induced lung damage in rats. Male Sprague-Dawley (SD) rats were separated into three groups: (a) normothermic sham, (b) HS, and (c) SnPP (inhibitor of HO-1) pretreatment rats. In the HS group, rats were killed at various time points (1, 3, 6, and 12 h after heat exposure) in order to analyze messenger ribonucleic acid (mRNA) and protein levels. Lung sections were examined for tissue damage and localization of HO-1 using immunofluorescence double labeling. We found that HS induced lung pathology (congested and thickened lung septa). The level of HO-1 mRNA was increased at 1 h, and the protein level peaked at 6 h after heat exposure. Pretreatment with SnPP (tin-protoporphyrin IX, 30 mg/kg, intraperitoneal injection for 1 h before heat exposure) aggravated the lung damage. Furthermore, we demonstrated HO-1 expression in lung type II pneumocytes. Our results suggest that endogenous HO-1 is protective against HS-induced lung damage. Induction of HO-1 may be a potential therapeutic strategy for treating heat-related diseases.

This is a preview of subscription content, access via your institution.

Fig. 1
Fig. 2
Fig. 3
Fig. 4
Fig. 5
Fig. 6

References

  • Amorim FT, Yamada PM, Robergs RA, Schneider SM, Moseley PL (2015) The effect of the rate of heat storage on serum heat shock protein 72 in humans. Eur J Appl Physiol 104(6):965–972

    Google Scholar 

  • Andreeva AV, Kutuzov MA, Voyno-Yasenets Kaya TA (2007) Regulation of surfactant secretion in alveolar type II cells. Am J Physiol Lung Cell Mol Physiol 293(2):L259–L271

    CAS  PubMed  Google Scholar 

  • Aziz NM, Elbassuoni EA, Kamel MY, Ahmed SM (2020) Hydrogen sulfide renal protective effects: possible link between hydrogen sulfide and endogenous carbon monoxide in a rat model of renal injury. Cell Stress Chaperones 25(2):211–221

    CAS  PubMed  PubMed Central  Google Scholar 

  • Barkauskas CE, Cronce MJ, Rackley CR, Bowie EJ, Keene DR, Stripp BR, Randell SH, Noble PW, Hogan BL (2013) Type 2 alveolar cells are stem cells in adult lung. J Clin Invest 123(7):3025–3036

    CAS  PubMed  PubMed Central  Google Scholar 

  • Bouchama A, Knochel JP (2002) Heat stroke. N Engl J Med 346(25):1978–1988

    CAS  PubMed  Google Scholar 

  • Boutros C, Zegdi R, Lila N, Cambillau M, Fornes P, Carpentier A, Fabini JN (2007) Carbon monoxide can prevent acute lung injury observed after ischemia reperfusion of the lower extremities. J Surg Res 143(2):437–442

    CAS  PubMed  Google Scholar 

  • Bruchim Y, Ginsburg I, Segev G, Mreisat A, Avital Y, Aroch I, Horowitz M (2017) Serum histones as biomarkers of the severity of heatstroke in dogs. Cell Stress Chaperones 22(6):903–910

    CAS  PubMed  PubMed Central  Google Scholar 

  • Bruchim Y, Aroch I, Nivy R, Baruch S, Abbas A, Frank I, Fishelson Y, Codner C, Horowitz M (2019) Impacts of previous heatstroke history on physiological parameters eHSP72 and biomarkers of oxidative stress in military working dogs. Cell Stress Chaperones 24(5):937–946

    CAS  PubMed  PubMed Central  Google Scholar 

  • Chen Y, Tong H, Pan Z, Jiang D, Zhang X, Qiu J, Su L, Zhang M (2017) Xuebijing injection attenuates pulmonary injury by reducing oxidative stress and proinflammatory damage in rats with heat stroke. Exp Ther Med 13(6):3408–3416

    CAS  PubMed  PubMed Central  Google Scholar 

  • Chen X, Wu S, Tang L, Ma L, Wang F, Feng H, Meng J, Han Z (2019) Mesenchymal stem cells overexpressing heme oxygenase-1 ameliorate lipopolysaccharide-induced acute lung injury in rats. J Cell Physiol 234(5):7301–7319

    CAS  PubMed  Google Scholar 

  • Craig VJ, Polverino F, Laucho-Contreras ME, Shi Y, Liu Y, Osorio JC, Tesfaigzi Y, Pinto-Plata V, Gochuico BR, Rosas IO, Owen CA (2014) Mononuclear phagocytes and airway epithelial cells: novel sources of matrix metalloproteinase-8 (MMP-8) in patients with idiopathic pulmonary fibrosis. PLoS One 5:e97485

    Google Scholar 

  • Cui P, Xin H, Yao Y, Xiao S, Zhu F, Gong Z, Tang Z, Zhan Q, Qin W, Lai Y, Li X, Tong Y, Xia Z (2018) Human amnion-derived mesenchymal stem cells alleviate lung injury induced by white smoke inhalation in rats. Stem Cell Res Ther 9(1):101–111

    CAS  PubMed  PubMed Central  Google Scholar 

  • Danto SI, Shannon JM, Borok Z, Zabski SM, Crandall ED (1995) Reversible transdifferentiation of alveolar epithelial cells. Am J Respir Cell Mol Biol l12(5):497–502

    Google Scholar 

  • Dasgupta C, Sakurai R, Wang Y, Guo P, Ambalavanan N, Torday JS, Rehan VK (2009) Hyperoxia-induced neonatal rat lung injury involves activation of TGF-{beta} and Wnt signaling and is protected by rosiglitazone. Am J Physiol Lung Cell Mol Physiol 296(6):L1031–L1041

    CAS  PubMed  PubMed Central  Google Scholar 

  • Dematte JE, O'Mara K, Buescher J, Whitney CG, Forsythe S, McNamee T, Adiga RB, Ndukwu IM (1998) Near-fatal heat stroke during the 1995 heat wave in Chicago. Ann Intern Med 129(3):173–181

    CAS  PubMed  Google Scholar 

  • Fujita T, Toda K, Karimova A, Yan SF, Naka Y, Yet SF, Pinsky DJ (2001) Paradoxical rescue from ischemic lung injury by inhaled carbon monoxide driven by derepression of fibrinolysis. Nat Med 7(5):598–604

    CAS  PubMed  Google Scholar 

  • He XH, Wang Y, Yan XT, Wang YL, Wang CY, Zhang ZZ, Li H, Jiang HX (2013) Transduction of PEP-1-heme oxygenase-1 fusion protein reduces myocardial ischemia/reperfusion injury in rats. J Cardiovasc Pharmacol 62(5):436–442

    CAS  PubMed  Google Scholar 

  • Hoetzel A, Schmidt R, Vallbracht S, Goebel U, Dolinay T, Kim HP, Ifedigbo E, Ryter SW, Choi AM (2009) Carbon monoxide prevents ventilator-induced lung injury via caveolin-1. Crit Care Med 37(5):1708–1715

    CAS  PubMed  PubMed Central  Google Scholar 

  • Jais A, Einwallner E, Sharif O, Gossens K, Lu TTH, Soyal SM, Medgyesi D, Neureiter D, Paier-Pourani J, Dalgaard K, Duvigneau JC, Lindroos-Christensen J, Zapf TC, Amann S, Saluzzo S, Jantscher F, Stiedl P, Todoric J, Martins R, Oberkofler H, Müller S, Hauser-Kronberger C, Kenner L, Casanova E, Sutterlüty-Fall H, Bilban M, Miller K, Kozlov AV, Krempler F, Knapp S, Lumeng CN, Patsch W, Wagner O, Pospisilik JA, Esterbauer H (2014) Heme oxygenase-1 drives metaflammation and insulin resistance in mouse and man. Cell 158(1):25–40

    CAS  PubMed  PubMed Central  Google Scholar 

  • Kang JS, Han MH, Kim GY, Kim CM, Chung HY, Hwang HJ, Kim BW, Choi YH (2015) Schisandrae semen essential oil attenuates oxidative stress-induced cell damage in C2C12 murine skeletal muscle cells through Nrf2-mediated upregulation of HO-1. Int J Mol Med 35(2):453–459

    PubMed  Google Scholar 

  • Lee DW, Gelein RM, Opanashuk LA (2006) Heme-oxygenase-1 promotes polychlorinated biphenyl mixture aroclor 1254-induced oxidative stress and dopaminergic cell injury. Toxicol Sci 90(1):159–167

    CAS  PubMed  Google Scholar 

  • Leon A, Le Foll I, Charriault-Marlangue C, Leprince J, Vaudry H, Gabriel C, Duval D (2003) Level of haem oxygenase does not obligatorily reflect the sensitivity of PC12 cells to an oxidative shock induced by glutathione depletion. J Neurochem 84(3):459–470

    CAS  PubMed  Google Scholar 

  • Li L, Han ZY, Li CM, Jiang XQ, Wang GL (2013) Upregulation of heat shock protein 32 in Sertoli cells alleviates the impairments caused by heat shock-induced apoptosis in mouse testis. Cell Stress Chaperones 18(3):333–351

    CAS  PubMed  Google Scholar 

  • Lin YF, Liu TT, Hu CH, Chen CC, Wang JY (2018) Expressions of chemokines and their receptors in the brain after heat stroke-induced cortical damage. J Neuroimmuno 318:15–20

    CAS  Google Scholar 

  • Liu TT, Hu CH, Tsai CD, Li CW, Lin YF, Wang JY (2010) Heat stroke induces autophagy as a protection mechanism against neurodegeneration in the brain. Shock 34(6):643–648

    CAS  PubMed  Google Scholar 

  • Liu ZF, Li BL, Tong HS, Tang YQ, Xu QL, Guo JQ, Su L (2011) Pathological changes in the lung and brain of mice during heat stress and cooling treatment. World J Emerg Med 2(1):50–53

    PubMed  PubMed Central  Google Scholar 

  • Mahalanobish S, Saha S, Dutta S, Sil PC (2019) Mangiferin alleviates arsenic induced oxidative lung injury via upregulation of the Nrf2-HO1 axis. Food Chem Toxicol 126:41–55

    CAS  PubMed  Google Scholar 

  • Minamino T, Christou H, Hsieh CM, Liu Y, Dhawan V, Abraham NG, Perrella MA, Mitsialis SA, Kourembanas S (2001) Targeted expression of heme oxygenase-1 prevents the pulmonary inflammatory and vascular responses to hypoxia. Proc Natl Acad Sci USA 98(15):8798–8803

    CAS  PubMed  Google Scholar 

  • Nakashima K, Sato T, Shigemori S, Shimosato T, Shinkai M, Kaneko T (2018) Regulatory role of heme oxygenase-1 in silica-induced lung injury. Respir Res 19(1):144

    PubMed  PubMed Central  Google Scholar 

  • Nath KA (2006) Heme oxygenase-1: a provenance for cytoprotective pathways in the kidney and other tissues. Kidney Int 70(3):432–443

    CAS  PubMed  Google Scholar 

  • Poss KD, Tonegawa S (1997) Heme oxygenase 1 is required for mammalian iron reutilization. Proc Natl Acad Sci U S A 94(20):10919–10924

    CAS  PubMed  PubMed Central  Google Scholar 

  • Raffaele M, Pittalà V, Zingales V, Barbagallo I, Salerno L, Li Volti G, Romeo G, Carota G, Sorrenti V, Vanella L (2019) Heme oxygenase-1 inhibition sensitizes human prostate cancer cells towards glucose deprivation and metformin-mediated cell death. Int J Mol Sci 20(10):E2593

    PubMed  Google Scholar 

  • Roberts GT, Ghebeh H, Chishti MA, Al-Mohanna F, El-Sayed R, Al-Mohanna F, Bouchama A (2008) Microvascular injury, thrombosis, inflammation, and apoptosis in the pathogenesis of heatstroke: a study in baboon model. Arterioscler Thromb Vasc Biol 28(6):1130–1136

    CAS  PubMed  Google Scholar 

  • Schrör K, Rauch BH (2015) Aspirin and lipid mediators in the cardiovascular system. Prostaglins Other Lipid Mediat 121(Pt A):17–23

    Google Scholar 

  • Suttner DM, Dennery PA (1999) Reversal of HO-1 related cytoprotection with increased expression is due to reactive iron. FASEB J 13(13):1800–1809

    CAS  PubMed  Google Scholar 

  • Tulsulkar J, Ward A, Shah ZA (2017) HO1 and Wnt expression is independently regulated in female mice brains following permanent ischemic brain injury. Brain Res 1662:1–6

    CAS  PubMed  PubMed Central  Google Scholar 

  • Varghese GM, John G, Thomas K, Abraham OC, Mathai D (2005) Predictors of multi-organ dysfunction in heatstroke. Emerg Med J 22(3):185–187

    CAS  PubMed  PubMed Central  Google Scholar 

  • Wang YH, Liu TT, Kung WM, Chen CC, Wen YT, Lin IC, Huang CC, Wei L (2015) Expression of aquaporins in intestine after heat stroke. Int J Clin Exp Pathol 8(8):8742–8753

    PubMed  PubMed Central  Google Scholar 

  • Wang N, HanQ WG, Ma WP, Wang J, Wu WX, Guo Y, Liu L, Jiang XY, Xie XL, Jiang HQ (2016) Resveratrol protects oxidative stress-induced intestinal epithelial barrier dysfunction by upregulating heme oxygenase-1 expression. Dig Dis Sci 61(9):2522–2534

    CAS  PubMed  Google Scholar 

  • Wang Y, Tang Z, Huang H, Li J, Wang Z, Yu Y, Zhang C, Li J, Dai H, Wang F, Cai T, Tang N (2018) Pulmonary alveolar type I cell population consists of two distinct subtypes that differ in cell fate. Proc Natl Acad Sci USA 115(10):2407–2412

    CAS  PubMed  Google Scholar 

  • Wen YT, Liu TT, Lin YF, Chen CC, Kung WM, Huang CC, Lin TJ, Wang YH, Wei L (2015) Heatstroke Effect on Brain Heme Oxygenase-1 in Rats. Int J Med Sci 12(9):737–741

    CAS  PubMed  PubMed Central  Google Scholar 

  • Wu SY, Li MH, Ko FC, Wu GC, Huang KL, Chu SJ (2013) Protective effect of hypercapnic acidosis in ischemia-reperfusion lung injury is attributable to up regulation of heme oxygenase-1. PLoS One 8(9):e74742

    CAS  PubMed  PubMed Central  Google Scholar 

  • Yang HH, Chang CP, Cheng RT, Lin MT (2009) Attenuation of acute lung inflammation and injury by whole body cooling in a rat heatstroke model. J Biomed Biotechnol 2009:768086

    PubMed  PubMed Central  Google Scholar 

  • Yang HH, Hou CC, Lin MT, Chang CP (2012) Attenuating heat-induced acute lung inflammation and injury by dextromethorphan in rats. Am J Respir Cell Mol Biol 46(3):407–413

    CAS  PubMed  Google Scholar 

  • Yang Y, Wang HX, Zhang L, Huo W, Li XD, Qi RQ, Song XY, Wei S, Gao XH, Han S, Cao L (2019) Inhibition of Heme Oxygenase-1 enhances hyperthermia-induced autophagy and antiviral effect. Int J Biol Sci 15(3):568–578

    CAS  PubMed  PubMed Central  Google Scholar 

  • Yet SF, Perrella MA, Layne MD, Hsieh CM, Maemura K, Kobzik L, Wiesel P, Christou H, Kourembanas S, Lee ME (1999) Hypoxia induces severe right ventricular dilatation and infarction in heme oxygenase-1 null mice. J Clin Invest 103(8):R23–R29

    CAS  PubMed  PubMed Central  Google Scholar 

  • Zampetaki A, Minamino T, Mitsialis SA, Kourembanas S (2003) Effect of heme oxygenase-1 overexpression in two models of lung inflammation. Exp Biol Med (Maywood) 228(5):442–446

    CAS  Google Scholar 

  • Zhao W, Song H, Huo W (2015) Long-term administration of simvastatin reduces ventilator-induced lung injury and upregulates heme oxygenase 1 expression in a rat model. J Surg Res 199(2):601–607

    CAS  PubMed  Google Scholar 

  • Zuckerbraun BS, Chin BY, Wegiel B, Billiar TR, Czsimadia E, Rao J, Shimoda L, Ifedigbo E, Kanno S, Otterbein LE (2006) Carbon monoxide reverses established pulmonary hypertension. J Exp Med 203(9):2109–2119

    CAS  PubMed  PubMed Central  Google Scholar 

Download references

Funding

This work was supported by grants from the Tri-Service General Hospital Songsang Branch (TSGH Songsang Branch 10706) and Tri-Service General Hospital grant (TSGH-105-089).

Author information

Affiliations

Authors

Corresponding author

Correspondence to Chia-Pi Cheng.

Ethics declarations

Conflict of interest

The authors declare that they have no conflict of interest.

Ethical approval

Formal approval to conduct the experiments described was obtained from the Animal Use and Care Committee of the National Defense Medical Center and can be provided upon request. All efforts were made to minimize the number of animals used and their suffering.

Additional information

Publisher’s note

Springer Nature remains neutral with regard to jurisdictional claims in published maps and institutional affiliations.

Rights and permissions

Reprints and Permissions

About this article

Verify currency and authenticity via CrossMark

Cite this article

Tseng, CK., Liu, TT., Lin, TC. et al. Expression of heme oxygenase-1 in type II pneumocytes protects against heatstroke-induced lung damage. Cell Stress and Chaperones 26, 67–76 (2021). https://doi.org/10.1007/s12192-020-01152-7

Download citation

  • Received:

  • Revised:

  • Accepted:

  • Published:

  • Issue Date:

  • DOI: https://doi.org/10.1007/s12192-020-01152-7

Keywords

  • Heatstroke
  • Heme oxygenase-1
  • SnPP
  • Type II pneumocyte