Skip to main content

Secretory leukocyte protease inhibitor is a proliferation and survival factor for pancreatic cancer cells

Abstract

Objectives

A variety of inflammatory cytokines have been demonstrated to participate in tumorigenesis and progression. Secretory leukocyte protease inhibitor (SLPI) has been demonstrated to show a broad-spectrum of anti-inflammatory effects. This study investigates the expression of SLPI in human pancreatic cancer tissues and cells as well as its biological effects in human pancreatic cancer cells.

Methods

Reverse transcription-polymerase chain reaction, immunohistochemistry, and Western blot were used to detect SLPI mRNA and protein levels in human pancreatic cancer tissues, adjacent tissues, and pancreatic cancer Bxpc-3 and Panc-1 cells. Knockout of SLPI expression was established by recombinant viral vector expressing short hairpin RNA (shRNA) targeting SLPI. Cell viability was analyzed by MTT assay. Cell apoptosis was detected by Hochest33258 staining and flow cytometry assay.

Results

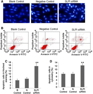
Higher SLPI expression was observed in pancreatic tissues, Bxpc-3 cells, and Panc-1 cells compared to the peritumoral tissues (p < 0.01). SLPI expression in Bxpc-3 and Panc-1 cells was effectively silenced by shRNA (p < 0.001). Silencing of SLPI expression significantly reduced cell viability, inhibited cell proliferation, and induced cell apoptosis (p < 0.001).

Conclusions

Abnormal over-expression of SLPI in pancreatic cancer cells may be associated with the development of disease through its roles in promoting cancer cell survival and proliferation as well as anti-apoptosis. SLPI can be used as a target for developing targeted therapy of pancreatic cancer.

This is a preview of subscription content, access via your institution.

Fig. 1
Fig. 2
Fig. 3
Fig. 4
Fig. 5

References

  1. Wolfgang CL, Herman JM, Laheru DA, Klein AP, Erdek MA, Fishman EK, et al. Recent progress in pancreatic cancer. CA Cancer J Clin. 2013;63:318–48.

    Article  PubMed Central  PubMed  Google Scholar 

  2. Glen P, Jamieson NB, McMillan DC, Carter R, Imrie CW, McKay CJ. Evaluation of an inflammation-based prognostic score in patients with inoperable pancreatic cancer. Pancreatology. 2006;6:450–3.

    Article  PubMed  Google Scholar 

  3. Hamada S, Masamune A, Shimosegawa T. Inflammation and pancreatic cancer: disease promoter and new therapeutic target. J Gastroenterol. 2014;49:605–17.

    Article  CAS  PubMed  Google Scholar 

  4. Shrikhande SV, Barreto G, Koliopanos A. Pancreatic carcinogenesis: the impact of chronic pancreatitis and its clinical relevance. Indian J Cancer. 2009;46:288–96.

    Article  CAS  PubMed  Google Scholar 

  5. Carlson AM, Maurer MJ, Goergen KM, Kalli KR, Erskine CL, Behrens MD, et al. Utility of progranulin and serum leukocyte protease inhibitor as diagnostic and prognostic biomarkers in ovarian cancer. Epidemiol Biomark Prev. 2013;22:1730–5.

    Article  CAS  Google Scholar 

  6. Hritz I, Kuester D, Vieth M, Herszenyi L, Stolte M, Roessner A, et al. Secretory leukocyte protease inhibitor expression in various types of gastritis: a specific role of helicobacter pylori infection. Eur J Gast Roenterol Hepatol. 2006;18:277–82.

    Article  CAS  Google Scholar 

  7. Antoniades CG, Khamri W, Abeles RD, Taams LS, Triantafyllou E, Possamai LA, et al. Secretory leukocyte protease inhibitor: a pivotal mediator of anti-inflammatory responses in acetaminophen-induced acute liver failure. Hepatology. 2014;59:1564–76.

    Article  CAS  PubMed  Google Scholar 

  8. Ashcroft GS, Lei K, Jin W, Longenecker G, Kulkarni AB, Greenwell-Wild T, et al. Secretory leukocyte protease inhibitor mediates non-redundant functions necessary for normal wound healing. Nat Med. 2000;6:1147–53.

    Article  CAS  PubMed  Google Scholar 

  9. Choi BD, Jeong SJ, Wang G, Park JJ, Lim DS, Kim BH, et al. Secretory leukocyte protease inhibitor is associated with MMP-2 and MMP-9 to promote migration and invasion in SNU638 gastric cancer cells. Int J Mol Med. 2011;28:527–34.

    CAS  PubMed  Google Scholar 

  10. Lin AL, Johnson DA, Stephan KT, Yeh CK. Salivary secretory leukocyte protease inhibitor increases in HIV infection. J Oral Pathol Med. 2004;33:410–6.

    Article  CAS  PubMed  Google Scholar 

  11. Antoniades CG, Khamri W, Abeles RD, Taams LS, Triantafyllou E, Possamai LA, et al. Secretory leukocyte protease inhibitor: a pivotal mediator of anti-inflammatory responses in acetaminophen-induced acute liver failure. Hepatology. 2014;59:1564–76.

    Article  CAS  PubMed  Google Scholar 

  12. Yang JX, Zhu J, Sun DX, Ding AH. Suppression of macrophage responses to bacterial lipopolysaccharide (LPS) by secretory leukocyte protease inhibitor (SLPI) is independent of its anti-protease function. Biochim Biophys Acta. 2005;1745:310–7.

    Article  CAS  PubMed  Google Scholar 

  13. Ma G, Teresa GW, Kejian L, Jin W, Jennifer S, Neil H, et al. Secretory leukocyte protease inhibitor binds to annexin II, a cofactor for macrophage HIV-1 infection. J Exp Med. 2014;200:1337–46.

    Article  Google Scholar 

  14. Reviglio VE, Sambuelli RH, Olmedo A, Falco M, Echenique J, O’Brien TP, et al. Secretory leukocyte protease inhibitor is an inducible antimicrobial peptide expressed in Staphylococcus aureus endophthalmitis. Mediat Inflamm. 2007;2007:93857.

    Article  Google Scholar 

  15. Zhang X, Lee TH, Davidson C, Lazarus C, Wetsel WC, Ellinwood EH. Reversal of cocaine-induced behavioral sensitization and associated phosphorylation of the NR2B and GluR1 subunits of the NMDA and AMPA receptors. Neuropsychopharmacology. 2007;32:377–87.

    Article  CAS  PubMed  Google Scholar 

  16. Shi Y, Hogue J, Dixit D, Koh J, Olson JA Jr. Functional and genetic studies of isolated cells from parathyroid tumors reveal the complex pathogenesis of parathyroid neoplasia. Proc Natl Acad Sci USA. 2014;111:3092–7.

    Article  PubMed Central  CAS  PubMed  Google Scholar 

  17. Ryu B, Jones J, Blades NJ, Parmigiani G, Hollingsworth MA, Hruban RH, et al. Relationships and differentially expressed genes among pancreatic cancers examined by large-scale serial analysis of gene expression. Cancer Res. 2002;62:819–26.

    CAS  PubMed  Google Scholar 

  18. Simpkins FA, Devoogdt NM, Rasool N, Tchabo NE, Alejandro EU, Kamrava MM, et al. The alarm anti-protease, secretory leukocyte protease inhibitor, is a proliferation and survival factor for ovarian cancer cells. Carcinogenesis. 2008;29:466–72.

    Article  CAS  PubMed  Google Scholar 

  19. Nakamura K, Takamoto N, Hongo A, Kodama J, Abrzua F, Nasu Y, et al. Secretory leukoprotease inhibitor inhibits cell growth through apoptotic pathway on ovarian cancer. Oncol Rep. 2008;19:1085–91.

    CAS  PubMed  Google Scholar 

  20. Devoogdt N, Rasool N, Hoskins E, Simpkins F, Tchabo N, Kohn EC. Over-expression of protease inhibitor-dead secretory leukocyte protease inhibitor causes more aggressive ovarian cancer in vitro and in vivo. Cancer Sci. 2009;100:434–40.

    Article  PubMed Central  CAS  PubMed  Google Scholar 

  21. Choi BD, Jeong SJ, Wang G, Park JJ, Lim DS, Kim BH, et al. Secretory leukocyte protease inhibitor is associated with MMP-2 and MMP-9 to promote migration and invasion in SNU638 gastric cancer cells. Int J Mol Med. 2011;28:527–34.

    CAS  PubMed  Google Scholar 

  22. Devoogdt N, Hassanzadeh Ghassabeh G, Zhang J, Brys L, De Baetselier P, Revets H. Secretory leukocyte protease inhibitor promotes the tumorigenic and metastatic potential of cancer cells. Proc Natl Acad Sci USA. 2003;100:5778–82.

    Article  PubMed Central  CAS  PubMed  Google Scholar 

Download references

Acknowledgments

This study was supported by National Basic Research Program of China (2010CB833605), Incubation Program for National Natural Science Funds for Distinguished Young Scholar of Central South University and Open-End Fund for the Valuable and Precision Instruments of Central South University for financial supports.

Conflict of interest

The authors declare that there is no conflict of interest.

Author information

Affiliations

Authors

Corresponding authors

Correspondence to Z. Tang or X. Jiang.

Rights and permissions

Reprints and Permissions

About this article

Verify currency and authenticity via CrossMark

Cite this article

Zuo, J., Zhang, C., Ren, C. et al. Secretory leukocyte protease inhibitor is a proliferation and survival factor for pancreatic cancer cells. Clin Transl Oncol 17, 314–321 (2015). https://doi.org/10.1007/s12094-014-1232-4

Download citation

  • Received:

  • Accepted:

  • Published:

  • Issue Date:

  • DOI: https://doi.org/10.1007/s12094-014-1232-4

Keywords

  • SLPI
  • Expression levels
  • shRNA
  • Pancreatic cancer