Skip to main content

CRISPR/Cas9-mediated Knockout of the Neuropsychiatric Risk Gene KCTD13 Causes Developmental Deficits in Human Cortical Neurons Derived from Induced Pluripotent Stem Cells

Abstract

The human KCTD13 gene is located within the 16p11.2 locus and copy number variants of this locus are associated with a high risk for neuropsychiatric diseases including autism spectrum disorder and schizophrenia. Studies in zebrafish point to a role of KCTD13 in proliferation of neural precursor cells which may contribute to macrocephaly in 16p11.2 deletion carriers. KCTD13 is highly expressed in the fetal human brain and in mouse cortical neurons, but its contribution to the development and function of mammalian neurons is not completely understood. In the present study, we deleted the KCTD13 gene in human-induced pluripotent stem cells (iPSCs) using CRISPR/Cas9 nickase. Following neural differentiation of KCTD13 deficient and isogenic control iPSC lines, we detected a moderate but significant inhibition of DNA synthesis and proliferation in KCTD13 deficient human neural precursor cells. KCTD13 deficient cortical neurons derived from iPSCs showed decreased neurite formation and reduced spontaneous network activity. RNA-sequencing and pathway analysis pointed to a role for ERBB signaling in these phenotypic changes. Consistently, activating and inhibiting ERBB kinases rescued and aggravated, respectively, impaired neurite formation. In contrast to findings in non-neuronal human HeLa cells, we did not detect an accumulation of the putative KCTD13/Cullin-3 substrate RhoA, and treatment with inhibitors of RhoA signaling did not rescue decreased neurite formation in human KCTD13 knockout neurons. Taken together, our data provide insight into the role of KCTD13 in neurodevelopmental disorders, and point to ERBB signaling as a potential target for neuropsychiatric disorders associated with KCTD13 deficiency.

This is a preview of subscription content, access via your institution.

Fig. 1
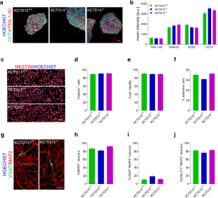
Fig. 2
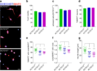
Fig. 3
Fig. 4
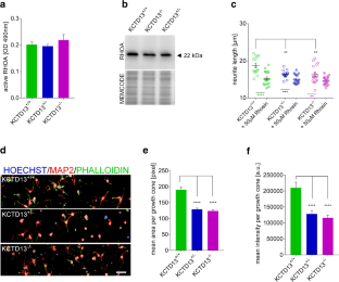
Fig. 5
Fig. 6
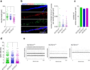
Fig. 7

References

  1. Ustun TB (1999) The global burden of mental disorders. Am J Public Health 89(9):1315–1318

    CAS  Article  Google Scholar 

  2. Polderman TJ, Benyamin B, de Leeuw CA, Sullivan PF, van Bochoven A, Visscher PM, Posthuma D (2015) Meta-analysis of the heritability of human traits based on fifty years of twin studies. Nat Genet 47(7):702–709. https://doi.org/10.1038/ng.3285

    CAS  Article  PubMed  PubMed Central  Google Scholar 

  3. Purcell SM, Moran JL, Fromer M, Ruderfer D, Solovieff N, Roussos P, O'Dushlaine C, Chambert K et al (2014) A polygenic burden of rare disruptive mutations in schizophrenia. Nature 506(7487):185–190. https://doi.org/10.1038/nature12975

    CAS  Article  PubMed  PubMed Central  Google Scholar 

  4. Wang K, Zhang H, Ma D, Bucan M, Glessner JT, Abrahams BS, Salyakina D, Imielinski M et al (2009) Common genetic variants on 5p14.1 associate with autism spectrum disorders. Nature 459(7246):528–533. https://doi.org/10.1038/nature07999

    CAS  Article  PubMed  PubMed Central  Google Scholar 

  5. Schizophrenia Working Group of the Psychiatri c Genomics C (2014) Biological insights from 108 schizophrenia-associated genetic loci. Nature 511(7510):421–427. https://doi.org/10.1038/nature13595

    CAS  Article  Google Scholar 

  6. International Schizophrenia C (2008) Rare chromosomal deletions and duplications increase risk of schizophrenia. Nature 455(7210):237–241. https://doi.org/10.1038/nature07239

    CAS  Article  Google Scholar 

  7. Malhotra D, Sebat J (2012) CNVs: harbingers of a rare variant revolution in psychiatric genetics. Cell 148(6):1223–1241. https://doi.org/10.1016/j.cell.2012.02.039

    CAS  Article  PubMed  PubMed Central  Google Scholar 

  8. Alenzi FQ, Wyse RK, Altamimi WG (2004) Apoptosis as a tool for therapeutic agents in haematological diseases. Expert Opin Biol Ther 4(3):407–420. https://doi.org/10.1517/14712598.4.3.407

    CAS  Article  PubMed  Google Scholar 

  9. Kumar RA, KaraMohamed S, Sudi J, Conrad DF, Brune C, Badner JA, Gilliam TC, Nowak NJ et al (2008) Recurrent 16p11.2 microdeletions in autism. Hum Mol Genet 17(4):628–638. https://doi.org/10.1093/hmg/ddm376

    CAS  Article  PubMed  Google Scholar 

  10. Shinawi M, Liu P, Kang SH, Shen J, Belmont JW, Scott DA, Probst FJ, Craigen WJ et al (2010) Recurrent reciprocal 16p11.2 rearrangements associated with global developmental delay, behavioural problems, dysmorphism, epilepsy, and abnormal head size. J Med Genet 47(5):332–341. https://doi.org/10.1136/jmg.2009.073015

    CAS  Article  PubMed  Google Scholar 

  11. Weiss LA, Shen Y, Korn JM, Arking DE, Miller DT, Fossdal R, Saemundsen E, Stefansson H et al (2008) Association between microdeletion and microduplication at 16p11.2 and autism. N Engl J Med 358(7):667–675. https://doi.org/10.1056/NEJMoa075974

    CAS  Article  PubMed  Google Scholar 

  12. Marshall CR, Howrigan DP, Merico D, Thiruvahindrapuram B, Wu W, Greer DS, Antaki D, Shetty A et al (2017) Contribution of copy number variants to schizophrenia from a genome-wide study of 41,321 subjects. Nat Genet 49(1):27–35. https://doi.org/10.1038/ng.3725

    CAS  Article  Google Scholar 

  13. McCarthy SE, Makarov V, Kirov G, Addington AM, McClellan J, Yoon S, Perkins DO, Dickel DE et al (2009) Microduplications of 16p11.2 are associated with schizophrenia. Nat Genet 41(11):1223–1227. https://doi.org/10.1038/ng.474

    CAS  Article  PubMed  PubMed Central  Google Scholar 

  14. Chen Y, Yang Z, Meng M, Zhao Y, Dong N, Yan H, Liu L, Ding M et al (2009) Cullin mediates degradation of RhoA through evolutionarily conserved BTB adaptors to control actin cytoskeleton structure and cell movement. Mol Cell 35(6):841–855. https://doi.org/10.1016/j.molcel.2009.09.004

    CAS  Article  PubMed  Google Scholar 

  15. He H, Tan CK, Downey KM, So AG (2001) A tumor necrosis factor alpha- and interleukin 6-inducible protein that interacts with the small subunit of DNA polymerase delta and proliferating cell nuclear antigen. Proc Natl Acad Sci U S A 98(21):11979–11984. https://doi.org/10.1073/pnas.221452098

    CAS  Article  PubMed  PubMed Central  Google Scholar 

  16. Crepel A, Steyaert J, De la Marche W, De Wolf V, Fryns JP, Noens I, Devriendt K, Peeters H (2011) Narrowing the critical deletion region for autism spectrum disorders on 16p11.2. Am J Med Genet B Neuropsychiatr Genet 156(2):243–245. https://doi.org/10.1002/ajmg.b.31163

    Article  PubMed  Google Scholar 

  17. Uddin M, Tammimies K, Pellecchia G, Alipanahi B, Hu P, Wang Z, Pinto D, Lau L et al (2014) Brain-expressed exons under purifying selection are enriched for de novo mutations in autism spectrum disorder. Nat Genet 46(7):742–747. https://doi.org/10.1038/ng.2980

    CAS  Article  PubMed  Google Scholar 

  18. Li M, Santpere G, Imamura Kawasawa Y, Evgrafov OV, Gulden FO, Pochareddy S, Sunkin SM, Li Z et al (2018) Integrative functional genomic analysis of human brain development and neuropsychiatric risks. Science 362(6420). https://doi.org/10.1126/science.aat7615

    CAS  Article  Google Scholar 

  19. Golzio C, Willer J, Talkowski ME, Oh EC, Taniguchi Y, Jacquemont S, Reymond A, Sun M et al (2012) KCTD13 is a major driver of mirrored neuroanatomical phenotypes of the 16p11.2 copy number variant. Nature 485(7398):363–367. https://doi.org/10.1038/nature11091

    CAS  Article  PubMed  PubMed Central  Google Scholar 

  20. Zeisel A, Hochgerner H, Lonnerberg P, Johnsson A, Memic F, van der Zwan J, Haring M, Braun E et al (2018) Molecular architecture of the mouse nervous system. Cell 174(4):999–1014 e1022. https://doi.org/10.1016/j.cell.2018.06.021

    CAS  Article  PubMed  PubMed Central  Google Scholar 

  21. Lin GN, Corominas R, Lemmens I, Yang X, Tavernier J, Hill DE, Vidal M, Sebat J et al (2015) Spatiotemporal 16p11.2 protein network implicates cortical late mid-fetal brain development and KCTD13-Cul3-RhoA pathway in psychiatric diseases. Neuron 85(4):742–754. https://doi.org/10.1016/j.neuron.2015.01.010

    CAS  Article  PubMed  PubMed Central  Google Scholar 

  22. Sit ST, Manser E (2011) Rho GTPases and their role in organizing the actin cytoskeleton. J Cell Sci 124 (Pt 5):679–683. doi:https://doi.org/10.1242/jcs.064964

    CAS  Article  Google Scholar 

  23. Colman A, Dreesen O (2009) Pluripotent stem cells and disease modeling. Cell Stem Cell 5(3):244–247. https://doi.org/10.1016/j.stem.2009.08.010

    CAS  Article  PubMed  Google Scholar 

  24. Shi Y, Inoue H, Wu JC, Yamanaka S (2017) Induced pluripotent stem cell technology: a decade of progress. Nat Rev Drug Discov 16(2):115–130. https://doi.org/10.1038/nrd.2016.245

    CAS  Article  PubMed  Google Scholar 

  25. Brennand KJ, Simone A, Jou J, Gelboin-Burkhart C, Tran N, Sangar S, Li Y, Mu Y et al (2011) Modelling schizophrenia using human induced pluripotent stem cells. Nature 473(7346):221–225. https://doi.org/10.1038/nature09915

    CAS  Article  PubMed  PubMed Central  Google Scholar 

  26. Marchetto MC, Carromeu C, Acab A, Yu D, Yeo GW, Mu Y, Chen G, Gage FH et al (2010) A model for neural development and treatment of Rett syndrome using human induced pluripotent stem cells. Cell 143(4):527–539. https://doi.org/10.1016/j.cell.2010.10.016

    CAS  Article  PubMed  PubMed Central  Google Scholar 

  27. Murai K, Sun G, Ye P, Tian E, Yang S, Cui Q, Sun G, Trinh D et al (2016) The TLX-miR-219 cascade regulates neural stem cell proliferation in neurodevelopment and schizophrenia iPSC model. Nat Commun 7:10965. https://doi.org/10.1038/ncomms10965

    CAS  Article  PubMed  PubMed Central  Google Scholar 

  28. Pasca SP, Portmann T, Voineagu I, Yazawa M, Shcheglovitov A, Pasca AM, Cord B, Palmer TD et al (2011) Using iPSC-derived neurons to uncover cellular phenotypes associated with Timothy syndrome. Nat Med 17(12):1657–1662. https://doi.org/10.1038/nm.2576

    CAS  Article  PubMed  PubMed Central  Google Scholar 

  29. Sheridan SD, Theriault KM, Reis SA, Zhou F, Madison JM, Daheron L, Loring JF, Haggarty SJ (2011) Epigenetic characterization of the FMR1 gene and aberrant neurodevelopment in human induced pluripotent stem cell models of fragile X syndrome. PLoS One 6(10):e26203. https://doi.org/10.1371/journal.pone.0026203

    CAS  Article  PubMed  PubMed Central  Google Scholar 

  30. Brennand K, Savas JN, Kim Y, Tran N, Simone A, Hashimoto-Torii K, Beaumont KG, Kim HJ et al (2015) Phenotypic differences in hiPSC NPCs derived from patients with schizophrenia. Mol Psychiatry 20(3):361–368. https://doi.org/10.1038/mp.2014.22

    CAS  Article  PubMed  Google Scholar 

  31. Ran FA, Hsu PD, Wright J, Agarwala V, Scott DA, Zhang F (2013) Genome engineering using the CRISPR-Cas9 system. Nat Protoc 8(11):2281–2308. https://doi.org/10.1038/nprot.2013.143

    CAS  Article  PubMed  PubMed Central  Google Scholar 

  32. Morrison M, Klein C, Clemann N, Collier DA, Hardy J, Heisserer B, Cader MZ, Graf M et al (2015) StemBANCC: governing access to material and data in a large stem cell research consortium. Stem Cell Rev 11(5):681–687. https://doi.org/10.1007/s12015-015-9599-3

    CAS  Article  PubMed Central  Google Scholar 

  33. Volpato V, Smith J, Sandor C, Ried JS, Baud A, Handel A, Newey SE, Wessely F et al (2018) Reproducibility of molecular phenotypes after long-term differentiation to human iPSC-derived neurons: a multi-site omics study. Stem Cell Reports 11(4):897–911. https://doi.org/10.1016/j.stemcr.2018.08.013

    CAS  Article  PubMed  PubMed Central  Google Scholar 

  34. Shi Y, Kirwan P, Livesey FJ (2012) Directed differentiation of human pluripotent stem cells to cerebral cortex neurons and neural networks. Nat Protoc 7(10):1836–1846. https://doi.org/10.1038/nprot.2012.116

    CAS  Article  PubMed  Google Scholar 

  35. Shi Y, Kirwan P, Smith J, Robinson HP, Livesey FJ (2012) Human cerebral cortex development from pluripotent stem cells to functional excitatory synapses. Nat Neurosci 15(3):477–486, S471. https://doi.org/10.1038/nn.3041

    CAS  Article  PubMed  Google Scholar 

  36. Carty N, Berson N, Tillack K, Thiede C, Scholz D, Kottig K, Sedaghat Y, Gabrysiak C et al (2015) Characterization of HTT inclusion size, location, and timing in the zQ175 mouse model of Huntington's disease: an in vivo high-content imaging study. PLoS One 10(4):e0123527. https://doi.org/10.1371/journal.pone.0123527

    CAS  Article  PubMed  PubMed Central  Google Scholar 

  37. San Miguel-Ruiz JE, Letourneau PC (2014) The role of Arp2/3 in growth cone actin dynamics and guidance is substrate dependent. J Neurosci 34(17):5895–5908. https://doi.org/10.1523/JNEUROSCI.0672-14.2014

    CAS  Article  PubMed  PubMed Central  Google Scholar 

  38. Heikkila TJ, Yla-Outinen L, Tanskanen JM, Lappalainen RS, Skottman H, Suuronen R, Mikkonen JE, Hyttinen JA et al (2009) Human embryonic stem cell-derived neuronal cells form spontaneously active neuronal networks in vitro. Exp Neurol 218(1):109–116. https://doi.org/10.1016/j.expneurol.2009.04.011

    CAS  Article  PubMed  Google Scholar 

  39. Sollner JF, Leparc G, Hildebrandt T, Klein H, Thomas L, Stupka E, Simon E (2017) An RNA-Seq atlas of gene expression in mouse and rat normal tissues. Sci Data 4:170185. https://doi.org/10.1038/sdata.2017.185

    CAS  Article  PubMed  PubMed Central  Google Scholar 

  40. Jinek M, Chylinski K, Fonfara I, Hauer M, Doudna JA, Charpentier E (2012) A programmable dual-RNA-guided DNA endonuclease in adaptive bacterial immunity. Science 337(6096):816–821. https://doi.org/10.1126/science.1225829

    CAS  Article  PubMed  PubMed Central  Google Scholar 

  41. Kim HS, Bernitz JM, Lee DF, Lemischka IR (2014) Genomic editing tools to model human diseases with isogenic pluripotent stem cells. Stem Cells Dev 23(22):2673–2686. https://doi.org/10.1089/scd.2014.0167

    CAS  Article  PubMed  PubMed Central  Google Scholar 

  42. Ran FA, Hsu PD, Lin CY, Gootenberg JS, Konermann S, Trevino AE, Scott DA, Inoue A et al (2013) Double nicking by RNA-guided CRISPR Cas9 for enhanced genome editing specificity. Cell 154(6):1380–1389. https://doi.org/10.1016/j.cell.2013.08.021

    CAS  Article  PubMed  PubMed Central  Google Scholar 

  43. Zhou J, Hu X, Xiong X, Liu X, Liu Y, Ren K, Jiang T, Hu X et al (2005) Cloning of two rat PDIP1 related genes and their interactions with proliferating cell nuclear antigen. J Exp Zool A Comp Exp Biol 303(3):227–240. https://doi.org/10.1002/jez.a.150

    CAS  Article  PubMed  Google Scholar 

  44. Deshpande A, Yadav S, Dao DQ, Wu ZY, Hokanson KC, Cahill MK, Wiita AP, Jan YN et al (2017) Cellular phenotypes in human iPSC-derived neurons from a genetic model of autism spectrum disorder. Cell Rep 21(10):2678–2687. https://doi.org/10.1016/j.celrep.2017.11.037

    CAS  Article  PubMed  PubMed Central  Google Scholar 

  45. Groszer M, Erickson R, Scripture-Adams DD, Lesche R, Trumpp A, Zack JA, Kornblum HI, Liu X et al (2001) Negative regulation of neural stem/progenitor cell proliferation by the Pten tumor suppressor gene in vivo. Science 294(5549):2186–2189. https://doi.org/10.1126/science.1065518

    CAS  Article  PubMed  Google Scholar 

  46. Darzynkiewicz Z, Juan G (2001) Analysis of DNA content and BrdU incorporation. Curr Protoc Cytom Chapter 7:Unit 7 7. doi:https://doi.org/10.1002/0471142956.cy0707s02

    Article  Google Scholar 

  47. Krishan A (1975) Rapid flow cytofluorometric analysis of mammalian cell cycle by propidium iodide staining. J Cell Biol 66(1):188–193

    CAS  Article  Google Scholar 

  48. da Silva JS, Dotti CG (2002) Breaking the neuronal sphere: regulation of the actin cytoskeleton in neuritogenesis. Nat Rev Neurosci 3(9):694–704. https://doi.org/10.1038/nrn918

    CAS  Article  PubMed  Google Scholar 

  49. Kozma R, Sarner S, Ahmed S, Lim L (1997) Rho family GTPases and neuronal growth cone remodelling: relationship between increased complexity induced by Cdc42Hs, Rac1, and acetylcholine and collapse induced by RhoA and lysophosphatidic acid. Mol Cell Biol 17(3):1201–1211

    CAS  Article  Google Scholar 

  50. Escamilla CO, Filonova I, Walker AK, Xuan ZX, Holehonnur R, Espinosa F, Liu S, Thyme SB et al (2017) Kctd13 deletion reduces synaptic transmission via increased RhoA. Nature 551(7679):227–231. https://doi.org/10.1038/nature24470

    CAS  Article  PubMed  PubMed Central  Google Scholar 

  51. Wood ER, Truesdale AT, McDonald OB, Yuan D, Hassell A, Dickerson SH, Ellis B, Pennisi C et al (2004) A unique structure for epidermal growth factor receptor bound to GW572016 (Lapatinib): relationships among protein conformation, inhibitor off-rate, and receptor activity in tumor cells. Cancer Res 64(18):6652–6659. https://doi.org/10.1158/0008-5472.CAN-04-1168

    CAS  Article  PubMed  Google Scholar 

  52. Duchnowska R, Loibl S, Jassem J (2018) Tyrosine kinase inhibitors for brain metastases in HER2-positive breast cancer. Cancer Treat Rev 67:71–77. https://doi.org/10.1016/j.ctrv.2018.05.004

    CAS  Article  PubMed  Google Scholar 

  53. Gerecke KM, Wyss JM, Carroll SL (2004) Neuregulin-1beta induces neurite extension and arborization in cultured hippocampal neurons. Mol Cell Neurosci 27(4):379–393. https://doi.org/10.1016/j.mcn.2004.08.001

    CAS  Article  PubMed  Google Scholar 

  54. Modol-Caballero G, Santos D, Navarro X, Herrando-Grabulosa M (2017) Neuregulin 1 reduces motoneuron cell death and promotes neurite growth in an in vitro model of motoneuron degeneration. Front Cell Neurosci 11:431. https://doi.org/10.3389/fncel.2017.00431

    CAS  Article  PubMed  Google Scholar 

  55. Krivosheya D, Tapia L, Levinson JN, Huang K, Kang Y, Hines R, Ting AK, Craig AM et al (2008) ErbB4-neuregulin signaling modulates synapse development and dendritic arborization through distinct mechanisms. J Biol Chem 283(47):32944–32956. https://doi.org/10.1074/jbc.M800073200

    CAS  Article  PubMed  PubMed Central  Google Scholar 

  56. Harris RC, Chung E, Coffey RJ (2003) EGF receptor ligands. Exp Cell Res 284(1):2–13

    CAS  Article  Google Scholar 

  57. Goldshmit Y, Greenhalgh CJ, Turnley AM (2004) Suppressor of cytokine signalling-2 and epidermal growth factor regulate neurite outgrowth of cortical neurons. Eur J Neurosci 20(9):2260–2266. https://doi.org/10.1111/j.1460-9568.2004.03698.x

    Article  PubMed  Google Scholar 

  58. Pfeiffer BE, Huber KM (2009) The state of synapses in fragile X syndrome. Neuroscientist 15(5):549–567. https://doi.org/10.1177/1073858409333075

    CAS  Article  PubMed  PubMed Central  Google Scholar 

  59. Stephan KE, Baldeweg T, Friston KJ (2006) Synaptic plasticity and dysconnection in schizophrenia. Biol Psychiatry 59(10):929–939. https://doi.org/10.1016/j.biopsych.2005.10.005

    CAS  Article  PubMed  Google Scholar 

  60. Sudhof TC (2008) Neuroligins and neurexins link synaptic function to cognitive disease. Nature 455(7215):903–911. https://doi.org/10.1038/nature07456

    CAS  Article  PubMed  PubMed Central  Google Scholar 

  61. Arbogast T, Razaz P, Ellegood J, McKinstry S, Erdin S, Currall B, Aneichyk T, Lerch JP et al (2018) Kctd13-deficient mice display short-term memory impairment and sex-dependent genetic interactions. Hum Mol Genet. https://doi.org/10.1093/hmg/ddy436

    Article  Google Scholar 

  62. Manji H, Kato T, Di Prospero NA, Ness S, Beal MF, Krams M, Chen G (2012) Impaired mitochondrial function in psychiatric disorders. Nat Rev Neurosci 13(5):293–307. https://doi.org/10.1038/nrn3229

    CAS  Article  PubMed  Google Scholar 

  63. Iwamoto K, Bundo M, Kato T (2005) Altered expression of mitochondria-related genes in postmortem brains of patients with bipolar disorder or schizophrenia, as revealed by large-scale DNA microarray analysis. Hum Mol Genet 14(2):241–253. https://doi.org/10.1093/hmg/ddi022

    CAS  Article  PubMed  Google Scholar 

  64. Robicsek O, Karry R, Petit I, Salman-Kesner N, Muller FJ, Klein E, Aberdam D, Ben-Shachar D (2013) Abnormal neuronal differentiation and mitochondrial dysfunction in hair follicle-derived induced pluripotent stem cells of schizophrenia patients. Mol Psychiatry 18(10):1067–1076. https://doi.org/10.1038/mp.2013.67

    CAS  Article  PubMed  Google Scholar 

  65. Ni P, Noh H, Park GH, Shao Z, Guan Y, Park JM, Yu S, Park JS et al (2019) iPSC-derived homogeneous populations of developing schizophrenia cortical interneurons have compromised mitochondrial function. Mol Psychiatry. https://doi.org/10.1038/s41380-019-0423-3

  66. Iyer J, Singh MD, Jensen M, Patel P, Pizzo L, Huber E, Koerselman H, Weiner AT et al (2018) Pervasive genetic interactions modulate neurodevelopmental defects of the autism-associated 16p11.2 deletion in Drosophila melanogaster. Nat Commun 9(1):2548. https://doi.org/10.1038/s41467-018-04882-6

    CAS  Article  PubMed  PubMed Central  Google Scholar 

  67. Doers ME, Musser MT, Nichol R, Berndt ER, Baker M, Gomez TM, Zhang SC, Abbeduto L et al (2014) iPSC-derived forebrain neurons from FXS individuals show defects in initial neurite outgrowth. Stem Cells Dev 23(15):1777–1787. https://doi.org/10.1089/scd.2014.0030

    CAS  Article  PubMed  PubMed Central  Google Scholar 

  68. Krey JF, Pasca SP, Shcheglovitov A, Yazawa M, Schwemberger R, Rasmusson R, Dolmetsch RE (2013) Timothy syndrome is associated with activity-dependent dendritic retraction in rodent and human neurons. Nat Neurosci 16(2):201–209. https://doi.org/10.1038/nn.3307

    CAS  Article  PubMed  PubMed Central  Google Scholar 

  69. Liu J, Koscielska KA, Cao Z, Hulsizer S, Grace N, Mitchell G, Nacey C, Githinji J et al (2012) Signaling defects in iPSC-derived fragile X premutation neurons. Hum Mol Genet 21(17):3795–3805. https://doi.org/10.1093/hmg/dds207

    CAS  Article  PubMed  PubMed Central  Google Scholar 

  70. Wang W, Rein B, Zhang F, Tan T, Zhong P, Qin L, Yan Z (2018) Chemogenetic activation of prefrontal cortex rescues synaptic and behavioral deficits in a mouse model of 16p11.2 deletion syndrome. J Neurosci 38(26):5939–5948. https://doi.org/10.1523/JNEUROSCI.0149-18.2018

    CAS  Article  PubMed  PubMed Central  Google Scholar 

  71. Di Martino A, Yan CG, Li Q, Denio E, Castellanos FX, Alaerts K, Anderson JS, Assaf M et al (2014) The autism brain imaging data exchange: towards a large-scale evaluation of the intrinsic brain architecture in autism. Mol Psychiatry 19(6):659–667. https://doi.org/10.1038/mp.2013.78

    Article  PubMed  Google Scholar 

  72. Rae CL, Davies G, Garfinkel SN, Gabel MC, Dowell NG, Cercignani M, Seth AK, Greenwood KE et al (2017) Deficits in neurite density underlie white matter structure abnormalities in first-episode psychosis. Biol Psychiatry 82(10):716–725. https://doi.org/10.1016/j.biopsych.2017.02.008

    Article  Google Scholar 

  73. Mei L, Nave KA (2014) Neuregulin-ERBB signaling in the nervous system and neuropsychiatric diseases. Neuron 83(1):27–49. https://doi.org/10.1016/j.neuron.2014.06.007

    CAS  Article  PubMed  PubMed Central  Google Scholar 

  74. Mei L, Xiong WC (2008) Neuregulin 1 in neural development, synaptic plasticity and schizophrenia. Nat Rev Neurosci 9(6):437–452. https://doi.org/10.1038/nrn2392

    CAS  Article  PubMed  PubMed Central  Google Scholar 

  75. Wimuttisuk W, West M, Davidge B, Yu K, Salomon A, Singer JD (2014) Novel Cul3 binding proteins function to remodel E3 ligase complexes. BMC Cell Biol 15:28. https://doi.org/10.1186/1471-2121-15-28

    Article  PubMed  PubMed Central  Google Scholar 

  76. Arikkath J, Israely I, Tao Y, Mei L, Liu X, Reichardt LF (2008) Erbin controls dendritic morphogenesis by regulating localization of delta-catenin. J Neurosci 28(28):7047–7056. https://doi.org/10.1523/JNEUROSCI.0451-08.2008

    CAS  Article  PubMed  PubMed Central  Google Scholar 

  77. Tao Y, Dai P, Liu Y, Marchetto S, Xiong WC, Borg JP, Mei L (2009) Erbin regulates NRG1 signaling and myelination. Proc Natl Acad Sci U S A 106(23):9477–9482. https://doi.org/10.1073/pnas.0901844106

    Article  PubMed  PubMed Central  Google Scholar 

  78. Murphy SP, Bielby-Clarke K (2008) Neuregulin signaling in neurons depends on ErbB4 interaction with PSD-95. Brain Res 1207:32–35. https://doi.org/10.1016/j.brainres.2008.02.063

    CAS  Article  PubMed  Google Scholar 

  79. Rio C, Rieff HI, Qi P, Khurana TS, Corfas G (1997) Neuregulin and erbB receptors play a critical role in neuronal migration. Neuron 19(1):39–50

    CAS  Article  Google Scholar 

  80. Agarwal A, Zhang M, Trembak-Duff I, Unterbarnscheidt T, Radyushkin K, Dibaj P, Martins de Souza D, Boretius S et al (2014) Dysregulated expression of neuregulin-1 by cortical pyramidal neurons disrupts synaptic plasticity. Cell Rep 8(4):1130–1145. https://doi.org/10.1016/j.celrep.2014.07.026

    CAS  Article  PubMed  Google Scholar 

  81. Bjarnadottir M, Misner DL, Haverfield-Gross S, Bruun S, Helgason VG, Stefansson H, Sigmundsson A, Firth DR et al (2007) Neuregulin1 (NRG1) signaling through Fyn modulates NMDA receptor phosphorylation: differential synaptic function in NRG1+/− knock-outs compared with wild-type mice. J Neurosci 27(17):4519–4529. https://doi.org/10.1523/JNEUROSCI.4314-06.2007

    CAS  Article  PubMed  PubMed Central  Google Scholar 

  82. Li B, Woo RS, Mei L, Malinow R (2007) The neuregulin-1 receptor erbB4 controls glutamatergic synapse maturation and plasticity. Neuron 54(4):583–597. https://doi.org/10.1016/j.neuron.2007.03.028

    CAS  Article  PubMed  PubMed Central  Google Scholar 

  83. Wang H, Liu F, Chen W, Sun X, Cui W, Dong Z, Zhao K, Zhang H et al (2018) Genetic recovery of ErbB4 in adulthood partially restores brain functions in null mice. Proc Natl Acad Sci U S A 115(51):13105–13110. https://doi.org/10.1073/pnas.1811287115

    CAS  Article  PubMed  PubMed Central  Google Scholar 

  84. Marissal T, Salazar RF, Bertollini C, Mutel S, De Roo M, Rodriguez I, Muller D, Carleton A (2018) Restoring wild-type-like CA1 network dynamics and behavior during adulthood in a mouse model of schizophrenia. Nat Neurosci 21(10):1412–1420. https://doi.org/10.1038/s41593-018-0225-y

    CAS  Article  PubMed  PubMed Central  Google Scholar 

Download references

Acknowledgments

We would like to thank Dr. Michael Brendel (Boehringer Ingelheim Pharma GmbH & Co. KG) for help with statistical analysis of neurite formation assays, and Dr. Jinwei Zhang (University of Dundee) for validation of anti-KCTD13 antibodies for immunoprecipitation.

Funding

The research leading to these results has received support (iPSC line from a healthy donor) from the Innovative Medicines Initiative Joint Undertaking under grant agreement no. 115439. Resources of which are composed of financial contribution from the European Union’s Seventh Framework Programme (FP7/2007-2013) and EFPIA companies’ in kind contribution. This publication reflects only the author's views and neither the IMI JU nor EFPIA nor the Europeam Commission are liable for any use that may be made of the information therein.

Author information

Affiliations

Authors

Corresponding author

Correspondence to Frank Gillardon.

Ethics declarations

Conflict of Interest

Boehringer Ingelheim Pharma GmbH & Co. KG supported this work only by providing financial support in the form of authors’ salaries (all affiliated with Boehringer Ingelheim Pharma GmbH & Co. KG) and research materials. Data collection and analysis, study design, decision to publish, or preparation of the manuscript for this work were performed independently. The authors declare that they have no conflict of interest.

Additional information

Publisher’s Note

Springer Nature remains neutral with regard to jurisdictional claims in published maps and institutional affiliations.

Electronic supplementary material

ESM 2
figure 8

Supplementary Fig. S1, related to Fig. 2 Supportive data for unaltered stemness of KCTD13 KO iPSCs. ac Bar graphs showing similar mRNA expression levels of stemness marker genes (NANOG, SOX2, OCT4) assessed by qRT-PCR. n = 3 replicates each. (PNG 134 kb)

ESM 3
figure 9

Supplementary Fig. S2, related to Fig. 3 Additional data supporting decreased proliferation of KCTD13 KO NPCs. a Cell viability (number of non-condensed Hoechst+ nuclei) of BrdU+ cells was unchanged in all NPC lines. Total n = 30 wells per NPC line. b Representative confocal images of BrdU (green) and Hoechst 33342 (blue) nuclear stainings in NPC cultures. Scale bar, 50 μm. c Percentage of EdU+ NPCs is decreased in KCTD13 KO cultures. Total n = 28–29 wells per NPC line; One-way ANOVA followed by Dunnett’s multiple comparison test; ****p < 0.0001. d Gated cell population used for cell cycle analysis is similar between genotypes. e Percentage of NPCs in G0/G1 phase and f in G2/M phase are comparable between lines. Total n = 28–31 measurements per NPC line from 5 independent experiments. g Enriched canonical pathways in KCTD13 KO versus WT NPCs as detected by Ingenuity Pathway Analysis based on RNA sequencing data. (PNG 1.20 mb)

ESM 4
figure 10

Supplementary Fig. S3, related to Fig. 5a Treatment with the RhoA inhibitor Rhosin (50 μM) does not rescue decreased percentage of MAP2+ neurons with roots in KCTD13 KO cultures. Phenotypic changes: One-way ANOVA followed by Dunnett’s multiple comparison test; **p = 0.0013, ***p = 0.0008. Treatment effect: Unpaired t test: **p = 0.0082 (KCTD13+/+ vs. 50 μM Rhosin), **p = 0.0027 (KCTD13−/− vs. 50 μM Rhosin). b Rhosin does not rescue decreased number of roots per MAP2+ neuron with roots. Phenotypic changes: One-way ANOVA followed by Dunnett’s multiple comparison test; ***p = 0.0007 (KCTD13+/+ vs. KCTD13+/- ), ***p = 0.0003 (KCTD13+/+ vs. KCTD13−/−). Treatment effect: Unpaired t test: *p = 0.0244, **p = 0.0019 (KCTD13−/− vs. 50 μM Rhosin), **p = 0.0012 (KCTD13+/+ vs. 50 μM Rhosin). Total n = 14–18 wells per genotype. (PNG 294 kb)

ESM 5
figure 11

Supplementary Fig. S4, related to Fig. 6 Representative Western blot images showing similar protein levels of total ERBB2 (a) and total ERBB4 (b) in KCTD13 KO versus WT iPSC-derived neurons. c Treatment with the potent specific ERBB2 inhibitor Tucatinib (1 μM) has no significant effect on neurite elongation either in WT or KCTD13 KO neurons. Total n = 16–20 wells per neuron line from 1 experiment. Phenotypic changes: Unpaired t test; ***p = 0.0008. d Treatment with NRG1b peptide also rescues decreased percentage of MAP2+ neurons with roots. Total n = 63–90 wells per neuron line from 3 to 4 independent experiments. Phenotypic changes: One-way ANOVA followed by Dunnett’s multiple comparison test; *p = 0.0446, ****p < 0.0001. Treatment effect: Unpaired t-test: *p = 0.0289, ***p = 0.0003. e Treatment with the ERBB1 ligand EGF (3, 10, 30 nM) impairs neurite elongation in WT and KCTD13 KO neurons. Total n = 16–24 wells per neuron line from 1 experiment. Phenotypic changes: Unpaired t test; ****p < 0.0001. Treatment effect: one-way ANOVA followed by Dunnett’s multiple comparison test, **p = 0.0062, ****p = 0.0001. (PNG 514 kb)

ESM 6
figure 12

Supplementary Fig. S5, related to Fig. 6e Confirmation of the deficit in neurite formation and its rescue by NRG1b treatment in a second homozygous KCTD13 KO clone (KCTD13−/−_2) compared to an isogenic subclone of the parental wildtype clone (KCTD13+/+_2). Mean neurite length is significantly decreased in homozygous KCTD13 KO neurons derived from iPSCs and is significantly increased by single administration of NRG1b peptide (50 nM). Unpaired t test; **p = 0.002 (KCTD13+/+_2, Vehicle vs. NRG1b), **p = 0.0014 (KCTD13+/+_2 vs. KCTD13−/−_2), ****p < 0.0001. Total n = 21–24 wells per experimental group. (PNG 485 kb)

ESM 7
figure 13

Supplementary Fig. S6, related to Fig. 7d Analysis of mean spike rate using multi-electrode-arrays revealed a significant decrease in iPSC-derived KCTD13 deficient neuron cultures. Reduced neuronal network activity was not rescued by repeated administration of NRG1b peptide at 50 nM during each medium exchange. Total n = 8 wells per neuron line from 1 experiment; Phenotypic changes: One-way ANOVA followed by Dunnett’s multiple comparison test; ***p = 0.0009 (KCTD13+/+ vs. KCTD13+/- ), ***p = 0.0003 (KCTD13+/+ vs. KCTD13−/−). (PNG 433 kb)

ESM 1

(DOCX 65 kb)

High Resolution Image (TIF 405 kb)

High Resolution Image (TIF 1.03 mb)

High Resolution Image (TIF 478 kb)

High Resolution Image (TIF 1197 kb)

High Resolution Image (TIF 1081 kb)

High Resolution Image (TIF 876 kb)

Rights and permissions

Reprints and Permissions

About this article

Verify currency and authenticity via CrossMark

Cite this article

Kizner, V., Naujock, M., Fischer, S. et al. CRISPR/Cas9-mediated Knockout of the Neuropsychiatric Risk Gene KCTD13 Causes Developmental Deficits in Human Cortical Neurons Derived from Induced Pluripotent Stem Cells. Mol Neurobiol 57, 616–634 (2020). https://doi.org/10.1007/s12035-019-01727-1

Download citation

  • Received:

  • Accepted:

  • Published:

  • Issue Date:

  • DOI: https://doi.org/10.1007/s12035-019-01727-1

Keywords

  • KCTD13
  • 16p11.2
  • CRISPR/Cas9
  • Induced pluripotent stem cells
  • Neurodevelopment
  • Neuropsychiatric disorders