Skip to main content

Silencing of Long Noncoding RNA SOX21-AS1 Relieves Neuronal Oxidative Stress Injury in Mice with Alzheimer’s Disease by Upregulating FZD3/5 via the Wnt Signaling Pathway

Abstract

Alzheimer’s disease (AD) represents a progressive neurodegenerative disorder characterized by distinctive neuropathological changes. Recently, long noncoding RNAs (lncRNAs) have become a key area of interest due to their potential in AD therapy. Hence, the aim of the current study was to investigate the effect of lncRNA SOX21-AS1 on neuronal oxidative stress injury in mice with AD via the Wnt signaling pathway by targeting FZD3/5. Microarray analysis was performed to screen AD-related differentially expressed genes (DEGs). Following verification of the target relationship between SOX21-AS1 and FZD3/5, the contents of OH, malondialdehyde (MDA), superoxide dismutase (SOD), catalase (CAT), and glutathione peroxidase (GSH-Px) were determined, with the expressions of SOX21-AS1, FZD3/5, β-catenin, cyclin D1, and 4-HNE in hippocampal neuron cells subsequently detected. Cell cycle distribution and apoptosis were evaluated. Bioinformatics analysis revealed that SOX21-AS1 was upregulated in AD, while highlighting the co-expression of SOX21-AS1 and FZD3/5 genes and their involvement in the Wnt signaling pathway. AD mice exhibited diminished memory and learning ability, increased rates of MDA, OH, SOX21-AS1, 4-HNE, and elevated levels of hippocampal neuron cell apoptosis, accompanied by decreased levels of SOD, CAT, GSH-Px, FZD3/5, β-catenin, and cyclin D1. Silencing of SOX21-AS1 resulted in decreased OH, MDA contents, SOX21-AS1, and 4-HNE, and increased SOD, CAT, GSH-Px, FZD3/5, β-catenin, and cyclin D1, as well as reduced apoptosis of hippocampal neuron cells. Taken together, the key findings of the present study demonstrated that silencing of lncRNA SOX21-AS1 could act to alleviate neuronal oxidative stress and suppress neuronal apoptosis in AD mice through the upregulation of FZD3/5 and subsequent activation of the Wnt signaling pathway.

This is a preview of subscription content, access via your institution.

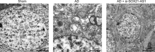
Fig. 1
Fig. 2
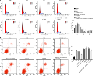
Fig. 3
Fig. 4
Fig. 5
Fig. 6
Fig. 7
Fig. 8
Fig. 9
Fig. 10
Fig. 11

References

  1. Puzzo D, Gulisano W, Palmeri A, Arancio O (2015) Rodent models for Alzheimer’s disease drug discovery. Expert Opin Drug Discov 10(7):703–711. https://doi.org/10.1517/17460441.2015.1041913

    CAS  Article  PubMed  PubMed Central  Google Scholar 

  2. Liu C, Cui G, Zhu M, Kang X, Guo H (2014) Neuroinflammation in Alzheimer’s disease: chemokines produced by astrocytes and chemokine receptors. Int J Clin Exp Pathol 7(12):8342–8355

    PubMed  PubMed Central  Google Scholar 

  3. Shaw LM, Vanderstichele H, Knapik-Czajka M, Clark CM, Aisen PS, Petersen RC, Blennow K, Soares H et al (2009) Cerebrospinal fluid biomarker signature in Alzheimer’s disease neuroimaging initiative subjects. Ann Neurol 65(4):403–413. https://doi.org/10.1002/ana.21610

    CAS  Article  PubMed  PubMed Central  Google Scholar 

  4. Scuderi C, Stecca C, Valenza M, Ratano P, Bronzuoli MR, Bartoli S, Steardo L, Pompili E et al (2014) Palmitoylethanolamide controls reactive gliosis and exerts neuroprotective functions in a rat model of Alzheimer’s disease. Cell Death Dis 5:e1419. https://doi.org/10.1038/cddis.2014.376

    CAS  Article  PubMed  PubMed Central  Google Scholar 

  5. Isaev NK, Stelmashook EV, Genrikhs EE, Oborina MV, Kapkaeva MR, Skulachev VP (2015) Alzheimer’s disease: an exacerbation of senile phenoptosis. Biochemistry (Mosc) 80(12):1578–1581. https://doi.org/10.1134/S0006297915120056

    CAS  Article  Google Scholar 

  6. Brookmeyer R, Johnson E, Ziegler-Graham K, Arrighi HM (2007) Forecasting the global burden of Alzheimer’s disease. Alzheimers Dement 3(3):186–191. https://doi.org/10.1016/j.jalz.2007.04.381

    Article  PubMed  Google Scholar 

  7. Xiang J, Guo S, Jiang S, Xu Y, Li J, Li L, Xiang J (2016) Silencing of long non-coding RNA MALAT1 promotes apoptosis of glioma cells. J Korean Med Sci 31(5):688–694. https://doi.org/10.3346/jkms.2016.31.5.688

    CAS  Article  PubMed  PubMed Central  Google Scholar 

  8. Maruyama R, Suzuki H (2012) Long noncoding RNA involvement in cancer. BMB Rep 45(11):604–611

    CAS  Article  Google Scholar 

  9. Zhang Z (2016) Long non-coding RNAs in Alzheimer’s disease. Curr Top Med Chem 16(5):511–519

    CAS  Article  Google Scholar 

  10. Yang CM, Wang TH, Chen HC, Li SC, Lee MC, Liou HH, Liu PF, Tseng YK et al (2016) Aberrant DNA hypermethylation-silenced SOX21-AS1 gene expression and its clinical importance in oral cancer. Clin Epigenetics 8:129. https://doi.org/10.1186/s13148-016-0291-5

    CAS  Article  PubMed  PubMed Central  Google Scholar 

  11. Song X, Wang S, Li L (2014) New insights into the regulation of Axin function in canonical Wnt signaling pathway. Protein Cell 5(3):186–193. https://doi.org/10.1007/s13238-014-0019-2

    CAS  Article  PubMed  PubMed Central  Google Scholar 

  12. Kishimoto M, Ujike H, Okahisa Y, Kotaka T, Takaki M, Kodama M, Inada T, Yamada M et al (2008) The frizzled 3 gene is associated with methamphetamine psychosis in the Japanese population. Behav Brain Funct 4:37. https://doi.org/10.1186/1744-9081-4-37

    CAS  Article  PubMed  PubMed Central  Google Scholar 

  13. Chen M, Zhong W, Hu Y, Liu J, Cai X (2015) Wnt5a/FZD5/CaMKII signaling pathway mediates the effect of BML-111 on inflammatory reactions in sepsis. Int J Clin Exp Med 8(10):17824–17829

    CAS  PubMed  PubMed Central  Google Scholar 

  14. Inestrosa NC, Varela-Nallar L, Grabowski CP, Colombres M (2007) Synaptotoxicity in Alzheimer’s disease: the Wnt signaling pathway as a molecular target. IUBMB Life 59(4–5):316–321. https://doi.org/10.1080/15216540701242490

    CAS  Article  PubMed  Google Scholar 

  15. Inestrosa NC, Toledo EM (2008) The role of Wnt signaling in neuronal dysfunction in Alzheimer’s disease. Mol Neurodegener 3:9. https://doi.org/10.1186/1750-1326-3-9

    CAS  Article  PubMed  PubMed Central  Google Scholar 

  16. Fujita A, Sato JR, Rodrigues Lde O, Ferreira CE, Sogayar MC (2006) Evaluating different methods of microarray data normalization. BMC Bioinformatics 7:469. https://doi.org/10.1186/1471-2105-7-469

    CAS  Article  PubMed  PubMed Central  Google Scholar 

  17. Smyth GK (2004) Linear models and empirical bayes methods for assessing differential expression in microarray experiments. Stat Appl Genet Mol Biol 3:Article3. https://doi.org/10.2202/1544-6115.1027

    Article  PubMed  Google Scholar 

  18. Adler P, Kolde R, Kull M, Tkachenko A, Peterson H, Reimand J, Vilo J (2009) Mining for coexpression across hundreds of datasets using novel rank aggregation and visualization methods. Genome Biol 10(12):R139. https://doi.org/10.1186/gb-2009-10-12-r139

    CAS  Article  PubMed  PubMed Central  Google Scholar 

  19. Zhang YY, Yang LQ, Guo LM (2015) Effect of phosphatidylserine on memory in patients and rats with Alzheimer’s disease. Genet Mol Res 14(3):9325–9333. https://doi.org/10.4238/2015.August.10.13

    CAS  Article  PubMed  Google Scholar 

  20. Livak KJ, Schmittgen TD (2001) Analysis of relative gene expression data using real-time quantitative PCR and the 2(−Delta Delta C(T)) method. Methods 25(4):402–408. https://doi.org/10.1006/meth.2001.1262

    CAS  Article  PubMed  Google Scholar 

  21. Xu W, Weissmiller AM, White JA 2nd, Fang F, Wang X, Wu Y, Pearn ML, Zhao X et al (2016) Amyloid precursor protein-mediated endocytic pathway disruption induces axonal dysfunction and neurodegeneration. J Clin Invest 126(5):1815–1833. https://doi.org/10.1172/JCI82409

    Article  PubMed  PubMed Central  Google Scholar 

  22. Manolopoulos KN, Klotz LO, Korsten P, Bornstein SR, Barthel A (2010) Linking Alzheimer’s disease to insulin resistance: the FoxO response to oxidative stress. Mol Psychiatry 15(11):1046–1052. https://doi.org/10.1038/mp.2010.17

    CAS  Article  PubMed  Google Scholar 

  23. Faghihi MA, Modarresi F, Khalil AM, Wood DE, Sahagan BG, Morgan TE, Finch CE, St Laurent G 3rd et al (2008) Expression of a noncoding RNA is elevated in Alzheimer’s disease and drives rapid feed-forward regulation of beta-secretase. Nat Med 14(7):723–730. https://doi.org/10.1038/nm1784

    CAS  Article  PubMed  PubMed Central  Google Scholar 

  24. Li R, Zhang L, Jia L, Duan Y, Li Y, Bao L, Sha N (2014) Long non-coding RNA BANCR promotes proliferation in malignant melanoma by regulating MAPK pathway activation. PLoS One 9(6):e100893. https://doi.org/10.1371/journal.pone.0100893

    CAS  Article  PubMed  PubMed Central  Google Scholar 

  25. Ma Y, Yang Y, Wang F, Moyer MP, Wei Q, Zhang P, Yang Z, Liu W et al (2016) Long non-coding RNA CCAL regulates colorectal cancer progression by activating Wnt/beta-catenin signalling pathway via suppression of activator protein 2alpha. Gut 65(9):1494–1504. https://doi.org/10.1136/gutjnl-2014-308392

    CAS  Article  PubMed  Google Scholar 

  26. Matsuda S, Kuwako K, Okano HJ, Tsutsumi S, Aburatani H, Saga Y, Matsuzaki Y, Akaike A et al (2012) Sox21 promotes hippocampal adult neurogenesis via the transcriptional repression of the Hes5 gene. J Neurosci 32(36):12543–12557. https://doi.org/10.1523/JNEUROSCI.5803-11.2012

    CAS  Article  PubMed  Google Scholar 

  27. Zhao Y, Zhao B (2013) Oxidative stress and the pathogenesis of Alzheimer’s disease. Oxidative Med Cell Longev 2013:316523. https://doi.org/10.1155/2013/316523

    CAS  Article  Google Scholar 

  28. Hezroni H, Koppstein D, Schwartz MG, Avrutin A, Bartel DP, Ulitsky I (2015) Principles of long noncoding RNA evolution derived from direct comparison of transcriptomes in 17 species. Cell Rep 11(7):1110–1122. https://doi.org/10.1016/j.celrep.2015.04.023

    CAS  Article  PubMed  PubMed Central  Google Scholar 

  29. Singh M, Dang TN, Arseneault M, Ramassamy C (2010) Role of by-products of lipid oxidation in Alzheimer’s disease brain: a focus on acrolein. J Alzheimers Dis 21(3):741–756. https://doi.org/10.3233/JAD-2010-100405

    CAS  Article  PubMed  Google Scholar 

  30. Li Q, Chen M, Liu H, Yang L, Yang G (2012) Expression of APP, BACE1, AChE and ChAT in an AD model in rats and the effect of donepezil hydrochloride treatment. Mol Med Rep 6(6):1450–1454. https://doi.org/10.3892/mmr.2012.1102

    CAS  Article  PubMed  Google Scholar 

  31. Qiang H, Liu H, Ling M, Wang K, Zhang C (2015) Early steroid-induced osteonecrosis of rabbit femoral head and Panax notoginseng Saponins: mechanism and protective effects. Evid Based Complement Alternat Med 2015:719370–719310. https://doi.org/10.1155/2015/719370

    Article  PubMed  PubMed Central  Google Scholar 

  32. Ferletta M, Caglayan D, Mokvist L, Jiang Y, Kastemar M, Uhrbom L, Westermark B (2011) Forced expression of Sox21 inhibits Sox2 and induces apoptosis in human glioma cells. Int J Cancer 129(1):45–60. https://doi.org/10.1002/ijc.25647

    CAS  Article  PubMed  Google Scholar 

  33. Subramanian M, Jones MF, Lal A (2013) Long non-coding RNAs embedded in the Rb and p53 pathways. Cancers (Basel) 5(4):1655–1675. https://doi.org/10.3390/cancers5041655

    CAS  Article  Google Scholar 

  34. Sasselli V, Boesmans W, Vanden Berghe P, Tissir F, Goffinet AM, Pachnis V (2013) Planar cell polarity genes control the connectivity of enteric neurons. J Clin Invest 123(4):1763–1772. https://doi.org/10.1172/JCI66759

    CAS  Article  PubMed  PubMed Central  Google Scholar 

  35. Slater PG, Ramirez VT, Gonzalez-Billault C, Varela-Nallar L, Inestrosa NC (2013) Frizzled-5 receptor is involved in neuronal polarity and morphogenesis of hippocampal neurons. PLoS One 8(10):e78892. https://doi.org/10.1371/journal.pone.0078892

    CAS  Article  PubMed  PubMed Central  Google Scholar 

  36. Ford SJ, Bigliardi PL, Sardella TC, Urich A, Burton NC, Kacprowicz M, Bigliardi M, Olivo M et al (2016) Structural and functional analysis of intact hair follicles and pilosebaceous units by volumetric multispectral optoacoustic tomography. J Invest Dermatol 136(4):753–761. https://doi.org/10.1016/j.jid.2015.09.001

    CAS  Article  PubMed  Google Scholar 

  37. Zhou XX, Wang X (2013) Role of microRNAs in chronic lymphocytic leukemia (review). Mol Med Rep 8(3):719–725. https://doi.org/10.3892/mmr.2013.1599

    CAS  Article  PubMed  Google Scholar 

  38. Yao Y, Gao Z, Liang W, Kong L, Jiao Y, Li S, Tao Z, Yan Y et al (2015) Osthole promotes neuronal differentiation and inhibits apoptosis via Wnt/beta-catenin signaling in an Alzheimer’s disease model. Toxicol Appl Pharmacol 289(3):474–481. https://doi.org/10.1016/j.taap.2015.10.013

    CAS  Article  PubMed  Google Scholar 

Download references

Acknowledgements

We would like to acknowledge the helpful comments on this paper received from our reviewers.

Author information

Affiliations

Authors

Corresponding author

Correspondence to Lu Zhang.

Ethics declarations

All animal experimentation was conducted in strict accordance with the Guide for the Care and Use of Laboratory Animal issued by National Institutes of Health.

Conflict of Interest

The authors declare that they have no conflict of interest.

Rights and permissions

Reprints and Permissions

About this article

Verify currency and authenticity via CrossMark

Cite this article

Zhang, L., Fang, Y., Cheng, X. et al. Silencing of Long Noncoding RNA SOX21-AS1 Relieves Neuronal Oxidative Stress Injury in Mice with Alzheimer’s Disease by Upregulating FZD3/5 via the Wnt Signaling Pathway. Mol Neurobiol 56, 3522–3537 (2019). https://doi.org/10.1007/s12035-018-1299-y

Download citation

  • Received:

  • Accepted:

  • Published:

  • Issue Date:

  • DOI: https://doi.org/10.1007/s12035-018-1299-y

Keywords

  • Alzheimer’s disease
  • Long noncoding RNA SOX21-AS1
  • FZD3/5
  • Wnt signaling pathway
  • Oxidative stress