Skip to main content

Arginylated Calreticulin Increases Apoptotic Response Induced by Bortezomib in Glioma Cells

Abstract

After retrotranslocation from the endoplasmic reticulum to the cytoplasm, calreticulin is modified by the enzyme arginyltransferase-1 (ATE1). Cellular levels of arginylated calreticulin (R-CRT) are regulated in part by the proteasomal system. Under various stress conditions, R-CRT becomes associated with stress granules (SGs) or reaches the plasma membrane (PM), where it participates in pro-apoptotic signaling. The mechanisms underlying the resistance of tumor cells to apoptosis induced by specific drugs remain unclear. We evaluated the regulatory role of R-CRT in apoptosis of human glioma cell lines treated with the proteasome inhibitor bortezomib (BT). Two cell lines (HOG, MO59K) displaying distinctive susceptibility to apoptosis induction were studied further. BT efficiency was found to be correlated with a subcellular distribution of R-CRT. In MO59K (apoptosis-resistant), R-CRT was confined to SGs formed following BT treatment. In contrast, HOG (apoptosis-susceptible) treated with BT showed lower SG formation and higher levels of cytosolic and PM R-CRT. Increased R-CRT level was associated with enhanced mobilization of intracellular Ca2+ and with sustained apoptosis activation via upregulation of cell death receptor DR5. R-CRT overexpression in the cytoplasm of MO59K rendered the cells susceptible to BT-induced, DR5-mediated cell death. Our findings suggest that R-CRT plays an essential role in the effect of BT treatment on tumor cells and that ATE1 is a strong candidate target for future studies of cancer diagnosis and therapy.

This is a preview of subscription content, access via your institution.

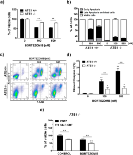
Fig. 1
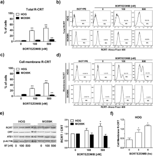
Fig. 2
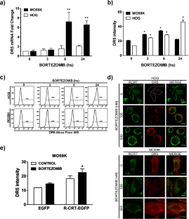
Fig. 3
Fig. 4
Fig. 5

Abbreviations

SG:

Stress granule

ATE1:

Arginyltransferase-1

CRT:

Calreticulin

R-CRT:

Arginylated calreticulin

BT:

Bortezomib

ER:

Endoplasmic reticulum

PM:

Plasma membrane

TRAIL:

TNF-related apoptosis-inducing ligand

Fluo-3/AM:

Fluo-3 acetoxymethyl ester

References

  1. Wang WA, Groenendyk J, Michalak M (2012) Calreticulin signaling in health and disease. Int J Biochem Cell Biol 44:842–846

    CAS  Article  Google Scholar 

  2. Decca MB, Carpio MA, Bosc C, Galiano MR, Job D, Andrieux A, Hallak ME (2007) Post-translational arginylation of calreticulin: a new isospecies of calreticulin component of stress granules. J Biol Chem 282:8237–8245

    CAS  Article  Google Scholar 

  3. Goitea VE, Hallak ME (2015) Calreticulin and arginylated calreticulin have different susceptibilities to proteasomal degradation. J Biol Chem 290:16403–16414

    CAS  Article  Google Scholar 

  4. Carpio MA, Lopez Sambrooks C, Durand ES, Hallak ME (2010) The arginylation-dependent association of calreticulin with stress granules is regulated by calcium. Biochem J 429:63–72

    CAS  Article  Google Scholar 

  5. Lopez Sambrooks C, Carpio MA, Hallak ME (2012) Arginylated calreticulin at plasma membrane increases susceptibility of cells to apoptosis. J Biol Chem 287:22043–22054

    CAS  Article  Google Scholar 

  6. Liu R, Gong J, Chen J, Li Q, Song C, Zhang J, Li Y, Liu Z et al (2012) Calreticulin as a potential diagnostic biomarker for lung cancer. Cancer Immunol Immunother : CII 61:855–864

    CAS  Article  Google Scholar 

  7. Deka K, Singh A, Chakraborty S, Mukhopadhyay R, Saha S (2016) Protein arginylation regulates cellular stress response by stabilizing HSP70 and HSP40 transcripts. Cell Death Discovery 2:16074

    Article  Google Scholar 

  8. Kumar A, Birnbaum MD, Patel DM, Morgan WM, Singh J, Barrientos A, Zhang F (2016) Posttranslational arginylation enzyme Ate1 affects DNA mutagenesis by regulating stress response. Cell Death Dis 7:e2378

    CAS  Article  Google Scholar 

  9. Rai R, Zhang F, Colavita K, Leu NA, Kurosaka S, Kumar A, Birnbaum MD, Győrffy B et al (2016) Arginyltransferase suppresses cell tumorigenic potential and inversely correlates with metastases in human cancers. Oncogene 35:4058–4068

    CAS  Article  Google Scholar 

  10. Stewart LA (2002) Chemotherapy in adult high-grade glioma: a systematic review and meta-analysis of individual patient data from 12 randomised trials. Lancet 359:1011–1018

    CAS  Article  Google Scholar 

  11. Stupp R, Mason WP, van den Bent MJ, Weller M et al (2005) European Organisation for, T. Treatment of Cancer brain, G. Radiotherapy, G. National Cancer Institute of Canada Clinical Trials, radiotherapy plus concomitant and adjuvant temozolomide for glioblastoma. N Engl J Med 352:987–996

    CAS  Article  Google Scholar 

  12. Bao S, Wu Q, McLendon RE, Hao Y, Shi Q, Hjelmeland AB, Dewhirst MW, Bigner DD et al (2006) Glioma stem cells promote radioresistance by preferential activation of the DNA damage response. Nature 444:756–760

    CAS  Article  Google Scholar 

  13. Fournier MJ, Gareau C, Mazroui R (2010) The chemotherapeutic agent bortezomib induces the formation of stress granules. Cancer Cell Int 10:12

    Article  Google Scholar 

  14. Gareau C, Fournier MJ, Filion C, Coudert L, Martel D, Labelle Y, Mazroui R (2011) p21(WAF1/CIP1) upregulation through the stress granule-associated protein CUGBP1 confers resistance to bortezomib-mediated apoptosis. PLoS One 6:e20254

    CAS  Article  Google Scholar 

  15. Vilas-Boas Fde A, da Silva AM, de Sousa LP, Lima KM et al (2016) Impairment of stress granule assembly via inhibition of the eIF2alpha phosphorylation sensitizes glioma cells to chemotherapeutic agents. J Neuro-Oncol 127:253–260

    Article  Google Scholar 

  16. Comba A, Almada LL, Tolosa EJ, Iguchi E, Marks DL, Vara Messler M, Silva R, Fernandez-Barrena MG et al (2016) Nuclear factor of activated T cells-dependent down-regulation of the transcription factor glioma-associated protein 1 (GLI1) underlies the growth inhibitory properties of arachidonic acid. J Biol Chem 291:1933–1947

    CAS  Article  Google Scholar 

  17. Richardson P (2003) Clinical update: proteasome inhibitors in hematologic malignancies. Cancer Treat Rev 29(Suppl 1):33–39

    CAS  Article  Google Scholar 

  18. Adams J, Palombella VJ, Sausville EA, Johnson J, Destree A, Lazarus DD, Maas J, Pien CS et al (1999) Proteasome inhibitors: a novel class of potent and effective antitumor agents. Cancer Res 59:2615–2622

    CAS  PubMed  Google Scholar 

  19. Yin D, Zhou H, Kumagai T, Liu G, Ong JM, Black KL, Koeffler HP (2005) Proteasome inhibitor PS-341 causes cell growth arrest and apoptosis in human glioblastoma multiforme (GBM). Oncogene 24:344–354

    CAS  Article  Google Scholar 

  20. Styczynski J, Olszewska-Slonina D, Kolodziej B, Napieraj M, Wysocki M (2006) Activity of bortezomib in glioblastoma. Anticancer Res 26:4499–4503

    CAS  PubMed  Google Scholar 

  21. McConkey DJ, Zhu K (2008) Mechanisms of proteasome inhibitor action and resistance in cancer, drug resistance updates: reviews and commentaries in antimicrobial and anticancer. Chemotherapy 11:164–179

    CAS  Google Scholar 

  22. Liu X, Yue P, Chen S, Hu L, Lonial S, Khuri FR, Sun SY (2007) The proteasome inhibitor PS-341 (bortezomib) up-regulates DR5 expression leading to induction of apoptosis and enhancement of TRAIL-induced apoptosis despite up-regulation of c-FLIP and survivin expression in human NSCLC cells. Cancer Res 67:4981–4988

    CAS  Article  Google Scholar 

  23. Jane EP, Premkumar DR, Pollack IF (2011) Bortezomib sensitizes malignant human glioma cells to TRAIL, mediated by inhibition of the NF-{kappa}B signaling pathway. Mol Cancer Ther 10:198–208

    CAS  Article  Google Scholar 

  24. Mazroui R, Di Marco S, Kaufman RJ, Gallouzi IE (2007) Inhibition of the ubiquitin-proteasome system induces stress granule formation. Mol Biol Cell 18:2603–2618

    CAS  Article  Google Scholar 

  25. Obeid M, Tesniere A, Ghiringhelli F, Fimia GM, Apetoh L, Perfettini JL, Castedo M, Mignot G et al (2007) Calreticulin exposure dictates the immunogenicity of cancer cell death. Nat Med 13:54–61

    CAS  Article  Google Scholar 

  26. Tufi R, Panaretakis T, Bianchi K, Criollo A, Fazi B, di Sano F, Tesniere A, Kepp O et al (2008) Reduction of endoplasmic reticulum Ca2+ levels favors plasma membrane surface exposure of calreticulin. Cell Death Differ 15:274–282

    CAS  Article  Google Scholar 

  27. Wiersma VR, Michalak M, Abdullah TM, Bremer E, Eggleton P (2015) Mechanisms of translocation of ER chaperones to the cell surface and immunomodulatory roles in cancer and autoimmunity. Front Oncol 5:7

    Article  Google Scholar 

  28. Panaretakis T, Kepp O, Brockmeier U, Tesniere A, Bjorklund AC, Chapman DC, Durchschlag M, Joza N et al (2009) Mechanisms of pre-apoptotic calreticulin exposure in immunogenic cell death. EMBO J 28:578–590

    CAS  Article  Google Scholar 

  29. Balyasnikova IV, Ferguson SD, Han Y, Liu F, Lesniak MS (2011) Therapeutic effect of neural stem cells expressing TRAIL and bortezomib in mice with glioma xenografts. Cancer Lett 310:148–159

    CAS  Article  Google Scholar 

  30. Han B, Yao W, Oh YT, Tong JS, Li S, Deng J, Yue P, Khuri FR et al (2015) The novel proteasome inhibitor carfilzomib activates and enhances extrinsic apoptosis involving stabilization of death receptor 5. Oncotarget 6:17532–17542

    PubMed  PubMed Central  Google Scholar 

Download references

Acknowledgements

This study was supported by grants from the Agencia Nacional de Promoción Científica y Tecnológica (BID 2015 PICT-3655); Consejo Nacional de Ciencia y Tecnología, Argentina; and Secretaria de Ciencia y Tecnología de la Universidad Nacional de Córdoba, Argentina, to Marta Hallak and Mauricio Galiano. Andrea Comba was a postdoctoral fellow of CONICET. Laura Bonnet is a fellow at FONCYT. The authors are grateful to Dr. S. Anderson for the English editing of the manuscript. The authors thank Dr. C. Mas, Dr. C. Sampedro, Ms. S. Deza, Ms. G. Schachener, and Dr. Guillermo Pilar for the technical assistance and helpful advice.

Author information

Affiliations

Authors

Corresponding author

Correspondence to Mauricio R. Galiano.

Ethics declarations

Conflict of Interest

The authors declare that they have no conflict of interest.

Electronic Ssupplementary Material

Supplementary Figure 1
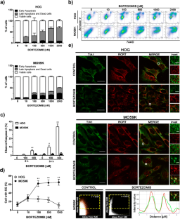
figure 6

(a) Human glioma cell lines (MO59-K, LN22-9, T98-G, HOG) were treated with various concentrations (10, 100, 500, 1000, 2000 nM) of BT or with control vehicle (DMSO) for 24 h. Cell viability was assayed using fluorometric indicator dye resazurin to assess metabolic capacity. Cell viability was reduced most strongly, in a dose-dependent manner, in HOG. MO59-K was the most resistant to BT treatment. Values shown are mean ± SE; n = 3. *p < 0.01 vs. control group. (b) Cells were treated with BT for 24 h, and proteasomal activity was assayed as described in the “Experimental Procedures” section. Values shown are mean ± SE; n = 3. *p < 0.05; **p < 0.01 vs. control group. (c) Representative immunofluorescence images of HOG and MO59-K cells treated as in Fig. 1c. Red: cleaved caspase-3. Blue: DAPI staining. Caspase-3-dependent apoptosis was more strongly induced in HOG than in MO59-K following CT treatment. Scale bars = 20 μm. (d) HOG and MO59-K were treated with BT (10, 100, 500, 1000 nM) or with DMSO for 24 h. SG formation was assessed by immunofluorescence analysis using anti-TIA-1 pAb. Number of SGs per cell was counted. SGs formation is shown for various BT concentrations. Scale bars = 10 μm. (e) Representative images of SGs formation by immunofluorescence analysis in cells treated with BT (500 nM) for 30 min, 1 h, 3 h, and 6 h or with DMSO. Scale bar = 10 μm. (PNG 992 kb)

Supplementary figure 2
figure 7

HOG and MO59K cells were treated with BT (500 nM) or control vehicle (DMSO) for 6 and 24 h. Intracellular Ca2+ concentration was then quantified using fluorescent Ca2+ indicator dye Fluo-3/AM. Images of cells were taken every 30 s for 10 min using a laser confocal microscope connected to a 37 °C/5% CO2 atmosphere chamber, with UPLFLN × 40, NA 1.3 Plan-Apochromat objective. The average of fluorescence intensity is shown for each cell type at different times of BT treatment. Normalized values of the relative change of fluorescence were plotted as a function of time for each treatment condition (500 nM BT) 6 h (a) and 24 h (b). Changes in fluorescence levels (ΔFt) were quantified as the difference of each fluorescence intensity (Ft) vs. the basal fluorescence (Fo). ΔFt/Fo were calculated as the ratio of ΔFt and Fo. (c) Cell DR4 cell death receptor DR4 mRNA expression levels respectively were determined by real-time RT-PCR in HOG and MO59-K cells treated with BT (500 nM) for 3, 6, and 24 h. Values shown are mean ± SE; n = 3. **p < 0.01 vs. control group (DMSO). (PNG 202 kb)

High resolution image (TIF 11866 kb)

High resolution image (TIF 791 kb)

Rights and permissions

Reprints and Permissions

About this article

Verify currency and authenticity via CrossMark

Cite this article

Comba, A., Bonnet, L.V., Goitea, V.E. et al. Arginylated Calreticulin Increases Apoptotic Response Induced by Bortezomib in Glioma Cells. Mol Neurobiol 56, 1653–1664 (2019). https://doi.org/10.1007/s12035-018-1182-x

Download citation

  • Received:

  • Accepted:

  • Published:

  • Issue Date:

  • DOI: https://doi.org/10.1007/s12035-018-1182-x

Keywords

  • Drug resistance
  • Apoptosis
  • Arginylated calreticulin
  • Arginyltransferase-1
  • Glioma cells
  • Stress granules
  • Bortezomib