Skip to main content

14-3-3β Depletion Drives a Senescence Program in Glioblastoma Cells Through the ERK/SKP2/p27 Pathway

Abstract

The induction of senescence in cancer cells has recently been implicated as a mechanism of tumor regression in response to various modes of stress. 14-3-3 proteins are conserved scaffolding molecules that are involved in various cellular functions. Among the seven isoforms, 14-3-3β is specifically expressed in astrocytoma in correlation with the malignancy grade. We investigated the possible role of 14-3-3β in the regulation of senescence induction in A172 glioblastoma cells. The knockdown of 14-3-3β by specific small interfering RNA resulted in a significant change in cellular phenotypes and an increase in cells staining positive for senescence-associated β-galactosidase. Western blotting of the 14-3-3β-depleted A172 cells revealed increased p27 expression and decreased SKP2 expression, while the expression of p53 and p21 was not altered. Subsequently, we demonstrated that ERK is a key modulator of SKP2/p27 axis activity in 14-3-3β-mediated senescence based on the following: (1) 14-3-3β knockdown decreased p-ERK levels; (2) treatment with U0126, an MEK inhibitor, completely reproduced the senescence morphology as well as the expression profiles of p27 and SKP2; and (3) the senescence phenotypes induced by 14-3-3β depletion were considerably recovered by constitutively active ERK expression. Our results indicate that 14-3-3β negatively regulates senescence in glioblastoma cells via the ERK/SKP2/p27 pathway. Furthermore, 14-3-3β depletion also resulted in senescence phenotypes in U87 glioblastoma cells, suggesting that 14-3-3β could be targeted to induce premature senescence as a therapeutic strategy against glioblastoma progression.

This is a preview of subscription content, access via your institution.

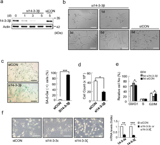
Fig. 1
Fig. 2
Fig. 3
Fig. 4
Fig. 5
Fig. 6
Fig. 7

References

  1. Wen PY, Kesari S (2008) Malignant gliomas in adults. N Engl J Med 359(5):492–507. doi:10.1056/NEJMra0708126

    CAS  Article  PubMed  Google Scholar 

  2. Stupp R, Mason WP, van den Bent MJ, Weller M, Fisher B, Taphoorn MJ, Belanger K, Brandes AA (2005) Radiotherapy plus concomitant and adjuvant temozolomide for glioblastoma. N Engl J Med 352(10):987–996. doi:10.1056/NEJMoa043330

    CAS  Article  PubMed  Google Scholar 

  3. Vehlow A, Cordes N (2013) Invasion as target for therapy of glioblastoma multiforme. Biochim Biophys Acta 1836(2):236–244. doi:10.1016/j.bbcan.2013.07.001

    CAS  PubMed  Google Scholar 

  4. Hayflick L, Moorhead PS (1961) The serial cultivation of human diploid cell strains. Exp Cell Res 25:585–621

    CAS  Article  PubMed  Google Scholar 

  5. Kuilman T, Michaloglou C, Mooi WJ, Peeper DS (2010) The essence of senescence. Genes Dev 24(22):2463–2479. doi:10.1101/gad.1971610

    CAS  Article  PubMed  PubMed Central  Google Scholar 

  6. Gewirtz DA, Holt SE, Elmore LW (2008) Accelerated senescence: an emerging role in tumor cell response to chemotherapy and radiation. Biochem Pharmacol 76(8):947–957. doi:10.1016/j.bcp.2008.06.024

    CAS  Article  PubMed  Google Scholar 

  7. Ventura A, Kirsch DG, McLaughlin ME, Tuveson DA, Grimm J, Lintault L, Newman J, Reczek EE (2007) Restoration of p53 function leads to tumour regression in vivo. Nature 445(7128):661–665. doi:10.1038/nature05541

    CAS  Article  PubMed  Google Scholar 

  8. Xue W, Zender L, Miething C, Dickins RA, Hernando E, Krizhanovsky V, Cordon-Cardo C, Lowe SW (2007) Senescence and tumour clearance is triggered by p53 restoration in murine liver carcinomas. Nature 445(7128):656–660. doi:10.1038/nature05529

    CAS  Article  PubMed  PubMed Central  Google Scholar 

  9. te Poele RH, Okorokov AL, Jardine L, Cummings J, Joel SP (2002) DNA damage is able to induce senescence in tumor cells in vitro and in vivo. Cancer Res 62(6):1876–1883

    Google Scholar 

  10. Roberson RS, Kussick SJ, Vallieres E, Chen SY, Wu DY (2005) Escape from therapy-induced accelerated cellular senescence in p53-null lung cancer cells and in human lung cancers. Cancer Res 65(7):2795–2803. doi:10.1158/0008-5472.can-04-1270

    CAS  Article  PubMed  Google Scholar 

  11. Schmitt CA (2007) Cellular senescence and cancer treatment. Biochim Biophys Acta 1775(1):5–20. doi:10.1016/j.bbcan.2006.08.005

    CAS  PubMed  Google Scholar 

  12. Aitken A (2006) 14-3-3 proteins: a historic overview. Semin Cancer Biol 16(3):162–172. doi:10.1016/j.semcancer.2006.03.005

    CAS  Article  PubMed  Google Scholar 

  13. Aghazadeh Y, Papadopoulos V (2016) The role of the 14-3-3 protein family in health, disease, and drug development. Drug Discov Today 21(2):278–287. doi:10.1016/j.drudis.2015.09.012

    CAS  Article  PubMed  Google Scholar 

  14. Wilker EW, Grant RA, Artim SC, Yaffe MB (2005) A structural basis for 14-3-3sigma functional specificity. J Biol Chem 280(19):18891–18898. doi:10.1074/jbc.M500982200

    CAS  Article  PubMed  Google Scholar 

  15. Hermeking H, Lengauer C, Polyak K, He TC, Zhang L, Thiagalingam S, Kinzler KW, Vogelstein B (1997) 14-3-3sigma is a p53-regulated inhibitor of G2/M progression. Mol Cell 1(1):3–11

    CAS  Article  PubMed  Google Scholar 

  16. Umbricht CB, Evron E, Gabrielson E, Ferguson A, Marks J, Sukumar S (2001) Hypermethylation of 14-3-3 sigma (stratifin) is an early event in breast cancer. Oncogene 20(26):3348–3353. doi:10.1038/sj.onc.1204438

    CAS  Article  PubMed  Google Scholar 

  17. Lodygin D, Hermeking H (2006) Epigenetic silencing of 14-3-3sigma in cancer. Semin Cancer Biol 16(3):214–224. doi:10.1016/j.semcancer.2006.03.008

    CAS  Article  PubMed  Google Scholar 

  18. Fan T, Li R, Todd NW, Qiu Q, Fang HB, Wang H, Shen J, Zhao RY (2007) Up-regulation of 14-3-3zeta in lung cancer and its implication as prognostic and therapeutic target. Cancer Res 67(16):7901–7906. doi:10.1158/0008-5472.can-07-0090

    CAS  Article  PubMed  Google Scholar 

  19. Matta A, Bahadur S, Duggal R, Gupta SD, Ralhan R (2007) Over-expression of 14-3-3zeta is an early event in oral cancer. BMC Cancer 7:169. doi:10.1186/1471-2407-7-169

    Article  PubMed  PubMed Central  Google Scholar 

  20. Neal CL, Yao J, Yang W, Zhou X, Nguyen NT, Lu J, Danes CG, Guo H (2009) 14-3-3zeta overexpression defines high risk for breast cancer recurrence and promotes cancer cell survival. Cancer Res 69(8):3425–3432. doi:10.1158/0008-5472.can-08-2765

    CAS  Article  PubMed  PubMed Central  Google Scholar 

  21. Lu J, Guo H, Treekitkarnmongkol W, Li P, Zhang J, Shi B, Ling C, Zhou X (2009) 14-3-3zeta cooperates with ErbB2 to promote ductal carcinoma in situ progression to invasive breast cancer by inducing epithelial-mesenchymal transition. Cancer Cell 16(3):195–207. doi:10.1016/j.ccr.2009.08.010

    CAS  Article  PubMed  PubMed Central  Google Scholar 

  22. Nishimura Y, Komatsu S, Ichikawa D, Nagata H, Hirajima S, Takeshita H, Kawaguchi T, Arita T (2013) Overexpression of YWHAZ relates to tumor cell proliferation and malignant outcome of gastric carcinoma. Br J Cancer 108(6):1324–1331. doi:10.1038/bjc.2013.65

    CAS  Article  PubMed  PubMed Central  Google Scholar 

  23. Neal CL, Yu D (2010) 14-3-3ζ as a prognostic marker and therapeutic target for cancer. Expert Opin Ther Targets 14(12):1343–1354. doi:10.1517/14728222.2010.531011

    CAS  Article  PubMed  PubMed Central  Google Scholar 

  24. Yang X, Cao W, Zhou J, Zhang W, Zhang X, Lin W, Fei Z, Lin H (2011) 14-3-3zeta positive expression is associated with a poor prognosis in patients with glioblastoma. Neurosurgery 68(4):932–938 . doi:10.1227/NEU.0b013e3182098c30discussion 938

    Article  PubMed  Google Scholar 

  25. Cao L, Cao W, Zhang W, Lin H, Yang X, Zhen H, Cheng J, Dong W (2008) Identification of 14-3-3 protein isoforms in human astrocytoma by immunohistochemistry. Neurosci Lett 432(2):94–99. doi:10.1016/j.neulet.2007.11.071

    CAS  Article  PubMed  Google Scholar 

  26. Yang X, Cao W, Lin H, Zhang W, Lin W, Cao L, Zhen H, Huo J (2009) Isoform-specific expression of 14-3-3 proteins in human astrocytoma. J Neurol Sci 276(1–2):54–59. doi:10.1016/j.jns.2008.08.040

    CAS  Article  PubMed  Google Scholar 

  27. Liang S, Shen G, Liu Q, Xu Y, Zhou L, Xiao S, Xu Z, Gong F (2009) Isoform-specific expression and characterization of 14-3-3 proteins in human glioma tissues discovered by stable isotope labeling with amino acids in cell culture-based proteomic analysis. Proteomics Clin Appl 3(6):743–753. doi:10.1002/prca.200800198

    CAS  Article  PubMed  Google Scholar 

  28. Cao L, Lei H, Chang MZ, Liu ZQ, Bie XH (2015) Down-regulation of 14-3-3beta exerts anti-cancer effects through inducing ER stress in human glioma U87 cells: involvement of CHOP–Wnt pathway. Biochem Biophys Res Commun 462(4):389–395. doi:10.1016/j.bbrc.2015.05.003

    CAS  Article  PubMed  Google Scholar 

  29. Park SG, Jung S, Ryu HH, Jung TY, Moon KS, Kim IY, Jeong YI, Pei J (2012) Role of 14-3-3-beta in the migration and invasion in human malignant glioma cell line U87MG. Neurol Res 34(9):893–900. doi:10.1179/1743132812y.0000000087

    CAS  Article  PubMed  Google Scholar 

  30. Niemantsverdriet M, Wagner K, Visser M, Backendorf C (2007) Cellular functions of 14-3-3[zeta] in apoptosis and cell adhesion emphasize its oncogenic character. Oncogene, vol 27. Nature Publishing Group. http://www.nature.com/onc/journal/v27/n9/suppinfo/1210742s1.html

  31. Alonso M, Tamasdan C, Miller DC, Newcomb EW (2003) Flavopiridol induces apoptosis in glioma cell lines independent of retinoblastoma and p53 tumor suppressor pathway alterations by a caspase-independent pathway. Mol Cancer Ther 2(2):139–150

    CAS  PubMed  Google Scholar 

  32. Nakayama K, Nagahama H, Minamishima YA, Miyake S, Ishida N, Hatakeyama S, Kitagawa M, Iemura S (2004) Skp2-mediated degradation of p27 regulates progression into mitosis. Dev Cell 6(5):661–672

    CAS  Article  PubMed  Google Scholar 

  33. Kossatz U, Dietrich N, Zender L, Buer J, Manns MP, Malek NP (2004) Skp2-dependent degradation of p27kip1 is essential for cell cycle progression. Genes Dev 18(21):2602–2607. doi:10.1101/gad.321004

    CAS  Article  PubMed  PubMed Central  Google Scholar 

  34. Wei Z, Jiang X, Qiao H, Zhai B, Zhang L, Zhang Q, Wu Y, Jiang H (2013) STAT3 interacts with Skp2/p27/p21 pathway to regulate the motility and invasion of gastric cancer cells. Cell Signal 25(4):931–938. doi:10.1016/j.cellsig.2013.01.011

    CAS  Article  PubMed  Google Scholar 

  35. Ecker K, Hengst L (2009) Skp2: caught in the Akt. Nat Cell Biol 11(4):377–379

    CAS  Article  PubMed  Google Scholar 

  36. Villanueva J, Yung Y, Walker JL, Assoian RK (2007) ERK activity and G1 phase progression: identifying dispensable versus essential activities and primary versus secondary targets. Mol Biol Cell 18(4):1457–1463. doi:10.1091/mbc.E06-10-0908

    CAS  Article  PubMed  PubMed Central  Google Scholar 

  37. Ohgaki H, Kleihues P (2007) Genetic pathways to primary and secondary glioblastoma. Am J Pathol 170(5):1445–1453. doi:10.2353/ajpath.2007.070011

    CAS  Article  PubMed  PubMed Central  Google Scholar 

  38. Meléndez B, García-Claver A, Ruano Y, Campos-Martín Y, Lope AnRgd, Pérez-Magán E, Mur P, Torres S, Lorente M, Velasco G, Mollejo M (eds) (2011) Copy number alterations in glioma cell lines, Glioma - Exploring Its Biology and Practical Relevance

  39. Reichert M, Saur D, Hamacher R, Schmid RM, Schneider G (2007) Phosphoinositide-3-kinase signaling controls S-phase kinase-associated protein 2 transcription via E2F1 in pancreatic ductal adenocarcinoma cells. Cancer Res 67(9):4149–4156. doi:10.1158/0008-5472.can-06-4484

    CAS  Article  PubMed  Google Scholar 

  40. Chan CH, Lee SW, Wang J, Lin HK (2010) Regulation of Skp2 expression and activity and its role in cancer progression. TheScientificWorldJOURNAL 10:1001–1015. doi:10.1100/tsw.2010.89

    CAS  Article  PubMed  Google Scholar 

  41. Furuhata A, Kimura A, Shide K, Shimoda K, Murakami M, Ito H, Gao S, Yoshida K (2009) p27 deregulation by Skp2 overexpression induced by the JAK2V617 mutation. Biochem Biophys Res Commun 383(4):411–416. doi:10.1016/j.bbrc.2009.04.015

    CAS  Article  PubMed  Google Scholar 

  42. Lee JJ, Lee JS, Cui MN, Yun HH, Kim HY, Lee SH, Lee JH (2014) BIS targeting induces cellular senescence through the regulation of 14-3-3 zeta/STAT3/SKP2/p27 in glioblastoma cells. Cell Death Dis 5:e1537. doi:10.1038/cddis.2014.501

    CAS  Article  PubMed  PubMed Central  Google Scholar 

  43. Rivard N, Boucher MJ, Asselin C, L’Allemain G (1999) MAP kinase cascade is required for p27 downregulation and S phase entry in fibroblasts and epithelial cells. Am J Phys 277(4 Pt 1):C652–C664

    CAS  Article  Google Scholar 

  44. Delmas C, Manenti S, Boudjelal A, Peyssonnaux C, Eychene A, Darbon JM (2001) The p42/p44 mitogen-activated protein kinase activation triggers p27Kip1 degradation independently of CDK2/cyclin E in NIH 3T3 cells. J Biol Chem 276(37):34958–34965. doi:10.1074/jbc.M101714200

    CAS  Article  PubMed  Google Scholar 

  45. Kerkhoff E, Rapp UR (1997) Induction of cell proliferation in quiescent NIH 3T3 cells by oncogenic c-Raf-1. Mol Cell Biol 17(5):2576–2586

    CAS  Article  PubMed  PubMed Central  Google Scholar 

  46. Schepers H, Wierenga AT, Eggen BJ, Vellenga E (2005) Oncogenic Ras blocks transforming growth factor-beta-induced cell-cycle arrest by degradation of p27 through a MEK/Erk/SKP2-dependent pathway. Exp Hematol 33(7):747–757. doi:10.1016/j.exphem.2005.04.006

    CAS  Article  PubMed  Google Scholar 

  47. Bhatt KV, Spofford LS, Aram G, McMullen M, Pumiglia K, Aplin AE (2005) Adhesion control of cyclin D1 and p27Kip1 levels is deregulated in melanoma cells through BRAF-MEK-ERK signaling. Oncogene 24(21):3459–3471. doi:10.1038/sj.onc.1208544

    CAS  Article  PubMed  Google Scholar 

  48. Courtois-Cox S, Jones SL, Cichowski K (2008) Many roads lead to oncogene-induced senescence. Oncogene 27(20):2801–2809. doi:10.1038/sj.onc.1210950

    CAS  Article  PubMed  Google Scholar 

  49. Lin AW, Barradas M, Stone JC, van Aelst L, Serrano M, Lowe SW (1998) Premature senescence involving p53 and p16 is activated in response to constitutive MEK/MAPK mitogenic signaling. Genes Dev 12(19):3008–3019

    CAS  Article  PubMed  PubMed Central  Google Scholar 

  50. Wang W, Chen JX, Liao R, Deng Q, Zhou JJ, Huang S, Sun P (2002) Sequential activation of the MEK-extracellular signal-regulated kinase and MKK3/6-p38 mitogen-activated protein kinase pathways mediates oncogenic ras-induced premature senescence. Mol Cell Biol 22(10):3389–3403

    Article  PubMed  PubMed Central  Google Scholar 

  51. Choi SH, Jung SY, Yoo SY, Yoo SM, Kim DY, Kang S, Baek SH, Kwon SM (2013) Regulation of ROS-independent ERK signaling rescues replicative cellular senescence in ex vivo expanded human c-kit-positive cardiac progenitor cells. Int J Cardiol 169(1):73–82. doi:10.1016/j.ijcard.2013.08.076

    Article  PubMed  Google Scholar 

  52. Sumikawa E, Matsumoto Y, Sakemura R, Fujii M, Ayusawa D (2005) Prolonged unbalanced growth induces cellular senescence markers linked with mechano transduction in normal and tumor cells. Biochem Biophys Res Commun 335(2):558–565. doi:10.1016/j.bbrc.2005.07.106

    CAS  Article  PubMed  Google Scholar 

  53. Kobayashi Y, Lee SS, Arai R, Miki K, Fujii M, Ayusawa D (2012) ERK1/2 mediates unbalanced growth leading to senescence induced by excess thymidine in human cells. Biochem Biophys Res Commun 425(4):897–901. doi:10.1016/j.bbrc.2012.08.006

    CAS  Article  PubMed  Google Scholar 

  54. Takauji Y, En A, Miki K, Ayusawa D, Fujii M (2016) Combinatorial effects of continuous protein synthesis, ERK-signaling, and reactive oxygen species on induction of cellular senescence. Exp Cell Res 345(2):239–246. doi:10.1016/j.yexcr.2016.06.011

    CAS  Article  PubMed  Google Scholar 

  55. Boucher MJ, Jean D, Vezina A, Rivard N (2004) Dual role of MEK/ERK signaling in senescence and transformation of intestinal epithelial cells. American journal of physiology Gastrointestinal and liver physiology 286(5):G736–G746. doi:10.1152/ajpgi.00453.2003

    CAS  Article  PubMed  Google Scholar 

  56. Li J, Johnson SE (2006) ERK2 is required for efficient terminal differentiation of skeletal myoblasts. Biochem Biophys Res Commun 345(4):1425–1433. doi:10.1016/j.bbrc.2006.05.051

    CAS  Article  PubMed  Google Scholar 

  57. Vantaggiato C, Formentini I, Bondanza A, Bonini C, Naldini L, Brambilla R (2006) ERK1 and ERK2 mitogen-activated protein kinases affect Ras-dependent cell signaling differentially. J Biol 5(5):14. doi:10.1186/jbiol38

    Article  PubMed  PubMed Central  Google Scholar 

  58. Shin S, Dimitri CA, Yoon SO, Dowdle W, Blenis J (2010) ERK2 but not ERK1 induces epithelial-to-mesenchymal transformation via DEF motif-dependent signaling events. Mol Cell 38(1):114–127. doi:10.1016/j.molcel.2010.02.020

    CAS  Article  PubMed  PubMed Central  Google Scholar 

  59. Shin J, Yang J, Lee JC, Baek KH (2013) Depletion of ERK2 but not ERK1 abrogates oncogenic Ras-induced senescence. Cell Signal 25(12):2540–2547. doi:10.1016/j.cellsig.2013.08.014

    CAS  Article  PubMed  Google Scholar 

  60. Irie K, Gotoh Y, Yashar BM, Errede B, Nishida E, Matsumoto K (1994) Stimulatory effects of yeast and mammalian 14-3-3 proteins on the Raf protein kinase. Science (New York, NY) 265(5179):1716–1719

    CAS  Article  Google Scholar 

  61. Tzivion G, Luo Z, Avruch J (1998) A dimeric 14-3-3 protein is an essential cofactor for Raf kinase activity. Nature 394(6688):88–92. doi:10.1038/27938

    CAS  Article  PubMed  Google Scholar 

  62. Takihara Y, Matsuda Y, Hara J (2000) Role of the beta isoform of 14-3-3 proteins in cellular proliferation and oncogenic transformation. Carcinogenesis 21(11):2073–2077

    CAS  Article  PubMed  Google Scholar 

  63. Fanger GR, Widmann C, Porter AC, Sather S, Johnson GL, Vaillancourt RR (1998) 14-3-3 proteins interact with specific MEK kinases. J Biol Chem 273(6):3476–3483

    CAS  Article  PubMed  Google Scholar 

  64. Sun BK, Kim JH, Nguyen HN, Oh S, Kim SY, Choi S, Choi HJ, Lee YJ (2011) MEKK1/MEKK4 are responsible for TRAIL-induced JNK/p38 phosphorylation. Oncol Rep 25(2):537–544. doi:10.3892/or.2010.1079

    CAS  Article  PubMed  Google Scholar 

  65. Matitau AE, Gabor TV, Gill RM, Scheid MP (2013) MEKK2 kinase association with 14-3-3 protein regulates activation of c-Jun N-terminal kinase. J Biol Chem 288(39):28293–28302. doi:10.1074/jbc.M113.511352

    CAS  Article  PubMed  PubMed Central  Google Scholar 

Download references

Acknowledgements

This research was supported by the Basic Science Research Programs through the National Research Foundation of Korea (NRF), funded by the Minister of Education, Science and Technology (2012R1A5A2047939), and the National Research Council of Science and Technology (CAP-15-03-KRIBB).

Author information

Affiliations

Authors

Corresponding author

Correspondence to Jeong-Hwa Lee.

Ethics declarations

Conflict of Interest

The authors declare that they have no conflict of interest.

Rights and permissions

Reprints and Permissions

About this article

Verify currency and authenticity via CrossMark

Cite this article

Seo, S.B., Lee, JJ., Yun, H.H. et al. 14-3-3β Depletion Drives a Senescence Program in Glioblastoma Cells Through the ERK/SKP2/p27 Pathway. Mol Neurobiol 55, 1259–1270 (2018). https://doi.org/10.1007/s12035-017-0407-8

Download citation

  • Received:

  • Accepted:

  • Published:

  • Issue Date:

  • DOI: https://doi.org/10.1007/s12035-017-0407-8

Keywords

  • 14-3-3β
  • Glioblastoma
  • Senescence
  • ERK