Skip to main content

The Interaction of Mitochondrial Biogenesis and Fission/Fusion Mediated by PGC-1α Regulates Rotenone-Induced Dopaminergic Neurotoxicity

Abstract

Parkinson’s disease is a common neurodegenerative disease in the elderly, and mitochondrial defects underlie the pathogenesis of PD. Impairment of mitochondrial homeostasis results in reactive oxygen species formation, which in turn can potentiate the accumulation of dysfunctional mitochondria, forming a vicious cycle in the neuron. Mitochondrial fission/fusion and biogenesis play important roles in maintaining mitochondrial homeostasis. It has been reported that PGC-1α is a powerful transcription factor that is widely involved in the regulation of mitochondrial biogenesis, oxidative stress, and other processes. Therefore, we explored mitochondrial biogenesis, mitochondrial fission/fusion, and especially PGC-1α as the key point in the signaling mechanism of their interaction in rotenone-induced dopamine neurotoxicity. The results showed that mitochondrial number and mass were reduced significantly, accompanied by alterations in proteins known to regulate mitochondrial fission/fusion (MFN2, OPA1, Drp1, and Fis1) and mitochondrial biogenesis (PGC-1α and mtTFA). Further experiments proved that inhibition of mitochondrial fission or promotion of mitochondrial fusion has protective effects in rotenone-induced neurotoxicity and also promotes mitochondrial biogenesis. By establishing cell models of PGC-1α overexpression and reduced expression, we found that PGC-1α can regulate MFN2 and Drp1 protein expression and phosphorylation to influence mitochondrial fission/fusion. In summary, it can be concluded that PGC-1α-mediated cross talk between mitochondrial biogenesis and fission/fusion contributes to rotenone-induced dopaminergic neurodegeneration.

This is a preview of subscription content, access via your institution.

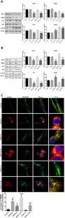
Fig. 1
Fig. 2
Fig. 3
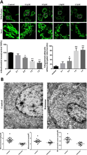
Fig. 4
Fig. 5
Fig. 6
Fig. 7
Fig. 8

References

  1. Dauer W, Przedborski S (2003) Parkinson’s disease: mechanisms and models. Neuron 39(6):889–909

    CAS  Article  PubMed  Google Scholar 

  2. Schapira AH, Jenner P (2011) Etiology and pathogenesis of Parkinson’s disease. Mov Disord 26(6):1049–1055. doi:10.1002/mds.23732

    Article  PubMed  Google Scholar 

  3. Xiong N, Long X, Xiong J, Jia M, Chen C, Huang J, Ghoorah D, Kong X et al (2012) Mitochondrial complex I inhibitor rotenone-induced toxicity and its potential mechanisms in Parkinson’s disease models. Crit Rev Toxicol 42(7):613–632. doi:10.3109/10408444.2012.680431

    CAS  Article  PubMed  Google Scholar 

  4. Hang L, Thundyil J, Lim KL (2015) Mitochondrial dysfunction and Parkinson disease: a Parkin-AMPK alliance in neuroprotection. Ann N Y Acad Sci 1350:37–47. doi:10.1111/nyas.12820

    CAS  Article  PubMed  Google Scholar 

  5. Betarbet R, Sherer TB, MacKenzie G, Garcia-Osuna M, Panov AV, Greenamyre JT (2000) Chronic systemic pesticide exposure reproduces features of Parkinson’s disease. Nat Neurosci 3(12):1301–1306. doi:10.1038/81834

    CAS  Article  PubMed  Google Scholar 

  6. Sai Y, Wu Q, Le W, Ye F, Li Y, Dong Z (2008) Rotenone-induced PC12 cell toxicity is caused by oxidative stress resulting from altered dopamine metabolism. Toxicol In Vitro 22(6):1461–1468. doi:10.1016/j.tiv.2008.04.019

    CAS  Article  PubMed  Google Scholar 

  7. Arduino DM, Esteves AR, Cardoso SM (2011) Mitochondrial fusion/fission, transport and autophagy in Parkinson’s disease: when mitochondria get nasty. Park Dis 2011:767230. doi:10.4061/2011/767230

    Google Scholar 

  8. Pacelli C, De Rasmo D, Signorile A, Grattagliano I, di Tullio G, D’Orazio A, Nico B, Comi GP et al (2011) Mitochondrial defect and PGC-1alpha dysfunction in parkin-associated familial Parkinson’s disease. Biochim Biophys Acta 1812(8):1041–1053. doi:10.1016/j.bbadis.2010.12.022

    CAS  Article  PubMed  Google Scholar 

  9. Tsunemi T, La Spada AR (2012) PGC-1alpha at the intersection of bioenergetics regulation and neuron function: from Huntington’s disease to Parkinson’s disease and beyond. Prog Neurobiol 97(2):142–151. doi:10.1016/j.pneurobio.2011.10.004

    CAS  Article  PubMed  Google Scholar 

  10. Kowald A, Kirkwood TB (2011) Evolution of the mitochondrial fusion-fission cycle and its role in aging. Proc Natl Acad Sci U S A 108(25):10237–10242. doi:10.1073/pnas.1101604108

    CAS  Article  PubMed  PubMed Central  Google Scholar 

  11. Youle RJ, van der Bliek AM (2012) Mitochondrial fission, fusion, and stress. Science 337(6098):1062–1065. doi:10.1126/science.1219855

    CAS  Article  PubMed  PubMed Central  Google Scholar 

  12. Santos D, Esteves AR, Silva DF, Januario C, Cardoso SM (2015) The impact of mitochondrial fusion and fission modulation in sporadic Parkinson’s disease. Mol Neurobiol 52(1):573–586. doi:10.1007/s12035-014-8893-4

    CAS  Article  PubMed  Google Scholar 

  13. Martorell-Riera A, Segarra-Mondejar M, Munoz JP, Ginet V, Olloquequi J, Perez-Clausell J, Palacin M, Reina M et al (2014) Mfn2 downregulation in excitotoxicity causes mitochondrial dysfunction and delayed neuronal death. EMBO J 33(20):2388–2407. doi:10.15252/embj.201488327

    CAS  Article  PubMed  PubMed Central  Google Scholar 

  14. Wu MT, Chou HN, Huang CJ (2014) Dietary fucoxanthin increases metabolic rate and upregulated mRNA expressions of the PGC-1alpha network, mitochondrial biogenesis and fusion genes in white adipose tissues of mice. Mar Drugs 12(2):964–982. doi:10.3390/md12020964

    CAS  Article  PubMed  PubMed Central  Google Scholar 

  15. Sai Y, Chen J, Ye F, Zhao Y, Zou Z, Cao J, Dong Z (2013) Dopamine release suppression dependent on an increase of intracellular Ca(2+) contributed to rotenone-induced neurotoxicity in PC12 cells. J Toxicol Pathol 26(2):149–157. doi:10.1293/tox.26.149

    Article  PubMed  PubMed Central  Google Scholar 

  16. Sai Y, Peng K, Ye F, Zhao X, Zhao Y, Zou Z, Cao J, Dong Z (2013) 14-3-3 Proteins in the regulation of rotenone-induced neurotoxicity might be via its isoform 14-3-3epsilon’s involvement in autophagy. Cell Mol Neurobiol 33(8):1109–1121. doi:10.1007/s10571-013-9977-9

    CAS  Article  PubMed  Google Scholar 

  17. Peng K, Tao Y, Zhang J, Wang J, Ye F, Dan G, Zhao Y, Cai Y et al (2016) Resveratrol regulates mitochondrial biogenesis and fission/fusion to attenuate rotenone-induced neurotoxicity. Oxidative Med Cell Longev 2016:6705621. doi:10.1155/2016/6705621

    Article  Google Scholar 

  18. Knott AB, Bossy-Wetzel E (2008) Impairing the mitochondrial fission and fusion balance: a new mechanism of neurodegeneration. Ann N Y Acad Sci 1147:283–292. doi:10.1196/annals.1427.030

    CAS  Article  PubMed  PubMed Central  Google Scholar 

  19. Wang X, Su B, Lee HG, Li X, Perry G, Smith MA, Zhu X (2009) Impaired balance of mitochondrial fission and fusion in Alzheimer’s disease. J Neurosci 29(28):9090–9103. doi:10.1523/JNEUROSCI.1357-09.2009

    CAS  Article  PubMed  PubMed Central  Google Scholar 

  20. Wang D, Wang J, Bonamy GM, Meeusen S, Brusch RG, Turk C, Yang P, Schultz PG (2012) A small molecule promotes mitochondrial fusion in mammalian cells. Angew Chem Int Ed Engl 51(37):9302–9305. doi:10.1002/anie.201204589

    CAS  Article  PubMed  Google Scholar 

  21. Sharp WW, Fang YH, Han M, Zhang HJ, Hong Z, Banathy A, Morrow E, Ryan JJ et al (2014) Dynamin-related protein 1 (Drp1)-mediated diastolic dysfunction in myocardial ischemia-reperfusion injury: therapeutic benefits of Drp1 inhibition to reduce mitochondrial fission. FASEB J 28(1):316–326. doi:10.1096/fj.12-226225

    CAS  Article  PubMed  PubMed Central  Google Scholar 

  22. Labrousse AM, Zappaterra MD, Rube DA, van der Bliek AM (1999) C. elegans dynamin-related protein DRP-1 controls severing of the mitochondrial outer membrane. Mol Cell 4(5):815–826

    CAS  Article  PubMed  Google Scholar 

  23. Smirnova E, Griparic L, Shurland DL, van der Bliek AM (2001) Dynamin-related protein Drp1 is required for mitochondrial division in mammalian cells. Mol Biol Cell 12(8):2245–2256

    CAS  Article  PubMed  PubMed Central  Google Scholar 

  24. Zhang Y, Chan DC (2007) Structural basis for recruitment of mitochondrial fission complexes by Fis1. Proc Natl Acad Sci U S A 104(47):18526–18530. doi:10.1073/pnas.0706441104

    CAS  Article  PubMed  PubMed Central  Google Scholar 

  25. Ingerman E, Perkins EM, Marino M, Mears JA, McCaffery JM, Hinshaw JE, Nunnari J (2005) Dnm1 forms spirals that are structurally tailored to fit mitochondria. J Cell Biol 170(7):1021–1027. doi:10.1083/jcb.200506078

    CAS  Article  PubMed  PubMed Central  Google Scholar 

  26. Chen H, Detmer SA, Ewald AJ, Griffin EE, Fraser SE, Chan DC (2003) Mitofusins Mfn1 and Mfn2 coordinately regulate mitochondrial fusion and are essential for embryonic development. J Cell Biol 160(2):189–200. doi:10.1083/jcb.200211046

    CAS  Article  PubMed  PubMed Central  Google Scholar 

  27. Ishihara N, Eura Y, Mihara K (2004) Mitofusin 1 and 2 play distinct roles in mitochondrial fusion reactions via GTPase activity. J Cell Sci 117(Pt 26):6535–6546. doi:10.1242/jcs.01565

    CAS  Article  PubMed  Google Scholar 

  28. Hudson G, Amati-Bonneau P, Blakely EL, Stewart JD, He L, Schaefer AM, Griffiths PG, Ahlqvist K et al (2008) Mutation of OPA1 causes dominant optic atrophy with external ophthalmoplegia, ataxia, deafness and multiple mitochondrial DNA deletions: a novel disorder of mtDNA maintenance. Brain 131(Pt 2):329–337. doi:10.1093/brain/awm272

    Article  PubMed  Google Scholar 

  29. Huang S, Wang Y, Gan X, Fang D, Zhong C, Wu L, Hu G, Sosunov AA et al (2015) Drp1-mediated mitochondrial abnormalities link to synaptic injury in diabetes model. Diabetes 64(5):1728–1742. doi:10.2337/db14-0758

    CAS  Article  PubMed  Google Scholar 

  30. Scarpulla RC (2012) Nucleus-encoded regulators of mitochondrial function: integration of respiratory chain expression, nutrient sensing and metabolic stress. Biochim Biophys Acta 1819(9-10):1088–1097. doi:10.1016/j.bbagrm.2011.10.011

    CAS  Article  PubMed  Google Scholar 

  31. Haemmerle G, Moustafa T, Woelkart G, Buttner S, Schmidt A, van de Weijer T, Hesselink M, Jaeger D et al (2011) ATGL-mediated fat catabolism regulates cardiac mitochondrial function via PPAR-alpha and PGC-1. Nat Med 17(9):1076–1085. doi:10.1038/nm.2439

    CAS  Article  PubMed  PubMed Central  Google Scholar 

  32. Li M, Vascotto C, Xu S, Dai N, Qing Y, Zhong Z, Tell G, Wang D (2012) Human AP endonuclease/redox factor APE1/ref-1 modulates mitochondrial function after oxidative stress by regulating the transcriptional activity of NRF1. Free Radic Biol Med 53(2):237–248. doi:10.1016/j.freeradbiomed.2012.04.002

    CAS  Article  PubMed  Google Scholar 

  33. Shin JH, Ko HS, Kang H, Lee Y, Lee YI, Pletinkova O, Troconso JC, Dawson VL et al (2011) PARIS (ZNF746) repression of PGC-1alpha contributes to neurodegeneration in Parkinson’s disease. Cell 144(5):689–702. doi:10.1016/j.cell.2011.02.010

    CAS  Article  PubMed  PubMed Central  Google Scholar 

  34. Ciron C, Lengacher S, Dusonchet J, Aebischer P, Schneider BL (2012) Sustained expression of PGC-1alpha in the rat nigrostriatal system selectively impairs dopaminergic function. Hum Mol Genet 21(8):1861–1876. doi:10.1093/hmg/ddr618

    CAS  Article  PubMed  PubMed Central  Google Scholar 

  35. Mudo G, Makela J, Di Liberto V, Tselykh TV, Olivieri M, Piepponen P, Eriksson O, Malkia A et al (2012) Transgenic expression and activation of PGC-1alpha protect dopaminergic neurons in the MPTP mouse model of Parkinson’s disease. Cell Mol Life Sci 69(7):1153–1165. doi:10.1007/s00018-011-0850-z

    CAS  Article  PubMed  Google Scholar 

  36. Lelliott CJ, Medina-Gomez G, Petrovic N, Kis A, Feldmann HM, Bjursell M, Parker N, Curtis K et al (2006) Ablation of PGC-1beta results in defective mitochondrial activity, thermogenesis, hepatic function, and cardiac performance. PLoS Biol 4(11):e369. doi:10.1371/journal.pbio.0040369

    Article  PubMed  PubMed Central  Google Scholar 

  37. Vaughan RA, Gannon NP, Barberena MA, Garcia-Smith R, Bisoffi M, Mermier CM, Conn CA, Trujillo KA (2014) Characterization of the metabolic effects of irisin on skeletal muscle in vitro. Diabetes Obes Metab 16(8):711–718. doi:10.1111/dom.12268

    CAS  Article  PubMed  Google Scholar 

  38. Guo K, Lu J, Huang Y, Wu M, Zhang L, Yu H, Zhang M, Bao Y et al (2015) Protective role of PGC-1alpha in diabetic nephropathy is associated with the inhibition of ROS through mitochondrial dynamic remodeling. PLoS One 10(4):e0125176. doi:10.1371/journal.pone.0125176

    Article  PubMed  PubMed Central  Google Scholar 

  39. Cartoni R, Leger B, Hock MB, Praz M, Crettenand A, Pich S, Ziltener JL, Luthi F et al (2005) Mitofusins 1/2 and ERRalpha expression are increased in human skeletal muscle after physical exercise. J Physiol 567(Pt 1):349–358. doi:10.1113/jphysiol.2005.092031

    CAS  Article  PubMed  PubMed Central  Google Scholar 

  40. Sun M, Huang C, Wang C, Zheng J, Zhang P, Xu Y, Chen H, Shen W (2013) Ginsenoside Rg3 improves cardiac mitochondrial population quality: mimetic exercise training. Biochem Biophys Res Commun 441(1):169–174. doi:10.1016/j.bbrc.2013.10.039

    CAS  Article  PubMed  Google Scholar 

  41. Valero T (2014) Mitochondrial biogenesis: pharmacological approaches. Curr Pharm Des 20(35):5507–5509

    CAS  Article  PubMed  Google Scholar 

  42. Palikaras K, Lionaki E, Tavernarakis N (2015) Coupling mitogenesis and mitophagy for longevity. Autophagy 11(8):1428–1430. doi:10.1080/15548627.2015.1061172

    CAS  Article  PubMed  PubMed Central  Google Scholar 

  43. Zhou J, Li G, Zheng Y, Shen HM, Hu X, Ming QL, Huang C, Li P et al (2015) A novel autophagy/mitophagy inhibitor liensinine sensitizes breast cancer cells to chemotherapy through DNM1L-mediated mitochondrial fission. Autophagy 11(8):1259–1279. doi:10.1080/15548627.2015.1056970

    CAS  Article  PubMed  PubMed Central  Google Scholar 

Download references

Acknowledgments

This work was supported by grants from the NSFC (Natural Science Foundation of China) (81473006, 81273106) to Yan Sai and the Natural Science Foundation of Chongqing (cstc2012jjA10028) to Yan Sai.

Author information

Affiliations

Authors

Corresponding authors

Correspondence to Yan Sai or Jia Cao.

Ethics declarations

Competing Interests

The authors declare that they have no competing interests.

Additional information

Transparency Document

The transparency document associated with this article can be found in the online version.

Rights and permissions

Reprints and Permissions

About this article

Verify currency and authenticity via CrossMark

Cite this article

Peng, K., Yang, L., Wang, J. et al. The Interaction of Mitochondrial Biogenesis and Fission/Fusion Mediated by PGC-1α Regulates Rotenone-Induced Dopaminergic Neurotoxicity. Mol Neurobiol 54, 3783–3797 (2017). https://doi.org/10.1007/s12035-016-9944-9

Download citation

  • Received:

  • Accepted:

  • Published:

  • Issue Date:

  • DOI: https://doi.org/10.1007/s12035-016-9944-9

Keywords

  • Rotenone
  • Dopamine neurotoxicity
  • PGC-1α
  • Mitochondrial biogenesis
  • Mitochondrial fission/fusion
  • Parkinson’s disease