Skip to main content

Monocarboxylate Transporter 1 in the Medial Prefrontal Cortex Developmentally Expresses in Oligodendrocytes and Associates with Neuronal Amounts

Abstract

Lactate is an energy substrate in adult brain especially when glucose is withdrawn or only lactate is present as main energy source. Besides, the most abundant lactate transporter in brain—monocarboxylate transporter 1 (MCT1)—was recognized recently. Despite this, MCT1 expressions in central nervous system (CNS) have not been clearly understood. Medial prefrontal cortex (mPFC), taking part in many higher executive functions in brain, is chosen here for observing MCT1 expressions in mice in 12 months. As results showed, MCT1 is gradually increased from an initial level at the 1st week to a high level at the 6th week and then gradually decreased to a low level at the 12th month. Besides, neuronal amounts change in a similar trend as MCT1 that neurons at the 6th week are more than that of at the 1st week and the 12th month. Also, MCT1 expressions are highly correlated with neuronal amounts, while MCT1 does not localize within neurons, instead localize around axons. On the other hand, MCT1 does localize to oligodendrocytes (OLs) without localizing to other glial cells (astrocytes and microglias). Importantly, the amounts of OLs change in a similar trend as MCT1, while the amounts of other glial cells do not change obviously in the mPFC in vivo in 12 months. These results demonstrate that the changeable expressions of MCT1 in the mPFC in vivo in 12 months may be mainly contributed by OLs and associate with the neuronal amounts. Above all, it infers that in vivo, MCT1 which is changeably expressed in OLs may further affect neuronal amounts in the mPFC in 12 months.

This is a preview of subscription content, access via your institution.

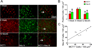
Fig. 1
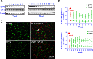
Fig. 2
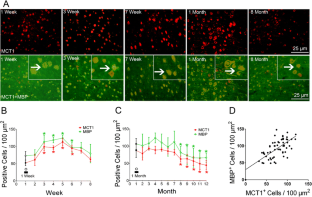
Fig. 3
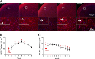
Fig. 4
Fig. 5
Fig. 6
Fig. 7

Abbreviations

ANOVAs:

Two-way analyses of variance

BSA:

Bovine serum albumin

CNS:

Central nervous system

DAPI:

4,6-Diamidino-2-phenylindole

FITC:

Fluorescein isothiocyanate

GFAP:

Glial fibrillary acidic protein

HRP:

Horseradish peroxidase

MBP:

Myelin basic protein

MCT1:

Monocarboxylate transporter 1

mPFC:

Medial prefrontal cortex

Neu N:

Neuronal nuclei

OD:

Optical density

OLs:

Oligodendrocytes

OX42:

Anti-CD11b/c antibody

PBS:

Phosphate-buffered saline

PFA:

Paraformaldehyde

RIPA:

Radio-immunoprecipitation assay

SD:

Standard deviation

SDS-PAGE:

Sodium dodecyl sulfate polyacrylamide gel electrophoresis

SMI32:

Non-phosphorylated neurofilament

TRITC:

Tetramethyl rhodamine isothiocyanate

References

  1. Nehlig A, Pereira de Vasconcelos A (1993) Glucose and ketone body utilization by the brain of neonatal rats. Prog Neurobiol 40:163–221

    CAS  Article  PubMed  Google Scholar 

  2. Erecinska M, Cherian S, Silver IA (2004) Energy metabolism in mammalian brain during development. Prog Neurobiol 73:397–445

    CAS  Article  PubMed  Google Scholar 

  3. Dombrowski GJ Jr, Swiatek KR, Chao KL (1989) Lactate, 3-hydroxybutyrate, and glucose as substrates for the early postnatal rat brain. Neurochem Res 14:667–675

    CAS  Article  PubMed  Google Scholar 

  4. Pierre K, Pellerin L (2005) Monocarboxylate transporters in the central nervous system: distribution, regulation and function. J Neurochem 94:1–14

    CAS  Article  PubMed  Google Scholar 

  5. Halestrap AP, Price NT (1999) The proton-linked monocarboxylate transporter (MCT) family: structure, function and regulation. Biochem J 343:281–299

    CAS  Article  PubMed  PubMed Central  Google Scholar 

  6. Morrison BM, Tsingalia A, Vidensky S, Lee Y, Jin L, Farah MH, Lengacher S, Magistretti PJ et al (2015) Deficiency in monocarboxylate transporter 1 (MCT1) in mice delays regeneration of peripheral nerves following sciatic nerve crush. Exp Neurol 263:325–38

    CAS  Article  PubMed  Google Scholar 

  7. Koehler Stec EM, Simpson IA, Vannucci SJ, Landschulz KT, Landschulz WH (1998) Monocarboxylate transporter expression in mouse brain. Am J Physiol 275:E516–E524

    CAS  PubMed  Google Scholar 

  8. Nakai M, Chen L, Nowak RA (2006) Tissue distribution of basigin and monocarboxylate transporter 1 in the adult male mouse: a study using the wild-type and basigin gene knockout mice. Anat Rec A: Discov Mol Cell Evol Biol 288:527–535

    Article  Google Scholar 

  9. Bergersen L, Waerhaug O, Helm J, Thomas M, Laake P, Davies AJ, Wilson MC, Halestrap AP et al (2001) A novel postsynaptic density protein: the monocarboxylate transporter MCT2 is co-localized with delta-glutamate receptors in postsynaptic densities of parallel fiber-Purkinje cell synapses. Exp Brain Res 136:523–534

    CAS  Article  PubMed  Google Scholar 

  10. Gerhart DZ, Enerson BE, Zhdankina OY, Leino RL, Drewes LR (1997) Expression of monocarboxylate transporter MCT1 by brain endothelium and glia in adult and suckling rats. Am J Physiol 273:E207–E213

    CAS  PubMed  Google Scholar 

  11. Leino RL, Gerhart DZ, Drewes LR (1999) Monocarboxylate transporter (MCT1) abundance in brains of suckling and adult rats: a quantitative electron microscopic immunogold study. Brain Res Dev Brain Res 113:47–54

    CAS  Article  PubMed  Google Scholar 

  12. Froberg MK, Gerhart DZ, Enerson BE, Manivel C, Guzman-Paz M, Seacotte N, Drewes LR (2001) Expression of monocarboxylate transporter MCT1 in normal and neoplastic human CNS tissues. NeuroReport 12:761–765

    CAS  Article  PubMed  Google Scholar 

  13. Lauritzen F, de Lanerolle NC, Lee TS, Spencer DD, Kim JH, Bergersen LH, Eid T (2011) Monocarboxylate transporter 1 is deficient on microvessels in the human epileptogenic hippocampus. Neurobiol Dis 41:577–584

    CAS  Article  PubMed  Google Scholar 

  14. Kido Y, Tamai I, Okamoto M, Suzuki F, Tsuji A (2000) Functional clarification of MCT1-mediated transport of monocarboxylic acids at the blood–brain barrier using in vitro cultured cells and in vivo BUI studies. Pharm Res 17:55–62

    CAS  Article  PubMed  Google Scholar 

  15. Fox PT, Raichle ME (1986) Focal physiological uncoupling of cerebral blood flow and oxidative metabolism during somatosensory stimulation in human subjects. Proc Natl Acad Sci U S A 83:1140–1144

    CAS  Article  PubMed  PubMed Central  Google Scholar 

  16. Schurr A, Rigor BM (1998) Brain anaerobic lactate production: a suicide note or a survival kit? Dev Neurosci 20:348–357

    CAS  Article  PubMed  Google Scholar 

  17. Jackson VN, Price NT, Carpenter L, Halestrap AP (1997) Cloning of the monocarboxylate transporter isoform MCT2 from rat testis provides evidence that expression in tissues is species-specific and may involve post-transcriptional regulation. Biochem J 324:447–453

    CAS  Article  PubMed  PubMed Central  Google Scholar 

  18. Brown AM, Baltan Tekkök S, Ransom BR (2003) Glycogen regulation and functional role in mouse white matter. J Physiol 549:501–512

    CAS  Article  PubMed  PubMed Central  Google Scholar 

  19. Chambers TW, Daly TP, Hockley A, Brown AM (2014) Contribution of glycogen in supporting axon conduction in the peripheral and central nervous systems: the role of lactate. Front Neurosci 8:378

    Article  PubMed  PubMed Central  Google Scholar 

  20. Zeigera SLH, McKenzieb JR, Stankowskid JN, Martina JA, Cliffelb DE, McLaughlina BA (2010) Neuron specific metabolic adaptations following multi-day exposures to oxygen glucose deprivation. Biochim Biophys Acta 1802:1095–1104

    Article  Google Scholar 

  21. Yang J, Ruchti E, Petit JM, Jourdain P, Grenningloh G, Allaman I, Magistretti PJ (2014) Lactate promotes plasticity gene expression by potentiating NMDA signaling in neurons. Proc Natl Acad Sci U S A 111:12228–12233

    CAS  Article  PubMed  PubMed Central  Google Scholar 

  22. McKenna MC, Scafidi S, Robertson CL (2015) Metabolic alterations in developing brain after injury: knowns and unknowns. Neurochem Res

  23. Chugani HT, Phelps ME (1986) Maturational changes in cerebral function in infants determined by 18FDG positron emission tomography. Science 231:840–843

    CAS  Article  PubMed  Google Scholar 

  24. Takahashi T, Shirane R, Sato S, Yoshimoto T (1999) Developmental changes of cerebral blood flow and oxygen metabolism in children. AJNR Am J Neuroradiol 20:917–922

    CAS  PubMed  Google Scholar 

  25. Settergren G, Lindblad BS, Persson B (1976) Cerebral blood flow and exchange of oxygen, glucose, ketone bodies, lactate, pyruvate and amino acids in infants. Acta Paediatr Scand 65:343–353

    CAS  Article  PubMed  Google Scholar 

  26. Wood GK, Quirion R, Srivastava LK (2003) Early environment contributes to developmental disruption of MPFC after neonatal ventral hippocampal lesions in rats. Synapse 50:223–232

    CAS  Article  PubMed  Google Scholar 

  27. Kalmbach BE, Ohyama T, Kreider JC, Riusech F, Mauk MD (2009) Interactions between prefrontal cortex and cerebellum revealed by trace eyelid conditioning. Learn Mem 16:86–95

    Article  PubMed  PubMed Central  Google Scholar 

  28. Wu GY, Liu GL, Zhang HM, Chen C, Liu SL, Feng H, Sui JF (2015) Optogenetic stimulation of mPFC pyramidal neurons as a conditioned stimulus supports associative learning in rats. Sci Rep 5:10065

    Article  PubMed  PubMed Central  Google Scholar 

  29. Euston DR, Gruber AJ, McNaughton BL (2012) The role of medial prefrontal cortex in memory and decision making. Neuron 76:1057–1070

    CAS  Article  PubMed  PubMed Central  Google Scholar 

  30. Kesner RP, Churchwell JC (2011) An analysis of rat prefrontal cortex in mediating executive function. Neurobiol Learn Mem 96:417–431

    Article  PubMed  Google Scholar 

  31. Seamans JK, Lapish CC, Durstewitz D (2008) Comparing the prefrontal cortex of rats and primates: insights from electrophysiology. Neurotox Res 14:249–262

    Article  PubMed  Google Scholar 

  32. Goldstein RZ, Volkow ND (2011) Dysfunction of the prefrontal cortex in addiction: neuroimaging findings and clinical implications. Nat Rev Neurosci 12:652–669

    CAS  Article  PubMed  PubMed Central  Google Scholar 

  33. Uhlhaas PJ, Singer W (2013) High-frequency oscillations and the neurobiology of schizophrenia. Dialogues Clin Neurosci 15:301–313

    PubMed  PubMed Central  Google Scholar 

  34. Jahagirdar V, Ramcharitar J, Cotero VE, McNay EC (2012) Moderate recurrent hypoglycemia markedly impairs set-shifting ability in a rodent model: cognitive and neurochemical effects. Open Diabetes J 5:1–7

    Article  PubMed  PubMed Central  Google Scholar 

  35. Davidson TL, Chan K, Jarrard LE, Kanoski SE, Clegg DJ, Benoit SC (2009) Contributions of the hippocampus and medial prefrontal cortex to energy and body weight regulation. Hippocampus 19:235–252

    Article  PubMed  PubMed Central  Google Scholar 

  36. Lee Y, Morrison BM, Li Y, Lengacher S, Farah MH, Hoffman PN, Liu Y, Tsingalia A et al (2012) Oligodendroglia metabolically support axons and contribute to neurodegeneration. Nature 487:443–448

    CAS  Article  PubMed  PubMed Central  Google Scholar 

  37. Fünfschilling U, Supplie LM, Mahad D, Boretius S, Saab AS, Edgar J, Brinkmann BG, Kassmann CM et al (2012) Glycolytic oligodendrocytes maintain myelin and long-term axonal integrity. Nature 485:517–521

    PubMed  PubMed Central  Google Scholar 

  38. Amaral AI, Meisingset TW, Kotter MR, Sonnewald U (2013) Metabolic aspects of neuron-oligodendrocyte-astrocyte interactions. Front Endocrinol (Lausanne) 4:54

    CAS  Google Scholar 

  39. Campbell GR, Worrall JT, Mahad DJ (2014) The central role of mitochondria in axonal degeneration in multiple sclerosis. Mult Scler 20:1806–1813

    CAS  Article  PubMed  Google Scholar 

  40. Suzuki A, Stern SA, Bozdagi O, Huntley GW, Walker RH, Magistretti PJ, Alberini CM (2011) Astrocyte-neuron lactate transport is required for long-term memory formation. Cell 144:810–823

    CAS  Article  PubMed  PubMed Central  Google Scholar 

  41. Mangia S, Simpson IA, Vannucci SJ, Carruthers A (2009) The in vivo neuron-to-astrocyte lactate shuttle in human brain: evidence from modeling of measured lactate levels during visual stimulation. J Neurochem 109(Suppl 1):55–62

    CAS  Article  PubMed  PubMed Central  Google Scholar 

  42. Erlichman JS, Hewitt A, Damon TL, Hart M, Kurascz J, Li A, Leiter JC (2008) Inhibition of monocarboxylate transporter 2 in the retrotrapezoid nucleus in rats: a test of the astrocyte-neuron lactate-shuttle hypothesis. J Neurosci 28:4888–4896

    CAS  Article  PubMed  PubMed Central  Google Scholar 

  43. Nocjar C, Alex KD, Sonneborn A, Abbas AI, Roth BL, Pehek EA (2015) Serotonin-2C and -2a receptor co-expression on cells in the rat medial prefrontal cortex. Neuroscience 297:22–37

    CAS  Article  PubMed  PubMed Central  Google Scholar 

  44. Maćkowiak M, Mordalska P, Dudys D, Korostyński M, Bator E, Wedzony K (2011) Cocaine enhances ST8SiaII mRNA expression and neural cell adhesion molecule polysialylation in the rat medial prefrontal cortex. Neuroscience 186:21–31

    Article  PubMed  Google Scholar 

  45. Rebello TJ, Yu Q, Goodfellow NM, Caffrey Cagliostro MK, Teissier A, Morelli E, Demireva EY, Chemiakine A et al (2014) Postnatal day 2 to 11 constitutes a 5-HT-sensitive period impacting adult mPFC function. J Neurosci 34:12379–12393

    Article  PubMed  PubMed Central  Google Scholar 

  46. Chen XS, Chen XH, Ye JN, Cai QY, Zhan XL, Liu Z, Yao ZX (2012) Developmental changes and subcellular location in inhibitor of DNA binding 2 (Id2) immunoreactivity in the rat Corpus callosum. Acta Histochem 114:653–658

    CAS  Article  PubMed  Google Scholar 

  47. Wade PA (2001) Transcriptional control at regulatory checkpoints by histone deacetylases: molecular connections between cancer and chromatin. Hum Mol Genet 10:693–698

    CAS  Article  PubMed  Google Scholar 

  48. Pellerin L, Bergersen LH, Halestrap AP, Pierre K (2005) Cellular and subcellular distribution of monocarboxylate transporters in cultured brain cells and in the adult brain. J Neurosci Res 79:55–64

    CAS  Article  PubMed  Google Scholar 

  49. Pierre K, Pellerin L, Debernardi R, Riederer BM, Magistretti PJ (2000) Cell-specific localization of monocarboxylate transporters, MCT1 and MCT2, in the adult mouse brain revealed by double immunohistochemical labeling and confocal microscopy. Neuroscience 100:617–627

    CAS  Article  PubMed  Google Scholar 

  50. Cortes Campos C, Elizondo R, Carril C, Martínez F, Boric K, Nualart F, Garcia Robles MA (2013) MCT2 expression and lactate influx in anorexigenic and orexigenic neurons of the arcuate nucleus. PLoS ONE 8, e62532

    CAS  Article  PubMed  PubMed Central  Google Scholar 

  51. Hertz L, Dienel GA (2005) Lactate transport and transporters: general principles and functional roles in brain cells. J Neurosci Res 79:11–18

    CAS  Article  PubMed  Google Scholar 

  52. Chiry O, Pellerin L, Monnet Tschudi F, Fishbein WN, Merezhinskaya N, Magistretti PJ, Clarke S (2006) Expression of the monocarboxylate transporter MCT1 in the adult human brain cortex. Brain Res 1070:65–70

    CAS  Article  PubMed  Google Scholar 

  53. Gerhart DZ, Enerson BE, Zhdankina OY, Leino RL, Drewes LR (1998) Expression of the monocarboxylate transporter MCT2 by rat brain glia. Glia 22:272–281

    CAS  Article  PubMed  Google Scholar 

  54. Bröer S, Rahman B, Pellegri G, Pellerin L, Martin JL, Verleysdonk S, Hamprecht B, Magistretti PJ (1997) Comparison of lactate transport in astroglial cells and monocarboxylate transporter 1 (MCT 1) expressing Xenopus laevis oocytes. Expression of two different monocarboxylate transporters in astroglial cells and neurons. J Biol Chem 272:30096–30102

    Article  PubMed  Google Scholar 

  55. Magistretti PJ, Pellerin L, Rothman DL, Shulman RG (1999) Energy on demand. Science 283:496–497

    CAS  Article  PubMed  Google Scholar 

  56. Dienel GA, Hertz L (2001) Glucose and lactate metabolism during brain activation. J Neurosci Res 66:824–838

    CAS  Article  PubMed  Google Scholar 

  57. McKenna MC, Hopkins IB, Carey A (2001) Alpha-cyano-4-hydroxycinnamate decreases both glucose and lactate metabolism in neurons and astrocytes: implications for lactate as an energy substrate for neurons. J Neurosci Res 66:747–754

    CAS  Article  PubMed  Google Scholar 

  58. Chih CP, Roberts EL Jr (2003) Energy substrates for neurons during neural activity: a critical review of the astrocyte-neuron lactate shuttle hypothesis. J Cereb Blood Flow Metab 23:1263–1281

    CAS  Article  PubMed  Google Scholar 

  59. Hertz L (2004) The astrocyte-neuron lactate shuttle: a challenge of a challenge. J Cereb Blood Flow Metab (in press)

  60. Pellerin L, Pellegri G, Martin JL, Magistretti PJ (1998) Expression of monocarboxylate transporter mRNAs in mouse brain: support for a distinct role of lactate as an energy substrate for the neonatal vs. adult brain. Proc Natl Acad Sci U S A 95:3990–3995

    CAS  Article  PubMed  PubMed Central  Google Scholar 

  61. Medina JM, Fernandez E, Bolanos JP, Vicario C, Arizmendi C (1990) Fuel supply to the brain during the early postnatal period. In: Cuezva JM, Pascual–Leone AM, Patel MS (eds) Endocrine and biochemical development of the fetus and neonate. Plenum Press, New York, pp 175–194

    Chapter  Google Scholar 

  62. Crosson B, McGregor KM, Nocera JR, Drucker JH, Tran SM, Butler AJ (2015) The relevance of aging-related changes in brain function to rehabilitation in aging-related disease. Front Hum Neurosci 9:307

    Article  PubMed  PubMed Central  Google Scholar 

  63. Aveseh M, Nikooie R, Sheibani V, Esmaeili Mahani S (2014) Endurance training increases brain lactate uptake during hypoglycemia by up regulation of brain lactate transporters. Mol Cell Endocrinol 394:29–36

    CAS  Article  PubMed  Google Scholar 

  64. Canis M, Maurer MH, Kuschinsky W, Duembgen L, Duelli R (2009) Increased densities of monocarboxylate transporter MCT1 after chronic hyperglycemia in rat brain. Brain Res 1257:32–39

    CAS  Article  PubMed  Google Scholar 

  65. Lu Y, Zhao H, Wang Y, Han B, Wang T, Zhao H, Cui K, Wang S (2015) Electro-acupuncture up-regulates astrocytic MCT1 expression to improve neurological deficit in middle cerebral artery occlusion rats. Life Sci 134:68–72

    CAS  Article  PubMed  Google Scholar 

  66. Davidson MB (1979) The effect of aging on carbohydrate metabolism: a review of the English literature and a practical approach to the diagnosis of diabetes mellitus in the elderly. Metabolism 28:688–705

    CAS  Article  PubMed  Google Scholar 

  67. Morterá P, Herculano Houzel S (2012) Age-related neuronal loss in the rat brain starts at the end of adolescence. Front Neuroanat 6:45

    Article  PubMed  PubMed Central  Google Scholar 

  68. Tomassy GS, Berger DR, Chen HH, Kasthuri N, Hayworth KJ, Vercelli A, Seung HS, Lichtman JW et al (2014) Distinct profiles of myelin distribution along single axons of pyramidal neurons in the neocortex. Science 344:319–324

    CAS  Article  PubMed  PubMed Central  Google Scholar 

  69. Geren BB, Raskind J (1953) Development of the fine structure of the myelin sheath in sciatic nerves of chick embryos. Proc Natl Acad Sci U S A 39:880–884

    CAS  Article  PubMed  PubMed Central  Google Scholar 

  70. Hamada MS, Kole MHP (2015) Myelin loss and axonal ion channel adaptations associated with gray matter neuronal hyperexcitability. J Neurosci 35:7272–7286

    CAS  Article  PubMed  PubMed Central  Google Scholar 

  71. Lopez PHH, Ahmad AS, Mehta NR, Toner M, Rowland EA, Zhang J, Doré S, Schnaar RL (2011) Myelin-associated glycoprotein protects neurons from excitotoxicity. J Neurochem 116:900–908

    CAS  Article  PubMed  PubMed Central  Google Scholar 

Download references

Acknowledgments

This work was supported by grants from the National Natural Science Foundation of China (Grant No. 31371147) and the High Education Teaching Reform Project of Chongqing (No. 132080).

Author information

Affiliations

Authors

Corresponding author

Correspondence to Zhongxiang Yao.

Ethics declarations

Conflict of Interest

The authors declare that they have no competing interests.

Statement on Welfare of Animals

All procedures were carried out in accordance with the National Institute of Health Guide for the Care and Use of Laboratory Animals (NIH Publications No. 80–23) revised 1996. All animal experiments were approved by the Third Military Medical University Committee on the Care and Use of Laboratory Animals. This article does not contain any studies with human participants performed by any of the authors.

Electronic Supplementary Material

Below is the link to the electronic supplementary material.

Online resource 1
figure 8

The change of MCT1+ cells in the mPFC in vivo from the 1st week to the 8th week. As arrowheads pointed, MCT1+ cells equally distribute in the mPFC in vivo, showing round and regular morphology and mainly localize to cytoplasm and cell membrane, from the 1st week to the 8th week. MCT1 expressions are gradually increased from the 1st week to the 3rd week and keep at high levels among the 3rd week and the 6th week. At the 7th and the 8th week, MCT1 is decreased to the levels similar to that of the 1st week and the 2nd week. Scale bars, 100 and 25 μm. (GIF 453 kb)

Online resource 2
figure 9

The change of MCT1+ cells in the mPFC in vivo from the 1st month to the 12th month. As arrowheads showed, MCT1+ cells uniformly distribute in the mPFC in vivo, localizing regularly to cytoplasm and cell membrane. From the 1st month to the 7th month, no significant differences are found in MCT1 expressions. From the 8th month to the 12th month, MCT1 expressions are gradually decreased to a level lower than that of the 1st month. Scale bars, 100 and 25 μm. (GIF 304 kb)

High Resolution Image (TIF 22659 kb)

High Resolution Image (TIF 14704 kb)

Rights and permissions

Reprints and Permissions

About this article

Verify currency and authenticity via CrossMark

Cite this article

Zhang, M., Ma, Z., Qin, H. et al. Monocarboxylate Transporter 1 in the Medial Prefrontal Cortex Developmentally Expresses in Oligodendrocytes and Associates with Neuronal Amounts. Mol Neurobiol 54, 2315–2326 (2017). https://doi.org/10.1007/s12035-016-9820-7

Download citation

  • Received:

  • Accepted:

  • Published:

  • Issue Date:

  • DOI: https://doi.org/10.1007/s12035-016-9820-7

Keywords

  • Monocarboxylate transporter 1 (MCT1)
  • Medial prefrontal cortex (mPFC)
  • Oligodendrocytes (OLs)
  • Neurons
  • Development