Skip to main content

MiR-181b Antagonizes Atherosclerotic Plaque Vulnerability Through Modulating Macrophage Polarization by Directly Targeting Notch1

Abstract

Atherosclerotic plaque vulnerability is the major cause for acute stroke and could be regulated by macrophage polarization. MicroRNA-181b (miR-181b) was involved in macrophage differential. Here, we explore whether miR-181b could regulate atherosclerotic plaque vulnerability by modulating macrophage polarization and the underline mechanisms. In acute stroke patients with atherosclerotic plaque, we found that the serum level of miR-181b was decreased. Eight-week apolipoprotein E knockout (ApoE−/−) mice were randomly divided into three groups (N = 10): mice fed with normal saline (Ctrl), mice fed with high-fat diet, and tail vein injection with miRNA agomir negative control (AG-NC)/miR-181b agomir (181b-AG, a synthetic miR-181b agonist). We found that the serum level of miR-181b in AG-NC group was lower than that in Ctrl group. Moreover, 181b-AG could upregulate miR-181b expression, reduce artery burden and attenuate atherosclerotic plaque vulnerability by modulating macrophage polarization. In RAW264.7 cells treated with oxidized low-density lipoprotein (ox-LDL), we found miR-181b could reverse the function of ox-LDL on M1/M2 markers at both mRNA and protein levels. Furthermore, by employing luciferase reporter assay, we found that Notch1 was a direct target of miR-181b and could be regulated by miR-181b in vivo and in vitro. Finally, inhibition of Notch1 could abolish the function of downregulating miR-181b on increasing M2 phenotype macrophages. Our study demonstrates that administration of miR-181b could reduce atherosclerotic plaque vulnerability partially through modulating macrophage phenotype by directly targeting Notch1.

This is a preview of subscription content, access via your institution.

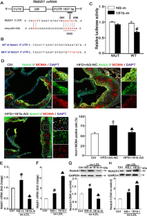
Fig. 1
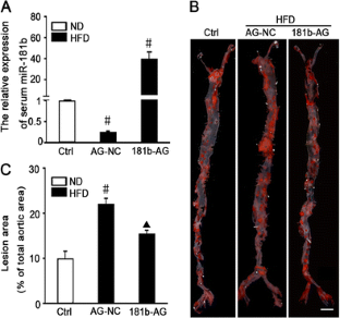
Fig. 2
Fig. 3
Fig. 4
Fig. 5
Fig. 6
Fig. 7

References

  1. Khallou-Laschet J et al (2010) Macrophage plasticity in experimental atherosclerosis. PLoS One 5(1):e8852

    Article  PubMed  PubMed Central  Google Scholar 

  2. Mantovani A, Garlanda C, Locati M (2009) Macrophage diversity and polarization in atherosclerosis a question of balance. Arterioscler Thromb Vasc Biol 29(10):1419–1423

    CAS  Article  PubMed  Google Scholar 

  3. Tedgui A, Mallat Z (2006) Cytokines in atherosclerosis: pathogenic and regulatory pathways. Physiol Rev 86(2):515–581

    CAS  Article  PubMed  Google Scholar 

  4. Gordon S, Martinez FO (2010) Alternative activation of macrophages: mechanism and functions. Immunity 32(5):593–604

    CAS  Article  PubMed  Google Scholar 

  5. Xie W et al (2013) MiR-181a regulates inflammation responses in monocytes and macrophages. PLoS One 8(3):e58639

    CAS  Article  PubMed  PubMed Central  Google Scholar 

  6. Cichocki F et al (2011) Cutting edge: microRNA-181 promotes human NK cell development by regulating Notch signaling. J Immunol 187(12):6171–6175

    CAS  Article  PubMed  PubMed Central  Google Scholar 

  7. Fragoso R et al (2012) Modulating the strength and threshold of NOTCH oncogenic signals by mir-181a-1/b-1. PLoS Genet 8(8):e1002855

    CAS  Article  PubMed  PubMed Central  Google Scholar 

  8. Wang Y-C et al (2010) Notch signaling determines the M1 versus M2 polarization of macrophages in antitumor immune responses. Cancer Res 70(12):4840–4849

    CAS  Article  PubMed  Google Scholar 

  9. Xu H et al (2012) Notch-RBP-J signaling regulates the transcription factor IRF8 to promote inflammatory macrophage polarization. Nat Immunol 13(7):642–650

    CAS  Article  PubMed  PubMed Central  Google Scholar 

  10. Sun X et al (2014) Systemic delivery of MicroRNA-181b inhibits nuclear factor-κB activation, vascular inflammation, and atherosclerosis in apolipoprotein E-deficient mice. Circ Res 114(1):32–40

    CAS  Article  PubMed  Google Scholar 

  11. Adams HP et al (1993) Classification of subtype of acute ischemic stroke. Definitions for use in a multicenter clinical trial. TOAST. Trial of Org 10172 in Acute Stroke Treatment. Stroke 24(1):35–41

    Article  PubMed  Google Scholar 

  12. Ni W et al (2001) New anti–monocyte chemoattractant protein-1 gene therapy attenuates atherosclerosis in apolipoprotein E–knockout mice. Circulation 103(16):2096–2101

    CAS  Article  PubMed  Google Scholar 

  13. Mao L et al (2014) Endogenous endothelial progenitor cells participate in neovascularization via CXCR4/SDF-1 axis and improve outcome after stroke. CNS neuroscience & therapeutics 20(5):460–468

    CAS  Article  Google Scholar 

  14. Wang M et al (2010) Down-regulation of Notch1 by gamma-secretase inhibition contributes to cell growth inhibition and apoptosis in ovarian cancer cells A2780. Biochem Biophys Res Commun 393(1):144–149

    CAS  Article  PubMed  Google Scholar 

  15. Lu AJ (2000) Atherosclerosis. Nature 407:231–241

    Google Scholar 

  16. Chen Y-C et al (2013) A novel mouse model of atherosclerotic plaque instability for drug testing and mechanistic/therapeutic discoveries using gene and microRNA expression profiling. Circ Res 113(3):252–265

    CAS  Article  PubMed  Google Scholar 

  17. Contreras J, Rao D (2012) MicroRNAs in inflammation and immune responses. Leukemia 26(3):404–413

    CAS  Article  PubMed  Google Scholar 

  18. Ouyang Y-B et al (2012) miR-181 regulates GRP78 and influences outcome from cerebral ischemia in vitro and in vivo. Neurobiol Dis 45(1):555–563

    CAS  Article  PubMed  Google Scholar 

  19. Peng Z et al (2013) Downregulation of miR-181b in mouse brain following ischemic stroke induces neuroprotection against ischemic injury through targeting heat shock protein A5 and ubiquitin carboxyl-terminal hydrolase isozyme L1. J Neurosci Res 91(10):1349–1362

    CAS  Article  PubMed  Google Scholar 

  20. Chen C-Z et al (2004) MicroRNAs modulate hematopoietic lineage differentiation. Science 303(5654):83–86

    CAS  Article  PubMed  Google Scholar 

  21. Li G et al (2012) Decline in miR-181a expression with age impairs T cell receptor sensitivity by increasing DUSP6 activity. Nat Med 18(10):1518–1524

    CAS  Article  PubMed  PubMed Central  Google Scholar 

  22. Naguibneva I et al (2006) The microRNA miR-181 targets the homeobox protein Hox-A11 during mammalian myoblast differentiation. Nat Cell Biol 8(3):278–284

    CAS  Article  PubMed  Google Scholar 

  23. Hutchison ER et al (2013) Evidence for miR-181 involvement in neuroinflammatory responses of astrocytes. Glia 61(7):1018–1028

    Article  PubMed  PubMed Central  Google Scholar 

  24. Dave RS, Khalili K (2010) Morphine treatment of human monocyte-derived macrophages induces differential miRNA and protein expression: impact on inflammation and oxidative stress in the central nervous system. J Cell Biochem 110(4):834–845

    CAS  Article  PubMed  PubMed Central  Google Scholar 

  25. Moore KJ, Tabas I (2011) Macrophages in the pathogenesis of atherosclerosis. Cell 145(3):341–355

    CAS  Article  PubMed  PubMed Central  Google Scholar 

  26. Jovinge S et al (1996) Human monocytes/macrophages release TNF-α in response to ox-LDL. Arterioscler Thromb Vasc Biol 16(12):1573–1579

    CAS  Article  PubMed  Google Scholar 

  27. Wu C et al (2012) microRNA-181a represses ox-LDL-stimulated inflammatory response in dendritic cell by targeting c-Fos. J Lipid Res 53(11):2355–2363

    CAS  Article  PubMed  PubMed Central  Google Scholar 

  28. Cui Y et al (2012) MicroRNA-181b and microRNA-9 mediate arsenic-induced angiogenesis via NRP1. J Cell Physiol 227(2):772–783

    CAS  Article  PubMed  Google Scholar 

  29. de Yébenes VG et al (2008) miR-181b negatively regulates activation-induced cytidine deaminase in B cells. J Exp Med 205(10):2199–2206

    Article  PubMed  PubMed Central  Google Scholar 

  30. Emami KH et al (2009) Nemo-like kinase induces apoptosis and inhibits androgen receptor signaling in prostate cancer cells. Prostate 69(14):1481–1492

    CAS  Article  PubMed  PubMed Central  Google Scholar 

  31. Fukuda D et al (2012) Notch ligand Delta-like 4 blockade attenuates atherosclerosis and metabolic disorders. Proc Natl Acad Sci 109(27):E1868–E1877

    CAS  Article  PubMed  PubMed Central  Google Scholar 

  32. Cheng J et al (2014) Pharmacological inhibitor of notch signaling stabilizes the progression of small abdominal aortic aneurysm in a mouse model. J Am Heart Assoc 3(6):e001064

    Article  PubMed  PubMed Central  Google Scholar 

  33. Hansson EM, Lendahl U, G. Chapman (2004) Notch signaling in development and disease. In: Seminars in cancer biology. Elsevier.

  34. Dovey H et al (2001) Functional gamma-secretase inhibitors reduce beta-amyloid peptide levels in brain. J Neurochem 76(1):173–181

    CAS  Article  PubMed  Google Scholar 

  35. Li S et al (2012) DAPT protects brain against cerebral ischemia by down-regulating the expression of notch 1 and nuclear factor kappa B in rats. Neurol Sci 33(6):1257–1264

    Article  PubMed  Google Scholar 

Download references

Acknowledgments

The authors thank the support of the National Natural Science Foundation of China (Grants 81571119 and 81371311 to BH, 81301002 to YPX, 81301001 to MDW, 81400969 to QWH, 81400970 to ML, 31571039 to LQZ), National Research Foundation for the Doctoral Program of Higher Education of China (Grant 20120142110068 to BH), New Century Excellent Talents in University (Grant NCET-10-0406 to BH), Top-Notch Young Talents Program of China of 2014, Academic Frontier Youth Team of HUST to LQZ, and Program for Changjiang Scholars and Innovative Research Team in University (No. IRT13016) to JGC.

Author information

Affiliations

Authors

Corresponding authors

Correspondence to Ling-Qiang Zhu or Bo Hu.

Ethics declarations

Disclosures

The authors certify that this manuscript have not been published or submitted elsewhere.

Conflict of Interest

The authors declare no conflict of interest.

Additional information

Tian-Hui An, Quan-Wei He, and Yuan-Peng Xia contributed equally to this work.

Electronic supplementary material

Rights and permissions

Reprints and Permissions

About this article

Verify currency and authenticity via CrossMark

Cite this article

An, TH., He, QW., Xia, YP. et al. MiR-181b Antagonizes Atherosclerotic Plaque Vulnerability Through Modulating Macrophage Polarization by Directly Targeting Notch1. Mol Neurobiol 54, 6329–6341 (2017). https://doi.org/10.1007/s12035-016-0163-1

Download citation

  • Received:

  • Accepted:

  • Published:

  • Issue Date:

  • DOI: https://doi.org/10.1007/s12035-016-0163-1

Keywords

  • miR-181b
  • Ischemic stroke
  • Atherosclerotic plaque vulnerability
  • Macrophage polarization
  • Notch1