Skip to main content

Effects of DDIT4 in Methamphetamine-Induced Autophagy and Apoptosis in Dopaminergic Neurons

Abstract

Methamphetamine (METH) is an illicit psychoactive drug that can cause a variety of detrimental effects to the nervous system, especially dopaminergic pathways. We hypothesized that DNA damage-inducible transcript 4 (DDIT4) is involved in METH-induced dopaminergic neuronal autophagy and apoptosis. To test the hypothesis, we determined changes of DDIT4 protein expression and the level of autophagy in rat catecholaminergic PC12 cells and human dopaminergic SH-SY5Y cells, and in the hippocampus, prefrontal cortex, and striatum of Sprague Dawley rats exposed to METH. We also examined the effects of silencing DDIT4 expression on METH-induced dopaminergic neuronal autophagy using fluorescence microscopy and electron microscopy. Flow cytometry and Western blot were used to determine apoptosis and the expression of apoptotic markers (cleaved caspase-3 and cleaved PARP) after blocking DDIT4 expression in PC12 cells and SH-SY5Y cells with synthetic siRNA, as well as in the striatum of rats by injecting LV-shDDIT4 lentivirus using a stereotaxic positioning system. Our results showed that METH exposure increased DDIT4 expression that was accompanied with increased autophagy and apoptosis in PC12 cells (3 mM) and SH-SY5Y cells (2 mM), and in the hippocampus, prefrontal cortex, and striatum of rats. Inhibition of DDIT4 expression reduced METH-induced autophagy and apoptosis in vitro and in vivo. However, DDIT4-related effects were not observed at a low concentration of METH (1 μM). These results suggest that DDIT4 plays an essential role in METH-induced dopaminergic neuronal autophagy and apoptosis at higher doses and may be a potential gene target for therapeutics in high-dose METH-induced neurotoxicity.

This is a preview of subscription content, access via your institution.

Fig. 1
Fig. 2
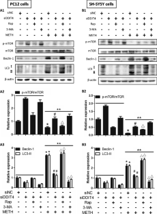
Fig. 3
Fig. 4
Fig. 5
Fig. 6
Fig. 7
Fig. 8
Fig. 9
Fig. 10
Fig. 11

References

  1. Rawson R, Condon T (2007) Why do we need an addiction supplement focused on methamphetamine? Addiction 102:1–4. doi:10.1111/j.1360-0443.2006.01781.x

    Article  PubMed  Google Scholar 

  2. Larsen KE, Fon EA, Hastings TG, Edwards RH, Sulzer D (2002) Methamphetamine-induced degeneration of dopaminergic neurons involves autophagy and upregulation of dopamine synthesis. J Neurosci 22(20):8951–8960

    CAS  PubMed  Google Scholar 

  3. Mark KA, Soghomonian JJ, Yamamoto BK (2004) High-dose methamphetamine acutely activates the striatonigral pathway to increase striatal glutamate and mediate long-term dopamine toxicity. J Neurosci 24(50):11449–11456. doi:10.1523/JNEUROSCI.3597-04.2004

    CAS  Article  PubMed  Google Scholar 

  4. Krasnova I, Cadet J (2009) Methamphetamine toxicity and messengers of death. Brain Res Rev 60(2):379–407. doi:10.1016/j.brainresrev.2009.03.002

    CAS  Article  PubMed  PubMed Central  Google Scholar 

  5. Fumagalli F, Gainetdinov RR, Valenzano KJ, Caron MG (1998) Role of dopamine transporter in methamphetamine-induced neurotoxicity: evidence from mice lacking the transporter. J Neurosci 18(13):4861–4869

    CAS  PubMed  Google Scholar 

  6. Volkow ND, Chang L, Wang GJ, Fowler JS, Franceschi D, Sedler M, Gatley SJ, Miller E et al (2001) Loss of dopamine transporters in methamphetamine abusers recovers with protracted abstinence. J Neurosci 21(23):9414–9418

    CAS  PubMed  Google Scholar 

  7. Qiao D, Xu J, Le C, Huang E, Liu C, Qiu P, Lin Z, Xie W et al (2014) Insulin-like growth factor binding protein 5 (IGFBP5) mediates methamphetamine-induced dopaminergic neuron apoptosis. Toxicol Lett 230(3):444–453. doi:10.1016/j.toxlet.2014.08.010

    CAS  Article  PubMed  Google Scholar 

  8. Huang W, Xie WB, Qiao D, Qiu P, Huang E, Li B, Chen C, Liu C et al (2015) Caspase-11 plays an essential role in methamphetamine-induced dopaminergic neuron apoptosis. Toxicol Sci 145(1):68–79. doi:10.1093/toxsci/kfv014

    CAS  Article  PubMed  PubMed Central  Google Scholar 

  9. Nopparat C, Porter JE, Ebadi M, Govitrapong P (2010) The mechanism for the neuroprotective effect of melatonin against methamphetamine-induced autophagy. J Pineal Res 49(4):382–389. doi:10.1111/j.1600-079X.2010.00805.x

    CAS  Article  PubMed  Google Scholar 

  10. Kongsuphol P, Mukda S, Nopparat C, Villarroel A, Govitrapong P (2009) Melatonin attenuates methamphetamine-induced deactivation of the mammalian target of rapamycin signaling to induce autophagy in SK-N-SH cells. J Pineal Res 46(2):199–206. doi:10.1111/j.1600-079X.2008.00648.x

    CAS  Article  PubMed  Google Scholar 

  11. Isidoro C, Biagioni F, Giorgi FS, Fulceri F, Paparelli A, Fornai F (2009) The role of autophagy on the survival of dopamine neurons. Curr Top Med Chem 9(10):869–879

    CAS  PubMed  Google Scholar 

  12. Lenzi P, Marongiu R, Falleni A, Gelmetti V, Busceti CL, Michiorri S, Valente EM, Fornai F (2012) A subcellular analysis of genetic modulation of PINK1 on mitochondrial alterations, autophagy and cell death. Arch Ital Biol 150(2–3):194–217. doi:10.4449/aib.v150i2/3.1417

    CAS  PubMed  Google Scholar 

  13. Brugarolas J, Lei K, Hurley R, Manning B, Reiling J, Hafen E, Witter L, Ellisen L et al (2004) Regulation of mTOR function in response to hypoxia by REDD1 and the TSC1/TSC2 tumor suppressor complex. Genes Dev 18(23):2893–2904. doi:10.1101/gad.1256804

    CAS  Article  PubMed  PubMed Central  Google Scholar 

  14. Tang Y, Pacary E, Freret T, Divoux D, Petit E, Schumann-Bard P, Bernaudin M (2006) Effect of hypoxic preconditioning on brain genomic response before and following ischemia in the adult mouse: identification of potential neuroprotective candidates for stroke. Neurobiol Dis 21(1):18–28. doi:10.1016/j.nbd.2005.06.002

    CAS  Article  PubMed  Google Scholar 

  15. Shoshani T, Faerman A, Mett I, Zelin E, Tenne T, Gorodin S, Moshel Y, Elbaz S et al (2002) Identification of a novel hypoxia-inducible factor 1-responsive gene, RTP801, involved in apoptosis. Mol Cell Biol 22(7):2283–2293. doi:10.1128/MCB.22.7.2283-2293.2002

    CAS  Article  PubMed  PubMed Central  Google Scholar 

  16. Ellisen L (2005) Growth control under stress—mTOR regulation through the REDD1-TSC pathway. Cell Cycle 4(11):1500–1502

    CAS  Article  PubMed  Google Scholar 

  17. Guertin D, Sabatini D (2005) An expanding role for mTOR in cancer. Trends Mol Med 11(8):353–361. doi:10.1016/j.molmed.2005.06.007

    CAS  Article  PubMed  Google Scholar 

  18. Moore N, Azarova A, Bhatnagar N, Ross K, Drake L, Frumm S, Liu Q, Christie A et al (2014) Molecular rationale for the use of PI3K/AKT/mTOR pathway inhibitors in combination with crizotinib in ALK-mutated neuroblastoma. Oncotarget 5(18):8737–8749

    Article  PubMed  PubMed Central  Google Scholar 

  19. Ravikumar B, Sarkar S, Davies J, Futter M, Garcia-Arencibia M, Green-Thompson Z, Jimenez-Sanchez M, Korolchuk V et al (2010) Regulation of mammalian autophagy in physiology and pathophysiology. Physiol Rev 90(4):1383–1435. doi:10.1152/physrev.00030.2009

    CAS  Article  PubMed  Google Scholar 

  20. Levine B, Yuan J (2005) Autophagy in cell death: an innocent convict? J Clin Investig 115(10):2679–2688. doi:10.1172/JCI26390|10.1172/JC126390

    CAS  Article  PubMed  PubMed Central  Google Scholar 

  21. Ichimura Y, Kirisako T, Takao T, Satomi Y, Shimonishi Y, Ishihara N, Mizushima N, Tanida I et al (2000) A ubiquitin-like system mediates protein lipidation. Nature 408(6811):488–492

    CAS  Article  PubMed  Google Scholar 

  22. Tanida I, Ueno T, Kominami E (2004) LC3 conjugation system in mammalian autophagy. Int J Biochem Cell Biol 36(12):2503–2518. doi:10.1016/j.biocel.2004.05.009

    CAS  Article  PubMed  Google Scholar 

  23. Korecka JA, van Kesteren RE, Blaas E, Spitzer SO, Kamstra JH, Smit AB, Swaab DF, Verhaagen J et al (2013) Phenotypic characterization of retinoic acid differentiated SH-SY5Y cells by transcriptional profiling. PLoS One 8(5):e63862. doi:10.1371/journal.pone.0063862

    CAS  Article  PubMed  PubMed Central  Google Scholar 

  24. Greene LA, Tischler AS (1976) Establishment of a noradrenergic clonal line of rat adrenal pheochromocytoma cells which respond to nerve growth factor. Proc Natl Acad Sci U S A 73(7):2424–2428

    CAS  Article  PubMed  PubMed Central  Google Scholar 

  25. Lin Z, Dodd CA, Filipov NM (2013) Short-term atrazine exposure causes behavioral deficits and disrupts monoaminergic systems in male C57BL/6 mice. Neurotoxicol Teratol 39:26–35. doi:10.1016/j.ntt.2013.06.002

    CAS  Article  PubMed  Google Scholar 

  26. Kobeissy FH, Mitzelfelt JD, Fishman I, Morgan D, Gaskins R, Zhang Z, Gold MS, Wang KK (2012) Methods in drug abuse models: comparison of different models of methamphetamine paradigms. Methods Mol Biol 829:269–278. doi:10.1007/978-1-61779-458-2_17

    CAS  Article  PubMed  Google Scholar 

  27. Danaceau JP, Deering CE, Day JE, Smeal SJ, Johnson-Davis KL, Fleckenstein AE, Wilkins DG (2007) Persistence of tolerance to methamphetamine-induced monoamine deficits. Eur J Pharmacol 559(1):46–54. doi:10.1016/j.ejphar.2006.11.045

    CAS  Article  PubMed  Google Scholar 

  28. Tokunaga I, Ishigami A, Kubo S, Gotohda T, Kitamura O (2008) The peroxidative DNA damage and apoptosis in methamphetamine-treated rat brain. J Med Investig 55(3–4):241–245, Japan

    Article  Google Scholar 

  29. Chen C, Qincao L, Xu J, Du S, Huang E, Liu C, Lin Z, Xie WB et al (2016) Role of PUMA in methamphetamine-induced neuronal apoptosis. Toxicol Lett 240(1):149–160. doi:10.1016/j.toxlet.2015.10.020

    CAS  Article  PubMed  Google Scholar 

  30. Wang SF, Yen JC, Yin PH, Chi CW, Lee HC (2008) Involvement of oxidative stress-activated JNK signaling in the methamphetamine-induced cell death of human SH-SY5Y cells. Toxicology 246(2–3):234–241. doi:10.1016/j.tox.2008.01.020

    CAS  Article  PubMed  Google Scholar 

  31. Wu CW, Ping YH, Yen JC, Chang CY, Wang SF, Yeh CL, Chi CW, Lee HC (2007) Enhanced oxidative stress and aberrant mitochondrial biogenesis in human neuroblastoma SH-SY5Y cells during methamphetamine induced apoptosis. Toxicol Appl Pharmacol 220(3):243–251. doi:10.1016/j.taap.2007.01.011

    CAS  Article  PubMed  Google Scholar 

  32. Melega WP, Cho AK, Harvey D, Lacan G (2007) Methamphetamine blood concentrations in human abusers: application to pharmacokinetic modeling. Synapse 61(4):216–220. doi:10.1002/syn.20365

    CAS  Article  PubMed  Google Scholar 

  33. Winek CL, Wahba WW, Winek CL Jr, Balzer TW (2001) Drug and chemical blood-level data 2001. Forensic Sci Int 122(2–3):107–123

    CAS  Article  PubMed  Google Scholar 

  34. Schepers RJ, Oyler JM, Joseph RE Jr, Cone EJ, Moolchan ET, Huestis MA (2003) Methamphetamine and amphetamine pharmacokinetics in oral fluid and plasma after controlled oral methamphetamine administration to human volunteers. Clin Chem 49(1):121–132

    CAS  Article  PubMed  Google Scholar 

  35. Lu Y, Sun XD, Hou FQ, Bi LL, Yin DM, Liu F, Chen YJ, Bean JC et al (2014) Maintenance of GABAergic activity by neuregulin 1-ErbB4 in amygdala for fear memory. Neuron 84(4):835–846. doi:10.1016/j.neuron.2014.09.029

    CAS  Article  PubMed  Google Scholar 

  36. Su J, Zhang T, Wang K, Zhu T, Li X (2014) Autophagy activation contributes to the neuroprotection of remote ischemic perconditioning against focal cerebral ischemia in rats. Neurochem Res 39(11):2068–2077. doi:10.1007/s11064-014-1396-x

    CAS  Article  PubMed  Google Scholar 

  37. Meijer AJ, Codogno P (2006) Signalling and autophagy regulation in health, aging and disease. Mol Asp Med 27(5-6):411–425. doi:10.1016/j.mam.2006.08.002, England

    CAS  Article  Google Scholar 

  38. Sinha I, Allen J, Pinto J, Sinha R (2014) Methylseleninic acid elevates REDD1 and inhibits prostate cancer cell growth despite AKT activation and mTOR dysregulation in hypoxia. Cancer Med 3(2):252–264. doi:10.1002/cam4.198

    CAS  Article  PubMed  PubMed Central  Google Scholar 

  39. Jayanthi S, Deng XL, Noailles PAH, Ladenheim B, Cadet JL (2004) Methamphetamine induces neuronal apoptosis via cross-talks between endoplasmic reticulum and mitochondria-dependent death cascades. FASEB J 18(2):238–251. doi:10.1096/fj.03-0295com

    CAS  Article  PubMed  Google Scholar 

  40. Gu Y, Kaufman J, Bernal L, Torre C, Matulis S, Harvey R, Chen J, Sun S et al (2014) MLN4924, an NAE inhibitor, suppresses AKT and mTOR signaling via upregulation of REDD1 in human myeloma cells. Blood 123(21):3269–3276. doi:10.1182/blood-2013-08-521914

    CAS  Article  PubMed  PubMed Central  Google Scholar 

  41. Wolff N, McKay R, Brugarolas J (2014) REDD1/DDIT4-independent mTORC1 inhibition and apoptosis by glucocorticoids in thymocytes. Mol Cancer Res 12(6):867–877. doi:10.1158/1541-7786.MCR-13-0625

    CAS  Article  PubMed  PubMed Central  Google Scholar 

  42. Mariño G, Niso-Santano M, Baehrecke EH, Kroemer G (2014) Self-consumption: the interplay of autophagy and apoptosis. Nat Rev Mol Cell Biol 15(2):81–94. doi:10.1038/nrm3735

    Article  PubMed  PubMed Central  Google Scholar 

  43. Pitaksalee R, Sanvarinda Y, Sinchai T, Sanvarinda P, Thampithak A, Jantaratnotai N, Jariyawat S, Tuchinda P et al (2015) Autophagy inhibition by caffeine increases toxicity of methamphetamine in SH-SY5Y neuroblastoma cell line. Neurotox Res. doi:10.1007/s12640-014-9513-9

    PubMed  Google Scholar 

  44. Ma J, Wan J, Meng J, Banerjee S, Ramakrishnan S, Roy S (2014) Methamphetamine induces autophagy as a pro-survival response against apoptotic endothelial cell death through the kappa opioid receptor. Cell Death Dis 5:e1099. doi:10.1038/cddis.2014.64

    CAS  Article  PubMed  PubMed Central  Google Scholar 

  45. Chandramani Shivalingappa P, Jin H, Anantharam V, Kanthasamy A, Kanthasamy A (2012) N-Acetyl cysteine protects against methamphetamine-induced dopaminergic neurodegeneration via modulation of redox status and autophagy in dopaminergic cells. Parkinsons Dis 2012:424285. doi:10.1155/2012/424285

    PubMed  PubMed Central  Google Scholar 

  46. Fornai F, Lenzi P, Gesi M, Soldani P, Ferrucci M, Lazzeri G, Capobianco L, Battaglia G et al (2004) Methamphetamine produces neuronal inclusions in the nigrostriatal system and in PC12 cells. J Neurochem 88(1):114–123

    CAS  Article  PubMed  Google Scholar 

  47. Castino R, Lazzeri G, Lenzi P, Bellio N, Follo C, Ferrucci M, Fornai F, Isidoro C (2008) Suppression of autophagy precipitates neuronal cell death following low doses of methamphetamine. J Neurochem 106(3):1426–1439. doi:10.1111/j.1471-4159.2008.05488.x

    CAS  Article  PubMed  Google Scholar 

  48. Shen S, Kepp O, Kroemer G (2012) The end of autophagic cell death? Autophagy 8(1):1–3. doi:10.4161/auto.8.1.16618

    Article  PubMed  Google Scholar 

  49. Kroemer G, Levine B (2008) Autophagic cell death: the story of a misnomer. Nat Rev Mol Cell Biol 9(12):1004–1010. doi:10.1038/nrm2529

    CAS  Article  PubMed  PubMed Central  Google Scholar 

  50. Lipton JO, Sahin M (2014) The neurology of mTOR. Neuron 84(2):275–291. doi:10.1016/j.neuron.2014.09.034

    CAS  Article  PubMed  PubMed Central  Google Scholar 

  51. Malagelada C, Ryu EJ, Biswas SC, Jackson-Lewis V, Greene LA (2006) RTP801 is elevated in Parkinson brain substantia nigral neurons and mediates death in cellular models of Parkinson’s disease by a mechanism involving mammalian target of rapamycin inactivation. J Neurosci 26(39):9996–10005. doi:10.1523/JNEUROSCI.3292-06.2006

    CAS  Article  PubMed  Google Scholar 

  52. Malagelada C, Jin ZH, Greene LA (2008) RTP801 is induced in Parkinson’s disease and mediates neuron death by inhibiting Akt phosphorylation/activation. J Neurosci 28(53):14363–14371. doi:10.1523/JNEUROSCI.3928-08.2008

    CAS  Article  PubMed  PubMed Central  Google Scholar 

  53. Christine CW, Garwood ER, Schrock LE, Austin DE, McCulloch CE (2010) Parkinsonism in patients with a history of amphetamine exposure. Mov Disord 25(2):228–231. doi:10.1002/mds.22915

    Article  PubMed  PubMed Central  Google Scholar 

Download references

Acknowledgments

This work was supported by the Natural Science Foundation of China (Grant no. 81430045 and no. 81370227) and Natural Science Foundation of Guangdong Province (Grant no. 2014A030310025).

Author information

Affiliations

Authors

Corresponding authors

Correspondence to Wei-Bing Xie or Huijun Wang.

Ethics declarations

Animal care and experimental procedures were approved by the Institutional Animal Care and Use Committee at the Southern Medical University and followed the NIH Guidelines for the Care and Use of Laboratory Animals.

Conflict of Interest

The authors declare that they have no competing interests.

Additional information

Bing Li, Rui Chen, Ling Chen and Pingming Qiu contributed equally to this work.

Electronic Supplementary Material

Below is the link to the electronic supplementary material.

ESM 1

(DOCX 14,308 kb)

Rights and permissions

Reprints and Permissions

About this article

Verify currency and authenticity via CrossMark

Cite this article

Li, B., Chen, R., Chen, L. et al. Effects of DDIT4 in Methamphetamine-Induced Autophagy and Apoptosis in Dopaminergic Neurons. Mol Neurobiol 54, 1642–1660 (2017). https://doi.org/10.1007/s12035-015-9637-9

Download citation

  • Received:

  • Accepted:

  • Published:

  • Issue Date:

  • DOI: https://doi.org/10.1007/s12035-015-9637-9

Keywords

  • Methamphetamine
  • DNA damage-inducible transcript 4 (DDIT4)
  • Neurotoxicity
  • Autophagy
  • Apoptosis
  • Dopamine