Skip to main content

Tetramethylpyrazine Promotes Migration of Neural Precursor Cells via Activating the Phosphatidylinositol 3-Kinase Pathway

Abstract

Stem cell therapy may provide a novel therapeutic method for the replacement and regeneration of damaged neural cells in the central nervous system. However, insufficient stem cell migrating into the injured regions limits its applications. Although tetramethylpyrazine (TMP) originally isolated from Ligusticum walliichi (Chuanxiong) has been widely used to treat ischemic stroke in the clinic for many years because of its role in neuroprotection, how TMP impacts the migration of neural progenitor/precursor cells (NPCs) and what is the underlying cellular and molecular mechanism remain largely unknown. Here, we found that TMP promoted NPC migration through increasing the expression and secretion of stromal cell-derived factor 1 (SDF-1), a chemokine that has been well demonstrated to direct NPC cell trafficking, in a dose-dependent fashion as analyzed by using different methods. The role of TMP in NPC migration could be inhibited by AMD 3100, a chemokine (C-X-C motif) receptor 4 (CXCR4) antagonist. Further investigation of the molecular mechanisms revealed that TMP treatment rapidly activated phosphatidylinositol 3-kinase (PI3K)/Akt, protein kinase C (PKC), and extracellular signal-regulated kinase (ERK), but not Pyk2, in NPCs. NPC migration could be blocked by using pharmacological inhibitors for these signaling pathways such as LY294002 (a PI3K inhibitor), Myr-ψPKC (a PKC inhibitor), and an ERK1/2 inhibitor. Furthermore, TMP enhanced NPC migration toward the ischemic region in the MCAO rat model. Our findings provide mechanistic insights into the role of TMP in treating the neuropathological diseases, which suggest that TMP may be used as a potent drug for improving NPC migration in stem cell-based therapy.

This is a preview of subscription content, access via your institution.

Fig. 1
Fig. 2
Fig. 3
Fig. 4
Fig. 5
Fig. 6
Fig. 7
Fig. 8

References

  1. Gage FH (2000) Mammalian neural stem cells. Science 287(5457):1433–1438

    CAS  Article  PubMed  Google Scholar 

  2. Zhao C, Deng W, Gage FH (2008) Mechanisms and functional implications of adult neurogenesis. Cell 132(4):645–660. doi:10.1016/j.cell.2008.01.033

    CAS  Article  PubMed  Google Scholar 

  3. van Praag H, Schinder AF, Christie BR, Toni N, Palmer TD, Gage FH (2002) Functional neurogenesis in the adult hippocampus. Nature 415(6875):1030–1034. doi:10.1038/4151030a

    Article  PubMed  Google Scholar 

  4. Corbin JG, Nery S, Fishell G (2001) Telencephalic cells take a tangent: non-radial migration in the mammalian forebrain. Nat Neurosci 4(Suppl):1177–1182. doi:10.1038/nn749

    CAS  Article  PubMed  Google Scholar 

  5. Zupanc GK, Hinsch K, Gage FH (2005) Proliferation, migration, neuronal differentiation, and long-term survival of new cells in the adult zebrafish brain. J Comp Neurol 488(3):290–319. doi:10.1002/cne.20571

    Article  PubMed  Google Scholar 

  6. Kovacs GG, Adle-Biassette H, Milenkovic I, Cipriani S, van Scheppingen J, Aronica E (2014) Linking pathways in the developing and aging brain with neurodegeneration. Neuroscience 269:152–172. doi:10.1016/j.neuroscience. 2014.03.045

    CAS  Article  PubMed  Google Scholar 

  7. Kempermann G (2014) Off the beaten track: new neurons in the adult human striatum. Cell 156(5):870–871. doi:10.1016/j.cell.2014.02.027

    CAS  Article  PubMed  Google Scholar 

  8. Schmidt-Hieber C, Jonas P, Bischofberger J (2004) Enhanced synaptic plasticity in newly generated granule cells of the adult hippocampus. Nature 429(6988):184–187. doi:10.1038/nature02553

    CAS  Article  PubMed  Google Scholar 

  9. Sahay A, Scobie KN, Hill AS, O’Carroll CM, Kheirbek MA, Burghardt NS, Fenton AA, Dranovsky A et al (2011) Increasing adult hippocampal neurogenesis is sufficient to improve pattern separation. Nature 472(7344):466–470. doi:10.1038/nature09817

    CAS  Article  PubMed  PubMed Central  Google Scholar 

  10. Pluchino S, Quattrini A, Brambilla E, Gritti A, Salani G, Dina G, Galli R, Del Carro U et al (2003) Injection of adult neurospheres induces recovery in a chronic model of multiple sclerosis. Nature 422(6933):688–694. doi:10.1038/nature01552

    CAS  Article  PubMed  Google Scholar 

  11. Lindvall O, Kokaia Z (2006) Stem cells for the treatment of neurological disorders. Nature 441(7097):1094–1096. doi:10.1038/nature04960

    CAS  Article  PubMed  Google Scholar 

  12. Tai YT, Svendsen CN (2004) Stem cells as a potential treatment of neurological disorders. Curr Opin Pharmacol 4(1):98–104. doi:10.1016/j.coph.2003.09. 006

    CAS  Article  PubMed  Google Scholar 

  13. Taylor CJ, Jhaveri DJ, Bartlett PF (2013) The therapeutic potential of endogenous hippocampal stem cells for the treatment of neurological disorders. Front Cell Neurosci 7:5. doi:10.3389/fncel.2013.00005

    CAS  PubMed  PubMed Central  Google Scholar 

  14. Liu SY, Sylvester DM (1990) Antithrombotic/antiplatelet activity of tetramethylpyrazine. Thromb Res 58(2):129–140

    CAS  Article  PubMed  Google Scholar 

  15. Chen KJ, Chen K (1992) Ischemic stroke treated with Ligusticum chuanxiong. Chin Med J 105(10):870–873

    CAS  PubMed  Google Scholar 

  16. Chen S, Xiong L, Wang Q, Sang H, Zhu Z, Dong H, Lu Z (2002) Tetramethylpyrazine attenuates spinal cord ischemic injury due to aortic cross-clamping in rabbits. BMC Neurol 2:1

    Article  PubMed  PubMed Central  Google Scholar 

  17. Liao SL, Kao TK, Chen WY, Lin YS, Chen SY, Raung SL, Wu CW, Lu HC et al (2004) Tetramethylpyrazine reduces ischemic brain injury in rats. Neurosci Lett 372(1–2):40–45. doi:10.1016/j.neulet.2004.09.013

    CAS  Article  PubMed  Google Scholar 

  18. Sun Y, Jiang J, Zhang Z, Yu P, Wang L, Xu C, Liu W, Wang Y (2008) Antioxidative and thrombolytic TMP nitrone for treatment of ischemic stroke. Bioorg Med Chem 16(19):8868–8874. doi:10.1016/j.bmc.2008.08. 075

    CAS  Article  PubMed  Google Scholar 

  19. Jiang B, Huang C, Chen XF, Tong LJ, Zhang W (2015) Tetramethylpyrazine produces antidepressant-like effects in mice through promotion of BDNF signaling pathway. Int J Neuropsychopharmacol Off Sci J Coll Int Neuropsychopharmacol. doi:10.1093/ijnp/pyv010

    Google Scholar 

  20. Yan Y, Zhao J, Cao C, Jia Z, Zhou N, Han S, Wang Y, Xu Y et al (2014) Tetramethylpyrazine promotes SH-SY5Y cell differentiation into neurons through epigenetic regulation of Topoisomerase IIbeta. Neuroscience 278:179–193. doi:10.1016/j.neuroscience.2014.08.010

    CAS  Article  PubMed  Google Scholar 

  21. Xiao X, Liu Y, Qi C, Qiu F, Chen X, Zhang J, Yang P (2010) Neuroprotection and enhanced neurogenesis by tetramethylpyrazine in adult rat brain after focal ischemia. Neurol Res 32(5):547–555. doi:10.1179/174313209X414533

    CAS  Article  PubMed  Google Scholar 

  22. Tian Y, Liu Y, Chen X, Zhang H, Shi Q, Zhang J, Yang P (2010) Tetramethylpyrazine promotes proliferation and differentiation of neural stem cells from rat brain in hypoxic condition via mitogen-activated protein kinases pathway in vitro. Neurosci Lett 474(1):26–31. doi:10.1016/j.neulet.2010.02.066

    CAS  Article  PubMed  Google Scholar 

  23. Si YC, Li Q, Xie CE, Niu X, Xia XH, Yu CY (2014) Chinese herbs and their active ingredients for activating xue (blood) promote the proliferation and differentiation of neural stem cells and mesenchymal stem cells. Chin Med 9(1):13. doi:10.1186/1749-8546-9-13

    Article  PubMed  PubMed Central  Google Scholar 

  24. Zhang M, Gao F, Teng F, Zhang C (2014) Tetramethylpyrazine promotes the proliferation and migration of brain endothelial cells. Mol Med Rep 10(1):29–32. doi:10.3892/mmr.2014.2169

    CAS  PubMed  PubMed Central  Google Scholar 

  25. Cai X, Chen Z, Pan X, Xia L, Chen P, Yang Y, Hu H, Zhang J et al (2014) Inhibition of angiogenesis, fibrosis and thrombosis by tetramethylpyrazine: mechanisms contributing to the SDF-1/CXCR4 axis. PLoS One 9(2), e88176. doi:10.1371/journal.pone.0088176

    Article  PubMed  PubMed Central  Google Scholar 

  26. Yu K, Chen Z, Pan X, Yang Y, Tian S, Zhang J, Ge J, Ambati B et al (2012) Tetramethylpyrazine-mediated suppression of C6 gliomas involves inhibition of chemokine receptor CXCR4 expression. Oncol Rep 28(3):955–960. doi:10.3892/or.2012.1866

    CAS  PubMed  Google Scholar 

  27. Chen Z, Pan X, Georgakilas AG, Chen P, Hu H, Yang Y, Tian S, Xia L et al (2013) Tetramethylpyrazine (TMP) protects cerebral neurocytes and inhibits glioma by down regulating chemokine receptor CXCR4 expression. Cancer Lett 336(2):281–289. doi:10.1016/j.canlet.2013.03.015

    CAS  Article  PubMed  Google Scholar 

  28. Wang GF, Shi CG, Sun MZ, Wang L, Wu SX, Wang HF, Xu ZQ, Chen DM (2013) Tetramethylpyrazine attenuates atherosclerosis development and protects endothelial cells from ox-LDL. Cardiovas Drugs Ther / Sponsored Int Soc Cardiovas Pharmacother 27(3):199–210. doi:10.1007/s10557-013-6440-6

    Article  Google Scholar 

  29. Palmer TD, Markakis EA, Willhoite AR, Safar F, Gage FH (1999) Fibroblast growth factor-2 activates a latent neurogenic program in neural stem cells from diverse regions of the adult CNS. J Neurosci : Off J Soc Neurosci 19(19):8487–8497

    CAS  Google Scholar 

  30. Zhao X, Ueba T, Christie BR, Barkho B, McConnell MJ, Nakashima K, Lein ES, Eadie BD et al (2003) Mice lacking methyl-CpG binding protein 1 have deficits in adult neurogenesis and hippocampal function. Proc Natl Acad Sci U S A 100(11):6777–6782. doi:10.1073/pnas.1131928100

    CAS  Article  PubMed  PubMed Central  Google Scholar 

  31. He QW, Xia YP, Chen SC, Wang Y, Huang M, Huang Y, Li JY, Li YN et al (2013) Astrocyte-derived sonic hedgehog contributes to angiogenesis in brain microvascular endothelial cells via RhoA/ROCK pathway after oxygen-glucose deprivation. Mol Neurobiol 47(3):976–987. doi:10.1007/s12035-013-8396-8

    CAS  Article  PubMed  Google Scholar 

  32. Huang YS, Cheng CY, Chueh SH, Hueng DY, Huang YF, Chu CM, Wu ST, Tai MC et al (2012) Involvement of SHP2 in focal adhesion, migration and differentiation of neural stem cells. Brain Dev 34(8):674–684. doi:10.1016/j.braindev.2011.10.011

    Article  PubMed  Google Scholar 

  33. Morani F, Phadngam S, Follo C, Titone R, Thongrakard V, Galetto A, Alabiso O, Isidoro C (2014) PTEN deficiency and mutant p53 confer glucose-addiction to thyroid cancer cells: impact of glucose depletion on cell proliferation, cell survival, autophagy and cell migration. Genes Cancer 5(7–8):226–239

    PubMed  PubMed Central  Google Scholar 

  34. Kong X, Su X, Zhu J, Wang J, Wan H, Zhong M, Li L, Lin N (2014) Neuroprotective effect of buyang huanwu decoction on rat ischemic/reperfusion brain damage by promoting migration of neural precursor cells. Rejuvenation Res 17(3):264–275. doi:10.1089/rej.2013.1468

    CAS  Article  PubMed  PubMed Central  Google Scholar 

  35. Imitola J, Raddassi K, Park KI, Mueller FJ, Nieto M, Teng YD, Frenkel D, Li J et al (2004) Directed migration of neural stem cells to sites of CNS injury by the stromal cell-derived factor 1alpha/CXC chemokine receptor 4 pathway. Proc Natl Acad Sci U S A 101(52):18117–18122. doi:10.1073/pnas.0408258102

    CAS  Article  PubMed  PubMed Central  Google Scholar 

  36. Tran PB, Ren D, Veldhouse TJ, Miller RJ (2004) Chemokine receptors are expressed widely by embryonic and adult neural progenitor cells. J Neurosci Res 76(1):20–34. doi:10.1002/jnr.20001

    CAS  Article  PubMed  Google Scholar 

  37. Taupin P, Gage FH (2002) Adult neurogenesis and neural stem cells of the central nervous system in mammals. J Neurosci Res 69(6):745–749. doi:10.1002/jnr.10378

    CAS  Article  PubMed  Google Scholar 

  38. Jin K, Sun Y, Xie L, Mao XO, Childs J, Peel A, Logvinova A, Banwait S et al (2005) Comparison of ischemia-directed migration of neural precursor cells after intrastriatal, intraventricular, or intravenous transplantation in the rat. Neurobiol Dis 18(2):366–374. doi:10.1016/j.nbd.2004.10.010

    CAS  Article  PubMed  Google Scholar 

  39. Ho WK, Wen HL, Lee CM (1989) Tetramethylpyrazine for treatment of experimentally induced stroke in Mongolian gerbils. Stroke; J Cereb Circ 20(1):96–99

    CAS  Article  Google Scholar 

  40. Hsiao G, Chen YC, Lin JH, Lin KH, Chou DS, Lin CH, Sheu JR (2006) Inhibitory mechanisms of tetramethylpyrazine in middle cerebral artery occlusion (MCAO)-induced focal cerebral ischemia in rats. Planta Med 72(5):411–417. doi:10.1055/s-2005-917242

    CAS  Article  PubMed  Google Scholar 

  41. Kao TK, Ou YC, Kuo JS, Chen WY, Liao SL, Wu CW, Chen CJ, Ling NN et al (2006) Neuroprotection by tetramethylpyrazine against ischemic brain injury in rats. Neurochem Int 48(3):166–176. doi:10.1016/j.neuint.2005.10.008

    CAS  Article  PubMed  Google Scholar 

  42. Wu W, Yu X, Luo XP, Yang SH, Zheng D (2013) Tetramethylpyrazine protects against scopolamine-induced memory impairments in rats by reversing the cAMP/PKA/CREB pathway. Behav Brain Res 253:212–216. doi:10.1016/j.bbr.2013.07.052

    CAS  Article  PubMed  Google Scholar 

  43. Qiu F, Liu Y, Qian YH (2007) Effect of ligustrazine on migration of neuronal precursors after focal cerebral ischemia in adult rats. Zhongguo Zhong xi yi jie he za zhi Zhongguo Zhongxiyi jiehe zazhi = Chinese journal of integrated traditional and Western medicine / Zhongguo Zhong xi yi jie he xue hui, Zhongguo Zhong yi yan jiu yuan zhu ban 27(5):435–438

    CAS  Google Scholar 

  44. Ayala R, Shu T, Tsai LH (2007) Trekking across the brain: the journey of neuronal migration. Cell 128(1):29–43. doi:10.1016/j.cell.2006.12.021

    CAS  Article  PubMed  Google Scholar 

  45. Francis F, Meyer G, Fallet-Bianco C, Moreno S, Kappeler C, Socorro AC, Tuy FP, Beldjord C et al (2006) Human disorders of cortical development: from past to present. Eur J Neurosci 23(4):877–893. doi:10.1111/j.1460-9568.2006.04649.x

    Article  PubMed  Google Scholar 

  46. Kramer N, Walzl A, Unger C, Rosner M, Krupitza G, Hengstschlager M, Dolznig H (2013) In vitro cell migration and invasion assays. Mutat Res 752(1):10–24. doi:10.1016/j.mrrev.2012.08.001

    CAS  Article  PubMed  Google Scholar 

  47. Shang J, Deguchi K, Ohta Y, Liu N, Zhang X, Tian F, Yamashita T, Ikeda Y et al (2011) Strong neurogenesis, angiogenesis, synaptogenesis, and antifibrosis of hepatocyte growth factor in rats brain after transient middle cerebral artery occlusion. J Neurosci Res 89(1):86–95. doi:10.1002/jnr.22524

    CAS  Article  PubMed  Google Scholar 

  48. Louissaint A Jr, Rao S, Leventhal C, Goldman SA (2002) Coordinated interaction of neurogenesis and angiogenesis in the adult songbird brain. Neuron 34(6):945–960

    CAS  Article  PubMed  Google Scholar 

  49. Chen J, Zhang ZG, Li Y, Wang Y, Wang L, Jiang H, Zhang C, Lu M et al (2003) Statins induce angiogenesis, neurogenesis, and synaptogenesis after stroke. Ann Neurol 53(6):743–751. doi:10.1002/ana.10555

    CAS  Article  PubMed  Google Scholar 

  50. Xue L, Wang J, Wang W, Yang Z, Hu Z, Hu M, Ding P (2014) The effect of stromal cell-derived factor 1 in the migration of neural stem cells. Cell Biochem Biophys 70(3):1609–1616. doi:10.1007/s12013-014-0103-5

    CAS  Article  PubMed  Google Scholar 

  51. Lazarini F, Tham TN, Casanova P, Arenzana-Seisdedos F, Dubois-Dalcq M (2003) Role of the alpha-chemokine stromal cell-derived factor (SDF-1) in the developing and mature central nervous system. Glia 42(2):139–148. doi:10.1002/glia.10139

    Article  PubMed  Google Scholar 

  52. Yin W, Ma L, Zhang J, Huang K, Yang Q, Guo YY, Liu SB, Liu YH et al (2013) The migration of neural progenitor cell mediated by SDF-1 is NF-kappaB/HIF-1alpha dependent upon hypoxia. CNS Neurosci Ther 19(3):145–153. doi:10.1111/cns.12049

    CAS  Article  PubMed  Google Scholar 

  53. Schultheiss C, Abe P, Hoffmann F, Mueller W, Kreuder AE, Schutz D, Haege S, Redecker C et al (2013) CXCR4 prevents dispersion of granule neuron precursors in the adult dentate gyrus. Hippocampus 23(12):1345–1358. doi:10.1002/hipo.22180

    CAS  Article  PubMed  Google Scholar 

  54. Robin AM, Zhang ZG, Wang L, Zhang RL, Katakowski M, Zhang L, Wang Y, Zhang C et al (2006) Stromal cell-derived factor 1alpha mediates neural progenitor cell motility after focal cerebral ischemia. J Cereb Blood Flow Metab : Off J Int Soc Cereb Blood Flow Metab 26(1):125–134. doi:10.1038/sj.jcbfm.9600172

    CAS  Article  Google Scholar 

  55. Peng H, Huang Y, Rose J, Erichsen D, Herek S, Fujii N, Tamamura H, Zheng J (2004) Stromal cell-derived factor 1-mediated CXCR4 signaling in rat and human cortical neural progenitor cells. J Neurosci Res 76(1):35–50. doi:10.1002/jnr.20045

    CAS  Article  PubMed  Google Scholar 

  56. Smadja DM, Bieche I, Uzan G, Bompais H, Muller L, Boisson-Vidal C, Vidaud M, Aiach M et al (2005) PAR-1 activation on human late endothelial progenitor cells enhances angiogenesis in vitro with upregulation of the SDF-1/CXCR4 system. Arterioscler Thromb Vasc Biol 25(11):2321–2327. doi:10.1161/01.ATV.0000184762.63888.bd

    CAS  Article  PubMed  Google Scholar 

  57. Reiss K, Mentlein R, Sievers J, Hartmann D (2002) Stromal cell-derived factor 1 is secreted by meningeal cells and acts as chemotactic factor on neuronal stem cells of the cerebellar external granular layer. Neuroscience 115(1):295–305

    CAS  Article  PubMed  Google Scholar 

  58. Li Y, Huang J, He X, Tang G, Tang YH, Liu Y, Lin X, Lu Y et al (2014) Postacute stromal cell-derived factor-1alpha expression promotes neurovascular recovery in ischemic mice. Stroke; J Cereb Cir 45(6):1822–1829. doi:10.1161/STROKEAHA.114.005078

    CAS  Article  Google Scholar 

  59. Luo Y, Cai J, Xue H, Mattson MP, Rao MS (2006) SDF1alpha/CXCR4 signaling stimulates beta-catenin transcriptional activity in rat neural progenitors. Neurosci Lett 398(3):291–295. doi:10.1016/j.neulet.2006.01.024

    CAS  Article  PubMed  Google Scholar 

  60. Peng H, Wu Y, Duan Z, Ciborowski P, Zheng JC (2012) Proteolytic processing of SDF-1alpha by matrix metalloproteinase-2 impairs CXCR4 signaling and reduces neural progenitor cell migration. Protein Cell 3(11):875–882. doi:10.1007/s13238-012-2092-8

    CAS  Article  PubMed  PubMed Central  Google Scholar 

  61. Chen Y, Wei Y, Liu J, Zhang H (2014) Chemotactic responses of neural stem cells to SDF-1alpha correlate closely with their differentiation status. J Mol Neurosci : MN 54(2):219–233. doi:10.1007/s12031-014-0279-6

    CAS  Article  PubMed  Google Scholar 

Download references

Acknowledgments

The investigation was supported by Natural Science Foundation of China (30873394), the Fundamental Research Funds for the Central Public Welfare Research Institutes (ZZ070825, ZXKT15014), National Major Scientific and Technological Special Project for ‘‘Significant New Drugs Creation’’ (No. 2013ZX09301307).

Author information

Affiliations

Authors

Corresponding authors

Correspondence to Xiangying Kong or Na Lin.

Ethics declarations

Conflict of Interest

The authors declare no conflicts of interest.

Additional information

Xiangying Kong and Micun Zhong contributed equally to this work.

Electronic supplementary material

Below is the link to the electronic supplementary material.

Suppl. Fig. 1
figure 9

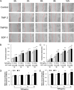
Involvement of the SDF-1 and PI3K pathway in NPCs migration induced by TMP in vitro. (a) NPCs were pretreated with AMD 3100 (5 μg/mL) for 2 h, then incubated with LY294002 (10 μM), 3-(2-Aminoethyl)-5-(4-ethoxyphenyl)methylene -2,4- thiazolidinedione hydrochloride (ERK inhibitor, 10 μM), Myr-ψPKC (10 μM) and PF-431396 (2.5 μM) for 30 min at 37 °C, followed by exposing to TMP (50 μg/mL) for another 24 h. Cell migration was monitored under a microscope. The images are representative of three independent experiments. (b) The data are expressed as the mean ± SD of three independent experiments. **P < 0.01,***P < 0.001 versus Control group. # P < 0.05 versus AMD+TMP group (GIF 143 kb)

Suppl. Fig. 2
figure 10

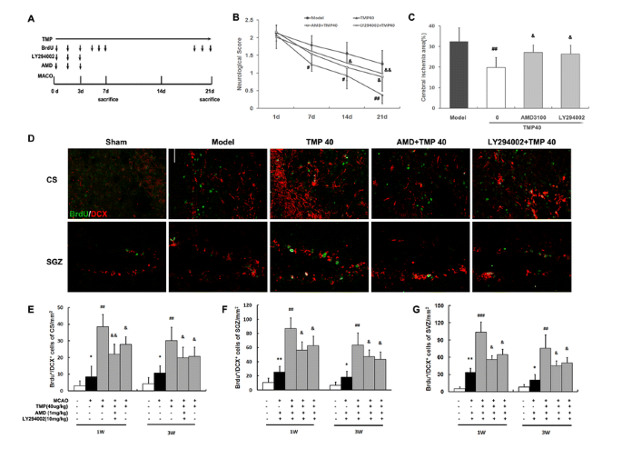
Involvement of the SDF-1 and PI3K pathway in NPCs migration induced by TMP in vivo. (a) Schematic representation of the time course of experimental design. Adults SD rats were subjected to cerebral ischemia operation, then treated with or without TMP (40 mg/kg) in the presence of AMD 3100 (1 mg/kg) or LY294002 (10 mg/kg) for 3 day. Neurological deficit score (b) and infarction volume by TTC staining (c) in MCAO rats were shown. Cells migration was assessed by showing BrdU (green) and DCX (red) double-labeled cells. (d) The microphotographs showed BrdU+/DCX+ cells at day 21 from the corpus striatum (CS) and the subgranular zone (SGZ). Quantitation of BrdU+/DCX+ cells in the CS (e), SGZ (f) and SVZ (g) at day 7 and 21 after MCAO. Data are represented as the mean ± SD (n = 4-8). *P < 0.05, **P < 0.01, versus sham group. # P < 0.05, ## P < 0.01, versus model group. &P < 0.05, &&P < 0.01, versus TMP only group (GIF 102 kb)

High resolution image (TIF 8099 kb)

High resolution image (TIF 10673 kb)

Rights and permissions

Reprints and Permissions

About this article

Verify currency and authenticity via CrossMark

Cite this article

Kong, X., Zhong, M., Su, X. et al. Tetramethylpyrazine Promotes Migration of Neural Precursor Cells via Activating the Phosphatidylinositol 3-Kinase Pathway. Mol Neurobiol 53, 6526–6539 (2016). https://doi.org/10.1007/s12035-015-9551-1

Download citation

  • Received:

  • Accepted:

  • Published:

  • Issue Date:

  • DOI: https://doi.org/10.1007/s12035-015-9551-1

Keywords

  • Neural precursor cells
  • Migration
  • Stromal cell-derived factor 1
  • Neurogenesis
  • Phosphatidylinositol 3-kinase