Skip to main content

S100B as a Potential Biomarker and Therapeutic Target in Multiple Sclerosis

Abstract

Multiple sclerosis (MS) pathology is characterized by neuroinflammation and demyelination. Recently, the inflammatory molecule S100B was identified in cerebrospinal fluid (CSF) and serum of MS patients. Although seen as an astrogliosis marker, lower/physiological levels of S100B are involved in oligodendrocyte differentiation/maturation. Nevertheless, increased S100B levels released upon injury may induce glial reactivity and oligodendrocyte demise, exacerbating tissue damage during an MS episode or delaying the following remyelination. Here, we aimed to unravel the functional role of S100B in the pathogenesis of MS. Elevated S100B levels were detected in the CSF of relapsing-remitting MS patients at diagnosis. Active demyelinating MS lesions showed increased expression of S100B and its receptor, the receptor for advanced glycation end products (RAGE), in the lesion area, while chronic active lesions displayed increased S100B in demyelinated areas with lower expression of RAGE in the rim. Interestingly, reactive astrocytes were identified as the predominant cellular source of S100B, whereas RAGE was expressed by activated microglia/macrophages. Using an ex vivo demyelinating model, cerebral organotypic slice cultures treated with lysophosphatidylcholine (LPC), we observed a marked elevation of S100B upon demyelination, which co-localized mostly with astrocytes. Inhibition of S100B action using a directed antibody reduced LPC-induced demyelination, prevented astrocyte reactivity and abrogated the expression of inflammatory and inflammasome-related molecules. Overall, high S100B expression in MS patient samples suggests its usefulness as a diagnostic biomarker for MS, while the beneficial outcome of its inhibition in our demyelinating model indicates S100B as an emerging therapeutic target in MS.

This is a preview of subscription content, access via your institution.

Fig. 1
Fig. 2
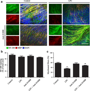
Fig. 3
Fig. 4
Fig. 5
Fig. 6
Fig. 7
Fig. 8
Fig. 9
Fig. 10

References

  1. Lassmann H, Bruck W, Lucchinetti CF (2007) The immunopathology of multiple sclerosis: an overview. Brain Pathol 17(2):210–218. doi:10.1111/j.1750-3639.2007.00064.x

    Article  PubMed  Google Scholar 

  2. Gerlach R, Demel G, Konig HG, Gross U, Prehn JH, Raabe A, Seifert V, Kogel D (2006) Active secretion of S100B from astrocytes during metabolic stress. Neuroscience 141(4):1697–1701. doi:10.1016/j.neuroscience.2006.05.008

    CAS  Article  PubMed  Google Scholar 

  3. Hachem S, Aguirre A, Vives V, Marks A, Gallo V, Legraverend C (2005) Spatial and temporal expression of S100B in cells of oligodendrocyte lineage. Glia 51(2):81–97. doi:10.1002/glia.20184

    CAS  Article  PubMed  Google Scholar 

  4. Donato R, Sorci G, Riuzzi F, Arcuri C, Bianchi R, Brozzi F, Tubaro C, Giambanco I (2009) S100B’s double life: intracellular regulator and extracellular signal. Biochim Biophys Acta 1793(6):1008–1022. doi:10.1016/j.bbamcr.2008.11.009

    CAS  Article  PubMed  Google Scholar 

  5. Goncalves DS, Lenz G, Karl J, Goncalves CA, Rodnight R (2000) Extracellular S100B protein modulates ERK in astrocyte cultures. Neuroreport 11(4):807–809

    CAS  Article  PubMed  Google Scholar 

  6. Reali C, Scintu F, Pillai R, Donato R, Michetti F, Sogos V (2005) S100b counteracts effects of the neurotoxicant trimethyltin on astrocytes and microglia. J Neurosci Res 81(5):677–686. doi:10.1002/jnr.20584

    CAS  Article  PubMed  Google Scholar 

  7. Selinfreund RH, Barger SW, Pledger WJ, Van Eldik LJ (1991) Neurotrophic protein S100 beta stimulates glial cell proliferation. Proc Natl Acad Sci U S A 88(9):3554–3558

    CAS  Article  PubMed  PubMed Central  Google Scholar 

  8. Zhang L, Liu W, Alizadeh D, Zhao D, Farrukh O, Lin J, Badie SA, Badie B (2011) S100B attenuates microglia activation in gliomas: possible role of STAT3 pathway. Glia 59(3):486–498. doi:10.1002/glia.21118

    Article  PubMed  Google Scholar 

  9. Ondruschka B, Pohlers D, Sommer G, Schober K, Teupser D, Franke H, Dressler J (2013) S100B and NSE as useful postmortem biochemical markers of traumatic brain injury in autopsy cases. J Neurotrauma 30(22):1862–1871. doi:10.1089/neu.2013.2895

    Article  PubMed  Google Scholar 

  10. Park JW, Suh GI, Shin HE (2013) Association between cerebrospinal fluid S100B protein and neuronal damage in patients with central nervous system infections. Yonsei Med J 54(3):567–571. doi:10.3349/ymj.2013.54.3.567

    CAS  Article  PubMed  PubMed Central  Google Scholar 

  11. Huttunen HJ, Kuja-Panula J, Sorci G, Agneletti AL, Donato R, Rauvala H (2000) Coregulation of neurite outgrowth and cell survival by amphoterin and S100 proteins through receptor for advanced glycation end products (RAGE) activation. J Biol Chem 275(51):40096–40105. doi:10.1074/jbc.M006993200

    CAS  Article  PubMed  Google Scholar 

  12. Sorci G, Bianchi R, Riuzzi F, Tubaro C, Arcuri C, Giambanco I, Donato R (2010) S100B protein, a damage-associated molecular pattern protein in the brain and heart, and beyond. Cardiovasc Psychiatry Neurol. doi:10.1155/2010/656481

    PubMed  PubMed Central  Google Scholar 

  13. Astrand R, Unden J, Romner B (2013) Clinical use of the calcium-binding S100B protein. Methods Mol Biol 963:373–384. doi:10.1007/978-1-62703-230-8_23

    CAS  Article  PubMed  Google Scholar 

  14. Ostendorp T, Leclerc E, Galichet A, Koch M, Demling N, Weigle B, Heizmann CW, Kroneck PM et al (2007) Structural and functional insights into RAGE activation by multimeric S100B. Embo J 26(16):3868–3878. doi:10.1038/sj.emboj.7601805

    CAS  Article  PubMed  PubMed Central  Google Scholar 

  15. Michetti F, Massaro A, Murazio M (1979) The nervous system-specific S-100 antigen in cerebrospinal fluid of multiple sclerosis patients. Neurosci Lett 11(2):171–175

    CAS  Article  PubMed  Google Scholar 

  16. Petzold A, Eikelenboom MJ, Gveric D, Keir G, Chapman M, Lazeron RH, Cuzner ML, Polman CH et al (2002) Markers for different glial cell responses in multiple sclerosis: clinical and pathological correlations. Brain 125(Pt 7):1462–1473

    CAS  Article  PubMed  Google Scholar 

  17. Rejdak K, Petzold A, Stelmasiak Z, Giovannoni G (2008) Cerebrospinal fluid brain specific proteins in relation to nitric oxide metabolites during relapse of multiple sclerosis. Mult Scler 14(1):59–66. doi:10.1177/1352458507082061

    CAS  Article  PubMed  Google Scholar 

  18. Bartosik-Psujek H, Psujek M, Jaworski J, Stelmasiak Z (2011) Total tau and S100b proteins in different types of multiple sclerosis and during immunosuppressive treatment with mitoxantrone. Acta Neurol Scand 123(4):252–256. doi:10.1111/j.1600-0404.2010.01393

    CAS  Article  PubMed  Google Scholar 

  19. O’Connell KE, Mok T, Sweeney B, Ryan AM, Dev KK (2014) The use of cytokine signature patterns: separating drug naive, interferon and natalizumab-treated multiple sclerosis patients. Autoimmunity 47(8):505–511. doi:10.3109/08916934.2014.930734

    Article  PubMed  Google Scholar 

  20. Falcao AS, Silva RF, Vaz AR, Gomes C, Fernandes A, Barateiro A, Tiribelli C, Brites D (2013) Cross-talk between neurons and astrocytes in response to bilirubin: adverse secondary impacts. Neurotox Res. doi:10.1007/s12640-013-9427-y

    Google Scholar 

  21. van der Valk P, De Groot CJ (2000) Staging of multiple sclerosis (MS) lesions: pathology of the time frame of MS. Neuropathol Appl Neurobiol 26(1):2–10

    Article  PubMed  Google Scholar 

  22. Kooi EJ, Prins M, Bajic N, Belien JA, Gerritsen WH, van Horssen J, Aronica E, van Dam AM et al (2011) Cholinergic imbalance in the multiple sclerosis hippocampus. Acta Neuropathol 122(3):313–322. doi:10.1007/s00401-011-0849-4

    CAS  Article  PubMed  PubMed Central  Google Scholar 

  23. Witte ME, Bo L, Rodenburg RJ, Belien JA, Musters R, Hazes T, Wintjes LT, Smeitink JA et al (2009) Enhanced number and activity of mitochondria in multiple sclerosis lesions. J Pathol 219(2):193–204. doi:10.1002/path.2582

    Article  PubMed  Google Scholar 

  24. Sheridan GK, Dev KK (2012) S1P1 receptor subtype inhibits demyelination and regulates chemokine release in cerebellar slice cultures. Glia 60(3):382–392. doi:10.1002/glia.22272

    Article  PubMed  Google Scholar 

  25. Miron VE, Ludwin SK, Darlington PJ, Jarjour AA, Soliven B, Kennedy TE, Antel JP (2010) Fingolimod (FTY720) enhances remyelination following demyelination of organotypic cerebellar slices. Am J Pathol 176(6):2682–2694. doi:10.2353/ajpath.2010.091234

    CAS  Article  PubMed  PubMed Central  Google Scholar 

  26. Dyer JK, Bourque JA, Steeves JD (2005) The role of complement in immunological demyelination of the mammalian spinal cord. Spinal Cord 43(7):417–425. doi:10.1038/sj.sc.3101737

    CAS  Article  PubMed  Google Scholar 

  27. Sofroniew MV, Vinters HV (2010) Astrocytes: biology and pathology. Acta Neuropathol 119(1):7–35. doi:10.1007/s00401-009-0619-8

    Article  PubMed  Google Scholar 

  28. Inoue M, Shinohara ML (2013) NLRP3 Inflammasome and MS/EAE. Autoimm Dis 2013:859145. doi:10.1155/2013/859145

    Google Scholar 

  29. Lu B, Wang H, Andersson U, Tracey KJ (2013) Regulation of HMGB1 release by inflammasomes. Protein Cell 4(3):163–167. doi:10.1007/s13238-012-2118-2

    CAS  Article  PubMed  PubMed Central  Google Scholar 

  30. Rejdak K, Petzold A, Kocki T, Kurzepa J, Grieb P, Turski WA, Stelmasiak Z (2007) Astrocytic activation in relation to inflammatory markers during clinical exacerbation of relapsing-remitting multiple sclerosis. J Neural Transm 114(8):1011–1015. doi:10.1007/s00702-007-0667-y

    CAS  Article  PubMed  Google Scholar 

  31. Missler U, Wiesmann M, Friedrich C, Kaps M (1997) S-100 protein and neuron-specific enolase concentrations in blood as indicators of infarction volume and prognosis in acute ischemic stroke. Stroke J Cerebr Circ 28(10):1956–1960

    CAS  Article  Google Scholar 

  32. Wunderlich MT, Ebert AD, Kratz T, Goertler M, Jost S, Herrmann M (1999) Early neurobehavioral outcome after stroke is related to release of neurobiochemical markers of brain damage. Stroke J Cerebr Circ 30(6):1190–1195

    CAS  Article  Google Scholar 

  33. Steinhoff BJ, Tumani H, Otto M, Mursch K, Wiltfang J, Herrendorf G, Bittermann HJ, Felgenhauer K et al (1999) Cisternal S100 protein and neuron-specific enolase are elevated and site-specific markers in intractable temporal lobe epilepsy. Epilepsy Res 36(1):75–82

    CAS  Article  PubMed  Google Scholar 

  34. Herrmann M, Jost S, Kutz S, Ebert AD, Kratz T, Wunderlich MT, Synowitz H (2000) Temporal profile of release of neurobiochemical markers of brain damage after traumatic brain injury is associated with intracranial pathology as demonstrated in cranial computerized tomography. J Neurotrauma 17(2):113–122

    CAS  Article  PubMed  Google Scholar 

  35. Adami C, Sorci G, Blasi E, Agneletti AL, Bistoni F, Donato R (2001) S100B expression in and effects on microglia. Glia 33(2):131–142

    CAS  Article  PubMed  Google Scholar 

  36. Donato R (2001) S100: a multigenic family of calcium-modulated proteins of the EF-hand type with intracellular and extracellular functional roles. Int J Biochem Cell Biol 33(7):637–668

    CAS  Article  PubMed  Google Scholar 

  37. Hidaka H, Endo T, Kawamoto S, Yamada E, Umekawa H, Tanabe K, Hara K (1983) Purification and characterization of adipose tissue S-100b protein. J Biol Chem 258(4):2705–2709

    CAS  PubMed  Google Scholar 

  38. Takahashi K, Isobe T, Ohtsuki Y, Akagi T, Sonobe H, Okuyama T (1984) Immunohistochemical study on the distribution of alpha and beta subunits of S-100 protein in human neoplasm and normal tissues. Virchows Archiv B, Cell Pathol Includ Mol Pathol 45(4):385–396

    CAS  Article  Google Scholar 

  39. Koh SX, Lee JK (2014) S100B as a marker for brain damage and blood-brain barrier disruption following exercise. Sports Med 44(3):369–385. doi:10.1007/s40279-013-0119-9

    Article  PubMed  Google Scholar 

  40. Ortiz GG, Pacheco-Moises FP, Macias-Islas MA, Flores-Alvarado LJ, Mireles-Ramirez MA, Gonzalez-Renovato ED, Hernandez-Navarro VE, Sanchez-Lopez AL et al (2014) Role of the blood-brain barrier in multiple sclerosis. Arch Med Res. doi:10.1016/j.arcmed.2014.11.013

    PubMed  Google Scholar 

  41. Van Eldik LJ, Zimmer DB (1987) Secretion of S-100 from rat C6 glioma cells. Brain Res 436(2):367–370

    Article  PubMed  Google Scholar 

  42. Neeper M, Schmidt AM, Brett J, Yan SD, Wang F, Pan YC, Elliston K, Stern D et al (1992) Cloning and expression of a cell surface receptor for advanced glycosylation end products of proteins. J Biol Chem 267(21):14998–15004

    CAS  PubMed  Google Scholar 

  43. Xie J, Reverdatto S, Frolov A, Hoffmann R, Burz DS, Shekhtman A (2008) Structural basis for pattern recognition by the receptor for advanced glycation end products (RAGE). J Biol Chem 283(40):27255–27269. doi:10.1074/jbc.M801622200

    CAS  Article  PubMed  Google Scholar 

  44. Chan FK (2007) Three is better than one: pre-ligand receptor assembly in the regulation of TNF receptor signaling. Cytokine 37(2):101–107. doi:10.1016/j.cyto.2007.03.005

    CAS  Article  PubMed  PubMed Central  Google Scholar 

  45. Villarreal A, Aviles Reyes RX, Angelo MF, Reines AG, Ramos AJ (2011) S100B alters neuronal survival and dendrite extension via RAGE-mediated NF-kappaB signaling. J Neurochem 117(2):321–332. doi:10.1111/j.1471-4159.2011.07207.x

    CAS  Article  PubMed  Google Scholar 

  46. Brozzi F, Arcuri C, Giambanco I, Donato R (2009) S100B protein regulates astrocyte shape and migration via interaction with Src kinase: implications for astrocyte development, activation, and tumor growth. J Biol Chem 284(13):8797–8811. doi:10.1074/jbc.M805897200

    CAS  Article  PubMed  PubMed Central  Google Scholar 

  47. Bianchi R, Kastrisianaki E, Giambanco I, Donato R (2011) S100B protein stimulates microglia migration via RAGE-dependent upregulation of chemokine expression and release. J Biol Chem. doi:10.1074/jbc.M110.169342

    Google Scholar 

  48. Bianchi R, Giambanco I, Donato R (2010) S100B/RAGE-dependent activation of microglia via NF-kappaB and AP-1 Co-regulation of COX-2 expression by S100B, IL-1beta and TNF-alpha. Neurobiol Aging 31(4):665–677. doi:10.1016/j.neurobiolaging.2008.05.017

    CAS  Article  PubMed  Google Scholar 

  49. Steiner J, Bernstein HG, Bogerts B, Gos T, Richter-Landsberg C, Wunderlich MT, Keilhoff G (2008) S100B is expressed in, and released from, OLN-93 oligodendrocytes: Influence of serum and glucose deprivation. Neuroscience 154(2):496–503. doi:10.1016/j.neuroscience.2008.03.060

    CAS  Article  PubMed  Google Scholar 

  50. Su Z, Yuan Y, Chen J, Zhu Y, Qiu Y, Zhu F, Huang A, He C (2011) Reactive astrocytes inhibit the survival and differentiation of oligodendrocyte precursor cells by secreted TNF-alpha. J Neurotrauma 28(6):1089–1100. doi:10.1089/neu.2010.1597

    Article  PubMed  Google Scholar 

  51. Deloulme JC, Raponi E, Gentil BJ, Bertacchi N, Marks A, Labourdette G, Baudier J (2004) Nuclear expression of S100B in oligodendrocyte progenitor cells correlates with differentiation toward the oligodendroglial lineage and modulates oligodendrocytes maturation. Mol Cell Neurosci 27(4):453–465. doi:10.1016/j.mcn.2004.07.008

    CAS  Article  PubMed  Google Scholar 

  52. Compston A, Coles A (2008) Multiple sclerosis. Lancet 372(9648):1502–1517. doi:10.1016/S0140-6736(08)61620-7

    CAS  Article  PubMed  Google Scholar 

  53. Villarreal A, Seoane R, Gonzalez Torres A, Rosciszewski G, Angelo MF, Rossi A, Barker PA, Ramos AJ (2014) S100B protein activates a RAGE-dependent autocrine loop in astrocytes: implications for its role in the propagation of reactive gliosis. J Neurochem. doi:10.1111/jnc.12790

    PubMed  Google Scholar 

  54. Cammer W, Zhang H (1999) Maturation of oligodendrocytes is more sensitive to TNF alpha than is survival of precursors and immature oligodendrocytes. J Neuroimmunol 97(1-2):37–42

    CAS  Article  PubMed  Google Scholar 

  55. Blakemore WF, Gilson JM, Crang AJ (2003) The presence of astrocytes in areas of demyelination influences remyelination following transplantation of oligodendrocyte progenitors. Exp Neurol 184(2):955–963. doi:10.1016/S0014-4886(03)00347-9

    Article  PubMed  Google Scholar 

  56. Birgbauer E, Rao TS, Webb M (2004) Lysolecithin induces demyelination in vitro in a cerebellar slice culture system. J Neurosci Res 78(2):157–166. doi:10.1002/jnr.20248

    CAS  Article  PubMed  Google Scholar 

  57. Kotter MR, Setzu A, Sim FJ, Van Rooijen N, Franklin RJ (2001) Macrophage depletion impairs oligodendrocyte remyelination following lysolecithin-induced demyelination. Glia 35(3):204–212

    CAS  Article  PubMed  Google Scholar 

  58. Napoli I, Neumann H (2010) Protective effects of microglia in multiple sclerosis. Exp Neurol 225(1):24–28. doi:10.1016/j.expneurol.2009.04.024

    Article  PubMed  Google Scholar 

  59. Miron VE, Boyd A, Zhao JW, Yuen TJ, Ruckh JM, Shadrach JL, van Wijngaarden P, Wagers AJ et al (2013) M2 microglia and macrophages drive oligodendrocyte differentiation during CNS remyelination. Nat Neurosci 16(9):1211–1218. doi:10.1038/nn.3469

    CAS  Article  PubMed  PubMed Central  Google Scholar 

  60. Rossi S, Studer V, Motta C, Germani G, Macchiarulo G, Buttari F, Mancino R, Castelli M et al (2014) Cerebrospinal fluid detection of interleukin-1beta in phase of remission predicts disease progression in multiple sclerosis. J Neuroinflammation 11:32. doi:10.1186/1742-2094-11-32

    Article  PubMed  PubMed Central  Google Scholar 

  61. Andersson A, Covacu R, Sunnemark D, Danilov AI, Dal Bianco A, Khademi M, Wallstrom E, Lobell A et al (2008) Pivotal advance: HMGB1 expression in active lesions of human and experimental multiple sclerosis. J Leukoc Biol 84(5):1248–1255. doi:10.1189/jlb.1207844

    CAS  Article  PubMed  Google Scholar 

  62. Chen YC, Chen SD, Miao L, Liu ZG, Li W, Zhao ZX, Sun XJ, Jiang GX et al (2012) Serum levels of interleukin (IL)-18, IL-23 and IL-17 in Chinese patients with multiple sclerosis. J Neuroimmunol 243(1-2):56–60. doi:10.1016/j.jneuroim.2011.12.008

    CAS  Article  PubMed  Google Scholar 

  63. Jha S, Srivastava SY, Brickey WJ, Iocca H, Toews A, Morrison JP, Chen VS, Gris D et al (2010) The inflammasome sensor, NLRP3, regulates CNS inflammation and demyelination via caspase-1 and interleukin-18. J Neurosci 30(47):15811–15820. doi:10.1523/JNEUROSCI.4088-10.2010

    CAS  Article  PubMed  Google Scholar 

  64. Robinson AP, Caldis MW, Harp CT, Goings GE, Miller SD (2013) High-mobility group box 1 protein (HMGB1) neutralization ameliorates experimental autoimmune encephalomyelitis. J Autoimmun 43:32–43. doi:10.1016/j.jaut.2013.02.005

    CAS  Article  PubMed  PubMed Central  Google Scholar 

  65. Gris D, Ye Z, Iocca HA, Wen H, Craven RR, Gris P, Huang M, Schneider M et al (2010) NLRP3 plays a critical role in the development of experimental autoimmune encephalomyelitis by mediating Th1 and Th17 responses. J Immunol 185(2):974–981. doi:10.4049/jimmunol.0904145

    CAS  Article  PubMed  PubMed Central  Google Scholar 

  66. Inoue M, Williams KL, Gunn MD, Shinohara ML (2012) NLRP3 inflammasome induces chemotactic immune cell migration to the CNS in experimental autoimmune encephalomyelitis. Proc Natl Acad Sci U S A 109(26):10480–10485. doi:10.1073/pnas.1201836109

    CAS  Article  PubMed  PubMed Central  Google Scholar 

  67. Yan SS, Wu ZY, Zhang HP, Furtado G, Chen X, Yan SF, Schmidt AM, Brown C et al (2003) Suppression of experimental autoimmune encephalomyelitis by selective blockade of encephalitogenic T-cell infiltration of the central nervous system. Nat Med 9(3):287–293. doi:10.1038/nm831

    CAS  Article  PubMed  Google Scholar 

  68. Turco F, Sarnelli G, Cirillo C, Palumbo I, De Giorgi F, D’Alessandro A, Cammarota M, Giuliano M et al (2014) Enteroglial-derived S100B protein integrates bacteria-induced Toll-like receptor signalling in human enteric glial cells. Gut 63(1):105–115. doi:10.1136/gutjnl-2012-302090

    CAS  Article  PubMed  Google Scholar 

  69. Deane R, Singh I, Sagare AP, Bell RD, Ross NT, LaRue B, Love R, Perry S et al (2012) A multimodal RAGE-specific inhibitor reduces amyloid beta-mediated brain disorder in a mouse model of Alzheimer disease. J Clin Invest 122(4):1377–1392. doi:10.1172/JCI58642

    CAS  Article  PubMed  PubMed Central  Google Scholar 

  70. Pan W, Xin P, Patrick S, Dean S, Keating C, Clawson G (2010) Primer-free aptamer selection using a random DNA library. J Vis Exp (41). doi:10.3791/2039

  71. Farooq SM, Elkhatib WF, Ashour HM (2014) The in vivo and in vitro induction of anterior chamber associated immune deviation to myelin antigens in C57BL/6 mice. Brain Behav Immun 42:118–122. doi:10.1016/j.bbi.2014.06.010

    CAS  Article  PubMed  Google Scholar 

Download references

Acknowledgments

This work was supported by Medal of Honor L’Oréal for Women in Science (FCT, UNESCO, L’Óreal) and innovation grant (Ordem dos Farmacêuticos) to AF, a post-doctoral grant from Fundação para a Ciência e Tecnologia (FCT-SFRH/BPD/96794/2013) and a DuPré Grant from the European Committee for Treatment and Research in Multiple Sclerosis (ECTRIMS) to AB, and by FCT-Pest-OE/SAU/UI4013 to iMed.ULisboa.

Ethical Statement

The use of human samples was approved by the local institutional review board (IRB), both in Life and Health Sciences Research Institute (ICVS), Portugal, and VU University Medical Center Amsterdam, the Netherlands. Animal use complied with the Portuguese Law and the European Community Directive and followed the Federation of European Laboratory Animal Science Associations (FELASA) guidelines and recommendations concerning laboratorial animal welfare, being performed under the guidance of Adelaide Fernandes, with a FELASA level C certification (scientist), approved by the Portuguese Direção-Geral de Veterinária. This ensured that any suffering or other harmful effects experienced by the animals were minimized and have been weighted against the potential benefits to humans.

Author information

Affiliations

Authors

Corresponding author

Correspondence to Adelaide Fernandes.

Electronic Supplementary Material

Below is the link to the electronic supplementary material.

Supplementary Fig. 1
figure 11

(GIF 194 kb)

Supplementary Fig. 2
figure 12

(GIF 31 kb)

High resolution image (TIFF 3535 kb)

High resolution image (TIFF 226 kb)

Rights and permissions

Reprints and Permissions

About this article

Verify currency and authenticity via CrossMark

Cite this article

Barateiro, A., Afonso, V., Santos, G. et al. S100B as a Potential Biomarker and Therapeutic Target in Multiple Sclerosis. Mol Neurobiol 53, 3976–3991 (2016). https://doi.org/10.1007/s12035-015-9336-6

Download citation

  • Received:

  • Accepted:

  • Published:

  • Issue Date:

  • DOI: https://doi.org/10.1007/s12035-015-9336-6

Keywords

  • Cerebellar organotypic slice cultures
  • Demyelination
  • Glial inflammatory response
  • Human samples
  • Multiple sclerosis
  • S100B