Skip to main content

Neuropsin Expression Correlates with Dendritic Marker MAP2c Level in Different Brain Regions of Aging Mice

Abstract

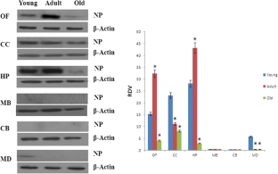
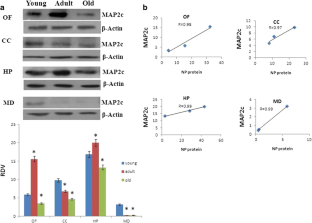
Neuropsin (NP) is a serine protease, implicated in synaptic plasticity and memory acquisition through cleavage of synaptic adhesion molecule, L1CAM. However, NP has not been explored during brain aging that entails drastic deterioration of plasticity and memory with selective regional vulnerability. Therefore, we have analysed the expression of NP and correlated with its function via analysis of endogenous cleavage of L1CAM and level of dendritic marker MAP2c in different regions of the aging mouse brain. While NP expression gradually decreased in the cerebral cortex during aging, it showed a sharp rise in both olfactory bulb and hippocampus in adult and thereafter declined in old age. NP expression was moderate in young medulla, but undetectable in midbrain and cerebellum. It was positively correlated with L1CAM cleavage and MAP2c level in different brain regions during aging. Taken together, our study shows age-dependent regional variation in NP expression and its positive correlation with MAP2c level, suggesting the involvement of NP in MAP2c mediated alterations in dendritic morphology during aging.

This is a preview of subscription content, access via your institution.

Fig. 1
Fig. 2
Fig. 3
Fig. 4
Fig. 5

References

  1. Chen ZL, Yoshida S, Kate K, Momota Y, Suzuki J, Tanaka T, lto J, Nishino H, Aimoto S, Hiroshi K, Shiosaka S (1995) Expression and activity-dependent changes of a novel limbic-serine protease gene in the hippocampus. J Neurosci 75:5088–5097

    Google Scholar 

  2. Tamura H, Ishikawa Y, Hino N, Maeda M, Yoshida S, Kaku S, Shiosaka S (2006) Neuropsin is essential for early processes of memory acquisition and Schaffer collateral long-term potentiation in adult mouse hippocampus in vivo. J Physiol 570:541–551

    Article  PubMed Central  CAS  PubMed  Google Scholar 

  3. Matsumoto-Miyai K, Ninomiya A, Yamasaki H, Tamura H, Nakamura Y, Shiosaka S (2003) NMDA-dependent proteolysis of presynaptic adhesion molecule L1 in the hippocampus by neuropsin. J Neurosci 23:7727–7736

    CAS  PubMed  Google Scholar 

  4. Nakamura Y, Tamura H, Horinouchi K, Shiosaka S (2005) Role of neuropsin in formation and maturation of Schaffer-collateral L1cam-immunoreactive synaptic boutons. J Cell Sci 119:1341–1349

    Article  Google Scholar 

  5. Uthaman SB, Godenschwege TA (2009) L1-type cell adhesion molecules: distinct roles in synaptic targeting, organization and function. In: Umemori H, Hortsch M (eds) The sticky synapse cell adhesion molecules and their role in synapse formation and maintenance. Springer, New York, pp 247–263

    Google Scholar 

  6. Poplawski GHD, Tranziska AK, Leshchyns’ka I, Meier ID, Streichert T, Sytnyk V, Schachner M (2012) L1CAM increases MAP2 expression via the MAPK pathway to promote neurite outgrowth. Mol Cell Neurosci 50:169–178

    Article  CAS  PubMed  Google Scholar 

  7. Haley GE, Kohama SG, Urbanski HF, Raber J (2010) Age-related decreases in SYN levels associated with increases in MAP-2, apoE, and GFAP levels in the rhesus macaque prefrontal cortex and hippocampus. Age (Dordr) 32:283–296

    Article  CAS  Google Scholar 

  8. Bano D, Agostini M, Melino G, Nicotera P (2011) Ageing, neuronal connectivity and brain disorders: an unsolved ripple effect. Mol Neurobiol 43:124–130

    Article  CAS  PubMed  Google Scholar 

  9. Gleichmann M, Zhang Y, Wood WH III, Becker KG, Mughal MR, Pazin MJ, Praaga H, Kobiloa T, Zonderman AB, Troncoso JC, Markesbery WR, Mattson MP (2012) Molecular changes in brain aging and Alzheimer’s disease are mirrored in experimentally silenced cortical neuron networks. Neurobiol Aging 33:205.e1–205.e18

    Article  CAS  Google Scholar 

  10. Sibille E (2013) Molecular aging of the brain, neuroplasticity, and vulnerability to depression and other brain-related disorders. Dialogues Clin Neurosci 15:53–56

    PubMed Central  PubMed  Google Scholar 

  11. Rutten BP, Korr H, Steinbusch HW, Schmitz C (2003) The aging brain: less neurons could be better. Mech Ageing Dev 124:349–355

    Article  PubMed  Google Scholar 

  12. Schliebs R, Arendt T (2011) The cholinergic system in aging and neuronal degeneration. Behav Brain Res 221:555–563

    Article  CAS  PubMed  Google Scholar 

  13. Thakur MK, Konar A, Gautam A (2012) Brain aging: a critical reappraisal. In: Thakur MK, Rattan SIS (eds) Brain aging and therapeutic interventions. Springer, New York, pp 1–18

    Chapter  Google Scholar 

  14. Burger C (2010) Region-specific genetic alterations in the aging hippocampus: implications for cognitive aging. Front Aging Neurosci 2:1–8

    Article  Google Scholar 

  15. Kumar A, Thakur MK (2012) Presenilin 1 and 2 are expressed differentially in the cerebral cortex of mice during development. Neurochem Int 61:778–782

    Article  CAS  PubMed  Google Scholar 

  16. Harada A, Shiosaka S, Ishikawa Y, Komai S (2008) Acute stress increases neuropsin mRNA expression in the mouse hippocampus through the glucocorticoid pathway. Neurosci Lett 436:273–277

    Article  CAS  PubMed  Google Scholar 

  17. Xu Q, Walker D, Bernardo A, Brodbeck J, Balestra EM, Huang Y (2008) Intron-3 retention/splicing controls neuronal expression of apolipoprotein E in the CNS. J Neurosci 28:1452–1459

    Article  CAS  PubMed  Google Scholar 

  18. Suzuki J, Yoshida S, Chen ZL, Momota Y, Kato K, Hirata A, Shiosaka S (1995) Ontogeny of neuropsin mRNA expression in the mouse brain. Neurosci Res 23:345–351

    Article  CAS  PubMed  Google Scholar 

  19. Burke SN, Barnes CA (2006) Neural plasticity in the ageing brain. Nat Rev Neurosci 7:30–40

    Article  CAS  PubMed  Google Scholar 

  20. Crivello NA, Rosenberg IH, Shukitt-Hale B, Bielinski D, Dallal GE, Joseph JA (2007) Aging modifies brain region-specific vulnerability to experimental oxidative stress induced by low dose hydrogen peroxide. Age (Dordr) 4:191–203

    Article  Google Scholar 

  21. Zhao C, Deng W, Gage FH (2008) Mechanisms and functional implications of adult neurogenesis. Cell 132:645–660

    Article  CAS  PubMed  Google Scholar 

  22. Konar A (2013) Molecular analysis of neuropsin in ashwagandha-mediated recovery of scopolamine-induced amnesia and in aging mouse brain. Phd Thesis. Banaras Hindu University, India

  23. Loers G, Chen S, Grumet M, Schachner M (2005) Signal transduction pathways implicated in neural recognition molecule L1 triggered neuroprotection and neuritogenesis. J Neurochem 92:1463–1476

    Article  CAS  PubMed  Google Scholar 

  24. Riedle S, Kiefel H, Gast D, Bondong S, Wolterink S, Gutwein P, Altevogt P (2009) Nuclear translocation and signalling of L1-CAM in human carcinoma cells requiresADAM10 and presenilin/gamma-secretase activity. Biochem J 420:391–402

    Article  PubMed Central  CAS  PubMed  Google Scholar 

  25. Wallace AS, Schmidt C, Schachner M, Wegner M, Anderson RB (2010) L1cam acts as a modifier gene during enteric nervous system development. Neurobiol Dis 40:622–633

    Article  CAS  PubMed  Google Scholar 

  26. Kiefel H, Pfeifer M, Bondong S, Hazin J, Altevogt P (2010) Linking L1CAM-mediated signaling to NF-κB activation. Trends Mol Med 17:178–187

    Article  PubMed  Google Scholar 

  27. Viereck C, Tucker RP, Matus A (1989) The adult rat olfactory system expresses microtubule-associated proteins found in the developing brain. J Neurosci 9:3547–3557

    CAS  PubMed  Google Scholar 

  28. Palmer TD, Takahashi J, Gage FH (1997) The adult rat hippocampus contains primordial neural stem cells. Mol Cell Neurosci 8:389–404

    Article  CAS  PubMed  Google Scholar 

  29. Di Stefano G, Casoli T, Fattoretti P, Gracciotti N, Solazzi M, Bertoni-Freddari C (2001) Distribution of map2 in hippocampus and cerebellum of young and old rats by quantitative immunohistochemistry. J Histochem Cytochem 49:1065–1066

    Article  PubMed  Google Scholar 

  30. Pavlov I, Lauri S, Taira T, Rauvala H (2004) The role of ECM molecules in activity-dependent synaptic development and plasticity. Birth Defects Res 72:12–24

    Article  CAS  Google Scholar 

  31. Lee TW, Tsang VW, Birch NP (2008) Synaptic plasticity associated proteases and protease inhibitors in the brain linked to the processing of extracellular matrix and cell adhesion molecules. Neuron Glia Biol 4:223–234

    Article  PubMed  Google Scholar 

  32. Dityatev A, Schachner M, Sonderegger P (2010) The dual role of the extracellular matrix in synaptic plasticity and homeostasis. Nat Rev Neurosci 11:735–746

    Article  CAS  PubMed  Google Scholar 

  33. Wlodarczyk J, Mukhina I, Kaczmarek L, Dityatev A (2011) Extracellular matrix molecules, their receptors, and secreted proteases in synaptic plasticity. 71: 1040-1053

Download references

Acknowledgments

AK is recipient of Senior Research Fellowship from the Council of Scientific and Industrial Research, India. The work was supported by grants from the Department of Science and Technology, Indian Council of Medical Research, and Department of Biotechnology, Government of India, to MKT.

Conflict of Interest

The authors do not have any actual or potential conflicts including financial, personal or academic interest.

Author information

Affiliations

Authors

Corresponding author

Correspondence to M. K. Thakur.

Rights and permissions

Reprints and Permissions

About this article

Verify currency and authenticity via CrossMark

Cite this article

Konar, A., Thakur, M.K. Neuropsin Expression Correlates with Dendritic Marker MAP2c Level in Different Brain Regions of Aging Mice. Mol Neurobiol 51, 1130–1138 (2015). https://doi.org/10.1007/s12035-014-8780-z

Download citation

  • Received:

  • Accepted:

  • Published:

  • Issue Date:

  • DOI: https://doi.org/10.1007/s12035-014-8780-z

Keywords

  • Aging
  • Gene expression
  • Neuropsin
  • L1CAM
  • MAP2c