Abstract
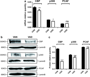
Vitamin A (VA) is an essential micronutrient. Numerous studies have confirmed that VA deficiency (VAD) leads to a decline in learning and memory function. Our previous studies have demonstrated that retinoic acid nuclear receptor α (RARα) in the hippocampus plays a crucial role in learning and memory, but the exact mechanism for this process is unclear. Epigenetic modifications, particularly histone acetylation, are involved in nervous system development, learning and memory function, and the pathogenesis of neurodegenerative diseases. Histone acetyltransferases (HATs), such as CREB-binding protein (CBP), E1A-binding protein p300 (p300), and p300/CBP-associated factor (PCAF), are critical for regulating memory function. The current study uses RARα and CBP as examples to study the connections between the RA signaling pathway and histone acetylation modification and to reveal the epigenetic mechanism in VAD-induced learning and memory impairment. This study examined the expression of RARα, HATs, acetylated histone H3/H4, and memory-related genes (Zif268, cFos, FosB), as well as the interaction of RARα and CBP in the hippocampus of 8-week-old rats. Additionally, the changes shown in vivo were further assessed in primary cultured neurons with the inhibition or overexpression of RARα. We found significantly lower levels of histone acetylation in the VAD rats. Furthermore, this downregulation, which impairs learning and memory, is induced by the dysregulation of CBP-dependent histone acetylation that is mediated by RARα. This work provides a solid theoretical foundation and experimental basis for the importance of ensuring sufficient nutritional VA during pregnancy and early life to prevent impairments of learning and memory in adulthood.







Abbreviations
- VA:
-
Vitamin A
- VAN:
-
Vitamin A normal
- VAD:
-
Vitamin A defiency
- RARα:
-
Retinoid acid nuclear receptor α
- HATs:
-
Histone acetytransferases
- HDACs:
-
Histone deacetylases
- HDACis:
-
Histone deacetylase inhibitors
- RARE:
-
Retinoic acid response element
- NSE:
-
Neuron-specific enolase
- DG:
-
Dentate gyrus
- CBP:
-
CREB-binding protein
- p300:
-
E1A-binding protein
- PCAF:
-
p300/CBP-associated factor
- ChIP:
-
Chromatin immunoprecipitation
References
Goodman AB (2006) Retinoid receptors, transporters, and metabolizers as therapeutic targets in late onset Alzheimer disease. J Cell Physiol 209(3):598–603. doi:10.1002/jcp.20784
Palha JA, Goodman AB (2006) Thyroid hormones and retinoids: a possible link between genes and environment in schizophrenia. Brain Res Rev 51(1):61–71. doi:10.1016/j.brainresrev.2005.10.001
Ormerod AD, Thind CK, Rice SA, Reid IC, Williams JH, McCaffery PJ (2012) Influence of isotretinoin on hippocampal-based learning in human subjects. Psychopharmacology 221(4):667–674. doi:10.1007/s00213-011-2611-y
Golini RS, Delgado SM, Navigatore Fonzo LS, Ponce IT, Lacoste MG, Anzulovich AC (2012) Daily patterns of clock and cognition-related factors are modified in the hippocampus of vitamin A-deficient rats. Hippocampus 22(8):1720–1732. doi:10.1002/hipo.22007
Zhang X, Chen K, Wei XP, Qu P, Liu YX, Chen J, Li TY (2009) Perinatal vitamin A status in relation to neurodevelopmental outcome at two years of age. International journal for vitamin and nutrition research Internationale Zeitschrift fur Vitamin- und Ernahrungsforschung. J Int de vitaminologie et de Nutr 79(4):238–249. doi:10.1024/0300-9831.79.4.238
Zhang X, Chen K, Chen J, Liu YX, Qu P, Li TY (2011) Effect of marginal vitamin A deficiency during pregnancy on retinoic acid receptors and N-methyl-D-aspartate receptor expression in the offspring of rats. J Nutr Biochem 22(12):1112–1120. doi:10.1016/j.jnutbio.2010.09.010
Jiang W, Yu Q, Gong M, Chen L, Wen EY, Bi Y, Zhang Y, Shi Y, Qu P, Liu YX, Wei XP, Chen J, Li TY (2012) Vitamin A deficiency impairs postnatal cognitive function via inhibition of neuronal calcium excitability in hippocampus. J Neurochem 121(6):932–943. doi:10.1111/j.1471-4159.2012.07697.x
Nomoto M, Takeda Y, Uchida S, Mitsuda K, Enomoto H, Saito K, Choi T, Watabe AM, Kobayashi S, Masushige S, Manabe T, Kida S (2012) Dysfunction of the RAR/RXR signaling pathway in the forebrain impairs hippocampal memory and synaptic plasticity. Mol Brain 5:8. doi:10.1186/1756-6606-5-8
Zhao Z, Fan L, Frick KM (2010) Epigenetic alterations regulate estradiol-induced enhancement of memory consolidation. Proc Natl Acad Sci U S A 107(12):5605–5610. doi:10.1073/pnas.0910578107
Monsey MS, Ota KT, Akingbade IF, Hong ES, Schafe GE (2011) Epigenetic alterations are critical for fear memory consolidation and synaptic plasticity in the lateral amygdala. PLoS One 6(5):e19958. doi:10.1371/journal.pone.0019958
Maddox SA, Schafe GE, Ressler KJ (2013) Exploring epigenetic regulation of fear memory and biomarkers associated with post-traumatic stress disorder. Front Psychiatry 4:62. doi:10.3389/fpsyt.2013.00062
Stafford JM, Raybuck JD, Ryabinin AE, Lattal KM (2012) Increasing histone acetylation in the hippocampus-infralimbic network enhances fear extinction. Biol Psychiatry 72(1):25–33. doi:10.1016/j.biopsych.2011.12.012
Guan JS, Haggarty SJ, Giacometti E, Dannenberg JH, Joseph N, Gao J, Nieland TJ, Zhou Y, Wang X, Mazitschek R, Bradner JE, DePinho RA, Jaenisch R, Tsai LH (2009) HDAC2 negatively regulates memory formation and synaptic plasticity. Nature 459(7243):55–60. doi:10.1038/nature07925
Govindarajan N, Rao P, Burkhardt S, Sananbenesi F, Schluter OM, Bradke F, Lu J, Fischer A (2013) Reducing HDAC6 ameliorates cognitive deficits in a mouse model for Alzheimer's disease. EMBO Mol Med 5(1):52–63. doi:10.1002/emmm.201201923
Morris MJ, Mahgoub M, Na ES, Pranav H, Monteggia LM (2013) Loss of histone deacetylase 2 improves working memory and accelerates extinction learning. J Neurosci: Off J Soc Neurosci 33(15):6401–6411. doi:10.1523/JNEUROSCI.1001-12.2013
Rogge GA, Singh H, Dang R, Wood MA (2013) HDAC3 is a negative regulator of cocaine-context-associated memory formation. J Neurosci: Off J Soc Neurosci 33(15):6623–6632. doi:10.1523/JNEUROSCI.4472-12.2013
Wood MA, Kaplan MP, Park A, Blanchard EJ, Oliveira AM, Lombardi TL, Abel T (2005) Transgenic mice expressing a truncated form of CREB-binding protein (CBP) exhibit deficits in hippocampal synaptic plasticity and memory storage. Learn Mem 12(2):111–119. doi:10.1101/lm.86605
Oliveira AM, Wood MA, McDonough CB, Abel T (2007) Transgenic mice expressing an inhibitory truncated form of p300 exhibit long-term memory deficits. Learn Mem 14(9):564–572. doi:10.1101/lm.656907
Maurice T, Duclot F, Meunier J, Naert G, Givalois L, Meffre J, Celerier A, Jacquet C, Copois V, Mechti N, Ozato K, Gongora C (2008) Altered memory capacities and response to stress in p300/CBP-associated factor (PCAF) histone acetylase knockout mice. Neuropsychopharmacology 33(7):1584–1602. doi:10.1038/sj.npp.1301551
Chen G, Zou X, Watanabe H, van Deursen JM, Shen J (2010) CREB binding protein is required for both short-term and long-term memory formation. J Neurosci: Off J Soc Neurosci 30(39):13066–13077. doi:10.1523/JNEUROSCI.2378-10.2010
Barrett RM, Malvaez M, Kramar E, Matheos DP, Arrizon A, Cabrera SM, Lynch G, Greene RW, Wood MA (2011) Hippocampal focal knockout of CBP affects specific histone modifications, long-term potentiation, and long-term memory. Neuropsychopharmacology 36(8):1545–1556. doi:10.1038/npp.2011.61
Lopez-Atalaya JP, Ciccarelli A, Viosca J, Valor LM, Jimenez-Minchan M, Canals S, Giustetto M, Barco A (2011) CBP is required for environmental enrichment-induced neurogenesis and cognitive enhancement. EMBO J 30(20):4287–4298. doi:10.1038/emboj.2011.299
Oliveira AM, Estevez MA, Hawk JD, Grimes S, Brindle PK, Abel T (2011) Subregion-specific p300 conditional knock-out mice exhibit long-term memory impairments. Learn Mem 18(3):161–169. doi:10.1101/lm.1939811
Kotha Subbaramaiah PAC, Dannenberg AJ (2002) Retinoids and carnosol suppress cyclooxygenase-2 transcription by CREB-binding protein/p300-dependent and -independent mechanisms. Cancer Res 62:2522–2530
Lee S, Lee B, Lee JW, Lee SK (2009) Retinoid signaling and neurogenin2 function are coupled for the specification of spinal motor neurons through a chromatin modifier CBP. Neuron 62(5):641–654. doi:10.1016/j.neuron.2009.04.025
Makkonen KM, Pasonen-Seppanen S, Torronen K, Tammi MI, Carlberg C (2009) Regulation of the hyaluronan synthase 2 gene by convergence in cyclic AMP response element-binding protein and retinoid acid receptor signaling. J Biol Chem 284(27):18270–18281. doi:10.1074/jbc.M109.012492
Lackey DE, Hoag KA (2010) Vitamin A upregulates matrix metalloproteinase-9 activity by murine myeloid dendritic cells through a nonclassical transcriptional mechanism. J Nutr 140(8):1502–1508. doi:10.3945/jn.110.122556
Higazi A, Abed M, Chen J, Li Q (2011) Promoter context determines the role of proteasome in ligand-dependent occupancy of retinoic acid responsive elements. Epigenetics 6(2):202–211. doi:10.4161/epi.6.2.13658
Feng D, Wu J, Tian Y, Zhou H, Zhou Y, Hu W, Zhao W, Wei H, Ling B, Ma C (2013) Targeting of histone deacetylases to reactivate tumour suppressor genes and its therapeutic potential in a human cervical cancer xenograft model. PLoS One 8(11):e80657. doi:10.1371/journal.pone.0080657
Gong M, Bi Y, Jiang W, Zhang Y, Chen L, Hou N, Liu Y, Wei X, Chen J, Li T (2011) Immortalized mesenchymal stem cells: an alternative to primary mesenchymal stem cells in neuronal differentiation and neuroregeneration associated studies. J Biomed Sci 18:87. doi:10.1186/1423-0127-18-87
Gong M, Bi Y, Jiang W, Zhang Y, Chen L, Hou N, Chen J, Li T (2013) Retinoic acid receptor beta mediates all-trans retinoic acid facilitation of mesenchymal stem cells neuronal differentiation. Int J Biochem Cell Biol 45(4):866–875. doi:10.1016/j.biocel.2013.01.002
Bousiges O, Vasconcelos AP, Neidl R, Cosquer B, Herbeaux K, Panteleeva I, Loeffler J-P, Cassel J-C, Boutillier A-L (2010) Spatial memory consolidation is associated with induction of several lysine-acetyltransferase (histone acetyltransferase) expression levels and H2B/H4 acetylation-dependent transcriptional events in the rat hippocampus. Neuropsychopharmacology 35(13):2521–2537. doi:10.1038/npp.2010.117
Portha B, Fournier A, Ah Kioon MD, Mezger V, Movassat J (2014) Early environmental factors, alteration of epigenetic marks and metabolic disease susceptibility. Biochimie 97:1–15. doi:10.1016/j.biochi.2013.10.003
Karagiannis TC, Maulik N (2012) Factors influencing epigenetic mechanisms and related diseases. Antioxidants Redox Signal 17(2):192–194. doi:10.1089/ars.2012.4562
Ruemmele FM, Garnier-Lengline H (2012) Why are genetics important for nutrition? Lessons from epigenetic research. Ann Nutr Metab 60(Suppl 3):38–43. doi:10.1159/000337363
Barrett RM, Wood MA (2008) Beyond transcription factors: the role of chromatin modifying enzymes in regulating transcription required for memory. Learn Mem 15(7):460–467. doi:10.1101/lm.917508
Molfese DL (2011) Advancing neuroscience through epigenetics: molecular mechanisms of learning and memory. Dev Neuropsychol 36(7):810–827. doi:10.1080/87565641.2011.606395
Ogryzko VV (2001) Mammalian histone acetyltransferases and their complexes. CMLS Cell Mol Life Sci 58:683–692
Rouaux C, Panteleeva I, Rene F, Gonzalez de Aguilar JL, Echaniz-Laguna A, Dupuis L, Menger Y, Boutillier AL, Loeffler JP (2007) Sodium valproate exerts neuroprotective effects in vivo through CREB-binding protein-dependent mechanisms but does not improve survival in an amyotrophic lateral sclerosis mouse model. J Neurosci: Off J Soc Neurosci 27(21):5535–5545. doi:10.1523/JNEUROSCI.1139-07.2007
Vecsey CG, Hawk JD, Lattal KM, Stein JM, Fabian SA, Attner MA, Cabrera SM, McDonough CB, Brindle PK, Abel T, Wood MA (2007) Histone deacetylase inhibitors enhance memory and synaptic plasticity via CREB: CBP-dependent transcriptional activation. J Neurosci: Off J Soc Neurosci 27(23):6128–6140. doi:10.1523/JNEUROSCI.0296-07.2007
Haettig J, Stefanko DP, Multani ML, Figueroa DX, McQuown SC, Wood MA (2011) HDAC inhibition modulates hippocampus-dependent long-term memory for object location in a CBP-dependent manner. Learn Mem 18(2):71–79. doi:10.1101/lm.1986911
Tsai LN, Ku TK, Salib NK, Crowe DL (2008) Extracellular signals regulate rapid coactivator recruitment at AP-1 sites by altered phosphorylation of both CREB binding protein and c-jun. Mol Cell Biol 28(13):4240–4250. doi:10.1128/MCB.01489-07
Herrera F, Chen Q, Schubert D (2010) Synergistic effect of retinoic acid and cytokines on the regulation of glial fibrillary acidic protein expression. J Biol Chem 285(50):38915–38922. doi:10.1074/jbc.M110.170274
Laursen KB, Wong PM, Gudas LJ (2012) Epigenetic regulation by RARalpha maintains ligand-independent transcriptional activity. Nucleic Acids Res 40(1):102–115. doi:10.1093/nar/gkr637
Bastien J, Rochette-Egly C (2004) Nuclear retinoid receptors and the transcription of retinoid-target genes. Gene 328:1–16. doi:10.1016/j.gene.2003.12.005
Blomhoff R, Blomhoff HK (2006) Overview of retinoid metabolism and function. J Neurobiol 66(7):606–630. doi:10.1002/neu.20242
Rochette-Egly C, Germain P (2009) Dynamic and combinatorial control of gene expression by nuclear retinoic acid receptors (RARs). Nucl Recept Signal 7:e005. doi:10.1621/nrs.07005
Lane MA, Bailey SJ (2005) Role of retinoid signalling in the adult brain. Prog Neurobiol 75(4):275–293. doi:10.1016/j.pneurobio.2005.03.002
Soprano DR, Teets BW, Soprano KJ (2007) Role of retinoic acid in the differentiation of embryonal carcinoma and embryonic stem cells. Vitam Horm 75:69–95. doi:10.1016/s0083-6729(06)75003-8
Kasper LH, Thomas MC, Zambetti GP, Brindle PK (2011) Double null cells reveal that CBP and p300 are dispensable for p53 targets p21 and Mdm2 but variably required for target genes of other signaling pathways. Cell Cycle 10(2):212–221. doi:10.4161/cc.10.2.14542
Irwin DJ, Cohen TJ, Grossman M, Arnold SE, Xie SX, Lee VM, Trojanowski JQ (2012) Acetylated tau, a novel pathological signature in Alzheimer's disease and other tauopathies. Brain: J Neurol 135(Pt 3):807–818. doi:10.1093/brain/aws013
Johnson AA, Sarthi J, Pirooznia SK, Reube W, Elefant F (2013) Increasing Tip60 HAT levels rescues axonal transport defects and associated behavioral phenotypes in a Drosophila Alzheimer's disease model. J Neurosci: Off J Soc Neurosci 33(17):7535–7547. doi:10.1523/JNEUROSCI.3739-12.2013
Pirooznia SK, Elefant F (2013) Targeting specific HATs for neurodegenerative disease treatment: translating basic biology to therapeutic possibilities. Front Cell Neurosci 7:30. doi:10.3389/fncel.2013.00030
Maddox SA, Watts CS, Doye` re V, Schafe GE (2013) A naturally-occurring histone acetyltransferase inhibitor derived from Garcinia indica impairs newly acquired and reactivated fear memories. PLoS One 8(1):e54463. doi:10.1371/journal.pone.0054463.g001
Luis M, Valor JV, Lopez-Atalaya JP, Barco A (2013) Lysine acetyltransferases CBP and p300 as therapeutic targets in cognitive and neurodegenerative disorders. Curr Pharm Des 19:5051–5064
Shaoteng Han TF, Yamatsuji T, Matsuoka J, Miyachi H, Yutaka MMD, Naomoto Y (2010) Anti-tumor effect in human lung cancer by a combination treatment of novel histone deacetylase inhibitors: SL142 or SL325 and retinoic acids. PLoS One 5(11):e13834. doi:10.1371/journal.pone.0013834.g001
Wegert J, Bausenwein S, Kneitz S, Roth S, Graf N, Geissinger E, Gessler M (2011) Retinoic acid pathway activity in Wilms tumors and characterization of biological responses in vitro. Mol Cancer 10(136):1–12. doi:10.1186/1476-4598-10-136
Andrade FO, Nagamine MK, Conti AD, Chaible LM, Fontelles CC, Jordão Junior AA, Vannucchi H, Dagli MLZ, Bassoli BK, Moreno FS, Ong TP (2012) Efficacy of the dietary histone deacetylase inhibitor butyrate alone or in combination with vitamin A against proliferation of MCF-7 human breast cancer cells. Braz J Med Biol Res 45(9):841–850. doi:10.1590/s0100-879x2012007500103
Pili R, Salumbides B, Zhao M, Altiok S, Qian D, Zwiebel J, Carducci MA, Rudek MA (2012) Phase I study of the histone deacetylase inhibitor entinostat in combination with 13-cis retinoic acid in patients with solid tumours. Br J Cancer 106(1):77–84. doi:10.1038/bjc.2011.527
Fredly H, Gjertsen BT, Bruserud Ø (2013) Histone deacetylase inhibition in the treatment of acute myeloid leukemia: the effects of valproic acid on leukemic cells, and the clinical and experimental evidence for combining valproic acid with other antileukemic agents. Clin Epigenetics 5(12):1–13
Brouillard F, Cremisi CE (2003) Concomitant increase of histone acetyltransferase activity and degradation of p300 during retinoic acid-induced differentiation of F9 cells. J Biol Chem 278(41):39509–39516. doi:10.1074/jbc.M307123200
Eaves CJ, Jain AK, Allton K, Iacovino M, Mahen E, Milczarek RJ, Zwaka TP, Kyba M, Barton MC (2012) p53 regulates cell cycle and microRNAs to promote differentiation of human embryonic stem cells. PLoS Biol 10(2):e1001268. doi:10.1371/journal.pbio.1001268
Johnson R, Chen W, Jia W, Wang K, Si X, Zhu S, Duan T, Kang J (2013) Distinct roles for CBP and p300 on the RA-mediated expression of the meiosis commitment gene Stra8 in mouse embryonic stem cells. PLoS One 8(6):e66076. doi:10.1371/journal.pone.0066076
Laursen KB, Mongan NP, Zhuang Y, Ng MM, Benoit YD, Gudas LJ (2013) Polycomb recruitment attenuates retinoic acid-induced transcription of the bivalent NR2F1 gene. Nucleic Acids Res 41(13):6430–6443. doi:10.1093/nar/gkt367
Acknowledgements
This work was supported by the Specialized Research Fund for the National Natural Science Foundation of China (No. 81161120498, 81271221) and the Research Fund for the Doctoral Program of Higher Education of China (No. 20115503110003).
Conflict of Interest
The authors declare no competing financial interests.
Author Contributions
Nali Hou, Min Gong, Yang Bi, Zhifang Dong, Jie Chen, and Tingyu Li designed the research. Nali Hou performed experiments. Lan Ren and Yan Gu helped Nali Hou in experiments. Nali Hou, Min Gong, Jie Chen, and Youxue Liu analyzed the data. Nali Hou, Min Gong, Jie Chen, and Tingyu Li wrote the paper. All authors read and approved the final manuscript.
Author information
Authors and Affiliations
Corresponding authors
Electronic Supplementary Material
Below is the link to the electronic supplementary material.
Fig. S1
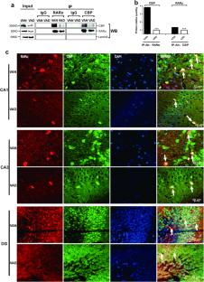
Quantification of fluorescence intensity for the colocalization of RARα and CBP in the rat hippocampus (CA1, CA3, DG). The coexpression of RARα and CBP was weaker in the CA1, CA3 and DG region of the hippocampus in VAD than that in VAN, respectively. The reported values are shown as the mean ± SEM, and the above data were confirmed in at least six samples for each region and each sample was tested in triplicate (n = 6, ***p<0.001). (GIF 23 kb)
Fig. S2
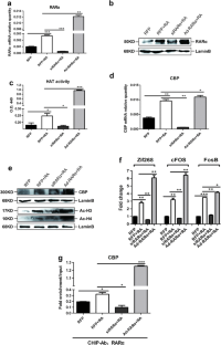
Identification and infection of the primary cultured neurons. a Immunofluorescence staining of neuronal marker NSE in neurons was used to identify the primary cultured cells, and the purity of greater than 90 % was achieved. TD bright light, green expression of NSE, blue DAPI, multicolor merged images of TD, NSE and DAPI. b TD neurons before adenovirus infection, growing well. Primary neurons on day 6 after infection with RFP, siRARα or Ad-RARα, respectively, were positive for RFP under the fluorescence microscope and had similar infection levels. c Primary neurons on day 6 after co-infection with Ad-RARα and siCBP or the negative control GFP lentivirus (NC) were positive for GFP and RFP, respectively, under the fluorescence microscope and showed similar infection levels. Green expression of NC or siCBP, red Ad-RARα, multicolor merged images of TD, Ad-RARRα and siCBP or NC. The original magnification is 200×; scale bars are 20 μm. (GIF 260 kb)
Fig. S3
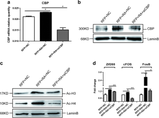
Inhibition of CBP did not affect the expression levels of RARα. a CBP mRNA expression was reduced significantly after infection with siCBP lentivirus (n = 6, *p < 0.05). b RARα mRNA was not obviously affected after treatment with siCBP (n = 6, ns, nonsignificant). c The expression of RARα protein levels showed no significant changes after inhibition of CBP. The results were normalized against LaminB. (GIF 30 kb)
Rights and permissions
About this article
Cite this article
Hou, N., Ren, L., Gong, M. et al. Vitamin A Deficiency Impairs Spatial Learning and Memory: The Mechanism of Abnormal CBP-Dependent Histone Acetylation Regulated by Retinoic Acid Receptor Alpha. Mol Neurobiol 51, 633–647 (2015). https://doi.org/10.1007/s12035-014-8741-6
Received:
Accepted:
Published:
Issue Date:
DOI: https://doi.org/10.1007/s12035-014-8741-6