Skip to main content

Performance of High Quality Minicircle DNA for In Vitro and In Vivo Gene Transfer

Abstract

Plasmid DNA is frequently used particularly for nonviral gene therapy. Conventional plasmid DNA contains bacterial backbone and resistance gene sequences, as well as immunogenic CpG motifs. These components are not required for transgene expression. They represent a potential risk for safe clinical application and reduce gene transfer rates as well as transgene expression. To overcome these drawbacks, the minicircle technology is removing such sequences, to improve performance and also to reduce DNA size. Here, we show the effective production of luciferase, GFP, or lacZ-carrying minicircle DNA with high yield and reproducible high quality. They are used for lipofection or electroporation gene transfer into human melanoma and colon carcinoma cell lines. Comparison of respective parental plasmid and minicircle-mediated luciferase gene transfer shows improved luciferase expression by minicircle in all cell lines. This is not associated with increase in intracellular minicircle copy numbers after lipofection or electroporation. The minicircles rather mediate enhanced transgene mRNA transcription compared to their parental plasmids. In addition, FACS analysis revealed increase in counts of GFP positive cells after minicircle gene transfer, indicating higher gene transfer rates. Furthermore, minicircle showed also improved performance in vivo after jet-injection gene transfer. Therefore, availability of minicircles with reproducible high quality and sufficient amount makes them an applicable and effective alternative to conventional plasmid gene vectors.

This is a preview of subscription content, access via your institution.

Fig. 1
Fig. 2
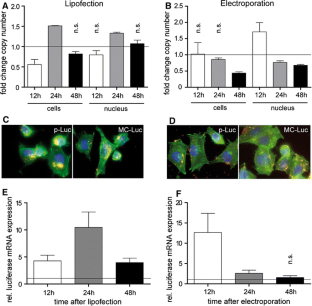
Fig. 3
Fig. 4
Fig. 5
Fig. 6

References

  1. Al-Dosari, M. S., & Gao, X. (2009). Nonviral gene delivery: Principle, limitations, and recent progress. The AAPS Journal, 11, 671–681.

    Article  CAS  Google Scholar 

  2. Edelstein, M. L., Abedi, M. R., & Wixon, J. (2007). Gene therapy clinical trials worldwide to 2007—an update. The Journal of Gene Medicine, 9, 833–842.

    Article  Google Scholar 

  3. Schleef, M., Blaesen, M., Schmeer, M., Marie, C., Scherman, D., & Dickson, G. (2010). Production of non viral DNA vectors. Current Gene Therapy, 10, 487–507.

    Article  CAS  Google Scholar 

  4. Schleef, M., & Schmidt, T. (2001). Animal-free production of ccc-supercoiled plasmids for research and clinical applications. The Journal of Gene Medicine, 6, S45–S53.

    Article  Google Scholar 

  5. Walther, W., & Stein, U. (2000). Viral vectors for gene transfer: A review of their use in the treatment of human disease. Drugs, 60, 249–271.

    Article  CAS  Google Scholar 

  6. Pang, A. S. (1994). Production of antibodies against Bacillus thuringiensis delta endotoxin by injecting its plasmids. Biochemical and Biophysical Research Communications, 202, 1227–1234.

    Article  CAS  Google Scholar 

  7. Hyde, S. C., Pringle, I. A., Abdullah, S., Lawton, A. E., Davies, L. A., & Varathalingam, A. (2008). CpG-free plasmids confer reduced inflammation and sustained pulmonary gene expression. Nature Biotechnology, 26, 549–551.

    Article  CAS  Google Scholar 

  8. Tolmachov, O. (2009). Designing plasmid vectors. Methods in Molecular Biology, 542, 117–129.

    Article  CAS  Google Scholar 

  9. Valera, A., Perales, J. C., Hatzoglou, M., & Bosch, F. (1994). Expression of the neomycin-resistance (neo) gene induces alterations in gene expression and metabolism. Human Gene Therapy, 5, 449–456.

    Article  CAS  Google Scholar 

  10. Chen, Z. Y., He, C. Y., Meuse, L., & Kay, M. A. (2004). Silencing of episomal transgene expression by plasmid bacterial DNA elements in vivo. Gene Therapy, 11, 856–864.

    Article  CAS  Google Scholar 

  11. Riu, E., Grimm, D., Huang, Z., & Kay, M. A. (2005). Increase maintenance and persistence of transgenes by excision of expression cassettes from plasmid sequences in vivo. Human Gene Therapy, 16, 558–570.

    Article  CAS  Google Scholar 

  12. Darquet, A. M., Rangara, R., Kreiss, P., Schwartz, B., Naimi, S., Delaère, P., et al. (1999). Minicircle: An improved DNA molecule for in vitro and in vivo gene transfer. Gene Therapy, 6, 209–218.

    Article  CAS  Google Scholar 

  13. Chen, Z. Y., He, C. Y., & Kay, M. A. (2005). Improved production and purification of minicircle DNA vector free of plasmid bacterial sequences and capable of persistent transgene expression in vivo. Human Gene Therapy, 16, 126–131.

    Article  CAS  Google Scholar 

  14. Kreiss, P., Cameron, B., Darquet, A. M., Scherman, D., & Crouzet, J. (1998). Production of a new DNA vehicle for gene transfer using site-specific recombination. Applied Microbiology and Biotechnology, 49, 560–567.

    Article  CAS  Google Scholar 

  15. Mayrhofer, P., Schleef, M., & Jechlinger, W. (2009). Use of minicircle plasmids for gene therapy. Methods in Molecular Biology, 542, 87–104.

    Article  CAS  Google Scholar 

  16. Sadowski, P. (1986). Site-specific recombinases: Changing partners and doing the twist. Journal of Bacteriology, 165, 341–347.

    CAS  Google Scholar 

  17. Gilbertson, L. (2003). Cre-lox recombination: Creative tools for plant biotechnology. Trends in Biotechnology, 21, 550–555.

    Article  CAS  Google Scholar 

  18. Bigger, B. W., Tolmachov, O., Collomber, J. M., Fragkos, M., Palaszewski, I., & Coutelle, C. (2001). An araC-controlled bacterial cre expression system to produce DNA minicircle vectors for nuclear and mitochondrial gene therapy. Journal of Biological Chemistry, 276, 23018–23027.

    Article  CAS  Google Scholar 

  19. Thorpe, H. M., & Smith, M. C. (1998). In vitro site-specific integration of bacteriophage DNA catalyzed by a recombinase of the resolvase/invertase family. Proceedings of the National Academy of Sciences of the United States of America, 95, 5505–5510.

    Article  CAS  Google Scholar 

  20. Thorpe, H. M., Wilson, S. E., & Smith, M. C. (2000). Control of directionality in the site-specific recombination system of the Streptomyces phage phiC31. Molecular Microbiology, 38, 232–241.

    Article  CAS  Google Scholar 

  21. Bigger B.W., Tolmachov O., Coutelle C. (2002). Methods for the production of minicircles. Imperial College Innovations. WO Patent 2002/083889.

  22. Eberl, L., Kristensen, C. S., Givskov, M., Grohmann, E., Gerlitz, M., & Schwab, H. (1994). Analysis of the multimer resolution system encoded by the parCBA operon of broad-host-range plasmid RP4. Molecular Microbiology, 12, 131–141.

    Article  CAS  Google Scholar 

  23. Smith, M. C., & Thorpe, H. M. (2002). Diversity in the serine recombinases. Molecular Microbiology, 44, 299–307.

    Article  CAS  Google Scholar 

  24. Thomson, J. G., & Ow, D. W. (2006). Site specific recombination systems for the genetic manipulation of eukaryotic genomes. Genesis, 44, 465–476.

    Article  CAS  Google Scholar 

  25. Jechlinger, W., Azimpour Tabrizi, T., Lubitz, W., & Mayrhofer, P. (2004). Minicircle DNA immobilized in bacterial ghosts: In vivo production of safe non-viral DNA delivery vehicles. Journal of Molecular Microbiology and Biotechnology, 8, 222–231.

    Article  Google Scholar 

  26. Wooddell, C. I., Subbotin, V. M., Sebesty, M. G., Griffin, J. B., Zhang, G., Schleef, M., et al. (2011). Muscle damage following delivery of naked plasmid DNA into skeletal muscles is batch-dependent. Human Gene Therapy, 22, 225–235.

    Article  CAS  Google Scholar 

  27. Kreiss, P., Mailhe, P., Sherman, D., & Pitard, B. (1999). Plasmid DNA size does not affect the physicochemical properties of lipoplexes but modulates gene transfer efficiency. Nucleic Acids Research, 27, 3792–3798.

    Article  CAS  Google Scholar 

  28. Yin, W., Xiang, P., & Li, Q. (2005). Investigations of the effect of DNA size in transient transfection assay using dual luciferase system. Analytical Biochemistry, 346, 289–294.

    Article  CAS  Google Scholar 

  29. Zhou, R., Geiger, R. C., & Dean, D. A. (2004). Intracellular trafficking of nucleic acids. Expert Opinion on Drug Delivery, 1, 127–140.

    Article  CAS  Google Scholar 

  30. Khalil, I. A., Kogure, K., Akita, H., & Harashima, H. (2006). Uptake pathways and subsequent intracellular trafficking in nonviral gene delivery. Pharmacological Reviews, 38, 32–45.

    Article  Google Scholar 

  31. Chen, Z.-Y., He, C.-Y., Erhardt, A., & Kay, M. A. (2003). Minicircle DNA vectors devoid of bacterial DNA result in persistent and high-level transgene expression in vivo. Molecular Therapy, 8, 495–500.

    Article  CAS  Google Scholar 

  32. Chen, Z.-Y., Riu, E., He, C. Y., Xu, H., & Kay, M. A. (2008). Silencing of episomal transgene expression in liver by plasmid bacterial backbone DNA is independent of CpG methylation. Molecular Therapy, 16, 548–556.

    Article  CAS  Google Scholar 

  33. Walther, W., Stein, U., Fichtner, I., Malcherek, L., Lemm, M., & Schlag, P. M. (2001). Non-viral in vivo gene delivery into tumors using a novel low volume jet-injection technology. Gene Therapy, 8, 173–180.

    Article  CAS  Google Scholar 

  34. Walther, W., Siegel, R., Kobelt, D., Knösel, T., Dietel, M., Bembenek, A., et al. (2008). Novel jet-injection technology for nonviral intratumoral gene transfer in patients with melanoma and breast cancer. Clinical Cancer Research, 14, 7545–7553.

    Article  CAS  Google Scholar 

  35. Walther, W., Stein, U., Voss, C., Schmidt, T., Schleef, M., & Schlag, P. M. (2003). Stability analysis for long-term storage of naked DNA: Impact on nonviral in vivo gene transfer. Analytical Biochemistry, 318, 230–235.

    Article  CAS  Google Scholar 

Download references

Acknowledgements

We thank U. Stein for helpful discussion and J. Conde Lopez for assistance with the figures. This work was supported by the H.W. & J. Hector foundation, grant M48.2 (to WW) as well as by the CliniGene Network of Excellence funded by the European Commission FP6 Research Program under contract LSHB-CT-2006-018933 and the German Federal Ministry of Education and Research (BMBF) by the grant BioChancePLUS (0313749) to PlasmidFactory.

Author information

Affiliations

Authors

Corresponding author

Correspondence to Wolfgang Walther.

Rights and permissions

Reprints and Permissions

About this article

Cite this article

Kobelt, D., Schleef, M., Schmeer, M. et al. Performance of High Quality Minicircle DNA for In Vitro and In Vivo Gene Transfer. Mol Biotechnol 53, 80–89 (2013). https://doi.org/10.1007/s12033-012-9535-6

Download citation

  • Published:

  • Issue Date:

  • DOI: https://doi.org/10.1007/s12033-012-9535-6

Keywords

  • Minicircle DNA
  • Plasmid DNA
  • Nonviral gene transfer
  • Gene therapy
  • Cancer