Skip to main content

Screening of Peptides Bound to Breast Cancer Stem Cell Specific Surface Marker CD44 by Phage Display

Abstract

CD44, a cancer-associated membrane glycoprotein involved in cell adhesion and tumor progression, has been implicated as a cancer stem cell antigen in several cancers including breast cancer. If the detection sensitivity of CD44 as an early marker for cancer could be improved, this would have important clinical applications. As compared with early stage treatments of other kinds of cancer, treatment of breast cancer is more likely to results in positive outcomes, so this early detection is crucial. Therefore, CD44 is a potential diagnostic target for cancer detection. Herein, we have used a peptide library to screen novel diverse peptides that bind to CD44 with high affinity and characterized the specific binding of these peptides. Our work provides a basis to develop novel diagnostic peptides which may replace antibodies as CD44 detection probes.

This is a preview of subscription content, access via your institution.

Fig. 1
Fig. 2
Fig. 3
Fig. 4
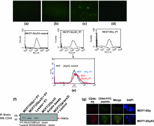
Fig. 5
Fig. 6

References

  1. Keysat, S. B., & Jimeno, A. (2010). More than markers: Biological significance of cancer stem cell-defining molecules. Molecular Cancer Therapeutics, 9, 2450–2457.

    Article  Google Scholar 

  2. Wilko, T., & Sleeman, J. P. (2006). Tumor-induced lymphangiogenesis: A target for cancer therapy? Journal of Biotechnology, 124, 224–241.

    Article  Google Scholar 

  3. Mehlen, P., & Puisieux, A. (2006). Metastasis: A question of life or death. Nature Reviews, 6, 449–458.

    Article  CAS  Google Scholar 

  4. Lapidot, T., Sirard, C., Vormoor, J., Murdoch, B., Hoang, T., Caceres-Cortes, J., et al. (1994). A cell initiating human acute myeloid leukemia after transplantation into SCID mice. Nature, 367, 645–648.

    Article  CAS  Google Scholar 

  5. Al-Hajj, M., Wicha, S. M., Benito-Hernandez, A., Morrison, S. J., & Clarke, M. F. (2003). Prospective identification of tumorigenic breast cancer cells. Proceedings of the National Academy of Sciences of USA, 100, 3983–3988.

    Article  CAS  Google Scholar 

  6. Singh, S. K., Clarke, I. D., Terasaki, M., Bonn, V. E., Hawkins, C., Squire, J., et al. (2003). Identification of a cancer stem cell in human brain tumors. Cancer Research, 63, 5821–5828.

    CAS  Google Scholar 

  7. Collins, A. T., Berry, P. A., Hyde, C., Stower, M. J., & Maitland, N. J. (2005). Prospective identification of tumorigenic prostate cancer stem cells. Cancer Research, 65, 10946–10951.

    Article  CAS  Google Scholar 

  8. Hurt, E. M., Kawasaki, B. T., Klarmann, G. J., Thomas, S. B., & Farrar, W. L. (2008). CD44(+)CD24(−) prostate cells are early cancer progenitor/stem cells that provide a model for patients with poor prognosis. British Journal of Cancer, 98, 756–765.

    Article  CAS  Google Scholar 

  9. Ricci-Vitiani, L., Lombardi, D. G., Pilozzi, E., Biffoni, M., Todaro, M., Peschle, C., et al. (2007). Identification and expansion of human colon-cancer-initiating cells. Nature, 445, 111–115.

    Article  CAS  Google Scholar 

  10. O’Brien, C. A., Pollet, A., Gallinger, S., & Dick, J. El. (2007). A human colon caner cell capable of initiating tumour growth in immunodeficient mice. Nature, 445, 106–110.

    Article  Google Scholar 

  11. Li, C., Heidt, D. G., Dalerba, P., Burant, C. F., Zhang, L., Adsay, V., et al. (2007). Identification of pancreatic cancer stem cells. Cancer Research, 67, 1030–1037.

    Article  CAS  Google Scholar 

  12. Daly, P., Collier, T., & Doyle, S. (2002). PCR-ELISA detection of Escherichia coli in milk. Letters in Applied Microbiology, 34, 222–226.

    Article  CAS  Google Scholar 

  13. Folli, S., Westermann, P., Braichotte, D., Pelegrin, A., Wagnieres, G., van den Bergh, H., et al. (1994). Antibody-indocyanin conjugates for immunophotodetection of human squamous cell carcinoma in nude mice. Cancer Research, 54, 2643–2649.

    CAS  Google Scholar 

  14. Neri, D., Carnemolla, B., Nissim, A., Leprini, A., Querze, G., Balza, E., et al. (1997). Targeting by affinity-matured recombinant antibody fragments of an angiogenesis associated fibronectin isoform. Nature Biotechnology, 15, 1271–1275.

    Article  CAS  Google Scholar 

  15. Goldsmith, S. J. (1997). Receptor imaging: competitive or complementary to antibody imaging? Seminars in Nuclear Medicine, 27, 85–93.

    Article  CAS  Google Scholar 

  16. Chen, Y., Huang, K., Li, X., Lin, X., Zhu, Z., & Wu, Y. (2010). Generation of a stable anti-human CD44v6 scFv and analysis of its cancer-targeting ability in vitro. Cancer Immunology, Immunotherapy, 59, 933–942.

    Article  CAS  Google Scholar 

  17. Ladner, R. C., Sato, A. K., Gorzelang, J., & de Souza, M. (2004). Phage display-derived peptides as therapeutic alternatives to antibodies. Drug Discovery Today, 9, 525–529.

    Article  CAS  Google Scholar 

  18. Yang, L.-M. C., Tam, P. Y., Murray, B. J., Mclntire, T. M., Overstreet, C. M., Weiss, G. A., et al. (2006). Virus electrodes for universal biodetection. Analytical Chemistry, 78, 3265–3270.

    Article  CAS  Google Scholar 

  19. Arap, W., Pasqualini, R., & Ruoslahti, E. (1998). Cancer treatment by targeted drug delivery to tumor vasculature in a mouse model. Science, 279, 377–380.

    Article  CAS  Google Scholar 

  20. Smith, G. P. (1985). Filamentous fusion phage: Novel expression vectors that display cloned antigens on the virion surface. Science, 228, 1315–1317.

    Article  CAS  Google Scholar 

  21. Henry, B. L., Steven, H. B., Nancy, S., & James, A. W. (1991). Selecting high-affinity binding proteins by monovalent phage display. Biochemistry, 30, 10832–10838.

    Article  Google Scholar 

  22. Pande, J., Szewczyk, M. M., & Grover, A. K. (2010). Phage display: Concept, innovations, applications and future. Biotechnology Advances, 28, 849–858.

    Article  CAS  Google Scholar 

  23. La, I. J., Karim, M., & Yoon, M. Y. (2008). Structure and functional effect of tryptophan mutants of Nicotiana tabacum acetohydroxyacid synthase. Bulletin of the Korean Chemical Society, 29, 1823–1826.

    Article  CAS  Google Scholar 

  24. Kim, J., Park, H. Y., Choi, K. J., Joung, H., Han, S. H., Lee, J. S., et al. (2006). Screening of peptide bound to anthrax protective antigen by phage display. Journal of Microbiology and Biotechnology, 16, 1784–1790.

    CAS  Google Scholar 

  25. Feuer, E. J., Wun, W. M., Boring, C. C., Flanders, D., Timmel, M. J., & Tong, T. (1993). The lifetime risk of developing breast cancer. Journal of the National Cancer Institute, 85, 892–897.

    Article  CAS  Google Scholar 

  26. So, W. K., Choi, K. C., Chan, C. W., & Chair, S. Y. (2010). Age-related differences in the quality of life of Chinese women undergoing adjuvant therapy for breast cancer. Research in Gerontological Nursing, 29, 1–8.

    Google Scholar 

  27. To, K., Fotovati, A., Reipas, K. M., Law, J. H., Hu, K., Wang, J., et al. (2010). Y-box binding protein-1 induces the expression of CD44 and CD49f leading to enhanced self-renewal, mammosphere growth, and drug resistance. Cancer Research, 70, 2840–2851.

    Article  CAS  Google Scholar 

  28. Hibino, S., Shibuya, M., Engbring, J. A., Mochizuki, M., Nomizu, M., & Kleinman, H. K. (2004). Malignancy globular domain that binds to CD44 and inhibits identification. Cancer Research, 64, 4810–4816.

    Article  CAS  Google Scholar 

  29. Phillips, T. M., McBride, W. H., & Pajonk, F. (2006). The response of CD24−/low/CD44+ breast cancer-initiating cell to radiation. Journal of the National Cancer Institute, 98, 1777–1785.

    Article  Google Scholar 

  30. Lagadec, C., Vlash, E., Donna, L. D., Meng, Y., Dekmezian, C., Kim, K., et al. (2010). Survival and self-renewing capacity of breast cancer initiating cells during fractionated radiation treatment. Breast Cancer Research, 12, R13.

    Article  Google Scholar 

Download references

Acknowledgments

This study was supported by the Korea Science and Engineering Foundation and the Ministry of Education, Science and Technology through its National Nuclear Technology Program (2009-0081812).

Author information

Affiliations

Authors

Corresponding author

Correspondence to Moon-Young Yoon.

Rights and permissions

Reprints and Permissions

About this article

Cite this article

Park, HY., Lee, KJ., Lee, SJ. et al. Screening of Peptides Bound to Breast Cancer Stem Cell Specific Surface Marker CD44 by Phage Display. Mol Biotechnol 51, 212–220 (2012). https://doi.org/10.1007/s12033-011-9458-7

Download citation

  • Published:

  • Issue Date:

  • DOI: https://doi.org/10.1007/s12033-011-9458-7

Keywords

  • Breast cancer
  • Cancer stem cell marker
  • Diagnostics probe
  • CD44-binding peptides
  • M13 phage display