Skip to main content

Identification of the Trans-Activation Domain and the Nuclear Location Signals of Human Zinc Finger Protein HZF1 (ZNF16)

Abstract

We previously characterized a C2H2-type zinc finger protein HZF1 (ZNF16) and demonstrated its important role in erythroid and megakaryocytic differentiation. This protein was located in nucleus. In this study, we first approved that HZF1 solely could activate lacZ reporter gene in yeast host Y190. This self-activation phenomenon together with structure and distribution of HZF1 suggested it as a potential transcription factor. By the auto-activation experiments and the luciferase reporter system and deletion mutation analysis, we further located the trans-activation domain at amino acid residences 49–197 within the non-zinc finger region of HZF1. An acidic residue-rich subregion (amino acids 49–105) was important for the trans-activation effect, but it could not function independently. By deletion mutation analysis, we also identified three nuclear location signals, which were located in the regions of amino acids 255–280, 328–360, and 460–490, respectively, and all of them within the zinc finger region.

This is a preview of subscription content, access via your institution.

Fig. 1
Fig. 2
Fig. 3
Fig. 4

References

  1. Miller, J., McLachlan, A. D., & Klug, A. (1985). Repetitive zinc-binding domains in the protein transcription factor IIIA from Xenopus oocytes. The EMBO Journal, 4, 1609–1614.

    CAS  Google Scholar 

  2. Lee, M. S., Gippert, G. P., Soman, K. V., Case, D. A., & Wright, P. E. (1989). Three-dimensional solution structure of a single zinc finger DNA-binding domain. Science, 245, 635–637.

    Article  CAS  Google Scholar 

  3. Moore, M., & Ullman, C. (2003). Recent developments in the engineering of zinc finger proteins. Briefings in Functional Genomics and Proteomics, 1, 342–355.

    Article  CAS  Google Scholar 

  4. Shivdasani, R. A., & Orkin, S. H. (1996). The transcriptional control of hematopoiesis. Blood, 87, 4025–4039.

    CAS  Google Scholar 

  5. Shivdasani, R. A. (1997). Stem cell transcription factors. Hematology/Oncology Clinics of North America, 11, 1199–1206.

    Article  CAS  Google Scholar 

  6. Fujiwara, Y., Browne, C. P., Cunniff, K., Goff, S. C., & Orkin, S. H. (1996). Arrested development of embryonic red cell precursors in mouse embryos lacking transcription factor GATA-1. Proceedings of the National Academy of Sciences of the United States of America, 93, 12355–12358.

    Article  CAS  Google Scholar 

  7. Chen, D., & Zhang, G. (2001). Enforced expression of the GATA-3 transcription factor affects cell fate decisions in hematopoiesis. Experimental Hematology, 29, 971–980.

    Article  CAS  Google Scholar 

  8. Perry, C., & Soreq, H. (2002). Transcriptional regulation of erythropoiesis: Fine tuning of combinatorial multi-domain elements. European Journal of Biochemistry, 269, 3607–3618.

    Article  CAS  Google Scholar 

  9. Hock, H., & Orkin, S. H. (2006). Zinc-finger transcription factor Gfi-1: versatile regulator of lymphocytes, neutrophils and hematopoietic stem cells. Current Opinion in Hematology, 13, 1–6.

    Article  CAS  Google Scholar 

  10. Molnár, A., Wu, P., Largespada, D. A., Vortkamp, A., Scherer, S., Copeland, N. G., et al. (1996). The Ikaros gene encodes a family of lymphocyte-restricted zinc finger DNA binding proteins, highly conserved in human and mouse. Journal of Immunology, 156, 585–592.

    Google Scholar 

  11. McCarty, A. S., Kleiger, G., Eisenberg, D., & Smale, S. T. (2003). Selective dimerization of a C2H2 zinc finger subfamily. Molecules and Cells, 11, 459–470.

    CAS  Google Scholar 

  12. Georgopoulos, K., Winandy, S., & Avitahl, N. (1997). The role of the Ikaros gene in lymphocyte development and homeostasis. Annual Review of Immunology, 15, 155–176.

    Article  CAS  Google Scholar 

  13. Wang, J. H., Nichogiannopoulou, A., Wu, L., Sun, L., Sharpe, A. H., Bigby, M., et al. (1996). Selective defects in the development of the fetal and adult lymphoid system in mice with an Ikaros null mutation. Immunity, 5, 537–549.

    Article  CAS  Google Scholar 

  14. Peng, H., Du, Z. W., & Zhang, J. W. (2006). Identification and characterization of a novel zinc finger protein (HZF1) gene and its function in erythroid and megakaryocytic differentiation of K562 cells. Leukemia, 20, 1109–1116.

    Article  CAS  Google Scholar 

  15. Ruden, D. M. (1992). Activating regions of yeast transcription factors must have both acidic and hydrophobic amino acids. Chromosoma, 101, 342–348.

    Article  CAS  Google Scholar 

  16. Ruden, D. M., Ma, J., Li, Y., Wood, K., & Ptashne, M. (1991). Generating yeast transcriptional activators containing no yeast protein sequences. Nature, 350, 250–252.

    Article  CAS  Google Scholar 

  17. Triezenberg, S. J. (1995). Structure and function of transcriptional activation domains. Current Opinion in Genetics & Development, 5, 190–196.

    Article  CAS  Google Scholar 

  18. Mitchell, P. J., & Tjian, R. (1989). Transcriptional regulation in mammalian cells by sequence-specific DNA binding proteins. Science, 245, 371–378.

    Article  CAS  Google Scholar 

  19. Johnson, P. F., Sterneck, E., & Williams, S. C. (1993). Activation domains of transcriptional regulatory proteins. The Journal of Nutritional Biochemistry, 4, 386–398.

    Article  CAS  Google Scholar 

  20. Attardi, L. D., & Tjian, R. (1993). Drosophila tissue-specific transcription factor NTF-1 contains a novel isoleucine-rich activation motif. Genes and Development, 7, 1341–1353.

    Article  CAS  Google Scholar 

  21. Chen, X., & Bieker, J. J. (1996). Erythroid Krüppel-like factor (EKLF) contains a multifunctional transcriptional activation domain important for inter- and intramolecular interactions. The EMBO Journal, 15, 5888–5896.

    CAS  Google Scholar 

  22. Choy, B., & Green, M. R. (1994). Eukaryotic activators function during multiple steps of preinitiation complex assembly. Nature, 366, 531–536.

    Article  Google Scholar 

  23. Kim, T. K., & Roeder, R. (1994). Proline-rich activator CTF1 targets the TFIIB assembly step during transcriptional activation. Proceedings of the National Academy of Sciences of the United States of America, 91, 4170–4174.

    Article  CAS  Google Scholar 

  24. Xiao, H., Pearson, A., Coulombe, B., Truat, R., Zhang, S., Regier, J. L., et al. (1994). Binding of basal transcription factor TFIIH to the acidic activation domains of VP16 and p53. Molecular and Cellular Biology, 14, 7013–7024.

    CAS  Google Scholar 

  25. Lüscher, B., & Eisenman, R. N. (1990). New light on myc and myb. Part II. myb. Genes and Development, 4, 2235–2241.

    Article  Google Scholar 

  26. Hupp, T. R., Meek, D. W., Midgley, C. A., & Lane, D. P. (1992). Regulation of the specific DNA binding function of p53. Cell, 71, 875–886.

    Article  CAS  Google Scholar 

  27. Nerlov, C., & Ziff, E. B. (1994). Three levels of functional interaction determine the activity of CCAAT/enhancer binding protein-alpha on the serum albumin promoter. Genes and Development, 8, 350–362.

    Article  CAS  Google Scholar 

  28. Mattaj, I. W., & Englmeier, L. (1998). Nucleocytoplasmic transport: the soluble phase. Annual Review of Biochemistry, 67, 265–306.

    Article  CAS  Google Scholar 

  29. Schiestl, R. H., & Gietz, R. D. (1989). High efficiency transformation of intact yeast cells using single stranded nucleic acids as a carrier. Current Genetics, 6, 339–346.

    Article  Google Scholar 

  30. Chien, C. T., Bartel, P. L., Sternglanz, R., & Fields, S. (1991). The two-hybrid system: a method to identify and clone genes for proteins that interact with a protein of interest. Proceedings of the National Academy of Sciences of the United States of America, 88, 9578–9582.

    Article  CAS  Google Scholar 

Download references

Acknowledgments

This work was supported by National Nature Science Foundation of China (30870532 and 30721063) and the Special Fund of National Laboratory of China (2060204).

Author information

Affiliations

Authors

Corresponding author

Correspondence to Jun-Wu Zhang.

Electronic supplementary material

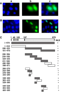
Supplement: Detection of nuclear location signals (NLSs) within HZF1 are shown below.

Supplement Fig. 1

Cellular localization of GFP fused with HZF1 fragment in HeLa cells transfected with partial recombination constructs. (A) DAPI staining of the HeLa cells transfected with the constructs expressing GFP fused a different HZF1 fragment. The nuclei were displayed in bright blue under fluorescent microscope at the wavelength 365 nm excitation. (B) The expression of GFP fused a HZF1 fragment in the transfected HeLa cells was observed under fluorescent microscope at the wavelength 488 nm excitation. It is noticeable that only partial cells were transformed and expressed GFP. (C) The combined result of (A) and (B) to highlight the location of GFP fused HZF1 fragment. (D) The corresponding HZF1 fragments that were fused with GFP in the recombination constructs used for the transfection experiments. (JPG 257 kb)

Supplement Fig. 2

Cellular localization of GFP fused with HZF1 fragment in HeLa cells transfected with partial recombination constructs. (A) DAPI staining of the HeLa cells transfected with the constructs expressing GFP fused a different HZF1 fragment. The nuclei were displayed in bright blue under fluorescent microscope at the wavelength 365 nm excitation. (B) The expression of GFP fused a HZF1 fragment in the transfected HeLa cells was observed under fluorescent microscope at the wavelength 488 nm excitation. It is noticeable that only partial cells were transformed and expressed GFP. (C) The combined result of (A) and (B) to highlight the location of GFP fused HZF1 fragment. (D) The corresponding HZF1 fragments that were fused with GFP in the recombination constructs used for the transfection experiments. (JPG 265 kb)

Supplement Fig. 3

Cellular localization of GFP fused with HZF1 fragment in HeLa cells transfected with partial recombination constructs. (A) DAPI staining of the HeLa cells transfected with the constructs expressing GFP fused a different HZF1 fragment. The nuclei were displayed in bright blue under fluorescent microscope at the wavelength 365 nm excitation. (B) The expression of GFP fused a HZF1 fragment in the transfected HeLa cells was observed under fluorescent microscope at the wavelength 488 nm excitation. It is noticeable that only partial cells were transformed and expressed GFP. (C) The combined result of (A) and (B) to highlight the location of GFP fused HZF1 fragment. (D) The corresponding HZF1 fragments that were fused with GFP in the recombination constructs used for the transfection experiments. (JPG 314 kb)

Supplement Fig. 4

Cellular localization of GFP fused with HZF1 fragment in HeLa cells transfected with partial recombination constructs. (A) DAPI staining of the HeLa cells transfected with the constructs expressing GFP fused a different HZF1 fragment. The nuclei were displayed in bright blue under fluorescent microscope at the wavelength 365 nm excitation. (B) The expression of GFP fused a HZF1 fragment in the transfected HeLa cells was observed under fluorescent microscope at the wavelength 488 nm excitation. It is noticeable that only partial cells were transformed and expressed GFP. (C) The combined result of (A) and (B) to highlight the location of GFP fused HZF1 fragment. (D) The corresponding HZF1 fragments that were fused with GFP in the recombination constructs used for the transfection experiments. (JPG 267 kb)

Rights and permissions

Reprints and Permissions

About this article

Cite this article

Deng, MJ., Li, XB., Peng, H. et al. Identification of the Trans-Activation Domain and the Nuclear Location Signals of Human Zinc Finger Protein HZF1 (ZNF16). Mol Biotechnol 44, 83–89 (2010). https://doi.org/10.1007/s12033-009-9210-8

Download citation

  • Received:

  • Accepted:

  • Published:

  • Issue Date:

  • DOI: https://doi.org/10.1007/s12033-009-9210-8

Keywords

  • Zinc finger protein HZF1 (ZNF16)
  • Transcriptional factor
  • Trans-activation domain
  • Nuclear location signals