Skip to main content

Knockdown of STEAP1 inhibits cell growth and induces apoptosis in LNCaP prostate cancer cells counteracting the effect of androgens

Abstract

Six transmembrane epithelial antigen of the prostate 1 (STEAP1) is overexpressed in numerous types of tumors, especially in prostate cancer. STEAP1 is located in the plasma membrane of epithelial cells and may play an important role in inter- and intracellular communication. Several studies suggest STEAP1 as a potential biomarker and an immunotherapeutic target for prostate cancer. However, the role of STEAP1 in cell proliferation and apoptosis remains unclear. Therefore, the role of STEAP1 in prostate cancer cells proliferation and apoptosis was determined by inducing STEAP1 gene knockdown in LNCaP cells. In addition, the effect of DHT on the proliferation of LNCaP cells knocked down for STEAP1 gene was evaluated. Our results demonstrated that silencing the STEAP1 gene reduces LNCaP cell viability and proliferation, while inducing apoptosis. In addition, we showed that the cellular and molecular effects of STEAP1 gene knockdown may be independent of DHT treatment, and blocking STEAP1 may reveal to be an appropriate strategy to activate apoptosis in cancer cells, as well as to prevent the proliferative and anti-apoptotic effects of DHT in prostate cancer.

This is a preview of subscription content, access via your institution.

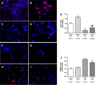
Fig. 1
Fig. 2
Fig. 3
Fig. 4
Fig. 5
Fig. 6
Fig. 7

References

  1. Siegel RL, Miller KD, Jemal A. Cancer statistics, 2016. CA Cancer J Clin. 2016;66(1):7–30.

    Article  PubMed  Google Scholar 

  2. de Marzo AM, et al. Stem cell features of benign and malignant prostate epithelial cells. J Urol. 1998;160(6):2381–92.

    Article  PubMed  Google Scholar 

  3. Wang D, Tindall DJ. Androgen action during prostate carcinogenesis. In: Saatcioglu F, editor. Androgen action. Berlin: Springer; 2011. p. 25–44.

    Chapter  Google Scholar 

  4. Grunewald TG, et al. STEAP1 is associated with the invasive and oxidative stress phenotype of Ewing tumors. Mol Cancer Res. 2012;10(1):52–65.

    CAS  Article  PubMed  Google Scholar 

  5. Hubert RS, et al. STEAP: a prostate-specific cell-surface antigen highly expressed in human prostate tumors. PNAS. 1999;96(25):14523–8.

    CAS  Article  PubMed  PubMed Central  Google Scholar 

  6. Maia CJB, et al. STEAP1 is over-expressed in breast cancer and down-regulated by 17beta-estradiol in MCF-7 cells and in the rat mammary gland. Endocrine. 2008;34(1–3):108–16.

    CAS  Article  PubMed  Google Scholar 

  7. Yang D, et al. Murine six-transmembrane epithelial antigen of the prostate, prostate stem cell antigen, and prostate-specific membrane antigen: prostate-specific cell-surface antigens highly expressed in prostate cancer of transgenic adenocarcinoma mouse prostate mice. Cancer Res. 2001;61(15):5857–60.

    CAS  PubMed  Google Scholar 

  8. Gomes IM, et al. Six transmembrane epithelial antigen of the prostate 1 is down-regulated by sex hormones in prostate cells. Prostate. 2012;73(6):605–13.

    Article  PubMed  Google Scholar 

  9. Gomes IM, Arinto P, Lopes C, Santos CR, Maia CJ. STEAP1 is over-expressed in prostate cancer and prostatic intraepithelial neoplasia lesions, and it is positively associated with Gleason score. Urol Oncol Semin Orig Investig. 2013;32(1):53.e23–9.

    Article  Google Scholar 

  10. Barroca-Ferreira J, et al. Targeting STEAP1 protein in human cancer: current trends and future challenges. Curr Cancer Drug Targets. 2018;18(3):222–30. https://doi.org/10.2174/1568009617666170427103732.

    CAS  Article  Google Scholar 

  11. Alves PMS, et al. STEAP, a prostate tumor antigen, is a target of human CD8+ T cells. Cancer Immunol Immun. 2006;55(12):1515–23.

    CAS  Article  Google Scholar 

  12. Azumi M, et al. Six-transmembrane epithelial antigen of the prostate as an immunotherapeutic target for renal cell and bladder cancer. J Urol. 2010;183(5):2036–44.

    CAS  Article  PubMed  Google Scholar 

  13. Garcia-Hernandez MDLL, et al. In vivo effects of vaccination with six-transmembrane epithelial antigen of the prostate: a candidate antigen for treating prostate cancer. Cancer Res. 2007;67(3):1344–51.

    CAS  Article  Google Scholar 

  14. Grunewald T, et al. High STEAP1 expression is associated with improved outcome of Ewing’s sarcoma patients. Ann Oncol. 2012;23(8):2185–90.

    CAS  Article  PubMed  Google Scholar 

  15. Valenti MT, et al. STEAP mRNA detection in serum of patients with solid tumours. Cancer Lett. 2009;273(1):122–6.

    CAS  Article  PubMed  Google Scholar 

  16. Gomes IM, Maia CJ, Santos CR. STEAP proteins: from structure to applications in cancer therapy. Mol Cancer Res. 2012;10(5):573–87.

    CAS  Article  PubMed  Google Scholar 

  17. Challita-Eid PM, et al. Monoclonal antibodies to six-transmembrane epithelial antigen of the prostate-1 inhibit intercellular communication in vitro and growth of human tumor xenografts in vivo. Cancer Res. 2007;67(12):5798–805.

    CAS  Article  PubMed  Google Scholar 

  18. Yamamoto T, et al. Six-transmembrane epithelial antigen of the prostate-1 plays a role for in vivo tumor growth via intercellular communication. Exp Cell Res. 2013;319(17):2617–26.

    CAS  Article  PubMed  Google Scholar 

  19. Valenti M, et al. Zoledronic acid decreases mRNA six-transmembrane epithelial antigen of prostate protein expression in prostate cancer cells. J Endocrinol Invest. 2010;33(4):244–9.

    CAS  Article  PubMed  Google Scholar 

  20. Pfaffl MW. A new mathematical model for relative quantification in real-time RT-PCR. Nucleic Acids Res. 2001;29(9):e45.

    CAS  Article  PubMed  PubMed Central  Google Scholar 

  21. Hanahan D, Weinberg RA. The hallmarks of cancer. Cell. 2000;100(1):57–70.

    CAS  Article  PubMed  Google Scholar 

  22. Carthew RW, Sontheimer EJ. Origins and mechanisms of miRNAs and siRNAs. Cell. 2009;136(4):642–55.

    CAS  Article  PubMed  PubMed Central  Google Scholar 

  23. Gomes IM, Santos CR, Maia CJ. Expression of STEAP1 and STEAP1B in prostate cell lines, and the putative regulation of STEAP1 by post-transcriptional and post-translational mechanisms. Genes Cancer. 2014;5(3–4):142–51.

    PubMed  PubMed Central  Google Scholar 

  24. He G, et al. Induction of p21 by p53 following DNA damage inhibits both Cdk4 and Cdk2 activities. Oncogene. 2005;24(18):2929–43.

    CAS  Article  PubMed  Google Scholar 

  25. Pietenpol JA, Stewart ZA. Cell cycle checkpoint signaling: cell cycle arrest versus apoptosis. Toxicology. 2002;181–182:475–81.

    Article  PubMed  Google Scholar 

  26. Gan L, et al. Resistance to docetaxel-induced apoptosis in prostate cancer cells by p38/p53/p21 signaling. Prostate. 2011;71(11):1158–66.

    CAS  Article  PubMed  Google Scholar 

  27. Abbas T, Dutta A. p21 in cancer: intricate networks and multiple activities. Nat Rev Cancer. 2009;9(6):400–14.

    CAS  Article  PubMed  PubMed Central  Google Scholar 

  28. Zimmermann KC, Green DR. How cells die: apoptosis pathways. J Allergy Clin Immunol. 2001;108(4, Supplement):S99–103.

    CAS  Article  PubMed  Google Scholar 

  29. Lee C, et al. Regulation of proliferation and production of prostate-specific antigen in androgen-sensitive prostatic cancer cells, LNCaP, by dihydrotestosterone. Endocrinology. 1995;136(2):796–803.

    CAS  Article  PubMed  Google Scholar 

Download references

Acknowledgements

Thanks are due to Santander Totta Bank for the research grant to Inês M Gomes and Foundation for Science and Technology (FCT) for the PhD scholarships to Sandra Rocha (SFRH/BD/115693/2016) and Carlos Gaspar (SFRH/BDE/112920/2015).

Funding

This work is supported by FEDER funds through the POCI—COMPETE 2020—Operational Programme Competitiveness and Internationalisation in Axis I—Strengthening research, technological development and innovation (Project No. 007491) and National Funds by FCT—Foundation for Science and Technology (Project UID/Multi/00709).

Author information

Affiliations

Authors

Contributions

IMG and SMR performed the collection, wrote and edited the manuscript and also contributed to the analysis and interpretation of data; CG and MIA performed the collection and contributed to the data analysis; CRS and SS designed the conceptual study, contributed to the analysis and interpretation of data and also involved in the critical reading of the manuscript; and CJM designed the conceptual study, contributed to the analysis and interpretation of data, involved in the critical reading of the manuscript and also approval of the final manuscript.

Corresponding author

Correspondence to Cláudio Jorge Maia.

Ethics declarations

Conflict of interest

The authors declare that they have no conflicts of interest with the contents of this article.

Ethical approval

This article does not contain any studies with human participants or animals performed by any of the authors.

Rights and permissions

Reprints and Permissions

About this article

Verify currency and authenticity via CrossMark

Cite this article

Gomes, I.M., Rocha, S.M., Gaspar, C. et al. Knockdown of STEAP1 inhibits cell growth and induces apoptosis in LNCaP prostate cancer cells counteracting the effect of androgens. Med Oncol 35, 40 (2018). https://doi.org/10.1007/s12032-018-1100-0

Download citation

  • Received:

  • Accepted:

  • Published:

  • DOI: https://doi.org/10.1007/s12032-018-1100-0

Keywords

  • STEAP1
  • Prostate cancer
  • siRNA
  • Apoptosis
  • Proliferation