Skip to main content

KLF4 Exerts Sedative Effects in Pentobarbital-Treated Mice

Abstract

KLF4 is a zinc-finger transcription factor that plays an essential role in many biological processes, including neuroinflammation, neuron regeneration, cell proliferation, and apoptosis. Through effects on these processes, KLF4 has likely roles in Alzheimer’s disease, Parkinson’s disease, and traumatic brain injury. However, little is known about the role of KLF4 in more immediate behavioral processes that similarly depend upon broad changes in brain excitability, such as the sleep process. Here, behavioral approaches, western blot, and immunohistochemical experiments were used to explore the role of KLF4 on sedation and the potential mechanisms of those effects. The results showed that overexpression of KLF4 prolonged loss of righting reflex (LORR) duration in pentobarbital-treated mice and increased c-Fos expression in the lateral hypothalamus (LH) and the ventrolateral preoptic nucleus (VLPO), while it decreased c-Fos expression in the tuberomammillary nucleus (TMN). Moreover, overexpression of KLF4 reduced the expression of p53 in the hypothalamus and increased the expression of STAT3 in the hypothalamus. Therefore, these results suggest that KLF4 exerts sedative effects through the regulation of p53 and STAT3 expression, and it indicates a role of KLF4 ligands in the treatment of sleep disorders.

This is a preview of subscription content, access via your institution.

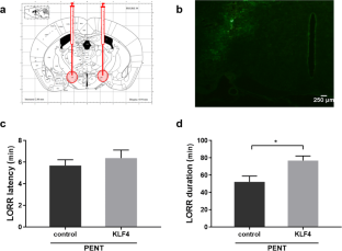
Fig. 1
Fig. 2
Fig. 3
Fig. 4
Fig. 5
Fig. 6

Abbreviations

LH:

lateral hypothalamic

VLPO:

ventrolateral preoptic nucleus

TMN:

tuberomammillary nucleus

KET:

ketamine

MDZ:

midazolam

CH:

chloral hydrate

PENT:

pentobarbital sodium

ARC:

hypothalamic arcuate nucleus

Orx:

orexin neuron

MCH:

melanin-concentrating hormones

PVN:

paraventricular

SON:

supraoptic

References

  • Ahnaou A, Drinkenburg WH, Bouwknecht JA, Alcazar J, Steckler T, Dautzenberg FM (2008) Blocking melanin-concentrating hormone MCH1 receptor affects rat sleep-wake architecture. Eur J Pharmacol 579(1-3):177–188

    CAS  PubMed  Google Scholar 

  • Álvaro-Bartolomé M, García-Sevilla JA (2015) The neuroplastic index p-FADD/FADD and phosphoprotein PEA-15, interacting at GABAA receptor, are upregulated in brain cortex during midazolam-induced hypnosis in mice. Eur Neuropsychopharmacol 25(11):2131–2144

    PubMed  Google Scholar 

  • Arrigoni E, Chee M, Fuller PM (2019) To eat or to sleep: that is a lateral hypothalamic question. Neuropharmacology 154:34–49

  • Artamokhina IV, Belova VA, Romanova IV (2011) Immunohistochemical investigation of Bcl-2 and p53 levels in rat hypothalamus after sleep deprivation. Zh Evol Biokhim Fiziol 47(5):391–395

    CAS  PubMed  Google Scholar 

  • Azdad K, Piet R, Poulain DA, Oliet SH (2003) Dopamine D4 receptor-mediated presynaptic inhibition of GABAergic transmission in the rat supraoptic nucleus. J Neurophysiol 90(2):559–565

    CAS  PubMed  Google Scholar 

  • Baglioni C, Battagliese G, Feige B, Spiegelhalder K, Nissen C, Voderholzer U, Lombardo C, Riemann D (2011) Insomnia as a predictor of depression: a meta-analytic evaluation of longitudinal epidemiological studies. J Affect Disord 135(1-3):10–19

    PubMed  Google Scholar 

  • Beland FA (1999) NTP technical report on the toxicity and metabolism studies of chloral hydrate (CAS No. 302-17-0). Administered by gavage to F344/N rats and B6C3F1 mice. Toxic Rep Ser (59):1–66, A1-1E7

  • Bonnavion P, Jackson AC, Carter ME, de Lecea L (2015) Antagonistic interplay between hypocretin and leptin in the lateral hypothalamus regulates stress responses. Nat Commun 6:6266

    CAS  PubMed  PubMed Central  Google Scholar 

  • Borbély AA (1977) Sleep in the rat during food deprivation and subsequent restitution of food. Brain Res 124(3):457–471

    PubMed  Google Scholar 

  • Buysse DJ (2013) Insomnia. JAMA 309(7):706–716

    CAS  PubMed  PubMed Central  Google Scholar 

  • Cheng Z, Zou X, Jin Y, Gao S, Lv J, Li B, Cui R (2018) The role of KLF4 in Alzheimer’s disease. Front Cell Neurosci 12:325

    CAS  PubMed  PubMed Central  Google Scholar 

  • Chou TC, Bjorkum AA, Gaus SE, Lu J, Scammell TE, Saper CB (2002) Afferents to the ventrolateral preoptic nucleus. J Neurosci 22(3):977–990

    CAS  PubMed  PubMed Central  Google Scholar 

  • Ciriello J, Moreau JM, McCoy A, Jones DL (2016) Effect of intermittent hypoxia on arcuate nucleus in the leptin-deficient rat. Neurosci Lett 626:112–118

    CAS  PubMed  Google Scholar 

  • Crönlein T (2016) Insomnia and obesity. Curr Opin Psychiatry 29(6):409–412

    PubMed  Google Scholar 

  • Cui DM, Zeng T, Ren J, Wang K, Jin Y, Zhou L, Gao L (2017) KLF4 knockdown attenuates TBI-induced neuronal damage through p53 and JAK-STAT3 signaling. CNS Neurosci Ther 23(2):106–118

    CAS  PubMed  Google Scholar 

  • Cutler AJ (2016) The role of insomnia in depression and anxiety: its impact on functioning, treatment, and outcomes. J Clin Psychiatry 77(8):e1010

    PubMed  Google Scholar 

  • DeBardeleben HK, Lopes LE, Nessel MP, Raizen DM (2017) Stress-induced sleep after exposure to ultraviolet light is promoted by p53 in Caenorhabditis elegans. Genetics 207(2):571–582

    CAS  PubMed  PubMed Central  Google Scholar 

  • Dewasmes G, Duchamp C, Minaire Y (1989) Sleep changes in fasting rats. Physiol Behav 46(2):179–184

    CAS  PubMed  Google Scholar 

  • Franklin KBJ, Paxinos G (2013) Paxinos and Franklin’s the mouse brain in stereotaxic coordinates, Fourth edn. Academic Press, an imprint of Elsevier, Amsterdam

    Google Scholar 

  • Friedman J (2016) The long road to leptin. J Clin Invest 126(12):4727–4734

    PubMed  PubMed Central  Google Scholar 

  • Ghaleb AM, Yang VW (2017) Krüppel-like factor 4 (KLF4): what we currently know. Gene 611:27–37

    CAS  PubMed  PubMed Central  Google Scholar 

  • Ghaleb AM, Nandan MO, Chanchevalap S, Dalton WB, Hisamuddin IM, Yang VW (2005) Krüppel-like factors 4 and 5: the yin and yang regulators of cellular proliferation. Cell Res 15(2):92–96

    CAS  PubMed  PubMed Central  Google Scholar 

  • Goldstein N, Levine BJ, Loy KA, Duke WL, Meyerson OS, Jamnik AA, Carter ME (2018) Hypothalamic neurons that regulate feeding can influence sleep/wake states based on homeostatic need. Curr Biol 28(23):3736–3747.e3

    CAS  PubMed  PubMed Central  Google Scholar 

  • Gottesmann C (2004) Brain inhibitory mechanisms involved in basic and higher integrated sleep processes. Brain Res Brain Res Rev 45(3):230–249

    CAS  PubMed  Google Scholar 

  • Guesdon B, Minet-Ringet J, Tomé DG, Even PC (2005) Restriction-refeeding of calories and protein induces changes to slow wave and paradoxical sleep that parallel changes in body lipid and protein levels in rats. Behav Brain Res 164(2):156–164

    CAS  PubMed  Google Scholar 

  • Hakim F, Wang Y, Carreras A, Hirotsu C, Zhang J, Peris E, Gozal D (2015) Chronic sleep fragmentation during the sleep period induces hypothalamic endoplasmic reticulum stress and PTP1b-mediated leptin resistance in male mice. Sleep 38(1):31–40

    PubMed  PubMed Central  Google Scholar 

  • Hassani OK, Lee MG, Jones BE (2009) Melanin-concentrating hormone neurons discharge in a reciprocal manner to orexin neurons across the sleep-wake cycle. Proc Natl Acad Sci U S A 106(7):2418–2422

    CAS  PubMed  PubMed Central  Google Scholar 

  • Herring WJ, Roth T, Krystal AD, Michelson D (2019) Orexin receptor antagonists for the treatment of insomnia and potential treatment of other neuropsychiatric indications. J Sleep Res 28(2):e12782

  • Ilnytska O, Stütz AM, Park-York M, York DA, Ribnicky DM, Zuberi A, Cefalu WT, Argyropoulos G (2011) Molecular mechanisms for activation of the agouti-related protein and stimulation of appetite. Diabetes 60(1):97–106

    CAS  PubMed  Google Scholar 

  • Imbernon M, Sanchez-Rebordelo E, Gallego R, Gandara M, Lear P, Lopez M, Dieguez C, Nogueiras R (2014) Hypothalamic KLF4 mediates leptin’s effects on food intake via AgRP. Mol Metab 3(4):441–451

    CAS  PubMed  PubMed Central  Google Scholar 

  • Jego S, Salvert D, Renouard L, Mori M, Goutagny R, Luppi PH, Fort P (2012) Tuberal hypothalamic neurons secreting the satiety molecule Nesfatin-1 are critically involved in paradoxical (REM) sleep homeostasis. PLoS One 7(12):e52525

    CAS  PubMed  PubMed Central  Google Scholar 

  • Jones BE, Hassani OK (2013) The role of Hcrt/Orx and MCH neurons in sleep-wake state regulation. Sleep 36(12):1769–1772

    PubMed  PubMed Central  Google Scholar 

  • Kwon O, Kim KW, Kim MS (2016) Leptin signalling pathways in hypothalamic neurons. Cell Mol Life Sci 73(7):1457–1477

    CAS  PubMed  Google Scholar 

  • Lanni C, Racchi M, Mazzini G, Ranzenigo A, Polotti R, Sinforiani E, Olivari L, Barcikowska M, Styczynska M, Kuznicki J, Szybinska A, Govoni S, Memo M, Uberti D (2008) Conformationally altered p53: a novel Alzheimer’s disease marker. Mol Psychiatry 13(6):641–647

    CAS  PubMed  Google Scholar 

  • Laque A, Yu S, Qualls-Creekmore E, Gettys S, Schwartzenburg C, Bui K, Rhodes C, Berthoud HR, Morrison CD, Richards BK, Münzberg H (2015) Leptin modulates nutrient reward via inhibitory galanin action on orexin neurons. Mol Metab 4(10):706–717

    CAS  PubMed  PubMed Central  Google Scholar 

  • Levy DE, Darnell JE (2002) Stats: transcriptional control and biological impact. Nat Rev Mol Cell Biol 3(9):651–662

    CAS  PubMed  PubMed Central  Google Scholar 

  • Li Z, Zhao J, Li Q, Yang W, Song Q, Li W, Liu J (2010) KLF4 promotes hydrogen-peroxide-induced apoptosis of chronic myeloid leukemia cells involving the bcl-2/bax pathway. Cell Stress Chaperones 15(6):905–912

    CAS  PubMed  PubMed Central  Google Scholar 

  • Li B, Suemaru K, Kitamura Y, Gomita Y, Araki H, Cui R (2013) Imipramine-induced c-Fos expression in the medial prefrontal cortex is decreased in the ACTH-treated rats. J Biochem Mol Toxicol 27(11):486–491

    CAS  PubMed  Google Scholar 

  • Li H, Zhang C, Shen H, Shen Z, Wu L, Mo F, Li M (2017a) Physiological stress-induced corticosterone increases heme uptake via KLF4-HCP1 signaling pathway in hippocampus neurons. Sci Rep 7(1):5745

    PubMed  PubMed Central  Google Scholar 

  • Li L, Zi X, Hou D, Tu Q (2017b) Krüppel-like factor 4 regulates amyloid-β (Aβ)-induced neuroinflammation in Alzheimer’s disease. Neurosci Lett 643:131–137

    CAS  PubMed  Google Scholar 

  • Ma X, Fei E, Fu C, Ren H, Wang G (2011) Dysbindin-1, a schizophrenia-related protein, facilitates neurite outgrowth by promoting the transcriptional activity of p53. Mol Psychiatry 16(11):1105–1116

    CAS  PubMed  Google Scholar 

  • Mamonkin M, Shen Y, Lee PH, Puppi M, Park CS, Lacorazza HD (2013) Differential roles of KLF4 in the development and differentiation of CD8+ T cells. Immunol Lett 156(1-2):94–101

    CAS  PubMed  Google Scholar 

  • Miki T, Matsumoto T, Zhao Z, Lee CC (2013) p53 regulates Period2 expression and the circadian clock. Nat Commun 4:2444

    PubMed  PubMed Central  Google Scholar 

  • Morgan JI, Curran T (1991) Stimulus-transcription coupling in the nervous system: involvement of the inducible proto-oncogenes fos and jun. Annu Rev Neurosci 14:421–451

    CAS  PubMed  Google Scholar 

  • Morin CM, Bootzin RR, Buysse DJ, Edinger JD, Espie CA, Lichstein KL (2006) Psychological and behavioral treatment of insomnia: update of the recent evidence (1998-2004). Sleep 29(11):1398–1414

    PubMed  Google Scholar 

  • Park M, Oh H, York DA (2009) Enterostatin affects cyclic AMP and ERK signaling pathways to regulate Agouti-related protein (AgRP) expression. Peptides 30(2):181–190

    CAS  PubMed  Google Scholar 

  • Pérez-Monter C, Martínez-Armenta M, Miquelajauregui A, Furlan-Magaril M, Varela-Echavarría A, Recillas-Targa F, May V, Charli JL, Pérez-Martínez L (2011) The Krüppel-like factor 4 controls biosynthesis of thyrotropin-releasing hormone during hypothalamus development. Mol Cell Endocrinol 333(2):127–133

    PubMed  Google Scholar 

  • Perron IJ, Pack AI, Veasey S (2015) Diet/energy balance affect sleep and wakefulness independent of body weight. Sleep 38(12):1893–1903

    PubMed  PubMed Central  Google Scholar 

  • Peter-Derex L, Yammine P, Bastuji H, Croisile B (2015) Sleep and Alzheimer’s disease. Sleep Med Rev 19:29–38

    PubMed  Google Scholar 

  • Qin S, Zhang CL (2012) Role of Kruppel-like factor 4 in neurogenesis and radial neuronal migration in the developing cerebral cortex. Mol Cell Biol 32(21):4297–4305

    CAS  PubMed  PubMed Central  Google Scholar 

  • Qu WM, Yue XF, Sun Y, Fan K, Chen CR, Hou YP, Urade Y, Huang ZL (2012) Honokiol promotes non-rapid eye movement sleep via the benzodiazepine site of the GABA(A) receptor in mice. Br J Pharmacol 167(3):587–598

    CAS  PubMed  PubMed Central  Google Scholar 

  • Riemann D, Nissen C, Palagini L, Otte A, Perlis ML, Spiegelhalder K (2015) The neurobiology, investigation, and treatment of chronic insomnia. Lancet Neurol 14(5):547–558

    PubMed  Google Scholar 

  • Roky R, Kapás L, Taishi TP, Fang J, Krueger JM (1999) Food restriction alters the diurnal distribution of sleep in rats. Physiol Behav 67(5):697–703

    CAS  PubMed  Google Scholar 

  • Roth T (2007) Insomnia: definition, prevalence, etiology, and consequences. J Clin Sleep Med 3(5 Suppl):S7–S10

    PubMed  PubMed Central  Google Scholar 

  • Saha N, Chugh Y, Sankaranarayanan A, Datta H (1990) Interactions of verapamil and diltiazem with ketamine: effects on memory and sleeping time in mice. Methods Find Exp Clin Pharmacol 12(7):507–511

    CAS  PubMed  Google Scholar 

  • Sahin GS, Dhar M, Dillon C, Zhu M, Shiina H, Winters BD, Lambert TJ, Impey S, Appleyard SM, Wayman GA (2020) Leptin stimulates synaptogenesis in hippocampal neurons via KLF4 and SOCS3 inhibition of STAT3 signaling. Mol Cell Neurosci 106:103500

    CAS  PubMed  Google Scholar 

  • Salort G, Álvaro-Bartolomé M, García-Sevilla JA (2019) Pentobarbital and other anesthetic agents induce opposite regulations of MAP kinases p-MEK and p-ERK, and upregulate p-FADD/FADD neuroplastic index in brain during hypnotic states in mice. Neurochem Int 122:59–72

    CAS  PubMed  Google Scholar 

  • Saper CB, Fuller PM, Pedersen NP, Lu J, Scammell TE (2010) Sleep state switching. Neuron 68(6):1023–1042

    CAS  PubMed  PubMed Central  Google Scholar 

  • Sharma R, Sahota P, Thakkar MM (2014) Role of adenosine and the orexinergic perifornical hypothalamus in sleep-promoting effects of ethanol. Sleep 37(3):525–533

    PubMed  PubMed Central  Google Scholar 

  • Sharma R, Sahota P, Thakkar MM (2018) Melatonin promotes sleep in mice by inhibiting orexin neurons in the perifornical lateral hypothalamus. J Pineal Res 65(2):e12498

    PubMed  Google Scholar 

  • Sherin JE, Elmquist JK, Torrealba F, Saper CB (1998) Innervation of histaminergic tuberomammillary neurons by GABAergic and galaninergic neurons in the ventrolateral preoptic nucleus of the rat. J Neurosci 18(12):4705–4721

    CAS  PubMed  PubMed Central  Google Scholar 

  • Shields JM, Christy RJ, Yang VW (1996) Identification and characterization of a gene encoding a gut-enriched Krüppel-like factor expressed during growth arrest. J Biol Chem 271(33):20009–20017

    CAS  PubMed  PubMed Central  Google Scholar 

  • Stino FK, Samaan SS, Kolta MG, Mizinga KM, Soliman KF (1998) Divergent selection for pentobarbital-induced sedation times in mice. Pharmacology 56(2):92–100

    CAS  PubMed  Google Scholar 

  • St-Onge MP, Mikic A, Pietrolungo CE (2016) Effects of diet on sleep quality. Adv Nutr 7(5):938–949

    CAS  PubMed  PubMed Central  Google Scholar 

  • Szymusiak R, McGinty D (2008) Hypothalamic regulation of sleep and arousal. Ann N Y Acad Sci 1129:275–286

    CAS  PubMed  Google Scholar 

  • Tholfsen LK, Larsen JP, Schulz J, Tysnes OB, Gjerstad MD (2017) Changes in insomnia subtypes in early Parkinson disease. Neurology 88(4):352–358

    PubMed  Google Scholar 

  • Venner A, Anaclet C, Broadhurst RY, Saper CB, Fuller PM (2016) A novel population of wake-promoting GABAergic neurons in the ventral lateral hypothalamus. Curr Biol 26(16):2137–2143

    CAS  PubMed  PubMed Central  Google Scholar 

  • Vgontzas AN, Fernandez-Mendoza J, Liao D, Bixler EO (2013) Insomnia with objective short sleep duration: the most biologically severe phenotype of the disorder. Sleep Med Rev 17(4):241–254

    PubMed  PubMed Central  Google Scholar 

  • Weber F, Dan Y (2016) Circuit-based interrogation of sleep control. Nature 538(7623):51–59

    CAS  PubMed  PubMed Central  Google Scholar 

  • Williams RH, Chee MJ, Kroeger D, Ferrari LL, Maratos-Flier E, Scammell TE, Arrigoni E (2014) Optogenetic-mediated release of histamine reveals distal and autoregulatory mechanisms for controlling arousal. J Neurosci 34(17):6023–6029

    PubMed  PubMed Central  Google Scholar 

  • Yamanaka A, Beuckmann CT, Willie JT, Hara J, Tsujino N, Mieda M, Tominaga M, Ki Y, Sugiyama F, Goto K, Yanagisawa M, Sakurai T (2003) Hypothalamic orexin neurons regulate arousal according to energy balance in mice. Neuron 38(5):701–713

    CAS  PubMed  Google Scholar 

  • Zhang SJ, Steijaert MN, Lau D, Schütz G, Delucinge-Vivier C, Descombes P, Bading H (2007) Decoding NMDA receptor signaling: identification of genomic programs specifying neuronal survival and death. Neuron 53(4):549–562

    CAS  PubMed  Google Scholar 

  • Zhang Y, Li M, Kang RX, Shi JG, Liu GT, Zhang JJ (2012) NHBA isolated from Gastrodia elata exerts sedative and hypnotic effects in sodium pentobarbital-treated mice. Pharmacol Biochem Behav 102(3):450–457

    CAS  PubMed  Google Scholar 

  • Zhu S, Tai C, MacVicar BA, Jia W, Cynader MS (2009) Glutamatergic stimulation triggers rapid Krüpple-like factor 4 expression in neurons and the overexpression of KLF4 sensitizes neurons to NMDA-induced caspase-3 activity. Brain Res 1250:49–62

    CAS  PubMed  Google Scholar 

Download references

Funding

This work was supported by the Natural Science Foundation of China (Grant numbers: 81871070, 31971078 and 81971276), the National Key Research and Development Program of China (2018YFC1311603) and Jilin Science and Technology Agency funds in China (Grant numbers: 20200301005RQ; 20190701078GH; 20200201465JC; 20180101114JC) and Jilin Province Medical and Health Talents (Grant numbers: 2019SCZT013; 20170414034GH; 20190504; 2017F012).

Author information

Affiliations

Authors

Contributions

BJL and RJC designed the research; ZQC performed the research and wrote the paper; BJL, WY, and RJC provided the critical revisions. All authors read and approved the final manuscript.

Corresponding authors

Correspondence to Bingjin Li or Ranji Cui.

Ethics declarations

Conflict of Interest

The authors declare that they have no conflict of interest.

Ethical Approval

All applicable international, national, and/or institutional guidelines for the care and use of animals were followed. This article does not contain any studies with human participants performed by any of the authors.

Additional information

Publisher’s Note

Springer Nature remains neutral with regard to jurisdictional claims in published maps and institutional affiliations.

Rights and permissions

Reprints and Permissions

About this article

Verify currency and authenticity via CrossMark

Cite this article

Cheng, Z., Yang, W., Li, B. et al. KLF4 Exerts Sedative Effects in Pentobarbital-Treated Mice. J Mol Neurosci 71, 596–606 (2021). https://doi.org/10.1007/s12031-020-01680-y

Download citation

  • Received:

  • Accepted:

  • Published:

  • Issue Date:

  • DOI: https://doi.org/10.1007/s12031-020-01680-y

Keywords

  • KLF4
  • Sedation
  • Pentobarbital
  • Lateral hypothalamic