Skip to main content

Galectin-9 Promotes Neuronal Restoration via Binding TLR-4 in a Rat Intracerebral Hemorrhage Model

Abstract

Intracerebral hemorrhage (ICH) is a devastating disease with high rates of mortality and morbidity. Galactose lectin-9 (Gal-9) belongs to the family of β-galactoside-binding lectins, which has been shown to play a vital role in immune tolerance and inflammation. However, the function of Gal-9 in ICH has not been fully studied in details. Several experiments were carried out to explore the role of Gal-9 in the late period of ICH. Primarily, ICH models were established in male adult Sprague Dawley (SD) rats. Next, the relative protein levels of Gal-9 at different time points after ICH were examined and the result showed that the level of Gal-9 increased and peaked at the 7th day after ICH. Then we found that when the content of Gal-9 increased, both the number of M2-type microglia and the corresponding anti-inflammatory factors also increased. Through co-immunoprecipitation (CO-IP) analysis, it was found that Gal-9 combines with Toll-like receptor-4 (TLR-4) during the period of the recovery after ICH. TUNEL staining and Fluoro-Jade B staining (FJB) proved that the amount of cell death decreased with the increase of Gal-9 content. Additionally, several behavioral experiments also demonstrated that when the level of Gal-9 increased, the motor, sensory, learning, and memory abilities of the rats recovered better compared to the ICH group. In short, this study illustrated that Gal-9 takes a crucial role after ICH. Enhancing Gal-9 could alleviate brain injury and promote the recovery of ICH-induced injury, so that Gal-9 may exploit a new pathway for clinical treatment of ICH.

This is a preview of subscription content, access via your institution.

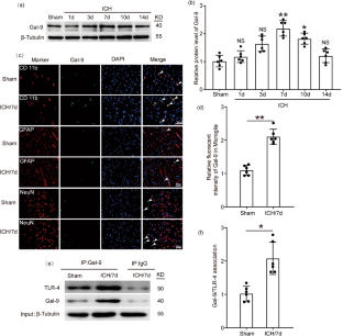
Fig. 1
Fig. 2
Fig. 3
Fig. 4
Fig. 5
Fig. 6
Fig. 7
Fig. 8

Abbreviations

Gal-9:

Galactose lectin-9

ICH:

Intracerebral hemorrhage

TLR-4:

Toll-like receptor-4

TIM-3:

T-cell immunoglobulin and mucin domain 3

SD:

Sprague Dawley

CNS:

Central nervous system

IL-4:

Interleukin-4

IL-13:

Interleukin-13

WB:

Western Blotting

CO-IP:

Co-immunoprecipitation

FJB:

Fluoro-Jade B

CRD:

Carbohydrate recognition domain

DCs:

Dendritic cells

ELISA:

Enzyme-linked immunosorbent assay

References

  • Anderson, A. C. (2012). Tim-3, a negative regulator of anti-tumor immunity. Current Opinion in Immunology, 24(2), 213–216.

    CAS  PubMed  Google Scholar 

  • Carrillo-Jimenez, A., Deniz, O., Niklison-Chirou, M. V., Ruiz, R., Bezerra-Salomao, K., Stratoulias, V., et al. (2019). TET2 regulates the neuroinflammatory response in microglia. Cell Reports., 29(3), 697e8–713e8.

    Google Scholar 

  • Cheng, X., Ander, B. P., Jickling, G. C., Zhan, X., Hull, H., Sharp, F. R., et al. (2020). MicroRNA and their target mRNAs change expression in whole blood of patients after intracerebral hemorrhage. Journal of Cerebral Blood Flow and Metabolism, 40(4), 775–786.

    CAS  PubMed  Google Scholar 

  • Chen, H. L., Liao, F., Lin, T. N., & Liu, F. T. (2014). Galectins and neuroinflammation. Advances in Neurobiology, 9, 517–542.

    PubMed  Google Scholar 

  • Chen, S., Yang, Q., Chen, G., & Zhang, J. H. (2015). An update on inflammation in the acute phase of intracerebral hemorrhage. Translational Stroke Research, 6(1), 4–8.

    CAS  PubMed  Google Scholar 

  • Chen, Z. Q., Yu, H., Li, H. Y., Shen, H. T., Li, X., Zhang, J. Y., et al. (2019). Negative regulation of glial Tim-3 inhibits the secretion of inflammatory factors and modulates microglia to antiinflammatory phenotype after experimental intracerebral hemorrhage in rats. CNS Neuroscience & Therapeutics, 25(6), 674–684.

    CAS  Google Scholar 

  • David, S., & Kroner, A. (2011). Repertoire of microglial and macrophage responses after spinal cord injury. Nature Reviews Neuroscience, 12(7), 388–399.

    CAS  PubMed  Google Scholar 

  • Deinsberger, W., Vogel, J., Kuschinsky, W., Auer, L. M., & Boker, D. K. (1996). Experimental intracerebral hemorrhage: Description of a double injection model in rats. Neurological Research, 18(5), 475–477.

    CAS  PubMed  Google Scholar 

  • Delgado, P., Cuadrado, E., Rosell, A., Alvarez-Sabin, J., Ortega-Aznar, A., Hernandez-Guillamon, M., et al. (2008). Fas system activation in perihematomal areas after spontaneous intracerebral hemorrhage. Stroke, 39(6), 1730–1734.

    CAS  PubMed  Google Scholar 

  • Ekdahl, C. T., Claasen, J. H., Bonde, S., Kokaia, Z., & Lindvall, O. (2003). Inflammation is detrimental for neurogenesis in adult brain. Proceedings of the National Academy of Sciences of the United States of America, 100(23), 13632–13637.

    CAS  PubMed  PubMed Central  Google Scholar 

  • Garcia, J. H., Wagner, S., Liu, K. F., & Hu, X. J. (1995). Neurological deficit and extent of neuronal necrosis attributable to middle cerebral artery occlusion in rats. Statistical validation. Stroke, 26(4), 627–634. discussion 35.

    CAS  PubMed  Google Scholar 

  • Greenhalgh, A. D., Rothwell, N. J., & Allan, S. M. (2012). An Endovascular perforation model of subarachnoid haemorrhage in rat produces heterogeneous infarcts that increase with blood load. Translational Stroke Research, 3(1), 164–172.

    CAS  PubMed  Google Scholar 

  • Haber, M., James, J., Kim, J., Sangobowale, M., Irizarry, R., Ho, J., et al. (2018). Minocycline plus N-acteylcysteine induces remyelination, synergistically protects oligodendrocytes and modifies neuroinflammation in a rat model of mild traumatic brain injury. Journal of Cerebral Blood Flow and Metabolism, 38(8), 1312–1326.

    CAS  PubMed  Google Scholar 

  • Hanisch, U. K., & Kettenmann, H. (2007). Microglia: Active sensor and versatile effector cells in the normal and pathologic brain. Nature Neuroscience, 10(11), 1387–1394.

    CAS  PubMed  Google Scholar 

  • Harwood, N. M., Golden-Mason, L., Cheng, L., Rosen, H. R., & Mengshol, J. A. (2016). HCV-infected cells and differentiation increase monocyte immunoregulatory galectin-9 production. Journal of Leukocyte Biology, 99(3), 495–503.

    CAS  PubMed  Google Scholar 

  • Holderried, T. A. W., de Vos, L., Bawden, E. G., Vogt, T. J., Dietrich, J., Zarbl, R., et al. (2019). Molecular and immune correlates of TIM-3 (HAVCR2) and galectin 9 (LGALS9) mRNA expression and DNA methylation in melanoma. Clinical Epigenetics, 11(1), 161.

    PubMed  PubMed Central  Google Scholar 

  • Hou, J., Manaenko, A., Hakon, J., Hansen-Schwartz, J., Tang, J., & Zhang, J. H. (2012). Liraglutide, a long-acting GLP-1 mimetic, and its metabolite attenuate inflammation after intracerebral hemorrhage. Journal of Cerebral Blood Flow and Metabolism, 32(12), 2201–2210.

    CAS  PubMed  PubMed Central  Google Scholar 

  • Hua, Y., Schallert, T., Keep, R. F., Wu, J., Hoff, J. T., & Xi, G. (2002). Behavioral tests after intracerebral hemorrhage in the rat. Stroke, 33(10), 2478–2484.

    PubMed  Google Scholar 

  • Hu, X., Li, P., Guo, Y., Wang, H., Leak, R. K., Chen, S., et al. (2012). Microglia/macrophage polarization dynamics reveal novel mechanism of injury expansion after focal cerebral ischemia. Stroke, 43(11), 3063–3070.

    CAS  PubMed  Google Scholar 

  • Hu, X., Leak, R. K., Shi, Y., Suenaga, J., Gao, Y., Zheng, P., et al. (2015). Microglial and macrophage polarization-new prospects for brain repair. Nature Reviews Neurology, 11(1), 56–64.

    PubMed  Google Scholar 

  • Jiang, J., Jin, M. S., Kong, F., Cao, D., Ma, H. X., Jia, Z., et al. (2013). Decreased galectin-9 and increased Tim-3 expression are related to poor prognosis in gastric cancer. PLoS ONE, 8(12), e81799.

    PubMed  PubMed Central  Google Scholar 

  • John, S., & Mishra, R. (2016). Galectin-9: From cell biology to complex disease dynamics. Journal of Biosciences., 41(3), 507–534.

    CAS  PubMed  Google Scholar 

  • Jolink, W. M., Lindenholz, A., van Etten, E. S., van Nieuwenhuizen, K. M., Schreuder, F. H., Kuijf, H. J., et al. (2019). Contrast leakage distant from the hematoma in patients with spontaneous ICH: A 7 T MRI study. Journal of Cerebral Blood Flow and Metabolism. https://doi.org/10.1177/0271678X19852876.

    Article  PubMed  PubMed Central  Google Scholar 

  • Klebe, D., McBride, D., Flores, J. J., Zhang, J. H., & Tang, J. (2015). Modulating the immune response towards a neuroregenerative peri-injury milieu after cerebral hemorrhage. Journal of Neuroimmune Pharmacology, 10(4), 576–586.

    PubMed  PubMed Central  Google Scholar 

  • Kwon, M. J., Kim, J., Shin, H., Jeong, S. R., Kang, Y. M., Choi, J. Y., et al. (2013). Contribution of macrophages to enhanced regenerative capacity of dorsal root ganglia sensory neurons by conditioning injury. The Journal of Neuroscience, 33(38), 15095–15108.

    CAS  PubMed  PubMed Central  Google Scholar 

  • Lan, X., Han, X., Liu, X., & Wang, J. (2019). Inflammatory responses after intracerebral hemorrhage: From cellular function to therapeutic targets. Journal of Cerebral Blood Flow and Metabolism, 39(1), 184–186.

    CAS  PubMed  Google Scholar 

  • Leitner, G. R., Wenzel, T. J., Marshall, N., Gates, E. J., & Klegeris, A. (2019). Targeting toll-like receptor 4 to modulate neuroinflammation in central nervous system disorders. Expert Opinion on Therapeutic Targets. https://doi.org/10.1080/14728222.2019.1676416.

    Article  PubMed  Google Scholar 

  • Liu, Z., Fan, Y., Won, S. J., Neumann, M., Hu, D., Zhou, L., et al. (2007). Chronic treatment with minocycline preserves adult new neurons and reduces functional impairment after focal cerebral ischemia. Stroke, 38(1), 146–152.

    CAS  PubMed  Google Scholar 

  • Liu, Z., Han, H., He, X., Li, S., Wu, C., Yu, C., et al. (2016). Expression of the galectin-9-Tim-3 pathway in glioma tissues is associated with the clinical manifestations of glioma. Oncology Letters, 11(3), 1829–1834.

    CAS  PubMed  PubMed Central  Google Scholar 

  • Macellari, F., Paciaroni, M., Agnelli, G., & Caso, V. (2014). Neuroimaging in intracerebral hemorrhage. Stroke, 45(3), 903–908.

    PubMed  Google Scholar 

  • Matheson, R., Chida, K., Lu, H., Clendaniel, V., Fisher, M., Thomas, A., et al. (2020). Neuroprotective effects of selective inhibition of histone deacetylase 3 in experimental stroke. Translational Stroke Research. https://doi.org/10.1007/s12975-020-00783-3.

    Article  PubMed  Google Scholar 

  • Merani, S., Chen, W., & Elahi, S. (2015). The bitter side of sweet: The role of Galectin-9 in immunopathogenesis of viral infections. Reviews in Medical Virology, 25(3), 175–186.

    CAS  PubMed  Google Scholar 

  • Miron, V. E., Boyd, A., Zhao, J. W., Yuen, T. J., Ruckh, J. M., Shadrach, J. L., et al. (2013). M2 microglia and macrophages drive oligodendrocyte differentiation during CNS remyelination. Nature Neuroscience, 16(9), 1211–1218.

    CAS  PubMed  PubMed Central  Google Scholar 

  • Mosser, D. M., & Edwards, J. P. (2008). Exploring the full spectrum of macrophage activation. Nature Reviews Immunology, 8(12), 958–969.

    CAS  PubMed  PubMed Central  Google Scholar 

  • Nishikawa, H., Nakatsuka, Y., Shiba, M., Kawakita, F., Fujimoto, M., Suzuki, H., et al. (2018). Increased plasma Galectin-3 preceding the development of delayed cerebral infarction and eventual poor outcome in non-severe aneurysmal subarachnoid hemorrhage. Translational Stroke Research, 9(2), 110–119.

    CAS  PubMed  Google Scholar 

  • Nishino, M., Ramaiya, N. H., Hatabu, H., & Hodi, F. S. (2017). Monitoring immune-checkpoint blockade: Response evaluation and biomarker development. Nature Reviews Clinical Oncology, 14(11), 655–668.

    CAS  PubMed  PubMed Central  Google Scholar 

  • Premeaux, T. A., D’Antoni, M. L., Abdel-Mohsen, M., Pillai, S. K., Kallianpur, K. J., Nakamoto, B. K., et al. (2018). Elevated cerebrospinal fluid Galectin-9 is associated with central nervous system immune activation and poor cognitive performance in older HIV-infected individuals. Journal of NeuroVirology, 25(2), 150–161.

    PubMed  PubMed Central  Google Scholar 

  • Ren, J., Wu, X., Huang, J., Cao, X., Yuan, Q., Zhang, D., et al. (2020). Intracranial pressure monitoring-aided management associated with favorable outcomes in patients with hypertension-related spontaneous intracerebral hemorrhage. Translational Stroke Research. https://doi.org/10.1007/s12975-020-00798-w.

    Article  PubMed  PubMed Central  Google Scholar 

  • Stancic, M., van Horssen, J., Thijssen, V. L., Gabius, H. J., van der Valk, P., Hoekstra, D., et al. (2011). Increased expression of distinct galectins in multiple sclerosis lesions. Neuropathology and Applied Neurobiology, 37(6), 654–671.

    CAS  PubMed  Google Scholar 

  • Sukumari-Ramesh, S., Alleyne, C. H., Jr., & Dhandapani, K. M. (2016). The histone deacetylase inhibitor suberoylanilide hydroxamic acid (SAHA) confers acute neuroprotection after intracerebral hemorrhage in mice. Translational Stroke Research, 7(2), 141–148.

    CAS  PubMed  Google Scholar 

  • Wang, J., & Dore, S. (2007). Inflammation after intracerebral hemorrhage. Journal of Cerebral Blood Flow and Metabolism, 27(5), 894–908.

    CAS  PubMed  Google Scholar 

  • Wan, S., Cheng, Y., Jin, H., Guo, D., Hua, Y., Keep, R. F., et al. (2016). Microglia activation and polarization after intracerebral hemorrhage in mice: The role of protease-activated receptor-1. Translational Stroke Research, 7(6), 478–487.

    CAS  PubMed  PubMed Central  Google Scholar 

  • Wu, C. H., Chen, C. C., Hung, T. H., Chuang, Y. C., Chao, M., Shyue, S. K., et al. (2019). Activation of TrkB/Akt signaling by a TrkB receptor agonist improves long-term histological and functional outcomes in experimental intracerebral hemorrhage. Journal of Biomedical Science, 26(1), 53.

    PubMed  PubMed Central  Google Scholar 

  • Wu, X., Luo, J., Liu, H., Cui, W., Guo, K., Zhao, L., et al. (2020). Recombinant adiponectin peptide ameliorates brain injury following intracerebral hemorrhage by suppressing astrocyte-derived inflammation via the inhibition of Drp1-mediated mitochondrial fission. Translational Stroke Research. https://doi.org/10.1007/s12975-019-00768-x.

    Article  PubMed  PubMed Central  Google Scholar 

  • Xia, Y., Pu, H., Leak, R. K., Shi, Y., Mu, H., Hu, X., et al. (2018). Tissue plasminogen activator promotes white matter integrity and functional recovery in a murine model of traumatic brain injury. Proceedings of the National Academy of Sciences of the United States of America, 115(39), E9230–E9238.

    CAS  PubMed  PubMed Central  Google Scholar 

  • Yasinska, I. M., Sakhnevych, S. S., Pavlova, L., TeoHansenSelno, A., TeuscherAbeleira, A. M., Benlaouer, O., et al. (2019). The Tim-3-Galectin-9 pathway and its regulatory mechanisms in human breast cancer. Frontiers in Immunology. https://doi.org/10.3389/fimmu.2019.01594.

    Article  PubMed  PubMed Central  Google Scholar 

  • Young, G. H., Tang, S. C., Wu, V. C., Wang, K. C., Nong, J. Y., Huang, P. Y., et al. (2019). The functional role of hemojuvelin in acute ischemic stroke. Journal of Cerebral Blood Flow and Metabolism. https://doi.org/10.1177/0271678X19861448.

    Article  PubMed  Google Scholar 

  • Zhang, Y., Chen, Y., Wu, J., Manaenko, A., Yang, P., Tang, J., et al. (2015). Activation of dopamine D2 receptor suppresses neuroinflammation through alphab-crystalline by inhibition of NF-kappaB Nuclear translocation in experimental ICH mice model. Stroke, 46(9), 2637–2646.

    CAS  PubMed  PubMed Central  Google Scholar 

  • Zhang, X. D., Fan, Q. Y., Qiu, Z., & Chen, S. (2018). MiR-7 alleviates secondary inflammatory response of microglia caused by cerebral hemorrhage through inhibiting TLR4 expression. European Review for Medical and Pharmacological Sciences, 22(17), 5597–5604.

    PubMed  Google Scholar 

  • Zhang, P., Wang, T., Zhang, D., Zhang, Z., Yuan, S., Zhang, J., et al. (2019). Exploration of MST1-mediated secondary brain injury induced by intracerebral hemorrhage in rats via hippo signaling pathway. Translational Stroke Research, 10(6), 729–743.

    CAS  PubMed  Google Scholar 

  • Zhang, S., Hu, Z. W., Luo, H. Y., Mao, C. Y., Tang, M. B., Li, Y. S., et al. (2020). AAV/BBB-mediated gene transfer of CHIP attenuates brain injury following experimental intracerebral hemorrhage. Translational Stroke Research, 11(2), 296–309.

    PubMed  Google Scholar 

  • Zoufal, V., Mairinger, S., Krohn, M., Wanek, T., Filip, T., Sauberer, M., et al. (2019). Measurement of cerebral ABCC1 transport activity in wild-type and APP/PS1–21 mice with positron emission tomography. Journal of Cerebral Blood Flow and Metabolism. https://doi.org/10.1177/0271678X19854541.

    Article  PubMed  PubMed Central  Google Scholar 

Download references

Funding

This work was supported by the National Key R&D Program of China (No. 2018YFC1312600 and 2018YFC1312601), National Natural Science Foundation of China (No. 81873741), Suzhou Science and Technology (No. SS2019056), Jiangsu Commission of Health (No. K2019001), Suzhou Key Medical Centre (No. Szzx201501), and Scientific Department of Jiangsu Province (No. BE2017656).

Author information

Affiliations

Authors

Corresponding authors

Correspondence to Qing Sun or Haitao Shen.

Ethics declarations

Conflict of interest

The authors declare that they have no conflict of interest.

Ethical Approval

All protocols for laboratory animals are approved by the Animal Care and Use Committee of Soochow University and implemented in accordance with the manuals of the National Institutes of Health. The ethical approval Reference Number is 2018-198.

Additional information

Publisher's Note

Springer Nature remains neutral with regard to jurisdictional claims in published maps and institutional affiliations.

Tianyu Liang and Cheng Ma have contributed equally to this work.

Rights and permissions

Reprints and Permissions

About this article

Verify currency and authenticity via CrossMark

Cite this article

Liang, T., Ma, C., Wang, T. et al. Galectin-9 Promotes Neuronal Restoration via Binding TLR-4 in a Rat Intracerebral Hemorrhage Model. Neuromol Med 23, 267–284 (2021). https://doi.org/10.1007/s12017-020-08611-5

Download citation

  • Received:

  • Accepted:

  • Published:

  • Issue Date:

  • DOI: https://doi.org/10.1007/s12017-020-08611-5

Keywords

  • Gal-9
  • TLR-4
  • ICH
  • Microglia
  • Neuroinflammation
  • Neuronal restoration