Skip to main content

Tetramethylpyrazine Nitrone Reduces Oxidative Stress to Alleviate Cerebral Vasospasm in Experimental Subarachnoid Hemorrhage Models

Abstract

Cerebral vasospasm is one of the deleterious complications after subarachnoid hemorrhage (SAH), leading to delayed cerebral ischemia and permanent neurological deficits or even death. Free radicals and oxidative stress are considered as crucial causes contributing to cerebral vasospasm and brain damage after SAH. Tetramethylpyrazine nitrone (TBN), a derivative of the clinically used anti-stroke drug tetramethylpyrazine armed with a powerful free radical scavenging nitrone moiety, has been reported to prevent brain damage from ischemic stroke. The present study aimed to investigate the effects of TBN on vasospasm and brain damage after SAH. Two experimental SAH models were used, a rat model by endovascular perforation and a rabbit model by intracisternal injection of autologous blood. The effects of TBN on SAH were evaluated assessing basilar artery spasm, neuronal apoptosis, and neurological deficits. TBN treatment significantly attenuated vasospasm, improved neurological behavior functions and reduced the number of apoptotic neurons in both the SAH rats and rabbits. Mechanistically, TBN suppressed the increase in 3-nitrotyrosine and 8-hydroxy-2-deoxyguanosine immuno-positive cells in the cortex of SAH rat brain. Western blot analyses indicated that TBN effectively reversed the altered expression of Bcl-2, Bax and cytochrome C, and up-regulated nuclear factor erythroid-derived 2-like 2 (Nrf2) and hemeoxygenase-1 (HO-1) protein expressions. In the in vitro studies, TBN inhibited H2O2-induced bEnd.3 cell apoptosis and reduced ROS generation. Additionally, TBN alleviated the contraction of rat basilar artery rings induced by H2O2 ex vivo. In conclusion, TBN ameliorated SAH-induced cerebral vasospasm and neuronal damage. These effects of TBN may be attributed to its anti-oxidative stress effect and up-regulation of Nrf2/HO-1.

This is a preview of subscription content, access via your institution.

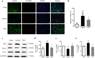
Fig. 1
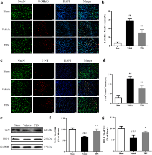
Fig. 2
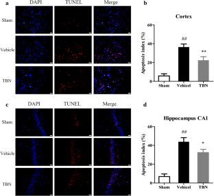
Fig. 3
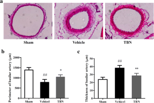
Fig. 4
Fig. 5
Fig. 6
Fig. 7

References

  • Aladag, M. A., Turkoz, Y., Parlakpinar, H., & Gul, M. (2017). Nebivolol attenuates cerebral vasospasm both by increasing endothelial nitric oxide and by decreasing oxidative stress in an experimental subarachnoid haemorrhage. British Journal of Neurosurgery, 31, 439–445.

    Article  PubMed  Google Scholar 

  • Al-Mufti, F., Amuluru, K., Smith, B., Damodara, N., El-Ghanem, M., Singh, I. P., et al. (2017). Emerging markers of early brain injury and delayed cerebral ischemia in aneurysmal subarachnoid hemorrhage. World Neurosurgery, 107, 148–159.

    Article  PubMed  Google Scholar 

  • Chen, J., Chen, G., Li, J., Qian, C., Mo, H., Gu, C., et al. (2014a). Melatonin attenuates inflammatory response-induced brain edema in early brain injury following a subarachnoid hemorrhage: A possible role for the regulation of pro-inflammatory cytokines. Journal of Pineal Research, 57, 340–347.

    Article  CAS  PubMed  Google Scholar 

  • Chen, J., Wang, L., Wu, C., Hu, Q., Gu, C., Yan, F., et al. (2014b). Melatonin-enhanced autophagy protects against neural apoptosis via a mitochondrial pathway in early brain injury following a subarachnoid hemorrhage. Journal of Pineal Research, 56, 12–19.

    Article  CAS  PubMed  Google Scholar 

  • Cheng, M. F., Song, J. N., Li, D. D., Zhao, Y. L., An, J. Y., Sun, P., et al. (2014). The role of rosiglitazone in the proliferation of vascular smooth muscle cells after experimental subarachnoid hemorrhage. Acta Neurochirurgica (Wien), 156, 2103–2109.

    Article  Google Scholar 

  • Cui, Y., Duan, X., Li, H., Dang, B., Yin, J., Wang, Y., et al. (2016). Hydrogen sulfide ameliorates early brain injury following subarachnoid hemorrhage in rats. Molecular Neurobiology, 53, 3646–3657.

    Article  CAS  PubMed  Google Scholar 

  • Duan, H., Zhang, J., Li, L., & Bao, S. (2016). Effect of simvastatin on proliferation of vascular smooth muscle cells during delayed cerebral vasospasm after subarachnoid hemorrhage. Turkish Neurosurgery, 26, 538–544.

    PubMed  Google Scholar 

  • Fujii, M., Yan, J., Rolland, W. B., Soejima, Y., Caner, B., & Zhang, J. H. (2013). Early brain injury, an evolving frontier in subarachnoid hemorrhage research. Translational Stroke Research, 4, 432–446.

    Article  PubMed  PubMed Central  Google Scholar 

  • Gao, C., Liu, X., Liu, W., Shi, H., Zhao, Z., Chen, H., et al. (2008). Anti-apoptotic and neuroprotective effects of tetramethylpyrazine following subarachnoid hemorrhage in rats. Autonomic Neuroscience, 141, 22–30.

    Article  CAS  PubMed  Google Scholar 

  • Granger, D. N., & Kvietys, P. R. (2015). Reperfusion injury and reactive oxygen species: The evolution of a concept. Redox Biology, 6, 524–551.

    Article  CAS  PubMed  PubMed Central  Google Scholar 

  • Guo, B., Xu, D., Duan, H., Du, J., Zhang, Z., Lee, S. M., et al. (2014). Therapeutic effects of multifunctional tetramethylpyrazine nitrone on models of Parkinson’s disease in vitro and in vivo. Biological and Pharmaceutical Bulletin, 37, 274–285.

    Article  CAS  PubMed  Google Scholar 

  • Hanggi, D., Etminan, N., Aldrich, F., Steiger, H. J., Mayer, S. A., Diringer, M. N., et al. (2017). Randomized, open-label, phase 1/2a study to determine the maximum tolerated dose of intraventricular sustained release nimodipine for subarachnoid hemorrhage (NEWTON [nimodipine microparticles to enhance recovery while reducing toxicity after subarachnoid hemorrhage]). Stroke, 48, 145–151.

    Article  CAS  PubMed  Google Scholar 

  • Huang, Y. Y., Wu, J. M., Su, T., Zhang, S. Y., & Lin, X. J. (2018). Fasudil, a rho-kinase inhibitor, exerts cardioprotective function in animal models of myocardial ischemia/reperfusion injury: A meta-analysis and review of preclinical evidence and possible mechanisms. Frontiers in Pharmacology, 9, 1083.

    Article  CAS  PubMed  PubMed Central  Google Scholar 

  • Jiang, Y., Liu, D. W., Han, X. Y., Dong, Y. N., Gao, J., Du, B., et al. (2012). Neuroprotective effects of anti-tumor necrosis factor-alpha antibody on apoptosis following subarachnoid hemorrhage in a rat model. Journal of Clinical Neuroscience, 19, 866–872.

    Article  CAS  PubMed  Google Scholar 

  • Joshi, G., & Johnson, J. A. (2012). The Nrf2-ARE pathway: a valuable therapeutic target for the treatment of neurodegenerative diseases. Recent Patents on CNS Drug Discovery, 7, 218–229.

    Article  CAS  PubMed  PubMed Central  Google Scholar 

  • Khurana, V. G., Sohni, Y. R., Mangrum, W. I., McClelland, R. L., O’Kane, D. J., Meyer, F. B., et al. (2004). Section on cerebrovascular surgery: Galbraith Award: Endothelial nitric oxide synthase (eNOS) and heme oxygenase-1 (HO-1) gene polymorphisms predict susceptibility to aneurysmal subarachnoid hemorrhage (SAH) and post-SAH cerebral vasospasm. Clinical Neurosurgery, 51, 343–350.

    PubMed  Google Scholar 

  • Kim, D. E., Suh, Y. S., Lee, M. S., Kim, K. Y., Lee, J. H., Lee, H. S., et al. (2002). Vascular NAD(P)H oxidase triggers delayed cerebral vasospasm after subarachnoid hemorrhage in rats. Stroke, 33, 2687–2691.

    Article  CAS  PubMed  Google Scholar 

  • Lewen, A., Matz, P., & Chan, P. H. (2000). Free radical pathways in CNS injury. Journal of Neurotrauma, 17, 871–890.

    Article  CAS  PubMed  Google Scholar 

  • Li, K., Barras, C. D., Chandra, R. V., Kok, H. K., Maingard, J. T., Carter, N. S., et al. (2019). A review on the management of cerebral vasospasm following aneurysmal subarachnoid haemorrhage. World Neurosurgery, 126, 513–527.

    Article  Google Scholar 

  • Li, H., Song, F., Duan, L. R., Sheng, J. J., Xie, Y. H., Yang, Q., et al. (2016a). Paeonol and danshensu combination attenuates apoptosis in myocardial infarcted rats by inhibiting oxidative stress: Roles of Nrf2/HO-1 and PI3 K/Akt pathway. Sci Rep, 6, 23693.

    Article  CAS  PubMed  PubMed Central  Google Scholar 

  • Li, M., Wang, W., Mai, H., Zhang, X., Wang, J., Gao, Y., et al. (2016b). Methazolamide improves neurological behavior by inhibition of neuron apoptosis in subarachnoid hemorrhage mice. Scientific Reports, 6, 35055.

    Article  CAS  PubMed  PubMed Central  Google Scholar 

  • Love, S. (2003). Apoptosis and brain ischaemia. Progress in Neuro-Psychopharmacology and Biological Psychiatry, 27, 267–282.

    Article  CAS  PubMed  Google Scholar 

  • Luo, C., Yi, B., Chen, Z., Tang, W., Chen, Y., Hu, R., et al. (2011). PKGIα inhibits the proliferation of cerebral arterial smooth muscle cell induced by oxyhemoglobin after subarachnoid hemorrhage. Acta Neurochirurgica Supplement, 110, 167–171.

    PubMed  Google Scholar 

  • Macdonald, R. L. (2014). Delayed neurological deterioration after subarachnoid haemorrhage. Nature Reviews Neurology, 10, 44–58.

    Article  CAS  PubMed  Google Scholar 

  • Macdonald, R. L., Cusimano, M. D., Etminan, N., Hanggi, D., Hasan, D., Ilodigwe, D., et al. (2013). Subarachnoid Hemorrhage International Trialists data repository (SAHIT). World Neurosurgery, 79, 418–422.

    Article  PubMed  Google Scholar 

  • Macdonald, R. L., & Weir, B. K. (1994). Cerebral vasospasm and free radicals. Free Radical Biology and Medicine, 16, 633–643.

    Article  CAS  PubMed  Google Scholar 

  • O’Neill, A. H., Chandra, R. V., & Lai, L. T. (2017). Safety and effectiveness of microsurgical clipping, endovascular coiling, and stent assisted coiling for unruptured anterior communicating artery aneurysms: a systematic analysis of observational studies. Journal of NeuroInterventional Surgery, 9, 761–765.

    Article  PubMed  Google Scholar 

  • Osburn, W. O., Wakabayashi, N., Misra, V., Nilles, T., Biswal, S., Trush, M. A., et al. (2006). Nrf2 regulates an adaptive response protecting against oxidative damage following diquat-mediated formation of superoxide anion. Archives of Biochemistry and Biophysics, 454, 7–15.

    Article  CAS  PubMed  PubMed Central  Google Scholar 

  • Park, S., Yamaguchi, M., Zhou, C., Calvert, J. W., Tang, J., & Zhang, J. H. (2004). Neurovascular protection reduces early brain injury after subarachnoid hemorrhage. Stroke, 35, 2412–2417.

    Article  CAS  PubMed  Google Scholar 

  • Reed, J. C. (2002). Apoptosis-based therapies. Nature Reviews Drug Discovery, 1, 111–121.

    Article  CAS  PubMed  Google Scholar 

  • Santiago, E., Contreras, C., Garcia-Sacristan, A., Sanchez, A., Rivera, L., Climent, B., et al. (2013). Signaling pathways involved in the H2O2-induced vasoconstriction of rat coronary arteries. Free Radical Biology and Medicine, 60, 136–146.

    Article  CAS  PubMed  Google Scholar 

  • Shao, Z., Wu, P., Wang, X., Jin, M., Liu, S., Ma, X., et al. (2018). Tetramethylpyrazine protects against early brain injury and inhibits the PERK/Akt pathway in a rat model of subarachnoid hemorrhage. Neurochemical Research, 43, 1650–1659.

    Article  CAS  PubMed  Google Scholar 

  • Suen, D. F., Norris, K. L., & Youle, R. J. (2008). Mitochondrial dynamics and apoptosis. Genes & Development, 22, 1577–1590.

    Article  CAS  Google Scholar 

  • Sugawara, T., Ayer, R., Jadhav, V., & Zhang, J. H. (2008). A new grading system evaluating bleeding scale in filament perforation subarachnoid hemorrhage rat model. Journal of Neuroscience Methods, 167, 327–334.

    Article  PubMed  Google Scholar 

  • Sugawara, T., Noshita, N., Lewen, A., Gasche, Y., Ferrand-Drake, M., Fujimura, M., et al. (2002). Overexpression of copper/zinc superoxide dismutase in transgenic rats protects vulnerable neurons against ischemic damage by blocking the mitochondrial pathway of caspase activation. Journal of Neuroscience, 22, 209–217.

    Article  CAS  PubMed  Google Scholar 

  • Sun, Y., Jiang, J., Zhang, Z., Yu, P., Wang, L., Xu, C., et al. (2008). Antioxidative and thrombolytic TMP nitrone for treatment of ischemic stroke. Bioorganic & Medicinal Chemistry, 16, 8868–8874.

    Article  CAS  Google Scholar 

  • Sun, Y., Yu, P., Zhang, G., Wang, L., Zhong, H., Zhai, Z., et al. (2012). Therapeutic effects of tetramethylpyrazine nitrone in rat ischemic stroke models. Journal of Neuroscience Research, 90, 1662–1669.

    Article  CAS  PubMed  Google Scholar 

  • Sun, J., Zhang, Y., Lu, J., Zhang, W., Yan, J., Yang, L., et al. (2018). Salvinorin A ameliorates cerebral vasospasm through activation of endothelial nitric oxide synthase in a rat model of subarachnoid hemorrhage. Microcirculation, 25, e12442.

    Article  CAS  PubMed  Google Scholar 

  • Willis, S., Day, C. L., Hinds, M. G., & Huang, D. C. (2003). The Bcl-2-regulated apoptotic pathway. Journal of Cell Science, 116, 4053–4056.

    Article  CAS  PubMed  Google Scholar 

  • Wu, Q., Zhang, X. S., Wang, H. D., Zhang, X., Yu, Q., Li, W., et al. (2014). Astaxanthin activates nuclear factor erythroid-related factor 2 and the antioxidant responsive element (Nrf2-ARE) pathway in the brain after subarachnoid hemorrhage in rats and attenuates early brain injury. Marine Drugs, 12, 6125–6141.

    Article  CAS  PubMed  PubMed Central  Google Scholar 

  • Yang, Y., Chen, S., & Zhang, J. M. (2017). The updated role of oxidative stress in subarachnoid hemorrhage. Current Drug Delivery, 14, 832–842.

    CAS  PubMed  Google Scholar 

  • Zhang, T., Gu, J., Wu, L., Li, N., Sun, Y., Yu, P., et al. (2017a). Neuroprotective and axonal outgrowth-promoting effects of tetramethylpyrazine nitrone in chronic cerebral hypoperfusion rats and primary hippocampal neurons exposed to hypoxia. Neuropharmacology, 118, 137–147.

    Article  CAS  PubMed  Google Scholar 

  • Zhang, X., Wu, Q., Zhang, Q., Lu, Y., Liu, J., Li, W., et al. (2017b). Resveratrol attenuates early brain injury after experimental subarachnoid hemorrhage via inhibition of NLRP3 inflammasome activation. Frontiers in Neuroscience, 11, 611.

    Article  PubMed  PubMed Central  Google Scholar 

  • Zhang, Z. Y., Yang, M. F., Wang, T., Li, D. W., Liu, Y. L., Zhang, J. H., et al. (2015). Cysteamine alleviates early brain injury via reducing oxidative stress and apoptosis in a rat experimental subarachnoid hemorrhage model. Cellular and Molecular Neurobiology, 35, 543–553.

    Article  CAS  PubMed  Google Scholar 

  • Zhang, Z., Zhang, G., Sun, Y., Szeto, S. S., Law, H. C., Quan, Q., et al. (2016a). Tetramethylpyrazine nitrone, a multifunctional neuroprotective agent for ischemic stroke therapy. Scientific Reports, 6, 37148.

    Article  CAS  PubMed  PubMed Central  Google Scholar 

  • Zhang, G., Zhang, T., Wu, L., Zhou, X., Gu, J., Li, C., et al. (2018). Neuroprotective effect and mechanism of action of tetramethylpyrazine nitrone for ischemic stroke therapy. Neuromolecular Medicine, 20, 97–111.

    Article  CAS  PubMed  Google Scholar 

  • Zhang, G., Zhang, F., Zhang, T., Gu, J., Li, C., Sun, Y., et al. (2016b). Tetramethylpyrazine nitrone improves neurobehavioral functions and confers neuroprotection on rats with traumatic brain injury. Neurochemical Research, 41, 2948–2957.

    Article  CAS  PubMed  Google Scholar 

  • Zhang, J., Zhu, Y., Zhou, D., Wang, Z., & Chen, G. (2010). Recombinant human erythropoietin (rhEPO) alleviates early brain injury following subarachnoid hemorrhage in rats: possible involvement of Nrf2-ARE pathway. Cytokine, 52, 252–257.

    Article  CAS  PubMed  Google Scholar 

  • Zheng, J. S., Zhan, R. Y., Zheng, S. S., Zhou, Y. Q., Tong, Y., & Wan, S. (2005). Inhibition of NADPH oxidase attenuates vasospasm after experimental subarachnoid hemorrhage in rats. Stroke, 36, 1059–1064.

    Article  CAS  PubMed  Google Scholar 

Download references

Acknowledgements

This work was supported by grants from the National Natural Science Foundation of China (NSFC 81872842, 81502908), the Scientific Projects of Guangdong Province (2015B020232011, 2016A020217013), the Scientific Projects of Guangzhou (201704020181), and the Scientific Projects of Foshan (2017IT100153).

Author information

Affiliations

Authors

Contributions

YW, GZ, and ZZ designed and supervised the project. GZ, YS, and LZ participated in making experimental rat model. LW and LZ contributed to establish experimental SAH rabbit model. LW and ZS performed the H&E and immunofluorescence staining. ZS performed the vitro experiments. WL, PY, and ZZ analyzed the samples and data. YW, and ZZ wrote the manuscript. All authors have read and approved the final manuscript.

Corresponding authors

Correspondence to Gaoxiao Zhang or Zaijun Zhang.

Ethics declarations

Conflict of interest

The authors declare no conflict of interest.

Additional information

Publisher's Note

Springer Nature remains neutral with regard to jurisdictional claims in published maps and institutional affiliations.

Rights and permissions

Reprints and Permissions

About this article

Verify currency and authenticity via CrossMark

Cite this article

Wu, L., Su, Z., Zha, L. et al. Tetramethylpyrazine Nitrone Reduces Oxidative Stress to Alleviate Cerebral Vasospasm in Experimental Subarachnoid Hemorrhage Models. Neuromol Med 21, 262–274 (2019). https://doi.org/10.1007/s12017-019-08543-9

Download citation

  • Received:

  • Accepted:

  • Published:

  • Issue Date:

  • DOI: https://doi.org/10.1007/s12017-019-08543-9

Keywords

  • Subarachnoid hemorrhage
  • Cerebral vasospasm
  • Tetramethylpyrazine nitrone
  • Anti-oxidative stress
  • Nrf2
  • HO-1