Skip to main content

Characteristics of Peer Review Reports: Editor-Suggested Versus Author-Suggested Reviewers

Abstract

Peer review is widely recognized as a mechanism for quality control of academic content. This research article aims at comparing the review reports and decisions of reviewers who are members of the editorial board of the European Scientific Journal (ESJ) with those reviewers suggested by the authors and who are not affiliated with the journal. 457 review reports on 378 papers submitted to the ESJ in the period of October–December 2017 were analysed. Statistical methods including OLS and Wilcoxon rank-sum test were applied based on the score approach toward the reviewers’ assessments of the papers and their characteristics related to the country, gender, and time of revisions. Results show the difference between the decisions these two groups of reviewers made. Even though editor-suggested and author-suggested reviewers need equal time to review a paper, the former are less favourable towards the authors of the papers. It is also concluded that factors such as time and country of the reviewers influence their decisions. In this regard, the editors should avoid relying their decisions solely on review reports received from reviewers suggested by the authors. However, further research with larger sample sizes should be conducted.

This is a preview of subscription content, access via your institution.

Fig. 1
Fig. 2
Fig. 3
Fig. 4

References

Download references

Author information

Affiliations

Authors

Corresponding author

Correspondence to Jovan Shopovski.

Ethics declarations

Conflict of interest

Jovan Shopovski is the Managing Editor of the European Scientific Journal (ESJ), and Monika Bolek is a part of the Editorial Board of the same journal.

Additional information

Publisher's Note

Springer Nature remains neutral with regard to jurisdictional claims in published maps and institutional affiliations.

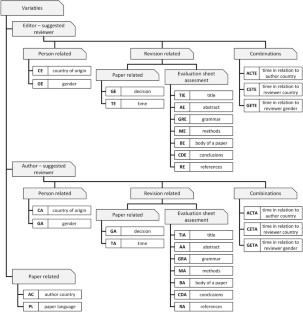
Appendix: Symbols of Variables

Appendix: Symbols of Variables

AC:

Countries of origins of authors

PL:

Paper language

DE:

Decisions of editor-suggested reviewers

DA:

Author-suggested reviewers (external)

CE:

Countries of origins of editor-suggested reviewers

CA:

Countries of origins of author-suggested reviewers

GE:

Gender of editor-suggested reviewers

GA:

Gender of author-suggested reviewers

TE:

Time of editor-suggested reviewers

TA:

Time of author-suggested reviewers

TIE:

Editor-suggested reviewer title assessment

AE:

Editor-suggested reviewer abstract assessment

GRE:

Editor-suggested reviewer grammar assessment

ME:

Editor-suggested reviewer methods assessment

BE:

Editor-suggested reviewer body of a paper assessment

COE:

Editor-suggested reviewer conclusions assessment

RE:

Editor-suggested reviewer references assessment

TIA:

Author-suggested reviewer title assessment

AA:

Author-suggested reviewer abstract assessment

GRA:

Author-suggested reviewer grammar assessment

MA:

Author-suggested reviewer methods assessment

BA:

Author-suggested reviewer body of a paper assessment

COA:

Author-suggested reviewer conclusions assessment

RA:

Author-suggested reviewer references assessment

ACTA:

Time of review of author-suggested reviewer in relation to country of author

CATA:

Time of review of author-suggested reviewer in relation to country of reviewer

GATA:

Time of review of author-suggested reviewer in relation to gender of reviewer

ACTE:

Time of review of editor-suggested reviewer in relation to country of author

CETE:

Time of review of editor-suggested reviewer in relation to country of reviewer

GETE:

Time of review of editor-suggested reviewer in relation to gender of reviewer

Rights and permissions

Reprints and Permissions

About this article

Verify currency and authenticity via CrossMark

Cite this article

Shopovski, J., Bolek, C. & Bolek, M. Characteristics of Peer Review Reports: Editor-Suggested Versus Author-Suggested Reviewers. Sci Eng Ethics 26, 709–726 (2020). https://doi.org/10.1007/s11948-019-00118-y

Download citation

  • Received:

  • Accepted:

  • Published:

  • Issue Date:

  • DOI: https://doi.org/10.1007/s11948-019-00118-y

Keywords

  • Peer review
  • Reviewers
  • Academic publishing
  • Academia
  • Review reports