Skip to main content

Treatment of Post-Traumatic Epilepsy

Opinion statement

Post-traumatic epilepsy (PTE) due to traumatic brain injury is a diagnosis with multifactorial causes, diverse clinical presentations, and an evolving concept of management. Due to sports injuries, work-related injuries, vehicular accidents, and wartime combat, there is rising demand to understand the epidemiology, pathophysiology, diagnosis, prognosis, and treatment of PTE. PTE could occur at any time after injury and up to decades post-injury. The frontal and temporal lobes are the most commonly affected regions, and the resulting epilepsy syndrome is typically localization related. PTE should be actively considered as a diagnosis in any patient with a history of head trauma and episodic neurologic compromise regardless of how temporally remote the trauma occurred. The standard work-up includes a thorough history, neurological examination, neuroimaging, and electroencephalogram. Psychogenic nonepileptic seizures have a high comorbidity with seizures and need to be carefully excluded. PTE can spontaneously remit. For patients who do not go into remission, treatment for confirmed PTE includes antiepileptics, vagal nerve stimulator, and, when appropriate, surgical resection of an epileptogenic lesion. Lifestyle modification and counseling are critical for patients with PTE and should be routinely included in clinical management. The published evidence on the efficacy of various treatment modalities specific to PTE consists largely of retrospective studies and case reports. Despite a unique pathogenesis, the majority of current care parameters for PTE parallel those of standard care for localization-related epilepsy. The potential and need for rigorous clinical research in PTE continue to be in great demand.

This is a preview of subscription content, access via your institution.

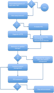
Figure 1

References and Recommended Reading

Papers of particular interest, published recently, have been highlighted as: • Of importance •• Of major importance

  1. Faul M, Xu L, Wald MM, Coronado V. Traumatic brain injury in the United States: emergency department visits, hospitalizations, and deaths, 2002–2006. CDC, National Center for Injury Prevention and Control, 2010.

  2. Bruns Jr J, Hauser WA. The epidemiology of traumatic brain injury: a review. Epilepsia. 2003;44 Suppl 10:2–10.

    PubMed  Article  Google Scholar 

  3. Taylor BC, Hagel EM, Carlson KF, et al. Prevalence and costs of co-occurring traumatic brain injury with and without psychiatric disturbance and pain among Afghanistan and Iraq War Veteran VA users. Med Care. 2012. Epub ahead of print.

  4. Wilk JE, Thomas JL, McGurk DM, et al. Mild traumatic brain injury (concussion) during combat: lack of association of blast mechanism with persistent postconcussive symptoms. J Head Trauma Rehabil. 2010;25(1):9–14.

    PubMed  Article  Google Scholar 

  5. Chen JW, Ruff RL, Eavey R, Wasterlain CG. Posttraumatic epilepsy and treatment. J Rehabil Res Dev. 2009;46(6):685–96.

    PubMed  Article  Google Scholar 

  6. Carlson KF, Meis LA, Jensen AC, et al. Caregiver reports of subsequent injuries among veterans with traumatic brain injury after discharge from inpatient polytrauma rehabilitation programs. J Head Trauma Rehabil. 2012;27(1):14–25.

    PubMed  Article  Google Scholar 

  7. Annegers JF, Hauser WA, Coan SP, Rocca WA. A population-based study of seizures after traumatic brain injuries. N Engl J Med. 1998;338(1):20–4.

    PubMed  Article  CAS  Google Scholar 

  8. Salazar AM, Jabbari B, Vance SC, et al. Epilepsy after penetrating head injury. I. Clinical correlates: a report of the Vietnam Head Injury Study. Neurology. 1985;35(10):1406–14.

    PubMed  Article  CAS  Google Scholar 

  9. Englander J, Bushnik T, Duong TT, et al. Analyzing risk factors for late posttraumatic seizures: a prospective, multicenter investigation. Arch Phys Med Rehabil. 2003;84(3):365–73.

    PubMed  Article  Google Scholar 

  10. Lc F. Epidemiology of posttraumatic epilepsy: a critical review. Epilepsia. 2003;44 Suppl 10:11–7.

    Google Scholar 

  11. Christensen J, et al. Long-term risk of epilepsy after traumatic brain injury in children and young adults: a population-based cohort study. The Lancet. 2009;373(9669):1105–10.

    Article  Google Scholar 

  12. Haltiner AM, Temkin NR, Dikmen SS. Risk of seizure recurrence after the first late posttraumatic seizure. Arch Phys Med Rehabil. 1997;78(8):835–40.

    PubMed  Article  CAS  Google Scholar 

  13. Raymont V, Salazar AM, Lipsky R, et al. Correlates of posttraumatic epilepsy 35 years following combat brain injury. Neurology. 2010;75:224–9.

    PubMed  Article  CAS  Google Scholar 

  14. Jennett B. Posttraumatic epilepsy. Adv Neurol. 1979;11:137–47.

    Google Scholar 

  15. Schmidt D, Sillanpää M. Evidence-based review on the natural history of the epilepsies. Curr Opin Neurol. 2012. Epub ahead of print.

  16. Harrison-Felix CL, Whiteneck GG, Jha A, et al. Mortality over four decades after traumatic brain injury rehabilitation: a retrospective cohort study. Arch Phys Med Rehabil. 2009;90(9):1506–13.

    PubMed  Article  Google Scholar 

  17. Harrison-Felix C, Whiteneck G, DeVivo MJ, et al. Causes of death following 1 year postinjury among individuals with traumatic brain injury. J Head Trauma Rehabil. 2006;21(1):22–3.

    PubMed  Article  Google Scholar 

  18. Englander J, Bushnik T, Wright JM, et al. Mortality in late post-traumatic seizures. J Neurotrauma. 2009;26(9):1471–7.

    PubMed  Article  Google Scholar 

  19. Vespa PM, Nuwer MR, Nenov V, et al. Increased incidence and impact of nonconvulsive and convulsive seizures after traumatic brain injury as detected by continuous electroencephalographic monitoring. J Neurosurg. 1999;91:750–60.

    PubMed  Article  CAS  Google Scholar 

  20. Lopinto-Khoury C, Sperling MR, Skidmore C, et al. Surgical outcome in PET-positive, MRI-negative patients with temporal lobe epilepsy. Epilepsia. 2012;53(2):342–8.

    PubMed  Article  Google Scholar 

  21. Salinsky M, Spencer D, Boudreau E, Ferguson F. Psychogenic nonepileptic seizures in US veterans. Neurology. 2011;77(10):945–50.

    PubMed  Article  Google Scholar 

  22. Riggio S, Wong M. Neurobehavioral sequelae of traumatic brain injury. Mt Sinai J Med. 2009;76:163–72.

    PubMed  Article  Google Scholar 

  23. Chang BS, Lowenstein DH. Practice parameter: antiepileptic drug prophylaxis in severe traumatic brain injury: report of the Quality Standards Subcommittee of the American Academy of Neurology. Neurology. 2003;60(10):10–6.

    PubMed  Article  Google Scholar 

  24. Brain Trauma Foundation; American Association of Neurological Surgeons; Congress of Neurological Surgeons, et al. Guidelines for the management of severe traumatic brain injury, 3rd edition. J Neurotrauma. 2007;24 Suppl 1:S3–6.

    Google Scholar 

  25. Jones KE, Puccio AM, Harshman KJ, et al. Levetiracetam versus phenytoin for seizure prophylaxis in severe traumatic brain injury. Neurosurg Focus. 2008;25(4):E3.

    PubMed  Article  Google Scholar 

  26. Szaflarski JP, Sangha KS, Lindsell CJ, Shutter LA. Prospective, randomized, single-blinded comparative trial of intravenous levetiracetam versus phenytoin for seizure prophylaxis. Neurocrit Care. 2010;12(2):165–72.

    PubMed  Article  CAS  Google Scholar 

  27. Watson NF, Barber JK, Doherty MJ, et al. Does glucocorticoid administration prevent late seizures after head injury? Epilepsia. 2004;45:690–4.

    PubMed  Article  CAS  Google Scholar 

  28. Harden CL, Pennell PB, Koppel BS, et al. Practice parameter update: management issues for women with epilepsy—focus on pregnancy (an evidence-based review): Vitamin K, folic acid, blood levels, and breastfeeding: Report of the Quality Standards Subcommittee and Therapeutics and Technology Assessment Subcommittee of the American Academy of Neurology and American Epilepsy Society. Neurology. 2009;73:142–9.

    PubMed  Article  CAS  Google Scholar 

  29. Spuck S, Tronnier V, Orosz I, et al. Operative and technical complications of vagus nerve stimulator implantation. Neurosurgery. 2010;67(2 Suppl):489–94.

    PubMed  Google Scholar 

  30. Elliot RE, Morsi A, Kalhorn SP, et al. Vagus nerve stimulation in 436 consecutive patients with treatment-resistant epilepsy: long-term outcomes and predictors of response. Epilepsy and Behav. 2011;20(1):57–63.

    Article  Google Scholar 

  31. Hartzfeld P, Elisevich K, Pace M, et al. Characteristics and surgical outcomes for medial temporal post-traumatic epilepsy. Br J Neurosurg. 2008;22(2):224–30.

    PubMed  Article  CAS  Google Scholar 

  32. Brown SW, Goldstein LH. Can seizure-alert dogs predict seizures? Epilepsy Res. 2011;97(3):236–42.

    PubMed  Article  Google Scholar 

  33. Kirton A, Wirrel E, Zhang J, Hamiwka L. Seizure-alerting and -response behaviors in dogs living with epileptic children. Neurology. 2004;62(12):2303–5.

    PubMed  Article  Google Scholar 

  34. Strong V, Brown SW, Huyton M, Coyle H. Effect of trained seizure alert dogs on frequency of tonic–clonic seizures. Seizure. 2002;11(6):402–5.

    PubMed  Article  Google Scholar 

  35. Nakken KO. Physical exercise in outpatients with epilepsy. Epilepsia. 1999;40(5):643–51.

    PubMed  Article  CAS  Google Scholar 

  36. Bjørholt PG, Nakken KO, Røhme K, Hansen H. Leisure time habits and physical fitness in adults with epilepsy. Epilepsia. 1990;31(1):83–7.

    PubMed  Article  Google Scholar 

  37. Wong J, Wirrell E. Physical activity in children/teens with epilepsy compared with that in their siblings without epilepsy. Epilepsia. 2006;47(3):631–9.

    PubMed  Article  Google Scholar 

  38. Archer T, Svensson K, Alricsson M. Physical exercise ameliorates deficits induced by traumatic brain injury. Acta Neurologica Scandinavica. 2012.

  39. Deng-Bryant Y, Prins ML, Hovda DA, Harris NG. Ketogenic diet prevents alterations in brain metabolism in young but not adult rats after traumatic brain injury. J Neurotrauma. 2011;28(9):1813–25.

    PubMed  Article  Google Scholar 

  40. Stuart RM, Claassen J, Schmidt M, et al. Multimodality neuromonitoring and decompressive hemicraniectomy after subarachnoid hemorrhage. Neurocrit Care. 2011;15(1):146–50.

    PubMed  Article  Google Scholar 

  41. Astrup J, Symon L, Siesjö BK, et al. Thresholds in cerebral ischemias—the ischemic penumbra. Stroke. 1981;2:723–5.

    Article  Google Scholar 

  42. Teasdale G, Jennett B. Assessment of coma and impaired consciousness. A practical scale. Lancet. 1974;2(7872):81–4.

    PubMed  Article  CAS  Google Scholar 

Download references

Disclosure

No potential conflicts of interest relevant to this article were reported.

Author information

Affiliations

Authors

Corresponding author

Correspondence to James W. Y. Chen MD, PhD.

Rights and permissions

Reprints and Permissions

About this article

Cite this article

Hung, C., Chen, J.W.Y. Treatment of Post-Traumatic Epilepsy. Curr Treat Options Neurol 14, 293–306 (2012). https://doi.org/10.1007/s11940-012-0178-5

Download citation

  • Published:

  • Issue Date:

  • DOI: https://doi.org/10.1007/s11940-012-0178-5

Keywords

  • Traumatic brain injury
  • Head injury
  • Post-traumatic epilepsy
  • Anticonvulsants
  • Seizure
  • Prophylaxis
  • Seizure prevention
  • Continuous EEG monitoring
  • Neuromonitoring