Skip to main content

Addressing Common Mental Health Disorders Among Incarcerated People Living with HIV: Insights from Implementation Science for Service Integration and Delivery

Abstract

Purpose

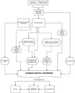
Despite evidence of disproportionate burden of HIV and mental health disorders among incarcerated people, scarce services exist to address common mental health disorders, including major depressive and anxiety disorders, post-traumatic stress disorder, and substance use disorders, among incarcerated people living with HIV (PLHIV) in sub-Saharan Africa (SSA). This paper aims to summarize current knowledge on mental health interventions of relevance to incarcerated PLHIV and apply implementation science theory to highlight strategies and approaches to deliver mental health services for PLHIV in correctional settings in SSA.

Recent Findings

Scarce evidence-based mental health interventions have been rigorously evaluated among incarcerated PLHIV in SSA. Emerging evidence from low- and middle-income countries and correctional settings outside SSA point to a role for cognitive behavioral therapy-based talking and group interventions implemented using task-shifting strategies involving lay health workers and peer educators.

Summary

Several mental health interventions and implementation strategies hold promise for addressing common mental health disorders among incarcerated PLHIV in SSA. However, to deliver these approaches, there must first be pragmatic efforts to build corrections health system capacity, address human rights abuses that exacerbate HIV and mental health, and re-conceptualize mental health services as integral to quality HIV service delivery and universal access to primary healthcare for all incarcerated people.

This is a preview of subscription content, access via your institution.

Fig. 1
Fig. 2

References

Papers of particular interest, published recently, have been highlighted as: • Of importance •• Of major importance

  1. Owe-Larsson B, Sall L, Salamon E, Allgulander C. HIV infection and psychiatric illness. Afr J Psychiatry. 2009;12(2):115–28.

    CAS  Google Scholar 

  2. Kellerman SE, Ahmed S, Feeley-Summerl T, Jay J, Kim M, Phelps BR, et al. Beyond prevention of mother-to-child transmission: keeping HIV-exposed and HIV-positive children healthy and alive. AIDS (London, England). 2013;27(Suppl 2):S225–33.

    Google Scholar 

  3. World Health Organization (WHO). Depression Fact Sheet. 2017. [Available from: http://www.who.int/en/news-room/fact-shees/detail/depression.

  4. Fazel S, Hayes AJ, Bartellas K, Clerici M, Trestman R. Mental health of prisoners: prevalence, adverse outcomes, and interventions. Lancet Psychiatry. 2016;3(9):871–81.

    PubMed  PubMed Central  Google Scholar 

  5. Hobkirk AL, Towe SL, Lion R, Meade CS. Primary and secondary HIV prevention among persons with severe mental illness: recent findings. Current HIV/AIDS Rep. 2015;12(4):406–12.

    Google Scholar 

  6. Blank MB, Himelhoch SS, Balaji AB, Metzger DS, Dixon LB, Rose CE, et al. A multisite study of the prevalence of HIV with rapid testing in mental health settings. Am J Public Health. 2014;104(12):2377–84.

  7. Collins PY, Berkman A, Mestry K, Pillai A. HIV prevalence among men and women admitted to a South African public psychiatric hospital. AIDS Care. 2009;21(7):863–7.

    PubMed  PubMed Central  Google Scholar 

  8. Abayomi O, Adelufosi A, Adebayo P, Ighoroje M, Ajogbon D, Ogunwale A. HIV risk behavior in persons with severe mental disorders in a psychiatric hospital in Ogun, Nigeria. Ann Med Health Sci Res. 2013;3(3):380–4.

    PubMed  PubMed Central  CAS  Google Scholar 

  9. Ingersoll K. The impact of psychiatric symptoms, drug use, and medication regimen on non-adherence to HIV treatment. AIDS Care. 2004;16(2):199–211.

    PubMed  CAS  Google Scholar 

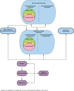
  10. Feldstein AC, Glasgow RE. A practical, robust implementation and sustainability model (PRISM) for integrating research findings into practice. Jt Comm J Qual Patient Saf. 2008;34(4):228–43.

    PubMed  Google Scholar 

  11. Cunningham WE, Weiss RE, Nakazono T, Malek MA, Shoptaw SJ, Ettner SL, et al. Effectiveness of a peer navigation intervention to sustain viral suppression among HIV-positive men and transgender women released from jail: the LINK LA randomized clinical trial. JAMA Intern Med. 2018;178(4):542–53.

  12. Maggard KR, Hatwiinda S, Harris JB, Phiri W, Kruuner A, Kaunda K, et al. Screening for tuberculosis and testing for human immunodeficiency virus in Zambian prisons. Bull World Health Organ. 2015;93(2):93–101.

    PubMed  PubMed Central  Google Scholar 

  13. Topp SM, Chetty-Makkan CM, Smith HJ, Chimoyi L, Hoffmann CJ, Fielding K, et al. “It’s not like taking chocolates”: factors influencing the feasibility and sustainability of universal test and treat in correctional health systems in Zambia and South Africa. Glob Health Sci Pract. 2019;7(2):189–202.

  14. Fazel S, Hayes AJ, Bartellas K, Clerici M, Trestman R. Mental health of prisoners: prevalence, adverse outcomes, and interventions. Lancet Psychiatry. 2016;3(9):871–881.

  15. Beck J. Cognitive behavior therapy: basics and beyond 2nd. New York: The Guilford Press; 2011.

    Google Scholar 

  16. Klerman GWMM, Rounsaville BJ, Chevron ES. Interpersonal psychotherapy of depression. New York: Basic Books; 1984.

    Google Scholar 

  17. Murray LK, Dorsey S, Haroz E, Lee C, Alsiary MM, Haydary A, et al. A common elements treatment approach for adult mental health problems in low- and middle-income countries. Cogn Behav Pract. 2014;21(2):111–23.

  18. Palmer S, Szymanska K. Handbook of coaching psychology; a guide for practitioners. New York: Routledge; 2008.

    Google Scholar 

  19. Sogolow ED, Kay LS, Doll LS, Neumann MS, Mezoff JS, Eke AN, et al. Strengthening HIV prevention: application of a research-to-practice framework. AIDS Educ Prev. 2000;12(5 Suppl):21–32.

  20. Vorkapic CF. Yoga and mental health: a dialogue between ancient wisdom and modern psychology. Int J Yoga. 2016;9(1):67–71.

    PubMed  PubMed Central  Google Scholar 

  21. Burke BL, Arkowitz H, Menchola M. The efficacy of motivational interviewing: a meta-analysis of controlled clinical trials. J Consult Clin Psychol. 2003;71(5):843–61.

    PubMed  Google Scholar 

  22. Telisinghe L, Charalambous S, Topp SM, Herce ME, Hoffmann CJ, Barron P, et al. HIV and tuberculosis in prisons in sub-Saharan Africa. Lancet. 2016;388(10050):1215–27.

  23. Kamarulzaman A, Reid SE, Schwitters A, Wiessing L, El-Bassel N, Dolan K, et al. Prevention of transmission of HIV, hepatitis B virus, hepatitis C virus, and tuberculosis in prisoners. Lancet. 2016;388(10049):1115–26.

    PubMed  Google Scholar 

  24. Rich JD, Beckwith CG, Macmadu A, Marshall BDL, Brinkley-Rubinstein L, Amon JJ, et al. Clinical care of incarcerated people with HIV, viral hepatitis, or tuberculosis. Lancet. 2016;388(10049):1103–14.

  25. Lovett A, Kwon HR, Kidia K, Machando D, Crooks M, Fricchione G, et al. Mental health of people detained within the justice system in Africa: systematic review and meta-analysis. Int J Ment Heal Syst. 2019;13:31.

    Google Scholar 

  26. Topp SM, Abimbola S, Joshi R, Negin J. How to assess and prepare health systems in low- and middle-income countries for integration of services-a systematic review. Health Policy Plan. 2018;33(2):298–312.

    PubMed  Google Scholar 

  27. Gwaikolo WS, Kohrt BA, Cooper JL. Health system preparedness for integration of mental health services in rural Liberia. BMC Health Serv Res. 2017;17(1):508.

    PubMed  PubMed Central  Google Scholar 

  28. Topp SM, Moonga CN, Luo N, Kaingu M, Chileshe C, Magwende G, et al. Exploring the drivers of health and healthcare access in Zambian prisons: a health systems approach. Health Policy Plan. 2016;31(9):1250–61.

  29. Nieuwoudt P, Bantjes J. Health professionals talk about the challenges of suicide prevention in two correctional centres in South Africa. S Afr J Psychol. 2018;49(1):70–82.

    Google Scholar 

  30. Prinsloo J. Offenders with mental disorders in a South African prison population: profiling the behavioural characteristics on mental illness. J Psychol Afr. 2013;23(1):133–8.

    Google Scholar 

  31. Rivlin A, Hawton K, Marzano L, Fazel S. Psychosocial characteristics and social networks of suicidal prisoners: towards a model of suicidal behaviour in detention. PLoS One. 2013;8(7):e68944-e.

    Google Scholar 

  32. Todrys KW, Amon JJ, Malembeka G, Clayton M. Imprisoned and imperiled: access to HIV and TB prevention and treatment, and denial of human rights, in Zambian prisons. J Int AIDS Soc. 2011;14:8.

    PubMed  PubMed Central  Google Scholar 

  33. Hopkin G, Evans-Lacko S, Forrester A, Shaw J, Thornicroft G. Interventions at the transition from prison to the community for prisoners with mental illness: a systematic review. Admin Pol Ment Health. 2018;45(4):623–34.

    CAS  Google Scholar 

  34. Bonfils KA, Firmin RL, Salyers MP, Wright ER. Sexuality and intimacy among people living with serious mental illnesses: factors contributing to sexual activity. Psychiatr Rehabil J. 2015;38(3):249–55.

    PubMed  PubMed Central  Google Scholar 

  35. Guimaraes MD, McKinnon K, Cournos F, Machado CJ, Melo AP, Campos LN, et al. Correlates of HIV infection among patients with mental illness in Brazil. AIDS Care. 2014;26(4):505–13.

    PubMed  Google Scholar 

  36. Mangurian C, Cournos F, Schillinger D, Vittinghoff E, Creasman JM, Lee B, et al. Low rates of HIV testing among adults with severe mental illness receiving care in community mental health settings. Psychiatr Serv. 2017;68(5):443–8.

  37. Meade CS, Sikkema KJ. Voluntary HIV testing among adults with severe mental illness: frequency and associated factors. AIDS Behav. 2005;9(4):465–73.

    PubMed  Google Scholar 

  38. Senn TE, Carey MP. HIV testing among individuals with a severe mental illness: review, suggestions for research, and clinical implications. Psychol Med. 2009;39(3):355–63.

    PubMed  CAS  Google Scholar 

  39. Pinto RM, Berringer KR, Melendez R, Mmeje O. Improving PrEP implementation through multilevel interventions: a synthesis of the literature. AIDS Behav. 2018;22(11):3681–91.

    PubMed  PubMed Central  Google Scholar 

  40. Naidoo S, Mkize DL. Prevalence of mental disorders in a prison population in Durban, South Africa. Afr J Psychiatry. 2012;15(1):30–5.

    CAS  Google Scholar 

  41. Alemayehu F, Ambaw F, Gutema H. Depression and associated factors among prisoners in Bahir Dar Prison, Ethiopia. BMC Psychiatry. 2019;19(1):88.

    PubMed  PubMed Central  Google Scholar 

  42. Osasona SO, Koleoso ON. Prevalence and correlates of depression and anxiety disorder in a sample of inmates in a Nigerian prison. Int J Psychiatry Med. 2015;50(2):203–218.

  43. Telisinghe L, Charalambous S, Topp SM, Herce ME, Hoffmann CJ, Barron P, et al. HIV and tuberculosis in prisons in sub-Saharan Africa. Lancet. 2016;388(10050):1215–27.

    PubMed  PubMed Central  Google Scholar 

  44. Getaneh M, Reta MM, Assefa D, Yohannis Z, Demilew D. Two-thirds of inmates were depressed among HIV positive prisoners at central prison (Kaliti), Addis Ababa, Ethiopia. BMC Res Notes. 2019;12(1):170.

  45. EHPSA. Treatment as prevention - final report. Johannesburg: Aurum Institute; 2017.

    Google Scholar 

  46. Parry CD, Plüddemann A, Louw A, Leggett T. The 3-metros study of drugs and crime in South Africa: findings and policy implications. Am J Drug Alcohol Abuse. 2004;30(1):167–85.

    PubMed  Google Scholar 

  47. Booyens K, Bezuidenhout C. Sex, drugs, and tattooing in correctional facilities and the relationship to STIs, HIV and AIDS. Criminologie. 2015;2:144–59.

    Google Scholar 

  48. Yitayih Y, Abera M, Tesfaye E, Mamaru A, Soboka M, Adorjan K. Substance use disorder and associated factors among prisoners in a correctional institution in Jimma, Southwest Ethiopia: a cross-sectional study. BMC Psychiatry. 2018;18(1):314.

    PubMed  PubMed Central  Google Scholar 

  49. Kinyanjui DWC, Atwoli L. Substance use among inmates at the Eldoret prison in Western Kenya. BMC Psychiatry. 2013;13:53.

    PubMed  PubMed Central  Google Scholar 

  50. Yellin H, Beckwith C, Kurth A, Liu T, Castonguay B, Patrick R, et al. Syndemic effect of mental illness and substance use on viral suppression among recently-incarcerated, HIV-infected individuals in the CARE+ Corrections study. AIDS Care. 2018;30(10):1252–6.

  51. Goodman-Meza D, Shoptaw S, Weiss RE, Nakazono T, Harawa NT, Takada S, et al. Methamphetamine use drives decreases in viral suppression for people living with HIV released from a large municipal jail: results of the LINK LA clinical trial. Drug Alcohol Depend. 2019;202:178–84.

  52. Meyer JP, Althoff AL, Altice FL. Optimizing care for HIV-infected people who use drugs: evidence-based approaches to overcoming healthcare disparities. Clin Infect Dis. 2013;57(9):1309–17.

    PubMed  PubMed Central  Google Scholar 

  53. Walmsley R. World female imprisonment list: women and girls in penal institutions, including pre-trial detainees/remand prisoners. 2017.

  54. Fazel S, Seewald K. Severe mental illness in 33,588 prisoners worldwide: systematic review and meta-regression analysis. Br J Psychiatry. 2012;200(5):364–73.

    PubMed  Google Scholar 

  55. Topp SM, Moonga CN, Luo N, Kaingu M, Chileshe C, Magwende G, et al. Mapping the Zambian prison health system: an analysis of key structural determinants. Glob Public Health. 2017;12(7):858–75.

  56. Rai D, Zitko P, Jones K, Lynch J, Araya R. Country- and individual-level socioeconomic determinants of depression: multilevel cross-national comparison. Br J Psychiatry. 2013;202(3):195–203.

    PubMed  Google Scholar 

  57. Todrys KW, Amon JJ. Health and human rights of women imprisoned in Zambia. BMC Int Health Hum Rights. 2011;11:8.

    PubMed  PubMed Central  Google Scholar 

  58. Topp SM, Moonga CN, Mudenda C, Luo N, Kaingu M, Chileshe C, et al. Health and healthcare access among Zambia’s female prisoners: a health systems analysis. Int J Equity Health. 2016;15(1):157.

  59. Barnert ES, Perry R, Morris RE. Juvenile incarceration and health. Acad Pediatr. 2016;16(2):99–109.

    PubMed  Google Scholar 

  60. • Van Hout M-C, Mhlanga-Gunda R. Prison health situation and health rights of young people incarcerated in sub-Saharan African prisons and detention centres: a scoping review of extant literature. BMC Int Health Hum Rights. 2019;19(1):17. This scoping review describes the conditions faced by juveniles in conflict with the law in sub-Saharan African prisons and the role that this plays with issues of mental health.

    PubMed  PubMed Central  Google Scholar 

  61. Meservey F, Skowyra KR. Caring for youth with mental health needs in the juvenile justice system: improving knowledge and skills. Research and Program Brief of the National Center for Mental Health and Juvenile Justice. 2015;(2)2:1-8. Available from: https://www.ncmhjj.com/wp-content/uploads/2015/05/OJJDP-508-050415-FINAL.pdf.

  62. Wakida EK, Okello ES, Rukundo GZ, Akena D, Alele PE, Talib ZM, et al. Health system constraints in integrating mental health services into primary healthcare in rural Uganda: perspectives of primary care providers. Int J Ment Heal Syst. 2019;13(1):16.

  63. Topp SM, Sharma A, Moonga CN, Chileshe C, Magwende G, Henostroza G. Evaluation of a health system strengthening initiative in the Zambian prison system. BMJ Glob Health. 2018;3(1):e000614-e.

    Google Scholar 

  64. •• Bantjes J, Swartz L, Niewoudt P. Human rights and mental health in post-apartheid South Africa: lessons from health care professionals working with suicidal inmates in the prison system. BMC Int Health Hum Rights. 2017;17(1):29. This qualitative study of mental health professionals working within a number of South African correctional facilities paints a vivid picture of the structural challenges that both impede the delivery of mental health services and may exacerbate the onset of mental health disorder symptoms.

  65. Barber ME. Recovery as the new medical model for psychiatry. Psychiatr Serv. 2012;63(3):277–9.

    PubMed  Google Scholar 

  66. Farkas M, Gagne C, Anthony W, Chamberlin J. Implementing recovery oriented evidence based programs: identifying the critical dimensions. Community Ment Health J. 2005;41(2):141–58.

    PubMed  Google Scholar 

  67. Johnson JE, Stout RL, Miller TR, et al. Randomized cost-effectiveness trial of group interpersonal psychotherapy (IPT) for prisoners with major depression. J Consult Clin Psychol. 2019;87(4):392–406.

  68. Bilderbeck AC, Farias M, Brazil IA, Jakobowitz S, Wikholm C. Participation in a 10-week course of yoga improves behavioural control and decreases psychological distress in a prison population. J Psychiatr Res. 2013;47(10):1438–45.

    PubMed  Google Scholar 

  69. Wimberly AS. How yoga impacts the substance use of people living with HIV who are in reentry from prison or jail: a qualitative study. Complement Ther Med. 2019;47:102074.

    PubMed  Google Scholar 

  70. Abas M, Nyamayaro P, Bere T, Saruchera E, Mothobi N, Simms V, et al. Feasibility and acceptability of a task-shifted intervention to enhance adherence to HIV medication and improve depression in people living with HIV in Zimbabwe, a low income country in sub-Saharan Africa. AIDS Behav. 2018;22(1):86–101.

  71. Bere T, Nyamayaro P, Magidson JF, Chibanda D, Chingono A, Munjoma R, et al. Cultural adaptation of a cognitive-behavioural intervention to improve adherence to antiretroviral therapy among people living with HIV/AIDS in Zimbabwe: Nzira Itsva. J Health Psychol. 2017;22(10):1265–76.

  72. Everitt-Penhale B, Kagee A, Magidson JF, Joska J, Safren SA, O'Cleirigh C, et al. ‘I went back to being myself’: acceptability of a culturally adapted task-shifted cognitive-behavioural therapy (CBT) treatment for depression (Ziphamandla) for South African HIV care settings. Psychol Health Med. 2019;24(6):680–90.

    PubMed  PubMed Central  CAS  Google Scholar 

  73. Safren SA, Bedoya CA, O'Cleirigh C, Biello KB, Pinkston MM, Stein MD, et al. Cognitive behavioural therapy for adherence and depression in patients with HIV: a three-arm randomised controlled trial. Lancet HIV. 2016;3(11):e529–e38.

  74. Khodayarifard M, Shokoohi-Yekta M, Hamot GE. Effects of individual and group cognitive-behavioral therapy for male prisoners in Iran. Int J Offender Ther Comp Criminol. 2010;54(5):743–55.

    PubMed  Google Scholar 

  75. Mahmooth Z, Weiss WM, Zangana GAS, Bolton P. Study participant reported outcomes of mental health interventions: results from a randomized controlled trial among survivors of systematic violence in southern Iraq. Glob Ment Health (Camb). 2018;5:e19-e.

    Google Scholar 

  76. Bolton P, Lee C, Haroz EE, Murray L, Dorsey S, Robinson C, et al. A transdiagnostic community-based mental health treatment for comorbid disorders: development and outcomes of a randomized controlled trial among Burmese refugees in Thailand. PLoS Med. 2014;11(11):e1001757-e.

    Google Scholar 

  77. Kane JC, Skavenski Van Wyk S, Murray SM, Bolton P, Melendez F, Danielson CK, et al. Testing the effectiveness of a transdiagnostic treatment approach in reducing violence and alcohol abuse among families in Zambia: study protocol of the Violence and Alcohol Treatment (VATU) trial. Global Ment Health (Camb). 2017;4:e18-e.

    Google Scholar 

  78. Amon J. “Even dead bodies must work” health, hard labor, and abuse in Ugandan prisons. New York; 2011.

  79. Proctor EK, Powell BJ, McMillen JC. Implementation strategies: recommendations for specifying and reporting. Implement Sci. 2013;8:139.

    PubMed  PubMed Central  Google Scholar 

  80. Bagnall A-M, South J, Hulme C, Woodall J, Vinall-Collier K, Raine G, et al. A systematic review of the effectiveness and cost-effectiveness of peer education and peer support in prisons. BMC Public Health. 2015;15:290.

    PubMed  PubMed Central  Google Scholar 

  81. • Eseadi C, Obidoa MA, Ogbuabor SE, Ikechukwu-Ilomuanya AB. Effects of group-focused cognitive-behavioral coaching program on depressive symptoms in a sample of inmates in a Nigerian prison. Int J Offender Ther Comp Criminol. 2018;62(6):1589–602. This study is the only rigorous evaluation of a mental health intervention conducted in a correctional facility in sub-Saharan Africa in the last five years. It investigates the effects of a cognitive behavior coaching program on depressive symptoms among a sample of severely depressed incarcerated persons in Nigeria with results supporting the use of such an intervention for reducing symptoms.

    PubMed  Google Scholar 

  82. MSF. Providing comprehensive medical services through a three-phase model in Malawian prisons - an operational toolkit. 2018 [Available from: https://samumsf.org/sites/default/files/2018-03/MSF Malawi Operational Toolkit web.pdf.]

  83. MSF. International Activity Report 2017. 2017 [Available from: https://www.medicisenzafrontiere.it/wp-content/uploads/2018/08/msf-international-activity-report-2017.pdf.]

  84. Simon C, Aluda C, Gutierrez R, Goemaere E. Implementation of the HIV “test-and-treat” strategy in Malawi prisons: experience, challenges, and effectiveness. 11th International Workshop on HIV Treatment, Pathogenesis and Prevention Research in Resource-Limited Settings; May; Lilongwe, Malawi; 2017.

  85. Sifunda S, Reddy PS, Braithwaite R, Stephens T, Bhengu S, Ruiter RAC, et al. The effectiveness of a peer-led HIV/AIDS and STI health education intervention for prison inmates in South Africa. Health Educ Behav. 2008;35(4):494–508.

  86. Mathias K, Pandey A, Armstrong G, Diksha P, Kermode M. Outcomes of a brief mental health and resilience pilot intervention for young women in an urban slum in Dehradun, North India: a quasi-experimental study. Int J Ment Heal Syst. 2018;12:47.

    CAS  Google Scholar 

  87. Nakimuli-Mpungu E, Musisi S, Wamala K, Okello J, Ndyanabangi S, Birungi J, et al. Effectiveness and cost-effectiveness of group support psychotherapy delivered by trained lay health workers for depression treatment among people with HIV in Uganda: a cluster-randomised trial. Lancet Glob Health. 2020;8(3):e387–e98.

  88. Peters RH, Young MS, Rojas EC, Gorey CM. Evidence-based treatment and supervision practices for co-occurring mental and substance use disorders in the criminal justice system. Am J Drug Alcohol Abuse. 2017;43(4):475–88.

    PubMed  Google Scholar 

Download references

Author information

Affiliations

Authors

Corresponding author

Correspondence to Michael E. Herce.

Ethics declarations

Conflict of Interest

The authors declare that they have no conflict of interest.

Statement of Disclosure

This article does not contain any studies with human or animal subjects performed by any of the authors.

Additional information

Publisher’s Note

Springer Nature remains neutral with regard to jurisdictional claims in published maps and institutional affiliations.

This article is part of the Topical Collection on Implementation Science

Rights and permissions

Reprints and Permissions

About this article

Verify currency and authenticity via CrossMark

Cite this article

Smith, H.J., Topp, S.M., Hoffmann, C.J. et al. Addressing Common Mental Health Disorders Among Incarcerated People Living with HIV: Insights from Implementation Science for Service Integration and Delivery. Curr HIV/AIDS Rep 17, 438–449 (2020). https://doi.org/10.1007/s11904-020-00518-x

Download citation

  • Published:

  • Issue Date:

  • DOI: https://doi.org/10.1007/s11904-020-00518-x

Keywords

  • Mental health
  • Depression
  • Prisons
  • Sub-Saharan Africa
  • HIV
  • Peer
  • Implementation science