Skip to main content

Duodenal-Jejunal Bypass Ameliorates Type 2 Diabetes Mellitus by Activating Insulin Signaling and Improving Glucose Utilization in the Brain

Abstract

Background

Duodenal-jejunal bypass (DJB) can dramatically improve type 2 diabetes independent of weight loss and food restriction. Increasing evidence has demonstrated that brain insulin signaling plays an important role in the pathophysiology of type 2 diabetes. This study explores whether the antidiabetic effect of DJB is involved in brain insulin signaling activation and brain glucose utilization.

Methods

A diabetic rat model was established by high-fat and high-glucose diet. DJB or sham surgery was performed in diabetic rats. 18F-FDG PET scanning was used to detect glucose uptake in different organs, particularly in the brain. The levels of glucose transporters, glucose utilization-related proteins (HK1 and PFK2), insulin, and insulin signaling pathway-related proteins (InsR, IRS1/2, PI3K, and p-Akt) in the brain tissues were evaluated and analyzed.

Results

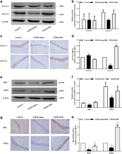
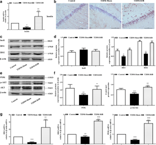
The results showed that DJB significantly improved basal glycemic parameters and reversed the decreasing glucose uptake in the brains of type 2 diabetic rats. DJB significantly increased not only the expression levels of brain insulin, IRS1/2, PI3K, and p-Akt but also the levels of the glucose utilization enzymes HK1 and PFK2 in the brain.

Conclusion

These results indicate that enhanced brain insulin signaling transduction and brain glucose utilization play important roles in the antidiabetic effect of DJB.

This is a preview of subscription content, access via your institution.

Fig. 1
Fig. 2
Fig. 3
Fig. 4

Abbreviations

DJB:

Duodenal-jejunal bypass

T2DM:

Type 2 diabetes mellitus

PI3K:

Phosphoinositide 3-kinase

Akt:

Protein kinase B

p-Akt:

Phosphorylated Akt

GLUT1:

Glucose transporter type 1

GLUT3:

Glucose transporter type 3

HK1:

Hexokinase 1

PFK2:

Phosphofructokinase 2

InsR:

Insulin receptor

IRS1:

Insulin receptor substrate 1

IRS2:

Insulin receptor substrate 2

References

  1. Cho NH, Shaw JE, Karuranga S, et al. IDF Diabetes Atlas: global estimates of diabetes prevalence for 2017 and projections for 2045. Diabetes Res Clin Pract. 2018;138:271–81.

    CAS  PubMed  Google Scholar 

  2. Guariguata L, Whiting D, Hambleton I, et al. Global estimates of prevalence of diabetes in adults for 2013 and projections to 2035. Diabetes Res Clin Pract. 2014;103(2):137–49.

    CAS  PubMed  Google Scholar 

  3. Pareek M, Schauer PR, Kaplan LM, et al. Metabolic surgery: weight loss, diabetes, and beyond. J Am Coll Cardiol. 2018;71(6):670–87.

    PubMed  Google Scholar 

  4. Rubino F, Forgione A, Cummings DE, et al. The mechanism of diabetes control after gastrointestinal bypass surgery reveals a role of the proximal small intestine in the pathophysiology of type 2 diabetes. Ann Surg. 2006;244(5):741–9.

    PubMed  PubMed Central  Google Scholar 

  5. Rubino F, R’Bibo SL, del Genio F, et al. Metabolic surgery: the role of the gastrointestinal tract in diabetes mellitus. Nat Rev Endocrinol. 2010;6(2):102–9.

    PubMed  PubMed Central  Google Scholar 

  6. Cummings DE, Cohen RV. Bariatric/metabolic surgery to treat type 2 diabetes in patients with a BMI <35 kg/m2. Diabetes Care. 2016;39:924–33.

    PubMed  PubMed Central  Google Scholar 

  7. Hu C, Zhang G, Sun D, et al. Duodenal-jejunal bypass improves glucose metabolism and adipokine expression independently of weight loss in a diabetic rat model. Obes Surg. 2013;23(9):1436–44.

    PubMed  Google Scholar 

  8. Cummings DE. Metabolic surgery for type 2 diabetes. Nat Med. 2012;18(5):656–8.

    CAS  PubMed  Google Scholar 

  9. Cefalu WT, Rubino F, Cummings DE. Metabolic surgery for type 2 diabetes: changing the landscape of diabetes care. Diabetes Care. 2016;39(6):857–60.

    PubMed  PubMed Central  Google Scholar 

  10. Chen Z, Zhong C. Decoding Alzheimer’s disease from perturbed cerebral glucose metabolism: implications for diagnostic and therapeutic strategies. Prog Neurobiol. 2013;108:21–43.

    CAS  PubMed  Google Scholar 

  11. Rubino F, Cummings DE. Surgery: the coming of age of metabolic surgery. Nat Rev Endocrinol. 2012;8(12):702–4.

    PubMed  Google Scholar 

  12. Rubino F, Marescaux J. Effect of duodenal-jejunal exclusion in a non-obese animal model of type 2 diabetes: a new perspective for an old disease. Ann Surg. 2004;239(1):1–11.

    PubMed  PubMed Central  Google Scholar 

  13. Kuhre RE, Wewer Albrechtsen NJ, Larsen O, et al. Bile acids are important direct and indirect regulators of the secretion of appetite- and metabolism-regulating hormones from the gut and pancreas. Mol Metab. 2018;11:84–95.

    CAS  PubMed  PubMed Central  Google Scholar 

  14. Li M, Li H, Zhou Z, et al. Duodenal-jejunal bypass surgery ameliorates glucose homeostasis and reduces endoplasmic reticulum stress in the liver tissue in a diabetic rat model. Obes Surg. 2016;26(5):1002–9.

    Google Scholar 

  15. Li N, Huo LG, Su H, et al. Duodenum-jejunum bypass surgery (DJB) improved the glucose and lipid metabolism in Zucker diabetic rat. Diabetes. 2017;66:A681–1.

  16. Patriti A, Facchiano E, Donini A. Effect of duodenal-jejunal exclusion in a non-obese animal model of type 2 diabetes: a new perspective for an old disease. A Ann Surg. 2004;240(2):388–9.

    PubMed  Google Scholar 

  17. Hu C, Su Q, Li F, et al. Duodenal-jejunal bypass improves glucose homeostasis in association with decreased proinflammatory response and activation of JNK in the liver and adipose tissue in a T2DM rat model. Obes Surg. 2014;24(9):1453–62.

    PubMed  Google Scholar 

  18. Filippi BM, Abraham MA, Yue JT, et al. Insulin and glucagon signaling in the central nervous system. Rev Endocr Metab Disord. 2013;14(4):365–75.

    CAS  PubMed  Google Scholar 

  19. Molnar G, Farago N, Kocsis AK, et al. GABAergic neurogliaform cells represent local sources of insulin in the cerebral cortex. J Neurosci. 2014;34(4):1133–7.

    CAS  PubMed  Google Scholar 

  20. Brüning JC, Gautam D, Burks DJ, et al. Role of brain insulin receptor in control of body weight and reproduction. Science. 2000;289(5487):2122–5.

    PubMed  Google Scholar 

  21. Diggsandrews KA, Zhang X, Song Z, et al. Brain insulin action regulates hypothalamic glucose sensing and the counterregulatory response to hypoglycemia. Diabetes. 2010;59(9):2271–80.

    CAS  Google Scholar 

  22. Lam CK, Chari M, Lam TK. CNS regulation of glucose homeostasis. Physiology (Bethesda). 2009;24:159–70.

    CAS  Google Scholar 

  23. Arnold SE, Arvanitakis Z, Macauleyrambach SL, et al. Brain insulin resistance in type 2 diabetes and Alzheimer disease: concepts and conundrums. Nat Rev Neurol. 2018;14(3):168–81.

    CAS  PubMed  PubMed Central  Google Scholar 

  24. Pan RY, Li N, Zhao TK, et al. DJB surgery improved the T2DM rats glucose homeostasis, elevated the glucose utilization, and the GLUT3 expression in brain. Diabetes. 2018;67:1794–P.

    Google Scholar 

  25. Li N, Wang HJ, Su H, et al. DJB surgery improves glucose homeostasis by affecting glucose transporter expression levels in different intestinal limbs of type 2 diabetic rats and the possible underlying mechanisms. Diabetes Metab Res Rev. 2017;33

  26. Wang H, Li N, Yan Q, et al. Tu1930 - duodenal-Jejunal bypass surgery improved glucose homeostasis through modulating the expression of SGLT1, GLUT2, T1R2 and T1R3 in different intestinal segments of type 2 diabetic rats. Gastroenterology. 2018;154(6):S1057.

    Google Scholar 

  27. Hu P, Cheng D, Huang T, et al. Evaluation of novel 64Cu-labeled theranostic gadolinium-based nanoprobes in HepG2 tumor-bearing nude mice. Nanoscale Res Lett. 2017;12(1):523.

  28. Simpson IA, Chundu KR, Davies-Hill T, et al. Decreased concentrations of GLUT1 and GLUT3 glucose transporters in the brains of patients with Alzheimer’s disease. Ann Neurol. 1994;35(5):546–51.

    CAS  PubMed  Google Scholar 

  29. Yu S, Tooyama I, Ding WG, et al. Immunohistochemical localization of glucose transporters (GLUT1 and GLUT3) in the rat hypothalamus. Obes Res. 1995;3(Suppl 5):753S–60S.

    CAS  PubMed  Google Scholar 

  30. Yin X, Xu Z, Zhang Z, et al. Association of PI3K/AKT/mTOR pathway genetic variants with type 2 diabetes mellitus in Chinese. Diabetes Res Clin Pract. 2017;128:127–35.

    CAS  PubMed  Google Scholar 

  31. Batterham RL, Cummings DE. Mechanisms of diabetes improvement following bariatric/metabolic surgery. Diabetes Care. 2016;39(6):893–901.

    PubMed  PubMed Central  Google Scholar 

  32. Rubino F, Schauer PR, Kaplan LM, et al. Metabolic surgery to treat type 2 diabetes: clinical outcomes and mechanisms of action. Annu Rev Med. 2010;61:393–411.

    CAS  PubMed  Google Scholar 

  33. Kullmann S, Heni M, Hallschmid M, et al. Brain insulin resistance at the crossroads of metabolic and cognitive disorders in humans. Physiol Rev. 2016;96(4):1169–209.

    CAS  PubMed  Google Scholar 

  34. Christian B, Swantje B, Schiöth HB, et al. Intranasal insulin enhances postprandial thermogenesis and lowers postprandial serum insulin levels in healthy men. Diabetes. 2011;60(1):114–8.

    Google Scholar 

  35. Dash S, Xiao C, Morgantini C, et al. Intranasal insulin suppresses endogenous glucose production in humans compared with placebo in the presence of similar venous insulin concentrations. Diabetes. 2015;64(3):766–74.

    PubMed  Google Scholar 

  36. Heni M, Wagner R, Kullmann S, et al. Central insulin administration improves whole-body insulin sensitivity via hypothalamus and parasympathetic outputs in men. Diabetes. 2014;63(12):4083–8.

  37. Heni M, Kullmann S, Preissl H, et al. Impaired insulin action in the human brain: causes and metabolic consequences. Nat Rev Endocrinol. 2015;11(12):701–11.

    CAS  PubMed  Google Scholar 

  38. Schulingkamp RJ, Pagano TC, Hung D, et al. Insulin receptors and insulin action in the brain: review and clinical implications. Neurosci Biobehav Rev. 2000;24(8):855–72.

    CAS  Google Scholar 

  39. Kullmann S, Heni M, Veit R, et al. Selective insulin resistance in homeostatic and cognitive control brain areas in overweight and obese adults. Diabetes Care. 2015;38(6):1044–50.

    CAS  PubMed  Google Scholar 

  40. Frank S, Wilms B, Veit R, et al. Altered brain activity in severely obese women may recover after Roux-en Y gastric bypass surgery. Int J Obes. 2014;38(3):341–8.

    PubMed  Google Scholar 

  41. Scholtz S, Miras AD, Chhina N, et al. Obese patients after gastric bypass surgery have lower brain-hedonic responses to food than after gastric banding. Gut. 2014;63(6):891–902.

    PubMed  PubMed Central  Google Scholar 

  42. Hunt KF, Dunn JT, Le RC, et al. Differences in regional brain responses to food ingestion after Roux-en-Y gastric bypass and the role of gut peptides: a neuroimaging study. Diabetes Care. 2016;39(10):1787–95.

    CAS  PubMed  Google Scholar 

  43. Tuulari JJ, Karlsson HK, Hirvonen J, et al. Weight loss after bariatric surgery reverses insulin-induced increases in brain glucose metabolism of the morbidly obese. Diabetes. 2013;62(8):2747–51.

    CAS  PubMed  PubMed Central  Google Scholar 

  44. Lam TK, Gutierrezjuarez R, Pocai A, et al. Regulation of blood glucose by hypothalamic pyruvate metabolism. Science. 2005;309(5736):943–7.

    CAS  PubMed  Google Scholar 

  45. Lópezgambero AJ, Martínez F, Salazar K, et al. Brain glucose-sensing mechanism and energy homeostasis. Mol Neurobiol. 2019;56(2):769–96.

    Google Scholar 

  46. Hwang JJJL, Rangel ES, Fan X, et al. Glycemic variability and brain glucose 1 levels in T1DM. Diabetes. 2019;68(1):163–71.

    CAS  PubMed  Google Scholar 

  47. Hirvonen J, Virtanen KA, Nummenmaa L, et al. Effects of insulin on brain glucose metabolism in impaired glucose tolerance. Diabetes. 2011;60(2):443–7.

    CAS  PubMed  PubMed Central  Google Scholar 

  48. Minchenko DO, Kharkova AP, Hubenia OV, et al. Insulin receptor, IRS1, IRS2, INSIG1, INSIG2, RRAD, and BAIAP2 gene expressions in glioma U87 cells with ERN1 loss of function: effect of hypoxia and glutamine or glucose deprivation. Endocr Regul. 2013;47(1):15–26.

    CAS  PubMed  Google Scholar 

  49. Bathina S, Das UN. Dysregulation of PI3K-Akt-mTOR pathway in brain of streptozotocin-induced type 2 diabetes mellitus in Wistar rats. Lipids Health Dis. 2018;17(1):168.

    PubMed  PubMed Central  Google Scholar 

Download references

Acknowledgments

Authors would like to thank Jing-Yue Yan, PhD, candidate in the College of Pharmacy, Ohio State University, OH, 43210, USA, for editing and revising the manuscript.

Funding

MQ is funded by the National Natural Science Foundation of China (81871892), Natural Science Foundation of Shandong Province (ZR2015HL128), and Technology Development Plan of Weifang (2018YX027). ZG and MQ are funded by the National Natural Science Foundation of China (31671208). JD and MQ are funded by the Natural Science Foundation of China (81500798). ZL is funded by the Natural Science Foundation of China (81471048). XW is funded by the Natural Science Foundation of China (81503108).

Author information

Affiliations

Authors

Contributions

Designed and led the study and wrote the manuscript: MQ, ZG. Performed the experiments and statistical analysis data: NL, QY, QJ, RP, HW, BJ, XL, JD, YW, XW, MZ, QM, XL, ZL. All co-authors commented on the manuscript and agreed with the manuscript results and conclusions.

Corresponding authors

Correspondence to Zhi-Qin Gao or Mei-Hua Qu.

Ethics declarations

Conflict of Interest

The authors declare that they have no conflicts of interest.

A Statement of Animal Rights

This study was carried out in accordance with the recommendations of Weifang Medical University, China. The experimental protocol was approved by the Research Ethics Committee of Weifang Medical University, China.

Additional information

Publisher’s Note

Springer Nature remains neutral with regard to jurisdictional claims in published maps and institutional affiliations.

Electronic Supplementary Material

Supplemental Figure
figure 5

A schematic model showing that DJB improves type 2 diabetes by increasing brain insulin and activating brain insulin signaling and glucose metabolism. DJB increases brain insulin levels and activates insulin signaling by increasing the expression levels of IRS1/IRS2, PI3K-Akt, HK1 and PFK2. DJB also increases the expression of GLUT3 and glucose uptake in the brain. These changes improve glucose aerobic oxidation and provide ATP for brain activities. (PNG 574 kb)

High resolution image (TIF 10404 kb)

ESM 2

(DOCX 17 kb)

ESM 3

(DOCX 16 kb)

ESM 4

(DOCX 16 kb)

Rights and permissions

Reprints and Permissions

About this article

Verify currency and authenticity via CrossMark

Cite this article

Li, N., Yan, QT., Jing, Q. et al. Duodenal-Jejunal Bypass Ameliorates Type 2 Diabetes Mellitus by Activating Insulin Signaling and Improving Glucose Utilization in the Brain. OBES SURG 30, 279–289 (2020). https://doi.org/10.1007/s11695-019-04153-3

Download citation

  • Published:

  • Issue Date:

  • DOI: https://doi.org/10.1007/s11695-019-04153-3

Keywords

  • Metabolic surgery
  • Brain insulin signaling
  • Brain glucose metabolism
  • Diabetic neuropathy