Skip to main content

Current Global Status and the Epidemiology of Entamoeba gingivalis in Humans: A Systematic Review and Meta-analysis

Abstract

Purpose

Entamoeba gingivalis (E. gingivalis) is one of the members of the wide range of oral resident pathogens in humans, particularly found in dental plaques, surfaces of gingiva or teeth, interdental spaces and carious lesions. The purpose of the current review and meta-analysis was to determine the global prevalence of E. gingivalis infection and its association with oral diseases based on published literatures.

Materials and Methods

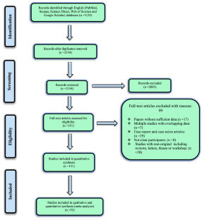
Multiple English databases (PubMed, Scopus, Science Direct, Web of Science and Google Scholar) were explored for papers published until August 2020. A total of 52 studies (including 7596 participants) met the inclusion criteria.

Results

The overall prevalence of E. gingivalis was estimated to be 37% (95% CI 29–46%). With regard to different countries, the highest and lowest pooled prevalence of E. gingivalis infection were related to Jordan with 87% (95% CI 81–92%) and Portugal with 3% (95% CI 0–10%), respectively. Based on WHO regions, the highest prevalence was related to the region of the Americas with 56% (95% CI 31–79%). The infection was most prevalent in 46–55 mean age groups [61% (95% CI 21–94%)]. Among different diagnostic methods, the highest rate of the pooled prevalence was related to the molecular [53% (95% CI 24–81%)] and the direct methods [36% (95% CI 25–47%)], respectively. Our analyses revealed that E. gingivalis infection was associated with 4.34-fold increased risk of oral diseases (P < 0.05).

Conclusion

Our findings revealed a high prevalence rate of the infection among periodontal disease patients with 37% (95% CI 20–57%). To conclude, it must be considered that E. gingivalis can be a risk factor associated with oral diseases and a wide range of research is needed to specify its role in the pathogenesis of these disorders.

This is a preview of subscription content, access via your institution.

Fig. 1
Fig. 2
Fig. 3
Fig. 4
Fig. 5
Fig. 6

References

  1. Bonner M, Fresno M, Gironès N, Guillén N, Santi-Rocca J (2018) Reassessing the role of Entamoeba gingivalis in periodontitis. Front Cell Infect Microbiol 38(11):2005–2019. https://doi.org/10.3389/fcimb.2018.00379

    CAS  Article  Google Scholar 

  2. Gros G (1849) Fragments d’helminthologie et de physiologie microscopique. Bull Soc Nat Moscou 22:549–573

    Google Scholar 

  3. Barrett MT (1914) The protozoa of the mouth in relation to pyorrhea alveolaris. Dent Cosmos 56:948–953

    Google Scholar 

  4. Abbass ZAA, Hanoon SA, Kadhim TA (2020) The Prevalence of Entamoeba Gingivalis and Trichomonas Tenax in Children Treated with Orthodontic Appliances in AL Muthanna Province, Iraq. Indian J Public Heal Res Dev. 11:1977–1982. https://doi.org/10.37506/v11/i2/2020/ijphrd/195122

    Article  Google Scholar 

  5. Jian B, Kolansky A, Baloach Z, Gupta P (2008) Entamoeba gingivalis pulmonary abscess—diagnosed by fine needle aspiration. Cytojournal. 5:12. https://doi.org/10.4103/1742-6413.43179

    Article  PubMed  PubMed Central  Google Scholar 

  6. Mielnik-Błaszczak M, Rzymowska J, Michałowski A, Skawińska-Bednarczyk A, Błaszczak J (2018) Entamoeba gingivalis—prevalence and correlation with dental caries in children from rural and urban regions of Lublin province, eastern Poland. Ann Agric Environ Med 25(4):656–658. https://doi.org/10.26444/aaem/80403

    Article  PubMed  Google Scholar 

  7. Craig CF (1916) Observations upon the Endamebae of the Mouth: I. Endamoeba Gingivalis (Buccalis). J Infect Dis 18:220–238

    Article  Google Scholar 

  8. Smith AJ, Barrett MT (1915) The parasite of oral Endamebiasis, Endameba gingivalis (Gros). J Parasitol 1(4):159–174

    Article  Google Scholar 

  9. Gharavi MJ, Hekmat S, Ebrahimi A, Jahani MR (2006) Buccal cavity protozoa in patients referred to the Faculty of Dentistry in Tehran. Iran. Iran J Parasitol 43:46

    Google Scholar 

  10. Ponce De León P, Zdero M, Vasconi MD, Nocito I, Lucca A, Perez B (2001) Relation between buccal protozoa and pH and salivary IgA in patients with dental prosthesis. Rev Inst Med Trop 43(4):241–242. https://doi.org/10.1590/S0036-46652001000400014

    Article  Google Scholar 

  11. Eslahi AV, Olfatifar M, Abdoli A, Houshmand E, Johkool MG, Zarabadipour M et al (2021) The neglected role of Trichomonas tenax in oral diseases: a systematic review and meta-analysis. Acta Parasitol 17:1–17. https://doi.org/10.1007/s11686-021-00340-4

    Article  Google Scholar 

  12. Chen JF, Wen WR, Liu GY, Chen WL, Lin LG, Hong HY (2001) Studies on periodontal disease caused by Entamoeba gingivalis and its pathogenetic mechanism. Rev China Med J 114:12–15

    Google Scholar 

  13. Garcia G, Ramos F, Maldonado J, Fernandez A, Yáñez J, Hernandez L et al (2018) Prevalence of two Entamoeba gingivalis ST1 and ST2-kamaktli subtypes in the human oral cavity under various conditions. Parasitol Res 117(9):2941–2948. https://doi.org/10.1007/s00436-018-5990-8

    Article  PubMed  Google Scholar 

  14. García G, Ramos F, Martínez-Hernández F, Hernández L, Yáñez J, Gaytán P (2018) A new subtype of Entamoeba gingivalis: “E. gingivalis ST2, kamaktli variant”. Parasitol Res 14:2941–2948. https://doi.org/10.1007/s00436-018-5798-6

    Article  Google Scholar 

  15. Moher D, Liberati A, Tetzlaff J, Altman DG, Altman D, Antes G et al (2009) Preferred reporting items for systematic reviews and meta-analyses: The PRISMA statement. PLoS Med 8(5):336–341

    Google Scholar 

  16. Eslahi AV, Badri M, Khorshidi A, Majidiani H, Hooshmand E, Hosseini H et al (2020) Prevalence of toxocara and toxascaris infection among human and animals in Iran with meta-analysis approach. BMC Infect Dis 20(1):1–17. https://doi.org/10.1186/s12879-020-4759-8

    Article  Google Scholar 

  17. Eslahi AV, Badri M, Nahavandi KH, Houshmand E, Dalvand S, Riahi SM et al (2021) Prevalence of strongyloidiasis in the general population of the world: a systematic review and meta-analysis. Pathog Glob Health 115:7–20. https://doi.org/10.1080/20477724.2020.1851922

    Article  PubMed  Google Scholar 

  18. Zibaei M, Nosrati MRC, Shadnoosh F, Houshmand E, Karami MF, Rafsanjani MK et al (2020) Insights into hookworm prevalence in Asia: a systematic review and meta-analysis. Trans R Soc Trop Med Hyg. https://doi.org/10.1093/trstmh/trz115

    Article  PubMed  Google Scholar 

  19. Taghipour A, Bahadory S, Badri M, Yadegar A, Mirsamadic ES, Mirjalali H, Zali MR (2020) A systematic review and meta-analysis on the co-infection of Helicobacter pylori with intestinal parasites: public health issue or neglected correlation? Int J Environ Health Res 30:1–11. https://doi.org/10.1080/09603123.2020.1798890

    Article  Google Scholar 

  20. Wells G, Shea B, O’Connell D, Peterson J, Welch V, Losos M, et al (2012) The Newcastle-Ottawa Scale (NOS) for assessing the quality if nonrandomized studies in meta-analyses. http://www.ohri.ca/programs/clinical_epidemiology/oxford.asp.

  21. Badri M, Eslahi AV, Olfatifar M, Dalvand S, Houshmand E, Abdoli A, Majidiani H, Eslami A, Zibaei M, Johkool MG, Taghipour A, Hashemipour S (2021) Keys to unlock the enigma of ocular toxocariasis: a systematic review and meta-analysis. Ocul Immunol Inflamm. https://doi.org/10.1080/09273948.2021.1875007

    Article  PubMed  Google Scholar 

  22. Cullinan MP, Ford PJ, Seymour GJ (2009) Periodontal disease and systemic health: current status. Aust Dent J 54:S62–S69. https://doi.org/10.1111/j.1834-7819.2009.01144.x

    Article  PubMed  Google Scholar 

  23. Li X, Kolltveit KM, Tronstad L, Olsen I (2000) Systemic diseases caused by oral infection. Clin Microbiol Rev 13(4):547–558. https://doi.org/10.1128/CMR.13.4.547

    CAS  Article  PubMed  PubMed Central  Google Scholar 

  24. Atanasova KR, Yilmaz Ö (2015) Prelude to oral microbes and chronic diseases: past, present and future. Microbes Infect 17(7):473–483. https://doi.org/10.1016/j.micinf.2015.03.007

    Article  PubMed  PubMed Central  Google Scholar 

  25. Jenkinson HF, Lamont RJ (2005) Oral microbial communities in sickness and in health. Trends Microbiol 13(12):589–595. https://doi.org/10.1016/j.tim.2005.09.006

    CAS  Article  PubMed  Google Scholar 

  26. Bonner M, Amard V, Bar-Pinatel C, Charpentier F, Chatard JM, Desmuyck Y et al (2014) Detection of the amoeba Entamoeba gingivalis in periodontal pockets. Parasite 21:30. https://doi.org/10.1051/parasite/2014029

    Article  PubMed  PubMed Central  Google Scholar 

  27. Sefer M, Boanchis AI, Chaouki SH, Ganescu V, Constantin P (1989) Periodontal diseases with Entamoeba gingivalis. Rev Chir Oncol Radiol orl, Oftalmol Stomatol Ser Stomatol 36(4):279–285

    CAS  Google Scholar 

  28. Bhaijee F, Bell D (2011) Entamoeba gingivalis in acute osteomyelitis of the mandible. Case Rep Med 2011:357301. https://doi.org/10.1155/2011/357301

    Article  PubMed  PubMed Central  Google Scholar 

  29. Perez-Jaffe L, Katz R, Gupta PK (1998) Entamoeba gingivalis identified in a left upper neck nodule by fine- needle aspiration: a case report. Diagn Cytopathol 18(6):458–461. https://doi.org/10.1002/(SICI)1097-0339(199806)18

    CAS  Article  PubMed  Google Scholar 

  30. Marsh PD (1994) Microbial ecology of dental plaque and its significance in health and disease. Adv Dent Res 8(2):263–271. https://doi.org/10.1177/08959374940080022001

    CAS  Article  PubMed  Google Scholar 

  31. Marsh PD (1999) Microbiologic aspects of dental plaque and dental caries. Dent Clin N Am 43(4):599–614

    CAS  PubMed  Google Scholar 

  32. Wu J, Li M, Huang R (2019) The effect of smoking on caries-related microorganisms. Tob Induc Dis 17:32. https://doi.org/10.18332/tid/105913

    CAS  Article  PubMed  PubMed Central  Google Scholar 

  33. Mahdieh Z, Reihaneh S, Monirsadat M (2020) Anti-plaque efficacy of Siwak as a mechanical tooth stick. IAMJ. 11(3):559–562

    Google Scholar 

  34. Murakami S, Mealey BL, Mariotti A, Chapple ILC (2018) Dental plaque–induced gingival conditions. J Clin Periodontol 45:S17-27. https://doi.org/10.1111/jcpe.12937

    CAS  Article  PubMed  Google Scholar 

  35. Waltermann EDM, Hilgert JB, Arthur RA (2020) Candida and dental caries in children, adolescents and adults: A systematic review and meta-analysis. Arch Oral Biol 104:876. https://doi.org/10.1016/j.archoralbio.2020.104876

    Article  Google Scholar 

  36. Xiao J, Huang X, Alkhers N, Alzamil H, Alzoubi S, Wu TT et al (2018) Candida albicans and early childhood caries: a systematic review and meta-analysis. Caries Res 52(1–2):102–112. https://doi.org/10.1159/000481833

    Article  PubMed  Google Scholar 

  37. Suresh A, Nisha K, Sethuraman S (2020) Association between Candida species and periodontal disease: a systematic review. Curr Med Mycol 6:63–68. https://doi.org/10.18502/cmm.6.2.3420

    Article  Google Scholar 

  38. Du Q, Ren B, He J, Peng X, Guo Q, Zheng L et al (2020) Candida albicans promotes tooth decay by inducing oral microbial dysbiosis. ISME J 1:15. https://doi.org/10.1038/s41396-020-00823-8

    CAS  Article  Google Scholar 

  39. Vila T, Sultan AS, Montelongo-Jauregui D, Jabra-Rizk MA (2020) Oral candidiasis: A disease of opportunity. J Fungi 6(1):15. https://doi.org/10.3390/jof6010015

    CAS  Article  Google Scholar 

  40. Pellicciotta M, Rigoni R, Falcone EL, Holland SM, Villa A, Cassani B (2019) The microbiome and immunodeficiencies: lessons from rare diseases. J Autoimmun 98:132–148. https://doi.org/10.1016/j.jaut.2019.01.008

    CAS  Article  PubMed  Google Scholar 

  41. Fadlallah J, El Kafsi H, Sterlin D, Juste C, Parizot C, Dorgham K et al (2018) Microbial ecology perturbation in human IgA deficiency. Sci Transl Med 10:439

    Article  Google Scholar 

  42. Peacock ME, Arce RM, Cutler CW (2017) Periodontal and other oral manifestations of immunodeficiency diseases. Oral Dis 23(7):866–888. https://doi.org/10.1111/odi.12584

    CAS  Article  PubMed  Google Scholar 

  43. Bao X, Wiehe R, Dommisch H, Schaefer AS (2020) Entamoeba gingivalis causes oral inflammation and tissue destruction. J Dent Res 99(5):561–567. https://doi.org/10.1177/0022034520901738

    CAS  Article  PubMed  Google Scholar 

  44. Huang JM, Ting CC, Chen YC, Yuan K, Lin WC (2020) The first study to detect co-infection of Entamoeba gingivalis and periodontitis-associated bacteria in dental patients in Taiwan. J Microbiol Immunol Infect. https://doi.org/10.1016/j.jmii.2020.08.001

    Article  PubMed  PubMed Central  Google Scholar 

Download references

Acknowledgements

This work was supported by the Metabolic Diseases Research Center, Research Institute for Prevention of Non-Communicable Diseases, Qazvin University of Medical Sciences, Qazvin, Iran under the contract no. IR.QUMS.Rec.1399.318.

Author information

Affiliations

Authors

Contributions

AVE and MB designed the study. EH, MZ, MGJ, AG and PAA searched for primary publications, screened and appraised primary studies. MB, AA, and AVE extracted the data and wrote the study manuscript. MO and MB contributed to data analysis and interpretation the manuscript. All authors read the manuscript and participated in the preparation of the final version of the manuscript. All authors read and approved the final manuscript.

Corresponding author

Correspondence to Aida Vafae Eslahi.

Ethics declarations

Conflict of interest

The authors declared no potential conflicts of interest with respect to the research, authorship and/or publication of this article.

Supplementary Information

Rights and permissions

Reprints and Permissions

About this article

Verify currency and authenticity via CrossMark

Cite this article

Badri, M., Olfatifar, M., Abdoli, A. et al. Current Global Status and the Epidemiology of Entamoeba gingivalis in Humans: A Systematic Review and Meta-analysis. Acta Parasit. 66, 1102–1113 (2021). https://doi.org/10.1007/s11686-021-00423-2

Download citation

  • Received:

  • Accepted:

  • Published:

  • Issue Date:

  • DOI: https://doi.org/10.1007/s11686-021-00423-2

Keywords

  • Entamoeba gingivalis
  • Prevalence
  • Worldwide; oral health
  • Systematic review