Skip to main content

Mass-forming Xanthogranulomatous Cholecystitis Masquerading as Gallbladder Cancer

Abstract

Background

Mass-forming xanthogranulomatous cholecystitis (XGC), an uncommon inflammatory pathology of gallbladder (GB), masquerades as gallbladder cancer (GBC) and diagnosis is often a histological surprise.

Methods

A retrospective analysis of prospectively collected database of patients with GB mass operated between August 2009 and September 2012 was conducted to determine clinical, radiological, and intraoperative findings that might aid in the preoperative diagnosis of mass-forming XGC and ascertain their optimal management strategy.

Results

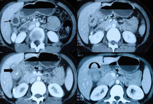
Of the 566 patients with GB mass and suspected GBC, 239 were found to be inoperable on preoperative workup and 129 patients had unresectable disease on staging laparoscopy/laparotomy. Of the 198 with resectable disease, 31 were reported as XGC on final histopathology (Group A), while 167 were GBC (Group B). Of these 31 patients, six with an intraoperative suspicion of benign pathology underwent cholecystectomy with segments IVb and V resection, and frozen section histopathology. Twenty-five underwent radical cholecystectomy, with (n = 10) or without (n = 15) adjacent organ resection. In comparison, anorexia and weight loss were significantly more in Group B (p = 0.001 and <0.001). Intraoperatively, empyema and associated gallstones were more common in Group A (p = 0.011 and <0.001). On computed tomography (CT) of the abdomen, continuous mucosal line enhancement and intramural hypodense bands were significantly more in Group A (p < 0.001 and 0.025). While CT abdomen revealed one or more features suggestive of XGC in 64.5 % (20/31) of patients in Group A, 11(35.5 %) did not have any findings suggestive of XGC on imaging.

Conclusion

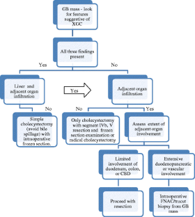
Mass-forming XGC mimics GBC, making preoperative and intraoperative distinction difficult. While imaging findings can help in suspecting XGC, definitive diagnosis require histopathological examination. Presence of typical radiological findings, however, can help in avoiding extended radical resection in selected cases.

This is a preview of subscription content, access via your institution.

Fig. 1
Fig. 2
Fig. 3
Fig. 4

References

  1. Houston JP, Collins MC, Cameron I, Reed MW, Parsons MA, Roberts KM. Xanthogranulomatous cholecystitis. Br J Surg 1994; 81:1030–1032.

    PubMed  Article  CAS  Google Scholar 

  2. Fligiel S, Lewin KJ. Xanthogranulomatous cholecystitis: case report and review of the literature. Arch Pathol Lab Med 1982; 106: 302–304.

    PubMed  CAS  Google Scholar 

  3. Yoshida J, Chijiiwa K, Shimura H, Yamaguchi K, Kinukawa N, Honda H, et al. Xanthogranulomatous cholecystitis versus gallbladder cancer: clinical differentiating factors. Am Surg 1997; 63:367–371.

    PubMed  CAS  Google Scholar 

  4. Uchiyama K, Ozawa S, Ueno M, Hayami S, Hirono S, Ina S, et al. Xanthogranulomatous cholecystitis: the use of preoperative CT findings to differentiate it from gallbladder carcinoma. J Hepatobiliary Pancreat Surg.2009;16:333–8.

    PubMed  Article  Google Scholar 

  5. Chang BJ, Kim SH, Park HY, Lim SW, Kim J, Lee KH, et al. Distinguishing xanthogranulomatous cholecystitis from the wall-thickening type of early-stage gallbladder cancer. Gut Liver. 2010; 4:518–23.

    PubMed  Article  Google Scholar 

  6. Goshima S, Chang S, Wang JH, Kanematsu M, Bae KT, Federle MP. Xanthogranulomatous cholecystitis: diagnostic performance of CT to differentiate from gallbladder cancer. Eur J Radiol. 2010; 74:e79-83.

    PubMed  Article  Google Scholar 

  7. Chun KA, Ha HK, Yu ES, Shinn KS, Kim KW, Lee DH, et al. Xanthogranulomatous cholecystitis: CT features with emphasis on differentiation from gallbladder carcinoma. Radiology. 1997; 203:93–7.

    PubMed  CAS  Google Scholar 

  8. Kalayarasan R, Javed A, Puri AS, Puri SK, Sakhuja P, Agarwal AK. A prospective analysis of the preoperative assessment of duodenal involvement in gallbladder cancer. HPB (Oxford). 2012 Aug 1. [Epub ahead of print]

  9. McCoy JJ. Xanthogranulomatous cholecystitis. J S C Med Assoc. 1976;72:78–79.

    PubMed  Google Scholar 

  10. Goodman ZD, Ishak KG. Xanthogranulomatous cholecystitis. Am J Surg Pathol 1981; 5:653.

    PubMed  Article  CAS  Google Scholar 

  11. Ladefoged C, Lorentzen M. Xanthogranulomatous cholecystitis: a clinico-pathological study of 20 cases and review of the literature. APMIS. 1993;101:869–75.

    PubMed  Article  CAS  Google Scholar 

  12. Srinivas GN, Sinha S, Ryley N, Houghton PW. Perfidious gallbladders—a diagnostic dilemma with xanthogranulomatous cholecystitis. Ann R Coll Surg Engl. 2007;89:168–72.

    PubMed  Article  Google Scholar 

  13. Rao RV, Kumar A, Sikora SS, Saxena R, Kapoor VK. Xanthogranulomatous cholecystitis: differentiation from associated gall bladder carcinoma. Trop Gastroenterol. 2005 ; 26:31–3

    PubMed  Google Scholar 

  14. Guermazi A. Are there other imaging features to differentiate xanthogranulomatous cholecystitis from gallbladder carcinoma? Eur Radiol 2005; 15:1271–2.

    PubMed  Article  Google Scholar 

  15. Adachi Y, Iso Y, Moriyama M, Kasai T, Hashimoto H. Increased serum CA19-9 in patients with xanthogranulomatous cholecystitis. Hepatogastroenterology 1998; 45: 77–80.

    PubMed  CAS  Google Scholar 

  16. Parra JA, Acinas O, Bueno J, Güezmes A, Fernández MA, Fariñas MC. Xanthogranulomatous cholecystitis: clinical, sonographic, and CT findings in 26 patients. AJR Am J Roentgenol. 2000;174:979–83.

    PubMed  Article  CAS  Google Scholar 

  17. Dao AH, Wong SW, Adkins Jr RB. Xanthogranulomatous cholecystitis: a clinical and pathologic study of twelve cases. Am Surg 1989;55:32–5.

    PubMed  CAS  Google Scholar 

  18. Levy AD, Murakata LA, Rohrmann Jr CA. Gallbladder carcinoma: radiologic-pathologic correlation. RadioGraphics 2001;21:295–314.

    PubMed  CAS  Google Scholar 

  19. Kim PN, Lee SH, Gong GY, Kim JG, Ha HK, Lee YJ, et al. Xanthogranulomatous cholecystitis: radiologic findings with histologic correlation that focuses on intramural nodules. AJR Am J Roentgenol 1999;172:949–53.

    PubMed  Article  CAS  Google Scholar 

  20. Hatakenaka M, Adachi T, Matsuyama A, Mori M, Yoshikawa Y. Xanthogranulomatous cholecystitis: importance of chemical-shift gradient-echo MR imaging. Eur Radiol 2003;13:2233–5.

    PubMed  Article  Google Scholar 

  21. Oe A, Kawabe J, Torii K, Kawamura E, Higashiyama S, Kotani J, et al. Distinguishing benign from malignant gallbladder wall thickening using FDG-PET. Ann Nucl Med 2006; 20: 699–703.

    PubMed  Article  Google Scholar 

  22. Makino I, Yamaguchi T, Sato N, Yasui T, Kita I. Xanthogranulomatous cholecystitis mimicking gallbladder carcinoma with a false-positive result on fluorodeoxyglucose PET. World J Gastroenterol. 2009; 15:3691–3.

    PubMed  Article  Google Scholar 

  23. Kwon AH, Sakaida N. Simultaneous presence of xanthogranulomatous cholecystitis and gallbladder cancer. J Gastroenterol. 2007;42:703–4.

    PubMed  Article  Google Scholar 

  24. Benbow EW. Xanthogranulomatous cholecystitis associated with carcinoma of the gallbladder. Postgrad Med J. 1989;65:528–31.

    PubMed  Article  CAS  Google Scholar 

  25. Ghosh M, Sakhuja P, Agarwal AK. Xanthogranulomatous cholecystitis: a premalignant condition? Hepatobiliary Pancreat Dis Int. 2011;10:179–84

    PubMed  Article  CAS  Google Scholar 

  26. Lee HS, Joo KR, Kim DH, Park NH, Jeong YK, Suh JH, et al. A case of simultaneous xanthogranulomatous cholecystitis and carcinoma of the gallbladder. Korean J Intern Med. 2003;18:53–6

    PubMed  Google Scholar 

  27. Ouchi K, Mikuni J, Kakugawa Y; Organizing Committee, The 30th Annual Congress of the Japanese Society of Biliary Surgery. Laparoscopic cholecystectomy for gallbladder carcinoma: results of a Japanese survey of 498 patients. J Hepatobiliary Pancreat Surg. 2002; 9:256–60.

    PubMed  Article  Google Scholar 

  28. Agarwal AK, Mandal S, Singh S, Sakhuja P, Puri S. Gallbladder cancer with duodenal infiltration: is it still resectable? J Gastrointest Surg. 2007; 11:1722–27.

    PubMed  Article  Google Scholar 

  29. Enomoto T, Todoroki T, Koike N, Kawamoto T, Matsumoto H. Xanthogranulomatous cholecystitis mimicking stage IV gallbladder cancer. Hepatogastroenterology. 2003 ;50:1255–8.

    PubMed  Google Scholar 

  30. Furuta A, Ishibashi T, Takahashi S, Sakamoto K. MR imaging of xanthogranulomatous cholecystitis. Radiat Med. 1996; 14:315–9.

    PubMed  CAS  Google Scholar 

  31. Spinelli A, Schumacher G, Pascher A, Lopez-Hanninen E, Al-Abadi H, Benckert C, et al. Extended surgical resection for xanthogranulomatous cholecystitis mimicking advanced gallbladder carcinoma: A case report and review of literature. World J Gastroenterol. 2006; 12:2293

    PubMed  Google Scholar 

Download references

Author information

Affiliations

Authors

Corresponding author

Correspondence to Anil Kumar Agarwal.

Rights and permissions

Reprints and Permissions

About this article

Cite this article

Agarwal, A.K., Kalayarasan, R., Javed, A. et al. Mass-forming Xanthogranulomatous Cholecystitis Masquerading as Gallbladder Cancer. J Gastrointest Surg 17, 1257–1264 (2013). https://doi.org/10.1007/s11605-013-2209-2

Download citation

  • Received:

  • Accepted:

  • Published:

  • Issue Date:

  • DOI: https://doi.org/10.1007/s11605-013-2209-2

Keywords

  • Xanthogranulomatous cholecystitis
  • Gallbladder cancer
  • Gallbladder