Skip to main content

The Potential of Osteopontin as a Therapeutic Target for Human Colorectal Cancer

Abstract

Objective

Osteopontin (OPN), a phosphorylated glycoprotein, is involved in tumor progression and metastasis. Previously, we have reported that high OPN mRNA expression level possessed clinicopathological or prognostic significance in human colorectal cancer (CRC). The aim of this study is to investigate whether OPN can serve as a novel molecular target for CRC therapy.

Material and Methods

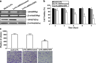
Western Blot assay was performed to detect the expression of OPN protein in 18 CRC and corresponding nontumor colon tissue samples. RNA interference (RNAi) was employed to knockdown endogenous OPN expression in CRC cell line (LoVo). MTT, colony formation, and tumorigenicity assays were performed to analyze the effect of OPN downregulation on the in vitro and in vivo proliferation of CRC cells. Wound healing and Matrigel invasion assays were performed to analyze the effect of OPN downregulation on migration and invasion of CRC cells. A clonogenic cell survival assay after radiation was performed to analyze the effect of OPN downregulation on the radiosensitivity of CRC cells.

Results

The relative level of OPN protein expression in CRC tissues was significantly higher than that in corresponding nontumor colon tissues (P < 0.05). We found that RNAi-mediated OPN downregulation could inhibit not only in vitro proliferation but also in vivo tumorigenicity of CRC cells. In addition, OPN downregulation could suppress in vitro invasion capacity and enhance in vitro radiosensitivity of CRC cells, which might be associated with decreased levels of MMP-2 and -9 expression.

Conclusion

RNAi-targeting OPN could inhibit proliferation, invasion and enhance radiosensitivity of human CRC cells. Therefore, OPN could serve as a novel molecular target for gene therapy of CRC.

This is a preview of subscription content, access via your institution.

Fig. 1
Fig. 2
Fig. 3
Fig. 4
Fig. 5
Fig. 6
Fig. 7

References

  1. Jemal A, Siegel R, Ward E, Hao Y, Xu J, Thun MJ. Cancer statistics, 2009. CA Cancer J Clin 2009;59:225–249.

    PubMed  Article  Google Scholar 

  2. Asmis TR, Saltz L. Systemic therapy for colon cancer. Gastroenterol Clin North Am 2008;37:287–295.

    PubMed  Article  Google Scholar 

  3. Bulfone-Paus S, Paus R. Osteopontin as a new player in mast cell biology. Eur J Immunol 2008;38:338–341.

    PubMed  Article  CAS  Google Scholar 

  4. Hu Z, Xiao T, Lin DM, Guo SP, Zhang ZQ, Di XB, Cheng SJ, Gao YN. Zhonghua Zhong Liu Za Zhi 2007;29:591–595.

    PubMed  CAS  Google Scholar 

  5. Patani N, Jouhra F, Jiang W, Mokbel K. Osteopontin expression profiles predict pathological and clinical outcome in breast cancer. Anticancer Res 2008;28:4105–4110.

    PubMed  CAS  Google Scholar 

  6. Wu IC, Wu MT, Chou SH, Yang SF, Goan YG, Lee JM, Chou YP, Bair MJ, Wang TE, Chen A, Chang WH, Kuo FC, Wu DC. Osteopontin expression in squamous cell cancer of the esophagus. World J Surg 2008;32:1989–1995.

    PubMed  Article  Google Scholar 

  7. Cho H, Kang ES, Kim YT, Kim JH. Diagnostic and prognostic impact of osteopontin expression in endometrial cancer. Cancer Invest 2009;27:313–323.

    PubMed  Article  CAS  Google Scholar 

  8. Higashiyama M, Ito T, Tanaka E, Shimada Y. Prognostic significance of osteopontin expression in human gastric carcinoma. Ann Surg Oncol 2007;14:3419–3427.

    PubMed  Article  Google Scholar 

  9. Cappia S, Righi L, Mirabelli D, Ceppi P, Bacillo E, Ardissone F, Molinaro L, Scagliotti GV, Papotti M. Prognostic role of osteopontin expression in malignant pleural mesothelioma. Am J Clin Pathol 2008;130:58–64.

    PubMed  Article  Google Scholar 

  10. Likui W, Hong W, Shuwen Z. Clinical significance of the upregulated osteopontin mRNA expression in human colorectal cancer. J Gastrointest Surg 2010;14:74–81.

    PubMed  Article  Google Scholar 

  11. Hua D, Liu MY, Cheng ZD, Qin XJ, Zhang HM, Chen Y, Qin GJ, Liang G, Li JN, Han XF, Liu DX. Small interfering RNA-directed targeting of Toll-like receptor 4 inhibits human prostate cancer cell invasion, survival, and tumorigenicity. Mol Immunol 2009;46:2876–2884.

    PubMed  Article  CAS  Google Scholar 

  12. Zhang S, Yang JH, Guo CK, Cai PC. Gene silencing of TKTL1 by RNAi inhibits cell proliferation in human hepatoma cells. Cancer Lett 2007;253:108–114.

    PubMed  Article  CAS  Google Scholar 

  13. Wu X, Fan J, Wang X, Zhou J, Qiu S, Yu Y, Liu Y, Tang Z. Downregulation of CCR1 inhibits human hepatocellular carcinoma cell invasion. Biochem Biophys Res Commun 2007;355:866–871.

    PubMed  Article  CAS  Google Scholar 

  14. Li W, Jian W, Xiaoping X, Yingfeng L, Tao X, Xiaoyan X. Enhanced radiation-mediated cell killing of human cervical cancer cells by small interference RNA silencing of ataxia telangiectasia-mutated protein. Int J Gynecol Cancer 2006;16:1620–1630.

    PubMed  Article  CAS  Google Scholar 

  15. Liu H, Chen A, Guo F, Yuan L A short-hairpin RNA targeting osteopontin downregulates MMP-2 and MMP-9 expressions in prostate cancer PC-3 cells. Cancer Lett 2010;295:27–37.

    PubMed  Article  CAS  Google Scholar 

  16. Waas ET, Wobbes T, Lomme RM, DeGroot J, Ruers T, Hendriks T. Matrix metalloproteinase 2 and 9 activity in patients with colorectal cancer liver metastasis. Br J Surg 2003;90:1556–1564.

    PubMed  Article  CAS  Google Scholar 

  17. Rittling SR, Chambers AF. Role of osteopontin in tumour progression. Br J Cancer 2004;90:1877–1881.

    PubMed  Article  CAS  Google Scholar 

  18. Rodrigues LR, Teixeira JA, Schmitt FL, Paulsson M, Lindmark-Mänsson H. The role of osteopontin in tumor progression and metastasis in breast cancer. Cancer Epidemiol Biomarkers Prev 2007;16:1087–1097.

    PubMed  Article  CAS  Google Scholar 

  19. Agrawal D, Chen T, Irby R, Quackenbush J, Chambers AF, Szabo M, Cantor A, Coppola D, Yeatman TJ. Osteopontin identified as lead marker of colon cancer progression, using pooled sample expression profiling. J Natl Cancer Inst 2002;94:513–521.

    PubMed  CAS  Google Scholar 

  20. Yeatman TJ, Chambers AF. Osteopontin and colon cancer progression. Clin Exp Metastasis 2003;20:85–90.

    PubMed  Article  CAS  Google Scholar 

  21. Wild N, Andres H, Rollinger W, Krause F, Dilba P, Tacke M, Karl J. A combination of serum markers for the early detection of colorectal cancer. Clin Cancer Res (2010);16(24):6111–6121.

    PubMed  Article  CAS  Google Scholar 

  22. Martinez C, Churchman M, Freeman T, Ilyas M. Osteopontin provides early proliferative drive and may be dependent upon aberrant c-myc signalling in murine intestinal tumours. Exp Mol Pathol 2010;88:272–277.

    PubMed  Article  CAS  Google Scholar 

  23. Matsuura M, Suzuki T, Saito T. Osteopontin is a new target molecule for ovarian clear cell carcinoma therapy. Cancer Sci 2010;101:1828–1833.

    PubMed  Article  CAS  Google Scholar 

  24. Matsuura M, Suzuki T, Suzuki M, Tanaka R, Ito E, Saito T. Statin-mediated reduction of osteopontin expression induces apoptosis and cell growth arrest in ovarian clear cell carcinoma. Oncol Rep 2011;25:41–47.

    PubMed  Google Scholar 

  25. Gong M, Lu Z, Fang G, Bi J, Xue X. A small interfering RNA targeting osteopontin as gastric cancer therapeutics. Cancer Lett 2008;272:148–159.

    PubMed  Article  CAS  Google Scholar 

  26. Mi Z, Guo H, Russell MB, Liu Y, Sullenger BA, Kuo PC. RNA aptamer blockade of osteopontin inhibits growth and metastasis of MDA-MB231 breast cancer cells. Mol Ther 2009;17:153–161.

    PubMed  Article  CAS  Google Scholar 

  27. Hahnel A, Wichmann H, Kappler M, Kotzsch M, Vordermark D, Taubert H, Bache M. Effects of osteopontin inhibition on radiosensitivity of MDA-MB-231 breast cancer cells. Radiat Oncol 2010;5:82.

    PubMed  Article  Google Scholar 

  28. Wai PY, Mi Z, Guo H, Sarraf-Yazdi S, Gao C, Wei J, Marroquin CE, Clary B, Kuo PC. Osteopontin silencing by small interfering RNA suppresses in vitro and in vivo CT26 murine colon adenocarcinoma metastasis. Carcinogenesis 2005;26:741–751.

    PubMed  Article  CAS  Google Scholar 

  29. Zhang A, Liu Y, Shen Y, Xu Y, Li X. Osteopontin silencing by small interfering RNA induces apoptosis and suppresses invasion in human renal carcinoma Caki-1 cells. Med Oncol 2010;27:1179–1184.

    PubMed  Article  CAS  Google Scholar 

  30. Lamour V, Le Mercier M, Lefranc F, Hagedorn M, Javerzat S, Bikfalvi A, Kiss R, Castronovo V, Bellahcène A. Selective osteopontin knockdown exerts anti-tumoral activity in a human glioblastoma model. Int J Cancer 2010;126:1797–1805.

    PubMed  CAS  Google Scholar 

Download references

Acknowledgments

This work was supported by the Project Sponsored by the Scientific Research Foundation for the Beijing Returned Overseas.

Author information

Affiliations

Authors

Corresponding author

Correspondence to Wang Likui.

Rights and permissions

Reprints and Permissions

About this article

Cite this article

Likui, W., Hong, W., Shuwen, Z. et al. The Potential of Osteopontin as a Therapeutic Target for Human Colorectal Cancer. J Gastrointest Surg 15, 652–659 (2011). https://doi.org/10.1007/s11605-011-1445-6

Download citation

  • Received:

  • Accepted:

  • Published:

  • Issue Date:

  • DOI: https://doi.org/10.1007/s11605-011-1445-6

Keywords

  • Osteopontin
  • Colorectal cancer
  • RNA interference
  • Invasion
  • Radiosensitivity