Skip to main content

Mean square exponential and robust stability of stochastic discrete-time genetic regulatory networks with uncertainties

Abstract

This paper aims to analyze global robust exponential stability in the mean square sense of stochastic discrete-time genetic regulatory networks with stochastic delays and parameter uncertainties. Comparing to the previous research works, time-varying delays are assumed to be stochastic whose variation ranges and probability distributions of the time-varying delays are explored. Based on the stochastic analysis approach and some analysis techniques, several sufficient criteria for the global robust exponential stability in the mean square sense of the networks are derived. Moreover, two numerical examples are presented to show the effectiveness of the obtained results.

This is a preview of subscription content, access via your institution.

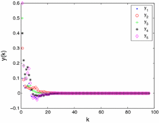
Fig. 1
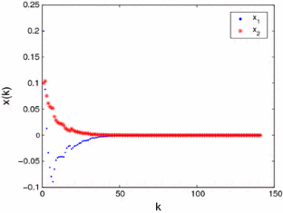
Fig. 2
Fig. 3
Fig. 4

References

  • Becskei A, Serrano L (2000) Engineering stability in gene networks by autoregulation. Nature 405(6786):590–593

    Article  CAS  PubMed  Google Scholar 

  • Bolouri H, Davidson EH (2002) Modeling transcriptional regulatory networks. BioEssays 24(12):1118–1129

    Article  CAS  PubMed  Google Scholar 

  • Cao JD, Ren FL (2008) Exponential stability of discrete-time genetic regulatory networks with delays. IEEE Trans Neural Networks 19(3):520–523

    Article  Google Scholar 

  • Chaouiya C (2007) Petri net modelling of biological networks. Brief Bioinform 8:210-219

    Article  CAS  PubMed  Google Scholar 

  • Chen LN, Aihara K (2002) Stability of genetic regulatory networks with time delay. IEEE Trans Circuits Syst I 49(5):602–608

    Article  Google Scholar 

  • Chen LN, Aihara K (2002) A model of periodic oscillation for genetic regulatory systems. IEEE Trans Circuits Syst I 49(10):1429–1436

    Article  Google Scholar 

  • Coutinho R, Fernandez B, Lima R et al (2006) Discrete time piecewise affine models of genetic regulatory networks. J Math Biol 52(4):524–570

    Article  CAS  PubMed  Google Scholar 

  • De Jong H (2002) Modeling and simulation of genetic regulatory systems: a literature review. J Comput Biol 9(1):67–103

    Article  CAS  PubMed  Google Scholar 

  • Dorogotsev SN, Mendes JFF (2003) Evolution of networks: from biological nets to the internet and WWW. Oxford University Press, Oxford

    Google Scholar 

  • He WL, Cao JD (2008) Robust stability of genetic regulatory networks with distributed delay. Cogn Neurodyn 2(4):355-361

    Article  PubMed  Google Scholar 

  • Hirata H, Yoshiura S, Ohtsuka T et al (2002) Oscillatory expression of the bHLH factor Hes1 regulated by a negative feedback loop. Science 298(5594):840–843

    Article  CAS  PubMed  Google Scholar 

  • Jonathan MR, Erin KO (2005) Noise in gene expression: origins, consequences, and control. Science 309(5743):2010–2013

    Article  Google Scholar 

  • Lestas I, Paulsson J, Ross NE et al. (2008) Noise in gene regulatory networks. IEEE Trans Automat Contr 53:189–200

    Article  Google Scholar 

  • Lewis J (2003) Autoinhibition with transcriptional delay: a simple mechanism for the zebrafish somitogenesis oscillator. Curr Biol 13(16):1398–1408

    Article  CAS  PubMed  Google Scholar 

  • Li CG, Chen LN, Aihara K (2006) Stability of genetic networks with SUM regulatory logic: Lur’e system and LMI approach. IEEE Trans Circuits Syst I 53(11):2451–2458

    Article  Google Scholar 

  • Li CG, Chen LN, Aihara K (2007) Stochastic stability of genetic networks with disturbance attenuation. IEEE Trans Circuits Syst II 54(10):892–896

    Article  Google Scholar 

  • Lima R, Ugalde E (2006) Dynamical complexity of discrete-time regulatory networks. Nonlinearity 19(1):237–259

    Article  Google Scholar 

  • Mahmoud MS, Shi P (2003) Robust stability, stabilization and H control of time-delay systems with Markovian jump parameters. Int J Robust Nonlinear Contr 13(8):755–784

    Article  Google Scholar 

  • Michael BE, Arnold JL, Eric DS et al. (2002) Stochastic gene expression in a single cell. Science 297(5584):1183–1186

    Article  Google Scholar 

  • Ren FL, Cao JD (2008) Asymptotic and robust stability of genetic regulatory networks with time-varying delays. Neurocomputing 71(4–6):834–842

    Article  Google Scholar 

  • Ribeiro A, Zhu R, Kauffman SA (2006) A general modeling strategy for gene regulatory networks with stochastic dynamics. J Comput Biol 13(9):1630–1639

    Article  CAS  PubMed  Google Scholar 

  • Smolen P, Baxter DA, Byrne JH (2000) Mathematical modeling of gene networks. Neuron 26(3):567–580

    Article  CAS  PubMed  Google Scholar 

  • Sun YH, Feng G, Cao JD (2009) Stochastic stability of Markovian switching genetic regulatory networks. Phys Lett A 373(18–19):1646–1652

    Article  CAS  Google Scholar 

  • Tian T, Burragea K, Burragea PM et al (2007) Stochastic delay differential equations for genetic regulatory networks. J Comput Appl Math 205(2):696–707

    Article  Google Scholar 

  • Wang RB, Zhang ZK (2007) Energy coding in biological neural network. Cogn Neurodyn 1(3):203–212

    Article  PubMed  Google Scholar 

  • Wang ZD, Ho DWC, Liu XH (2004) Robust filtering under randomly varying sensor delay with variance constraints. IEEE Trans Circuits Syst II 51(6):320–326

    Article  Google Scholar 

  • Wang ZD, Yang FW, Ho DWC et al. (2006) Robust H filtering for stochastic time-delay systems with missing measurements. IEEE Trans Signal Process 54(7):2579–2587

    Article  Google Scholar 

  • Wang RB, Zhang ZK, Chen GR (2008) Energy function and energy evolution on neural population. IEEE Trans Neural Networks 19(3):535–538

    Article  Google Scholar 

  • Weaver DC, Workman CT, Storm GD (1999) Modeling regulatory networks with weight matrices. Pac Symp Biocomput 4:112–123

    Google Scholar 

  • Yue D, Zhang YJ, Tian EG et al (2008) Delay-distribution-dependent exponential stability criteria for discrete-time recurrent neural networks with stochastic delay. IEEE Trans Neural Networks 19(7):1299–1306

    Article  Google Scholar 

  • Yue D, Zhang YJ, Tian EG et al (2009) Delay-distribution-dependent robust stability of uncertain systems with time-varying delay. Int J Robust Nonlinear Contr 19(4):377–393

    Article  Google Scholar 

Download references

Author information

Affiliations

Authors

Corresponding author

Correspondence to Qian Ye.

Appendices

Appendix A: Proof of Theorem 1

Consider the following Lyapunov-Krasovskii functional candidate:

$$ V_k=V_{k,1}+V_{k,2}+V_{k,3}+V_{k,4}+V_{k,5} $$
(16)

where

$$ \begin{aligned} V_{k,1}=&x_k^{{\rm T}}P_1x_k+y_k^{{\rm T}}P_2y_k,\\ V_{k,2}=&\sum^{k-1}_{i=k-\tau_{1}^{k}}x^{{\rm T}}_iQ_{1}x_i +\sum^{-\tau_m}_{j=-\tau_0+1}\sum^{k-1}_{i=k+j}x^{{\rm T}}_iQ_{1}x_i\\ &+\sum^{k-1}_{i=k-\tau_{2}^{k}}x^{{\rm T}}_iQ_{2}x_i +\sum^{-\tau_0-1}_{j=-\tau_M+1}\sum^{k-1}_{i=k+j}x^{{\rm T}}_iQ_{2}x_i,\\ V_{k,3}=&\sum^{k-1}_{i=k-d_{1}^{k}}g^{{\rm T}}(y_i)Q_{3}g(y_i) +\sum^{-d_m}_{j=-d_0+1}\sum^{k-1}_{i=k+j}g^{{\rm T}}(y_i)Q_{3}g(y_i)\\ &+\sum^{k-1}_{i=k-d_{2}^{k}}g^{{\rm T}}(y_i)Q_{4}g(y_i) +\sum^{-d_0-1}_{j=-d_M+1}\sum^{k-1}_{i=k+j}g^{{\rm T}}(y_i)Q_{4}g(y_i),\\ V_{k,4}=&\sum_{j=1}^{\tau_0}\sum_{i=k-j}^{k-1}\eta_i^{{\rm T}}R_1\eta_i +\sum_{j=1}^{\tau_M}\sum_{i=k-j}^{k-1}\eta_i^{{\rm T}}R_2\eta_i,\;\;\eta_k=x_{k+1}-x_k,\\ V_{k,5}=&\sum_{j=1}^{d_0}\sum_{i=k-j}^{k-1}\delta_i^{{\rm T}}R_3\delta_i +\sum_{j=1}^{d_M}\sum_{i=k-j}^{k-1}\delta_i^{{\rm T}}R_4\delta_i,\;\;\delta_k=y_{k+1}-y_k. \\ \end{aligned} $$

Calculating the difference of V k along the solution of (9) and taking its mathematical expectation yield

$$ \begin{aligned} {\mathbb{E}}\{\Updelta V_{k,1}\} =&{\mathbb{E}}\{{\mathbb{E}}\{V_{k+1,1}\}-V_{k,1}\}\\ =&{\mathbb{E}}\{x_k^{{\rm T}}(A^{{\rm T}}P_1A-P_1)x_k+2\alpha_0x_k^{{\rm T}}A^{{\rm T}}P_1Bg(y_{d,1}) +2\bar{\alpha}_0x_k^{{\rm T}}A^{{\rm T}}P_1Bg(y_{d,2})\\ &+\alpha_0g^{{\rm T}}(y_{d,1})B^{{\rm T}}P_1Bg(y_{d,1})+\bar{\alpha}_0g^{{\rm T}}(y_{d,2})B^{{\rm T}}P_1Bg(y_{d,2}) +\sigma^{{\rm T}}(k,x_{k},y_{k})P_1\sigma(k,x_{k},y_{k})\\ &+y_k^{{\rm T}}(C^{{\rm T}}P_2C-P_2)y_k+2\beta_0y_k^{{\rm T}}C^{{\rm T}}P_2Dx_{\tau,1}+2\bar{\beta}_0y_k^{{\rm T}}C^{{\rm T}}P_2Dx_{\tau,2}\\ &+\beta_0x_{\tau,1}^{{\rm T}}D^{{\rm T}}P_2Dx_{\tau,1}+\bar{\beta}_0x_{\tau,2}^{{\rm T}}D^{{\rm T}}P_2Dx_{\tau,2}\},\\ \end{aligned} $$
(17)
$$ \begin{aligned} {\mathbb{E}}\{\Updelta V_{k,2}\} &={\mathbb{E}}\{{\mathbb{E}}\{V_{k+1,2}\}-V_{k,2}\}\cr &\leq{\mathbb{E}}\{(\tau_0-\tau_m+1)x_k^{{\rm T}}Q_1x_k-x_{\tau,1}^{{\rm T}}Q_1x_{\tau,1} +(\tau_M-\tau_0)x_k^{{\rm T}}Q_2x_k-x_{\tau,2}^{{\rm T}}Q_2x_{\tau,2}\}, \end{aligned} $$
(18)
$$ \begin{aligned} {\mathbb{E}}\{\Updelta V_{k,3}\} =&{\mathbb{E}}\{{\mathbb{E}}\{V_{k+1,3}\}-V_{k,3}\}\\ \leq&{\mathbb{E}}\{(d_0-d_m+1)g^{{\rm T}}(y_k)Q_{3}g(y_k)-g^{{\rm T}}(y_{d,1})Q_{3}g(y_{d,1})\\ &+(d_M-d_0)g^{{\rm T}}(y_k)Q_{4}g(y_k)-g^{{\rm T}}(y_{d,2})Q_{4}g(y_{d,2})\}, \end{aligned} $$
(19)
$$ \begin{aligned} {\mathbb{E}}\{\Updelta V_{k,4}\} &={\mathbb{E}}\{{\mathbb{E}}\{V_{k+1,4}\}-V_{k,4}\}\\ &={\mathbb{E}}\left\{\eta_k^{{\rm T}}(\tau_0R_1+\tau_MR_2)\eta_k-\sum_{j=k-\tau_0}^{k-1}\eta_i^{{\rm T}}R_1\eta_i -\sum_{j=k-\tau_M}^{k-1}\eta_i^{{\rm T}}R_2\eta_i\right\}, \end{aligned} $$
(20)
$$ \begin{aligned} {\mathbb{E}}\{\Updelta V_{k,5}\} =&{\mathbb{E}}\{{\mathbb{E}}\{V_{k+1,5}\}-V_{k,5}\}\\ =&{\mathbb{E}}\left\{\delta_k^{{\rm T}}(d_0R_3+d_MR_4)\delta_k-\sum_{j=k-d_0}^{k-1}\delta_i^{{\rm T}}R_3\delta_i- \sum_{j=k-d_M}^{k-1}\delta_i^{{\rm T}}R_4\delta_i\right\}. \end{aligned} $$
(21)

Considering Assumption 2 and (10), it can be easily obtained

$$ \begin{aligned} {\mathbb{E}}\{\sigma^{{\rm T}}(k,x_{k},y_{k})P_1\sigma(k,x_{k},y_{k})\} &\leq{\mathbb{E}}\{\lambda_{\max}(P_1)\sigma^{{\rm T}}(k,x_{k},y_{k})\sigma(k,x_{k},y_{k})\}\\ &\leq {\mathbb{E}}\{\mu_{*}x^{{\rm T}}_kH_{1}x_k+\mu_{*}y^{{\rm T}}_kH_{2}y_k\}. \end{aligned} $$
(22)

Making use of Lemma 2, we can derive

$$ 2\alpha_0x_k^{{\rm T}}A^{{\rm T}}P_1Bg(y_{d,1})\leq\alpha_0x_k^{{\rm T}}A^{{\rm T}}P_1Ax_k+\alpha_0g^{{\rm T}}(y_{d,1})B^{{\rm T}}P_1Bg(y_{d,1}), $$
(23)
$$ 2\bar{\alpha}_0x_k^{{\rm T}}A^{{\rm T}}P_1Bg(y_{d,2})\leq\bar{\alpha}_0x_k^{{\rm T}}A^{{\rm T}}P_1Ax_k+\bar{\alpha}_0g^{{\rm T}}(y_{d,2})B^{{\rm T}}P_1Bg(y_{d,2}), $$
(24)
$$ 2\beta_0y_k^{{\rm T}}C^{{\rm T}}P_2Dx_{\tau,1}\leq\beta_0y_k^{{\rm T}}C^{{\rm T}}P_2Cy_k+\beta_0x_{\tau,1}^{{\rm T}}D^{{\rm T}}P_2Dx_{\tau,1}, $$
(25)
$$ 2\bar{\beta}_0y_k^{{\rm T}}C^{{\rm T}}P_2Dx_{\tau,2}\leq\bar{\beta}_0y_k^{{\rm T}}C^{{\rm T}}P_2Cy_k+\bar{\beta}_0x_{\tau,2}^{{\rm T}}D^{{\rm T}}P_2Dx_{\tau,2}. $$
(26)

Obviously, the following zero equations hold.

$$ 2\xi_1^{{\rm T}}(k)M\left[x_k-x_{\tau,1}-\sum_{i=k-\tau_1^k}^{k-1}(x_{i+1}-x_i)\right]=0, $$
(27)
$$ 2\xi_1^{{\rm T}}(k)N\left[x_k-x_{\tau,2}-\sum_{i=k-\tau_2^k}^{k-1}(x_{i+1}-x_i)\right]=0, $$
(28)
$$ 2\xi_2^{{\rm T}}(k)S\left[y_k-y_{d,1}-\sum_{i=k-d_1^k}^{k-1}(y_{i+1}-y_i)\right]=0, $$
(29)
$$ 2\xi_2^{{\rm T}}(k)Z\left[y_k-y_{d,2}-\sum_{i=k-d_2^k}^{k-1}(y_{i+1}-y_i)\right]=0. $$
(30)

where

$$ \begin{aligned} \xi_1^{{\rm T}}(k)&=\left[\begin{array}{cccc} x_k^{{\rm T}} & \eta_k^{{\rm T}} & x_{\tau,1}^{{\rm T}} & x_{\tau,2}^{{\rm T}}\end{array}\right],\\ \xi_2^{{\rm T}}(k)&=\left[\begin{array}{ccccccc} y_k^{{\rm T}} & \delta_k^{{\rm T}} & y_{d,1}^{{\rm T}} &y_{d,2}^{{\rm T}} & g^{{\rm T}}(y_{d,1}) & g^{{\rm T}}(y_{d,2})& g^{{\rm T}}(y_k)\end{array}\right]. \end{aligned} $$

By applying Lemma 2, we have

$$ -2\xi_1^{{\rm T}}(k)M\sum_{i=k-\tau_{1}^{k}}^{k-1}(x_{i+1}-x_i)\leq \tau_0\xi_1^{{\rm T}}(k)MR_1^{-1}M^{{\rm T}}\xi_1(k)+\sum_{i=k-\tau_{1}^{k}}^{k-1}\eta_i^{{\rm T}}R_1\eta_i, $$
(31)
$$ -2\xi_1^{{\rm T}}(k)N\sum_{i=k-\tau_{2}^{k}}^{k-1}(x_{i+1}-x_i)\leq \tau_M\xi_1^{{\rm T}}(k)NR_2^{-1}N^{{\rm T}}\xi_1(k)+\sum_{i=k-\tau_{2}^{k}}^{k-1}\eta_i^{{\rm T}}R_2\eta_i, $$
(32)
$$ -2\xi_2^{{\rm T}}(k)S\sum_{i=k-d_{1}^{k}}^{k-1}(y_{i+1}-y_i)\leq d_0\xi_2^{{\rm T}}(k)SR_3^{-1}S^{{\rm T}}\xi_2(k)+\sum_{i=k-d_{1}^{k}}^{k-1}\delta_i^{{\rm T}}R_3\delta_i, $$
(33)
$$ -2\xi_2^{{\rm T}}(k)Z\sum_{i=k-d_{2}^{k}}^{k-1}(y_{i+1}-y_i)\leq d_M\xi_2^{{\rm T}}(k)ZR_4^{-1}Z^{{\rm T}}\xi_2(k)+\sum_{i=k-d_{2}^{k}}^{k-1}\delta_i^{{\rm T}}R_4\delta_i. $$
(34)

For positive definite matrices K 1 and K 2, it follows from the definition of η k and δ k that

$$ \begin{aligned} 0&=2\eta^{{\rm T}}_kK_1(x_{k+1}-x_k-\eta_k)\cr &=2\eta^{{\rm T}}_kK_1[(A-I)x_{k}+\alpha_{k}Bg(y_{d,1})+\bar{\alpha}_{k}Bg(y_{d,2})+\sigma(k,x_{k},y_{k})w_{k}-\eta_k], \end{aligned} $$
(35)
$$ \begin{aligned} 0&=2\delta^{{\rm T}}_kK_2(x_{k+1}-x_k-\delta_k)\\ &=2\delta^{{\rm T}}_kK_2[(C-I)y_{k}+\beta_{k}Dx_{\tau,1}+\bar{\beta}_{k}Dx_{\tau,2}-\delta_k]. \end{aligned} $$
(36)

Taking the expectations on both side of (35) and (36), and employing Lemma 2 yield

$$ \begin{aligned} 0=&{\mathbb{E}}\{2\eta^{{\rm T}}_kK_1[(A-I)x_{k}+\alpha_0Bg(y_{d,1})+\bar{\alpha}_0Bg(y_{d,2})-\eta_k]\}\\ =&{\mathbb{E}}\{2\eta^{{\rm T}}_kK_1(A-I)x_{k}+2\alpha_0\eta^{{\rm T}}_kK_1Bg(y_{d,1})+2\bar{\alpha}_0\eta^{{\rm T}}_kK_1Bg(y_{d,2})-2\eta^{{\rm T}}_kK_1\eta_k\}\\ \leq&{\mathbb{E}}\{2\eta^{{\rm T}}_kK_1(A-I)x_{k}+\alpha_0\eta^{{\rm T}}_kK_1\eta_k+\alpha_0g^{{\rm T}}(y_{d,1})B^{{\rm T}}K_1Bg(y_{d,1})\\ &+\bar{\alpha}_0\eta^{{\rm T}}_kK_1\eta_k+\bar{\alpha}_0g^{{\rm T}}(y_{d,2})B^{{\rm T}}K_1Bg(y_{d,2})-2\eta^{{\rm T}}_kK_1\eta_k\}\\ =&{\mathbb{E}}\{2\eta^{{\rm T}}_kK_1(A-I)x_{k}-\eta^{{\rm T}}_kK_1\eta_k \\ & +\alpha_0g^{{\rm T}}(y_{d,1})B^{{\rm T}}K_1Bg(y_{d,1}) +\bar{\alpha}_0g^{{\rm T}}(y_{d,2})B^{{\rm T}}K_1Bg(y_{d,2})\}, \end{aligned} $$
(37)

and

$$ \begin{aligned} 0=&{\mathbb{E}}\{2\delta_{k}^{{\rm T}}K_{2}[(C-I)y_{k}+\beta_{0}Dx_{\tau,1}+\bar{\beta}_{0}Dx_{\tau,2}-\delta_{k}]\}\\ =&{\mathbb{E}}\{2\delta_{k}^{{\rm T}}K_{2}(C-I)y_{k}+2\beta_{0}\delta_{k}^{{\rm T}}K_{2}Dx_{\tau,1} +2\bar{\beta}_{0}\delta_{k}^{{\rm T}}K_{2}Dx_{\tau,2}-2\delta_{k}^{{\rm T}}K_{2}\delta_{k}\}\\ \leq &{\mathbb{E}}\{2\delta_{k}^{{\rm T}}K_{2}(C-I)y_{k}+\beta_{0}\delta_{k}^{{\rm T}}K_{2}\delta_{k} +\beta_{0}x_{\tau,1}^{{\rm T}}D^{{\rm T}}K_{2}Dx_{\tau,1}\\ &+\bar{\beta}_{0}\delta_{k}^{{\rm T}}K_{2}\delta_{k}+\bar{\beta}_{0}x_{\tau,2}^{{\rm T}}D^{{\rm T}}K_{2}Dx_{\tau,2}-2\delta_{k}^{{\rm T}}K_{2}\delta_{k}\}\\ =&{\mathbb{E}}\{2\delta_{k}^{{\rm T}}K_{2}(C-I)y_{k}-\delta_{k}^{{\rm T}}K_{2}\delta_{k}+\beta_{0}x_{\tau,1}^{{\rm T}}D^{{\rm T}}K_{2}Dx_{\tau,1} +\bar{\beta}_{0}x_{\tau,2}^{{\rm T}}D^{{\rm T}}K_{2}Dx_{\tau,2}\}. \end{aligned} $$
(38)

In view of Assumption 1, we can conclude that

$$ [g_i(y_i(k))-l_{i}y_i(k)][g_i(y_i(k))-L_{i}y_i(k)]\leq0, $$
(39)
$$ [g_i(y_i(k-d_1(k)))-l_{i}y_i(k-d_1(k))][g_i(y_i(k-d_1(k)))-L_{i}y_i(k-d_1(k))]\leq0, $$
(40)
$$ [g_i(y_i(k-d_2(k)))-l_{i}y_i(k-d_2(k))][g_i(y_i(k-d_2(k)))-L_{i}y_i(k-d_2(k))]\leq0. $$
(41)

It can be deduced from (39) that there exists a diagonal matrix \(\Uplambda_1=\hbox {diag}\{\lambda_{1,1},\ldots,\lambda_{1,n}\}>0\) such that

$$ \sum_{i=1}^{n}\lambda_{1,i} \left[\begin{array}{cc} y_k\\ g(y_k) \end{array}\right]^{{\rm T}} l_{i} \left[\begin{array}{cc} l_{i}L_{i}e_ie_i^{{\rm T}} & -\frac{l_{i}+L_{i}}{2}e_ie_i^{{\rm T}}\\ -\frac{l_{i}+L_{i}}{2}e_ie_i^{{\rm T}} & e_ie_i^{{\rm T}} \end{array}\right] \left[\begin{array}{cc} y_k\\ g(y_k) \end{array}\right]\\ = \left[\begin{array}{cc} y_k\\ g(y_k)\end{array}\right]^{{\rm T}} \left[\begin{array}{cc} \Uplambda_1\hat{L} & \Uplambda_1\check{L}\\ \Uplambda_1\check{L} & \Uplambda_1 \end{array}\right] \left[\begin{array}{cc} y_k\\ g(y_k)\end{array}\right] \leq 0, $$
(42)

where e i denotes a column vector having “1” element on its ith row and zeros elsewhere. Similarly, by means of (40) and (41), there exist diagonal matrices \(\Uplambda_{2}\) and \(\Uplambda_{3}\) such that

$$ \left[\begin{array}{cc} y_{d,1} \\ g(y_{d,1}) \end{array}\right]^{{\rm T}} \left[\begin{array}{cc} \Uplambda_2\hat{L} & \Uplambda_2\check{L}\\ \Uplambda_2\check{L} & \Uplambda_2 \end{array}\right] \left[\begin{array}{cc} y_{d,1}\\ g(y_{d,1})\end{array}\right] \leq 0 $$
(43)

and

$$ \left[\begin{array}{cc} y_{d,2}\\ g(y_{d,2})\end{array}\right]^{{\rm T}} \left[\begin{array}{cc} \Uplambda_3\hat{L} & \Uplambda_3\check{L}\\ \Uplambda_3\check{L} & \Uplambda_3 \end{array}\right] \left[\begin{array}{cc} y_{d,2}\\ g(y_{d,2})\end{array}\right] \leq 0, $$
(44)

respectively.

Therefore, we have

$$ \begin{aligned} {\mathbb{E}}\{\Updelta V_k\}\leq &{\mathbb{E}}\{x_k^{{\rm T}}(2A^{{\rm T}}P_1A-P_1+(\tau_0-\tau_m+1)Q_1+(\tau_M-\tau_0)Q_2+\mu_{*}H_1)x_k\\ &+2\eta^{{\rm T}}_kK_1(A-I)x_{k}+\eta_k^{{\rm T}}(\tau_0R_1+\tau_MR_2-K_1)\eta_k\\ &+x_{\tau,1}^{{\rm T}}[\beta_0D^{{\rm T}}(2P_2+K_2)D-Q_1]x_{\tau,1} +x_{\tau,2}^{{\rm T}}[\bar{\beta}_0D^{{\rm T}}(2P_2+K_2)D-Q_2]x_{\tau,2}\\ &+y_k^{{\rm T}}(2C^{{\rm T}}P_2C-P_2+\mu_{*}H_2)y_k+2\delta^{{\rm T}}_kK_2(C-I)y_{k}+\delta_k^{{\rm T}}(d_0R_3+d_MR_4-K_2)\delta_k\\ &+g^{{\rm T}}(y_k)[(d_0-d_m+1)Q_{3}+(d_M-d_0)Q_{4}]g(y_k)\\ &+g^{{\rm T}}(y_{d,1})[\alpha_0B^{{\rm T}}(2P_1+K_1)B-Q_3]g(y_{d,1})\\ &+g^{{\rm T}}(y_{d,2})[\bar{\alpha}_0B^{{\rm T}}(2P_1+K_1)B-Q_4]g(y_{d,2})\\ &+2\xi_1^{{\rm T}}(k)M(x_k-x_{\tau,1})+2\xi_1^{{\rm T}}(k)N(x_k-x_{\tau,2})\\ &+2\xi_2^{{\rm T}}(k)S(y_k-y_{d,1})+2\xi_2^{{\rm T}}(k)Z(y_k-y_{d,2})\\ &+\xi_1^{{\rm T}}(k)(\tau_0MR_1^{-1}M^{{\rm T}}+\tau_MNR_2^{-1}N^{{\rm T}})\xi_1(k)\\ &+\xi_2^{{\rm T}}(k)(d_0SR_3^{-1}S^{{\rm T}}+d_MZR_4^{-1}Z^{{\rm T}})\xi_2(k)\\ &-\left[\begin{array}{cc} y_k \\ g(y_k)\\ \end{array}\right] ^{{\rm T}} \left[\begin{array}{cc} \Uplambda_1\hat{L} & \Uplambda_1\check{L}\\ \Uplambda_1\check{L} & \Uplambda_1\\ \end{array}\right] \left[\begin{array}{cc} y_k\\ g(y_k)\end{array}\right]\\ &-\left[\begin{array}{cc} y_{d,1}\\ g(y_{d,1})\end{array}\right]^{{\rm T}} \left[\begin{array}{cc} \Uplambda_2\hat{L} & \Uplambda_2\check{L}\\ \Uplambda_2\check{L} & \Uplambda_2 \end{array}\right] \left[\begin{array}{cc} y_{d,1}\\ g(y_{d,1})\end{array}\right]\\ &-\left[\begin{array}{cc} y_{d,2}\\ g(y_{d,2})\end{array}\right]^{{\rm T}} \left[\begin{array}{cc} \Uplambda_3\hat{L} & \Uplambda_3\check{L}\\ \Uplambda_3\check{L} & \Uplambda_3 \end{array}\right] \left[\begin{array}{cc} y_{d,2}\\ g(y_{d,2})\end{array}\right]\}\\ =&{\mathbb{E}}\{\xi_1^{{\rm T}}(k)\left[\Upomega_1+\tau_0 MR_1^{-1}M^{{\rm T}}+\tau_MNR_2^{-1}N^{{\rm T}}\right]\xi_1(k)\\ &+\xi_2^{{\rm T}}(k)\left[\Upomega_2+d_0SR_3^{-1}S^{{\rm T}}+d_MZR_4^{-1}Z^{{\rm T}}\right]\xi_2(k)\}, \end{aligned} $$
(45)

where

$$ \begin{aligned} \xi_1^{{\rm T}}(k)=& \left[\begin{array}{cccc}x_k^{{\rm T}} & \eta_k^{{\rm T}} & x_{\tau,1}^{{\rm T}} & x_{\tau,2}^{{\rm T}}\end{array}\right],\\ \xi_2^{{\rm T}}(k)=&\left[\begin{array}{ccccccc}y_k^{{\rm T}} & \delta_k^{{\rm T}} & y_{d,1}^{{\rm T}} &y_{d,2}^{{\rm T}} & g^{{\rm T}}(y_{d,1}) & g^{{\rm T}}(y_{d,2})& g^{{\rm T}}(y_k)\end{array}\right]. \end{aligned} $$

According to the well-known Schur complement (see, Lemma 1), one can get

$$ \begin{aligned} {\mathbb{E}}\{\Updelta V_k\}\leq & {\mathbb{E}}\{\xi_1^{{\rm T}}(k)\Upsigma_1\xi_1(k)+\xi_2^{{\rm T}}(k)\Upsigma_2\xi_2(k)\}\\ \leq& \lambda_{\max}(\Upsigma_1){\mathbb{E}}\{\|x_k\|^2+\|\eta_k\|^{2}+\|x_{\tau,1}\|^{2}+\|x_{\tau,2}\|^{2}\}\\ &+ \lambda_{\max}(\Upsigma_2){\mathbb{E}}\{\|y_k\|^2+\|\delta_k\|^{2}+\|y_{d,1}\|^{2}+\|y_{d,2}\|^{2} \\ &+\|g(y_{d,1})\|^{2}+\|g(y_{d,2})\|^{2}+\|g(y_{k})\|^{2}\}. \end{aligned} $$

In view of the conditions Σ1 < 0 and Σ2 < 0 in Theorem 1, it follows that

$$ {\mathbb{E}}\{\Updelta V_k\}\leq \lambda_{\max}(\Upsigma_1){\mathbb{E}}\{\|x_k\|^2\}+\lambda_{\max}(\Upsigma_2){\mathbb{E}}\{\|y_k\|^2\}\leq 0, $$
(46)

which implies that the origin of system (9) is globally asymptotically stable in the mean square sense.

Now, we are in a position to proceed with the global exponential stability analysis of the system (9). It follows from Assumption 1 that

$$ \begin{aligned} \|g(y_k)\|&\leq L_{\max}\|y_k\|,\\ \|g(y_{d,1})\|&\leq L_{\max}\|y_{d,1}\|,\\ \|g(y_{d,2})\|&\leq L_{\max}\|y_{d,2}\|, \\ \end{aligned} $$

where L max = max{|l 1|, ..., |l n |, |L 1|, ..., |L n |}. Based upon expression of V k , one can get

$$ \begin{aligned} {\mathbb{E}}\{V_k\}\leq &\rho_1{\mathbb{E}}\{\|x_k\|^2\}+\rho_2{\mathbb{E}}\{\|y_k\|^2\}+\rho_3\sum_{i=k-\tau_M}^{k-1}{\mathbb{E}}\{\|x_i\|^2\}\\ &+\rho_4\sum_{i=k-d_M}^{k-1}{\mathbb{E}}\{\|y_i\|^2\}+\rho_5\sum_{i=k-d_M}^{k-1}{\mathbb{E}}\{\|y_{d,1}\|^2\} +\rho_6\sum_{i=k-d_M}^{k-1}{\mathbb{E}}\{\|y_{d,2}\|^2\}\\ &+\rho_7\sum_{i=k-\tau_M}^{k-1}{\mathbb{E}}\{\|x_{\tau,1}\|^2\} +\rho_8\sum_{i=k-\tau_M}^{k-1}{\mathbb{E}}\{\|x_{\tau,2}\|^2\}, \end{aligned} $$
(47)

where

$$ \begin{aligned} \rho_1&=\lambda_{\max}(P_1),\rho_2=\lambda_{\max}(P_2),\\ \rho_3&=(\tau_0-\tau_m+1)\lambda_{\max}(Q_1)+(\tau_M-\tau_0)\lambda_{\max}(Q_2) +[\tau_0\lambda_{\max}(R_1)+\tau_M\lambda_{\max}(R_2)]\|A-I\|,\\ \rho_4&=[(d_0-d_m+1)\lambda_{\max}(Q_3)+(d_M-d_0)\lambda_{\max}(Q_4)]L_{\max} +[d_0\lambda_{\max}(R_3)+d_M\lambda_{\max}(R_4)]\|C-I\|,\\ \rho_5&=[\tau_0\lambda_{\max}(R_1)+\tau_M\lambda_{\max}(R_2)]\alpha_0\|B\|L_{\max},\\ \rho_6&=[\tau_0\lambda_{\max}(R_1)+\tau_M\lambda_{\max}(R_2)]\bar{\alpha}_0\|B\|L_{\max},\\ \rho_7&=[d_0\lambda_{\max}(R_3)+d_M\lambda_{\max}(R_4)]\beta_0\|D\|,\\ \rho_8&=[d_0\lambda_{\max}(R_3)+d_M\lambda_{\max}(R_4)]\bar{\beta}_0\|D\|. \\ \end{aligned} $$

For any scalar μ > 1, the above inequality (47), together with (46), implies that

$$ \begin{aligned} \mu^{k+1}{\mathbb{E}}\{V_{k+1}\}-\mu^k{\mathbb{E}}\{V_k\}=&\mu^{k+1}{\mathbb{E}}\{\Updelta V_{k}\}+\mu^k(\mu-1){\mathbb{E}}\{V_k\}\\ \leq&\psi_1(\mu)\mu^k{\mathbb{E}}\{\|x_k\|^2\}+\psi_2(\mu)\mu^k{\mathbb{E}}\{\|y_k\|^2\} +\psi_3(\mu)\sum_{i=k-\tau_M}^{k-1}\mu^k{\mathbb{E}}\{\|x_i\|^2\}\\ &+\psi_4(\mu)\sum_{i=k-d_M}^{k-1}\mu^k{\mathbb{E}}\{\|y_i\|^2\}+\psi_5(\mu)\sum_{i=k-d_M}^{k-1}\mu^k{\mathbb{E}}\{\|y_{d,1}\|^2\} +\psi_6(\mu)\sum_{i=k-d_M}^{k-1}\mu^k{\mathbb{E}}\{\|y_{d,2}\|^2\}\\ &+\psi_7(\mu)\sum_{i=k-\tau_M}^{k-1}\mu^k{\mathbb{E}}\{\|x_{\tau,1}\|^2\} +\psi_8(\mu)\sum_{i=k-\tau_M}^{k-1}\mu^k{\mathbb{E}}\{\|x_{\tau,2}\|^2\}, \end{aligned} $$
(48)

where \(\psi_i(\mu)=\mu\lambda_{\max}(\Upsigma_i)+(\mu-1)\rho_i, i=1,2\) and ψ j (μ) = (μ − 1)ρ j , j = 3, ..., 8.

Furthermore, for any integer N ≥ 1, summing up both sides of (48) from 0 to N − 1 with respect to k, yields

$$ \begin{aligned} \mu^{N}{\mathbb{E}}\{V_{N}\}-{\mathbb{E}}\{V_0\}\leq&\psi_1(\mu)\sum_{i=0}^{N-1}\mu^i{\mathbb{E}}\{\|x_i\|^2\} +\psi_2(\mu)\sum_{i=0}^{N-1}\mu^i{\mathbb{E}}\{\|y_i\|^2\}\\ &+\psi_3(\mu)\sum_{k=0}^{N-1}\sum_{i=k-\tau_M}^{k-1}\mu^k{\mathbb{E}}\{\|x_i\|^2\} +\psi_4(\mu)\sum_{k=0}^{N-1}\sum_{i=k-d_M}^{k-1}\mu^k{\mathbb{E}}\{\|y_i\|^2\}\\ &+\psi_5(\mu)\sum_{k=0}^{N-1}\sum_{i=k-d_M}^{k-1}\mu^k{\mathbb{E}}\{\|y_{i-d_1^i}\|^2\} +\psi_6(\mu)\sum_{k=0}^{N-1}\sum_{i=k-d_M}^{k-1}\mu^k{\mathbb{E}}\{\|y_{i-d_2^i}\|^2\}\\ &+\psi_7(\mu)\sum_{k=0}^{N-1}\sum_{i=k-\tau_M}^{k-1}\mu^k{\mathbb{E}}\{\|x_{i-\tau_1^i}\|^2\} +\psi_8(\mu)\sum_{k=0}^{N-1}\sum_{i=k-\tau_M}^{k-1}\mu^k{\mathbb{E}}\{\|x_{i-\tau_2^i}\|^2\}. \end{aligned} $$
(49)

Note that for τ M  ≥ 1. It follows that

$$ \begin{aligned} \sum_{k=0}^{N-1}\sum_{i=k-\tau_M}^{k-1}\mu^k{\mathbb{E}}\{\|x_i\|^2\}\leq&\left(\sum_{i=-\tau_M}^{-1}\sum_{k=0}^{i+\tau_M}+\sum_{i=0}^{N-1-\tau_M}\sum_{k=i+1}^{i+\tau_M} +\sum_{i=N-\tau_M}^{N-1}\sum_{k=i+1}^{N-1}\right)\mu^k{\mathbb{E}}\{\|x_i\|^2\}\\ \leq&\tau_M\sum_{i=-\tau_M}^{-1}\mu^{i+\tau_M}{\mathbb{E}}\{\|x_i\|^2\} +\tau_M\sum_{i=0}^{N-1-\tau_M}\mu^{i+\tau_M}{\mathbb{E}}\{\|x_i\|^2\} +\tau_M\sum_{i=N-1-\tau_M}^{N-1}\mu^{i+\tau_M}{\mathbb{E}}\{\|x_i\|^2\}\\ \leq&\tau_M\mu^{\tau_M}\max_{-\tau_M\leq i\leq0}{\mathbb{E}}\{\|x_i\|^2\} +\tau_M\mu^{\tau_M}\sum_{i=0}^{N-1}\mu^{i}{\mathbb{E}}\{\|x_i\|^2\}. \end{aligned} $$
(50)

Hence, Eq. (49) can be written as

$$ \begin{aligned} \mu^{N}{\mathbb{E}}\{V_{N}\}\leq&{\mathbb{E}}\{V_0\}+ [\psi_3(\mu)+\psi_7(\mu)+\psi_8(\mu)]\tau_M\mu^{\tau_M}\max_{-\tau_M\leq i\leq0}{\mathbb{E}}\{\|x_i\|^2\}\\ &+[\psi_1(\mu)+\tau_M\mu^{\tau_M}\psi_3(\mu)]\sum_{i=0}^{N-1}\mu^{i}{\mathbb{E}}\{\|x_i\|^2\} +\tau_M\mu^{\tau_M}\psi_7(\mu)\sum_{i=0}^{N-1}\mu^{i}{\mathbb{E}}\{\|x_{i-\tau_1^i}\|^2\}\\ &+\tau_M\mu^{\tau_M}\psi_8(\mu)\sum_{i=0}^{N-1}\mu^{i}{\mathbb{E}}\{\|x_{i-\tau_2^i}\|^2\} +[\psi_4(\mu)+\psi_5(\mu)+\psi_6(\mu)]d_M\mu^{d_M}\max_{-d_M\leq i\leq0}{\mathbb{E}}\{\|y_i\|^2\}\\ &+[\psi_2(\mu)+d_M\mu^{d_M}\psi_4(\mu)]\sum_{i=0}^{N-1}\mu^{i}{\mathbb{E}}\{\|y_i\|^2\} +d_M\mu^{d_M}\psi_5(\mu)\sum_{i=0}^{N-1}\mu^{i}{\mathbb{E}}\{\|y_{i-d_1^i}\|^2\}\\ &+d_M\mu^{d_M}\psi_6(\mu)\sum_{i=0}^{N-1}\mu^{i}{\mathbb{E}}\{\|y_{i-d_2^i}\|^2\}. \end{aligned} $$
(51)

Let σ1 = max{ρ3, ρ7, ρ8}, ζ1(μ) = (μ − 1)σ1, σ2 = max{ρ4, ρ5, ρ6} and ζ2(μ) = (μ − 1)σ2. It follows from (51) that

$$ \begin{aligned} \mu^{N}{\mathbb{E}}\{V_{N}\}\leq&{\mathbb{E}}\{V_0\}+ 3\zeta_1(\mu)\tau_M\mu^{\tau_M}\max_{-\tau_M\leq i\leq0}{\mathbb{E}}\{\|x_i\|^2\}\\ &+[\psi_1(\mu)+\tau_M\mu^{\tau_M}\zeta_1(\mu)]\sum_{i=0}^{N-1}\mu^{i} \left({\mathbb{E}}\{\|x_i\|^2\}+{\mathbb{E}}\{\|x_{\tau,1}\|^2\}+{\mathbb{E}}\{\|x_{\tau,2}\|^2\}\right)\\ &+3\zeta_2(\mu)d_M\mu^{d_M}\max_{-d_M\leq i\leq0}{\mathbb{E}}\{\|y_i\|^2\}\\ &+[\psi_2(\mu)+d_M\mu^{d_M}\zeta_2(\mu)]\sum_{i=0}^{N-1}\mu^{i} \left({\mathbb{E}}\{\|y_i\|^2\}+{\mathbb{E}}\{\|y_{d,1}\|^2\}+{\mathbb{E}}\{\|y_{d,2}\|^2\}\right). \end{aligned} $$
(52)

Define \(\Upphi(\mu)=\max\{\psi_1(\mu)+\tau_M\mu^{\tau_M}\zeta_1(\mu), \psi_2(\mu)+d_M\mu^{d_M}\zeta_2(\mu)\}.\) Note that it can be verified that there exists a scalar θ > 1 such that Φ(θ) = 0. Therefore, for such a scalar θ, we have

$$ \begin{aligned} \theta^{N}{\mathbb{E}}\{V_{N}\} \leq& {\mathbb{E}}\{V_0\}+ 3\zeta_1(\theta)\tau_M\theta^{\tau_M}\max_{-\tau_M\leq i\leq0}{\mathbb{E}}\{\|x_i\|^2\}\\ &+3\zeta_2(\theta)d_M\theta^{d_M}\max_{-d_M\leq i\leq0}{\mathbb{E}}\{\|y_i\|^2\}. \end{aligned} $$
(53)

Meanwhile, one can derive from (47) that

$$ {\mathbb{E}}\{V_{0}\}\leq(\rho_1+3\sigma_1\tau_M)\max_{-\tau_M\leq i\leq0}{\mathbb{E}}\{\|x_i\|^2\} +(\rho_2+3\sigma_2d_M)\max_{-d_M\leq i\leq0}{\mathbb{E}}\{\|y_i\|^2\}. $$
(54)

Substituting (54) into (53) yields

$$ \begin{aligned} \theta^{N}{\mathbb{E}}\{V_{N}\} \leq& (\rho_1+3\sigma_1\tau_M+3\zeta_1(\theta)\tau_M\theta^{\tau_M})\max_{-\tau_M\leq i\leq 0}{\mathbb{E}}\{\|x_i\|^2\}\\ &+ (\rho_2+3\sigma_2d_M+3\zeta_2(\theta)d_M\theta^{d_M})\max_{-d_M\leq i\leq 0}{\mathbb{E}}\{\|y_i\|^2\}. \end{aligned} $$
(55)

On the other hand, from (16), it is easy to obtain

$$ \begin{aligned} {\mathbb{E}}\{V_{N}\}&\geq\lambda_{\min}(P_1){\mathbb{E}}\{\|x_N\|^2\}+\lambda_{\min}(P_2){\mathbb{E}}\{\|y_N\|^2\}\\ &\geq\lambda_{m}{\mathbb{E}}\{\|x_N\|^2+\|y_N\|^2\}. \end{aligned} $$
(56)

where \(\lambda_{m}=\min\{\lambda_{\min}(P_1),\lambda_{\min}(P_2)\}.\)

Combining (55) and (56), one can get

$$ \begin{aligned} \theta^{N}\lambda_{m}{\mathbb{E}}\{\|x_N\|^2+\|y_N\|^2\}\leq&\left[\rho_1+3\sigma_1\tau_M+3\tau_M\theta^{\tau_M}\zeta_1(\theta)\right]\max_{-\tau_M\leq i\leq0}{\mathbb{E}}\{\|x_i\|^2\}\\ &+\left[\rho_2+3\sigma_2d_M+3d_M\theta^{d_M}\zeta_2(\theta)\right]\max_{-d_M\leq i\leq0}{\mathbb{E}}\{\|y_i\|^2\}, \end{aligned} $$
(57)

yielding

$$ {\mathbb{E}}\{\|x_N\|^2+\|y_N\|^2\} \leq\rho_{*}\left(\frac{1} {\theta}\right)^{N}{\mathbb{E}}\left\{ \max_{-\tau_M\leq i\leq0}\|x_i\|^2+\max_{-d_M\leq i\leq0}\|y_i\|^2\right\}, $$
(58)

where \(\rho_{*}=\max\{\rho_1+3\sigma_1\tau_M+3\zeta_1(\theta)\tau_M\theta^{\tau_M}, \rho_2+3\sigma_2d_M+3\zeta_2(\theta)d_M\theta^{d_M}\}/\lambda_{m}.\)

Since N is an any positive integer, it can be concluded from Definition 1 that the origin of system (9) is globally exponentially stable in the mean square. This completes the proof of the theorem. □

Appendix B: Proof of Theorem 2

Consider the same Lyapunov–Krasovskii functional as that in the proof of Theorem 1. Then replace A, B, C and D in Theorem 1 by A + HF(k)E 1, B + HF(k)E 2, C + HF(k)E 3 and D + HF(k)E 4, respectively.

Since F T(k)F(k) ≤ I, it follows that

$$ \begin{aligned} &k_1x_k^{{\rm T}}E_1^{{\rm T}}E_1x_k-k_1(F(k)E_1x_k)^{{\rm T}}(F(k)E_1x_k)\geq0,\\ &k_2x_{\tau,1}^{{\rm T}}E_4^{{\rm T}}E_4x_{\tau,1}-k_2(F(k)E_4x_{\tau,1})^{{\rm T}}(F(k)E_4x_{\tau,1})\geq0,\\ &k_3x_{\tau,2}^{{\rm T}}E_4^{{\rm T}}E_4x_{\tau,2}-k_3(F(k)E_4x_{\tau,2})^{{\rm T}}(F(k)E_4x_{\tau,2})\geq0,\\ &k_4y_k^{{\rm T}}E_3^{{\rm T}}E_3y_k-k_4(F(k)E_3y_k)^{{\rm T}}(F(k)E_3y_k)\geq0,\\ &k_5g(y_{d,1})^{{\rm T}}E_2^{{\rm T}}E_2g(y_{d,1})-k_5(F(k)E_2g(y_{d,1}))^{{\rm T}}(F(k)E_2g(y_{d,1}))\geq0,\\ &k_6g(y_{d,2})^{{\rm T}}E_2^{{\rm T}}E_2g(y_{d,2})-k_6(F(k)E_2g(y_{d,2}))^{{\rm T}}(F(k)E_2g(y_{d,2}))\geq0. \end{aligned} $$
(59)

Calculating \({\mathbb{E}}\{\Updelta V_k\}\) together with the above inequalities, we obtain

$$ \begin{aligned} {\mathbb{E}}\{\Updelta V_k\}\leq &{\mathbb{E}} \left\{\tilde{\xi}_1^{{\rm T}}(k)\left[\Upomega_1^*+\tau_0M^*R_1^{-1}M^{*{\rm T}} +\tau_MN^*R_2^{-1}N^{*{\rm T}}\right]\tilde{\xi}_1(k)\right.\\ &\left.+\tilde{\xi}_2^{{\rm T}}(k)\left[\Upomega_2^*+d_0S^*R_3^{-1}S^{*{\rm T}}+d_MZ^*R_4^{-1}Z^{*{\rm T}}\right]\tilde{\xi}_2(k)\right\}. \end{aligned} $$

where

$$ \begin{aligned} \tilde{\xi}_1^{{\rm T}}(k)=&\left[ \begin{array}{ccccccc} x_k^{{\rm T}} & \eta_k^{{\rm T}} & x_{\tau,1}^{{\rm T}} & x_{\tau,2}^{{\rm T}} & (F(k)E_1x_k)^{{\rm T}} & (F(k)E_4x_{\tau,1})^{{\rm T}} & (F(k)E_4x_{\tau,2})^{{\rm T}}\end{array}\right],\\ \tilde{\xi}_2^{{\rm T}}(k)=&\left[\begin{array}{cccccccccc} y_k^{{\rm T}} & \delta_k^{{\rm T}} & y_{d,1}^{{\rm T}} & y_{d,2}^{{\rm T}} & g^{{\rm T}}(y_{d,1}) & g^{{\rm T}}(y_{d,2}) & g^{{\rm T}}(y_k)& (F(k)E_3y_k)^{{\rm T}} & (F(k)E_2g(y_{d,1}))^{{\rm T}} & (F(k)E_2g(y_{d,2}))^{{\rm T}} \end{array}\right], \end{aligned} $$

The remaining proof for global robust exponential stability is similar to those in the proof of Theorem 1. For the sake of simplicity, we omit it here. □

Rights and permissions

Reprints and Permissions

About this article

Cite this article

Ye, Q., Cui, B. Mean square exponential and robust stability of stochastic discrete-time genetic regulatory networks with uncertainties. Cogn Neurodyn 4, 165–176 (2010). https://doi.org/10.1007/s11571-010-9105-1

Download citation

  • Received:

  • Revised:

  • Accepted:

  • Published:

  • Issue Date:

  • DOI: https://doi.org/10.1007/s11571-010-9105-1

Keywords

  • Discrete-time genetic regulatory networks
  • Exponential stability
  • Probability distribution
  • Linear matrix inequality
  • Stochastic delays