Abstract
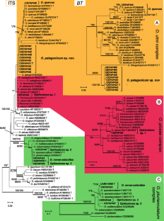
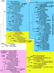
The Ophiostomatales (Ascomycota) include mainly insect and mite-associated fungi, the majority of which are found on trees. Very little is known regarding the occurrence or diversity of these fungi in South America. The aim of this study was to consider their occurrence on native Nothofagus trees in the Patagonian Andes of Argentina. Isolates were collected in national parks and provincial reserves in Patagonia between 2009 and 2011. These were grouped based on morphology, and 22 representative isolates were included in phylogenetic analyses based on sequence data of multiple loci (LSU, ITS, beta-tubulin and translation elongation factor-1 alpha genes). The isolates could be assigned to ten different taxa, and included eight species of Ophiostoma s. l., one species of Leptographium, and one species in the Sporothrix lignivora complex. Three of the species are described as new, including Ophiostoma patagonicum, Leptographium gestamen, and Sporothrix cabralii. Ophiostoma quercus and O. noveae-zelandiae are reported for the first time from Argentina, and we show that the latter species is distinct from O. pluriannulatum, in contrast to a previous suggestion that they represent the same taxon.







References
Aguayo Silva J, Ojeda Alvarado A, Baldini Urrutia A, Cerda Martinez L, Emanuelli Avilés P, Kirkendall LR, Sartori Ruilova A (2008) Manual de plagas y enfermedades del bosque nativo en Chile Manual de Cooperación Técnica. FAO, Santiago de Chile
Berbee ML, Taylor JW (1992) 18s ribosomal RNA gene sequence characters place the pathogen Sporothrix schenckii in the genus Ophiostoma. Exp Mycol 16:87–91. doi:10.1016/0147-5975(92)90044-R
Billings RF (1993) Pest risk assessment of the importation of Pinus radiata, Nothofagus dombeyi, and Laurellia philippiana logs from Chile. USDA For Serv Miscellaneous Publication No 1517
Butin H (1968) A new species of Ceratocystis causing blue-stain in Araucaria araucana. Can J Bot 46:61–63. doi:10.1139/b68-012
Butin H (1978) A new species of Ophiostoma causing blue-stain in Araucaria angustifolia (Bertol.) O. Kuntze. Phytopathol Z 91:230–234
Butin H, Aquilar AM (1984) Blue-stain fungi on Nothofagus from Chile - including two new species of Ceratocystis Ellis & Halst. Phytopathol Z 109:80–89. doi:10.1111/j.1439-0434.1984.tb04233.x
De Beer ZW, Wingfield MJ (2013) Emerging lineages in the Ophiostomatales. In: Seifert KA, De Beer ZW, Wingfield MJ (eds) The Ophiostomatoid fungi: Expanding frontiers. CBS-KNAW Fungal Biodiversity Centre, Utrecht, the Netherlands, pp 21–46
De Beer ZW, Wingfield BD, Wingfield MJ (2003) The Ophiostoma piceae complex in the Southern Hemisphere: A phylogenetic study. Mycol Res 107:469–476. doi:10.1017/S0953756203007445
De Beer ZW, Seifert KA, Wingfield MJ (2013a) The ophiostomatoid fungi: Their dual position in the sordariomycetes. In: Seifert KA, De Beer ZW, Wingfield MJ (eds) The ophiostomatoid fungi: Expanding frontiers. CBS-KNAW Fungal Biodiversity Centre, Utrecht, The Netherlands, pp 1–19
De Beer ZW, Seifert KA, Wingfield MJ (2013b) A nomenclator for ophiostomatoid genera and species in the Ophiostomatales and Microascales. In: Seifert KA, De Beer ZW, Wingfield MJ (eds) The ophiostomatoid fungi: Expanding frontiers. CBS-KNAW Fungal Biodiversity Centre, Utrecht, The Netherlands, pp 245–322
De Beer ZW, Duong TA, Barnes I, Wingfield BD, Wingfield MJ (2014) Redefining Ceratocystis and allied genera. Stud Mycol 79:187–219. doi:10.1016/j.simyco.2014.10.001
De Hoog GS (1974) The genera Blastobotrys, Sporothrix, Calcarisporium and Calcarisporiella gen. nov. Stud Mycol 7:1–84
De Meyer EM, De Beer ZW (2008) Taxonomy and phylogeny of new wood-and soil-inhabiting Sporothrix species in the Ophiostoma stenoceras-Sporothrix schenckii complex. Mycologia 100:647–661. doi:10.3852/07-157R
Faulds W (1973) Discolouration associated with Platypus wounds in living Nothofagus fusca. N Z J For Sci 3:331–341
Faulds W (1977) A pathogenic fungus associated with Platypus attack on New Zealand Nothofagus species. N Z J For Sci 7:384–396
Grobbelaar JW, De Beer ZW, Bloomer P, Wingfield MJ, Wingfield BD (2010) Ophiostoma tsotsi sp. nov., a wound-infesting fungus of hardwood trees in Africa. Mycopathologia 169:413–423. doi:10.1007/s11046-009-9267-8
Guidon S, Gascuel O (2003) A simple, fast, and accurate algorithm to estimate large phylogenies by maximum likelihood. Syst Biol 52:696–704. doi:10.1080/10635150390235520
Harrington TC (1981) Cycloheximide sensitivity as a taxonomic character in Ceratocystis. Mycologia 73:1123–1129
Harrington TC, McNew DL, Steimel JP, Hofstra D, Farrell RL (2001) Phylogeny and taxonomy of the Ophiostoma piceae complex and the Dutch elm disease fungi. Mycologia 93:111–136
Hausner G, Reid J, Klassen GR (1992) Do galeate-ascospore members of the cephaloascaceae, endomycetaceae and ophiostomataceae share a common phylogeny? Mycologia 84:870–881. doi:10.2307/3760285
Hausner G, Reid J, Klassen GR (1993) On the subdivision of Ceratocystis s. l. based on partial ribosomal DNA sequences. Can J Bot 71:59–114. doi:10.1139/b93-007
Hutchison LJ, Reid J (1988) Taxonomy of some potential wood-staining fungi from New Zealand. 1 Ophiostomataceae. N Z J Bot 26:63–81. doi:10.1080/0028825X.1988.10410099
Jacobs K, Wingfield MJ (2001) Leptographium species, tree pathogens, insect associates and agents of blue-stain. American Phytopathological Society press, St. Paul, Minnesota
Jacobs K, Bergdahl DR, Wingfield MJ, Halik S, Seifert KA, Bright DE, Wingfield BD (2004) Leptographium wingfieldii introduced into North America and found associated with exotic Tomicus piniperda and native bark beetles. Mycol Res 108:411–418. doi:10.1017/S0953756204009748
Jewell TR (1974) A qualitative study of cellulose distribution in Ceratocystis and Europhium. Mycologia 66:139–146
Kamgan Nkuekam G, Jacobs K, De Beer ZW, Wingfield MJ, Roux J (2008) Ceratocystis and Ophiostoma species, including three new taxa, associated with wounds on native South African trees. Fungal Divers 29:37–59
Kamgan Nkuekam G, De Beer ZW, Wingfield MJ, Mohammed C, Carnegie A, Pegg G, Roux J (2011) Ophiostoma species (ophiostomatales, ascomycota), including two new taxa on eucalypts in Australia. Aust J Bot 59:283–297. doi:10.1071/BT10231
Kamgan Nkuekam G, De Beer ZW, Wingfield MJ, Roux J (2012) A diverse assemblage of Ophiostoma species, including two new taxa on eucalypt trees in South Africa. Mycol Prog 11:515–533. doi:10.1007/s11557-011-0767-9
Katoh S (2013) MAFFT multiple sequence alignment software version 7: improvements in performance and usability. Mol Biol Evol 30:772–780. doi:10.1093/molbev/mst010
Kirisits T, Konrad H, Wingfield MJ, Chhetri DB (2013) Ophiostomatoid fungi associated with the Eastern Himalayan spruce bark beetle, Ips schmutzenhoferi, in Bhutan and their pathogenicity to Picea spinulosa and Pinus wallichiana. In: Seifert KA, De Beer ZW, Wingfield MJ (eds) The ophiostomatoid fungi: Expanding frontiers. CBS-KNAW Fungal Biodiversity Centre, Utrecht, The Netherlands, pp 99–112
Kirkendall LR (2011) Native ambrosia beetles (Gnathotrupes spp.) and Southern Beech Decline in Chile. In: IUFRO WP.7.03.05 - Novel risks with bark and wood boring insects in broadleaved and conifer forests, Sopron, Hungary
Lim YW, Kim J-J, Chedgy R, Morris PI, Breuil C (2005) Fungal diversity from western redcedar fences and their resistance to β-thujaplicin. Antonie Van Leeuwenhoek 87:109–117. doi:10.1007/s10482-004-1729-x
Linnakoski R (2009) Ophiostoma denticiliatum sp. nov. and other Ophiostoma species associated with the birch bark beetle in southern Norway. Persoonia 23:9–5. doi:10.3767/003158509X468038
Masuya H, Yamaoka Y, Wingfield MJ (2013) Ophiostomatoid fungi and their associations with bark beetles in Japan. In: Seifert KA, De Beer ZW, Wingfield MJ (eds) The ophiostomatoid fungi: Expanding frontiers. CBS-KNAW Fungal Biodiversity Centre, Utrecht, The Netherlands, pp 77–90
Munsell AH (1912) A pigment color system and notation. Am J Psychol 22:236–244. doi:10.2307/1412843
O’Donnell K, Cigelnik E (1997) Two divergent intragenomic rDNA ITS2 types within a monophyletic lineage of the fungus Fusarium are nonorthologous. Mol Phylogenet Evol 7:1103–1116. doi:10.1006/mpev.1996.0376
Peredo H, Alonso O (1988) Mycoflora of Pinus radiata pulpwood and outdoor storing in central Chile. Mater Organismen 23:11–19
Posada D, Crandall KA (1998) MODELTEST: testing the model of DNA substitution. Bioinformatics 14:817–818. doi:10.1093/bioinformatics/14.9.817
Ronquist F, Huelsenbeck JP (2003) MrBayes 3: Bayesian phylogenetic inference under mixed models. Bioinformatics 19:1572–1574. doi:10.1093/bioinformatics/btg180
Spatafora JW, Blackwell M (1994) The polyphyletic origins of ophiostomatoid fungi. Mycol Res 98:1–9. doi:10.1016/S0953-7562(09)80327-4
Spencer JFT, Gorin PAJ (1971) Systematics of the genera Ceratocystis and Graphium. Proton magnetic resonance spectra of the mannose-containing polysaccharides as an aid in classification. Mycologia 63:387–402
Tamura K, Peterson D, Stecher G, Nei M, Kumar S (2011) Molecular evolutionary genetics analysis using maximum likelihood, evolutionary distance, and maximum parsimony methods. Mol Biol Evol 28:2731–2739. doi:10.1093/molbev/msr121
Thwaites JM et al (2005) Survey of potential sapstain fungi on Pinus radiata in New Zealand. N Z J Bot 43:653–663. doi:10.1080/0028825X.2005.9512982
Thwaites JM, Read J, Schirp A, Grinter W, Farrell RL (2013) Ophiostomatoid fungi and blue-stain in New Zealand. In: Seifert KA, De Beer ZW, Wingfield MJ (eds) The ophiostomatoid fungi: Expanding frontiers. CBS-KNAW Fungal Biodiversity Centre, Utrecht, The Netherlands, pp 113–118
Veblen TT, Donoso C, Kitzberger T, Robertus AJ (1996) Ecology of Southern Chilean and Argentinean Nothofagus forests. In: Veblen TT, Hill RS, Read J (eds) Ecology and biogeography of Nothofagus forests. Yale University Press, Michigan, pp 293–353
Vilgalys R (2013). http://biology.duke.edu/fungi/mycolab/primers.htm. Accessed 07–02 2013
Weijman ACM, De Hoog GS (1975) On the subdivision of the genus Ceratocystis. Antonie Van Leeuwenhoek 41:353–360. doi:10.1007/BF02565070
White TJ, Bruns T, Lee S, Taylor JW (1990) Amplification and direct sequencing of fungal ribosomal RNA genes for phylogenetics. In: Innis MA, Gelfand DH, Sninsky JJ, White TJ (eds) PCR protocols: A guide to methods and applications. Academic, New York, pp 315–324
Wingfield MJ, Seifert KA, Webber JF (1993) Ceratocystis and Ophiostoma: taxonomy, ecology and pathogenicity. American Phytopathological Society Press, St. Paul, Minnesota
Zanzot JW, De Beer ZW, Eckhardt LG, Wingfield MJ (2010) A new Ophiostoma species from loblolly pine roots in the southeastern United States. Mycol Prog 9:447–457. doi:10.1007/s11557-010-0657-6
Zhou X, De Beer ZW, Ahumada R, Wingfield BD, Wingfield MJ (2004) Ophiostoma and Ceratocystiopsis spp., associated with two pine-infesting bark beetles in Chile. Fungal Divers 15:261–274
Zhou X, De Beer ZW, Wingfield MJ (2006) DNA sequence comparisons of Ophiostoma spp., including Ophiostoma aurorae sp. nov., associated with pine bark beetles in South Africa. Stud Mycol 55:269–277. doi:10.3114/sim.55.1.269
Zhou X, De Beer ZW, Wingfield MJ (2013) Ophiostomatoid fungi associated with conifer-infesting bark beetles in China. In: Seifert KA, De Beer ZW, Wingfield MJ (eds) The ophiostomatoid fungi: Expanding frontiers. CBS-KNAW Fungal Biodiversity Centre, Utrecht, The Netherlands, pp 93–100
Zipfel RD, De Beer ZW, Jacobs K, Wingfield BD, Wingfield MJ (2006) Multi-gene phylogenies define Ceratocystiopsis and Grosmannia distinct from Ophiostoma. Stud Mycol 55:75–97. doi:10.3114/sim.55.1.75
Acknowledgments
We are grateful to the Consejo Nacional de Investigaciones Científicas y Técnicas (CONICET, Argentina) for funding through PIP 80101000 (to MR) and the South Africa – Argentina Science & Technology Research Bilateral Cooperation Program (MINCYT-DST SA10/02). Lynn Sigler (UAMH, Canada) and Andrea Romero (BAFC, Buenos Aires, Argentina) kindly assisted with cultures under their keeping. DongHyeon Lee, Mingliang Yin, Tuan Duong, Markus Wilken, and Johan van der Linde provided valuable laboratory support.
Author information
Authors and Affiliations
Corresponding author
Additional information
Section Editor: Roland Kirschner
Rights and permissions
About this article
Cite this article
de Errasti, A., de Beer, Z.W., Coetzee, M.P.A. et al. Three new species of Ophiostomatales from Nothofagus in Patagonia. Mycol Progress 15, 17 (2016). https://doi.org/10.1007/s11557-016-1158-z
Received:
Revised:
Accepted:
Published:
DOI: https://doi.org/10.1007/s11557-016-1158-z