Skip to main content

CRNDE Expression Positively Correlates with EGFR Activation and Modulates Glioma Cell Growth

Abstract

Background

The long non-coding RNA CRNDE has emerged as an important regulator in carcinogenesis and cancer progression. While CRNDE has previously been found to be the most highly upregulated lncRNA in glioma, detailed information on its roles in regulating cancer cell growth remains limited.

Objective

In the present study, we aimed at exploring the functional roles and underlying mechanisms of CRNDE in glioma.

Methods

We applied microarray data analysis to determine the prognostic significance of CRNDE in glioma patients and its correlation with epidermal growth factor receptor (EGFR) activation. EGFR inhibition was used to confirm the role of EGFR in regulating CRNDE expression. Functional studies were performed upon CRNDE silencing to explore its role in gliomagenesis.

Results

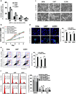
We confirm that CRNDE acts as an oncogene that is highly up-regulated in glioma, and high CRNDE expression correlates with poor prognosis in glioma patients. We further demonstrate that the expression of CRNDE correlates with EGFR activation. EGF and EGFR tyrosine kinase inhibitor (TKI) enhance and block the up-regulation of CRNDE expression, respectively, suggesting that EGFR signaling may positively regulate CRNDE expression. Functional assays show that CRNDE depletion inhibits glioma cell growth both in vitro and in vivo, and is associated with induced cellular apoptosis with decreased Bcl2/Bax ratio.

Conclusions

Our findings suggest that the aberrant expression of CRNDE may be mediated by activated EGFR signaling and play significant roles in gliomagenesis.

This is a preview of subscription content, access via your institution.

Fig. 1
Fig. 2
Fig. 3
Fig. 4
Fig. 5

References

  1. Wilusz JE, Sunwoo H, Spector DL. Long noncoding RNAs: functional surprises from the RNA world. Genes Dev. 2009;23(13):1494–504. doi:10.1101/gad.1800909.

    CAS  Article  PubMed  PubMed Central  Google Scholar 

  2. Kung JT, Colognori D, Lee JT. Long noncoding RNAs: past, present, and future. Genetics. 2013;193(3):651–69. doi:10.1534/genetics.112.146704.

    CAS  Article  PubMed  PubMed Central  Google Scholar 

  3. Rinn JL, Chang HY. Genome regulation by long noncoding RNAs. Annu Rev Biochem. 2012;81:145–66. doi:10.1146/annurev-biochem-051410-092902.

    CAS  Article  PubMed  Google Scholar 

  4. Gibb EA, Brown CJ, Lam WL. The functional role of long non-coding RNA in human carcinomas. Mol Cancer. 2011;10:38. doi:10.1186/1476-4598-10-38.

    CAS  Article  PubMed  PubMed Central  Google Scholar 

  5. Prensner JR, Chinnaiyan AM. The emergence of lncRNAs in cancer biology. Cancer Discov. 2011;1(5):391–407. doi:10.1158/2159-8290.CD-11-0209.

    CAS  Article  PubMed  PubMed Central  Google Scholar 

  6. Mercer TR, Dinger ME, Mattick JS. Long non-coding RNAs: insights into functions. Nat Rev Genet. 2009;10(3):155–9. doi:10.1038/nrg2521.

    CAS  Article  PubMed  Google Scholar 

  7. Wang KC, Chang HY. Molecular mechanisms of long noncoding RNAs. Mol Cell. 2011;43(6):904–14. doi:10.1016/j.molcel.2011.08.018.

    CAS  Article  PubMed  PubMed Central  Google Scholar 

  8. Skroblin P, Mayr M. "going long": long non-coding RNAs as biomarkers. Circ Res. 2014;115(7):607–9. doi:10.1161/Circresaha.114.304839.

    CAS  Article  PubMed  Google Scholar 

  9. Yarmishyn AA, Kurochkin IV. Long noncoding RNAs: a potential novel class of cancer biomarkers. Front Genet. 2015;6:145. doi:10.3389/fgene.2015.00145.

    Article  PubMed  PubMed Central  Google Scholar 

  10. Qi P, Du X. The long non-coding RNAs, a new cancer diagnostic and therapeutic gold mine. Mod Pathol. 2013;26(2):155–65. doi:10.1038/modpathol.2012.160.

    CAS  Article  PubMed  Google Scholar 

  11. Spizzo R, Almeida MI, Colombatti A, Calin GA. Long non-coding RNAs and cancer: a new frontier of translational research? Oncogene. 2012;31(43):4577–87. doi:10.1038/onc.2011.621.

    CAS  Article  PubMed  PubMed Central  Google Scholar 

  12. Omuro A, DeAngelis LM. Glioblastoma and other malignant gliomas: a clinical review. JAMA. 2013;310(17):1842–50. doi:10.1001/jama.2013.280319.

    CAS  Article  PubMed  Google Scholar 

  13. Wen PY, Kesari S. Malignant gliomas in adults. N Engl J Med. 2008;359(5):492–507. doi:10.1056/NEJMra0708126.

    CAS  Article  PubMed  Google Scholar 

  14. Schwartzbaum JA, Fisher JL, Aldape KD, Wrensch M. Epidemiology and molecular pathology of glioma. Nat Clin Pract Neurol. 2006;2(9):494–503. doi:10.1038/ncpneuro0289.

  15. Mrugala MM. Advances and challenges in the treatment of glioblastoma: a clinician’s perspective. Discov Med. 2013;15(83):221–30.

    PubMed  Google Scholar 

  16. Wick W, Platten M, Weller M. New (alternative) temozolomide regimens for the treatment of glioma. Neuro-Oncology. 2009;11(1):69–79. doi:10.1215/15228517-2008-078.

    CAS  Article  PubMed  PubMed Central  Google Scholar 

  17. Huse JT, Holland E, DeAngelis LM. Glioblastoma: molecular analysis and clinical implications. Annu Rev Med. 2013;64:59–70. doi:10.1146/annurev-med-100711-143028.

    CAS  Article  PubMed  Google Scholar 

  18. Zhang X, Sun S, Pu JK, Tsang AC, Lee D, Man VO, et al. Long non-coding RNA expression profiles predict clinical phenotypes in glioma. Neurobiol Dis. 2012;48(1):1–8. doi:10.1016/j.nbd.2012.06.004.

    Article  PubMed  Google Scholar 

  19. Graham LD, Pedersen SK, Brown GS, Ho T, Kassir Z, Moynihan AT, et al. Colorectal Neoplasia differentially expressed (CRNDE), a novel Gene with elevated expression in colorectal adenomas and adenocarcinomas. Genes Cancer. 2011;2(8):829–40. doi:10.1177/1947601911431081.

    CAS  Article  PubMed  PubMed Central  Google Scholar 

  20. Ellis BC, Molloy PL, Graham LD. CRNDE: a long non-coding RNA involved in CanceR, neurobiology, and DEvelopment. Front Genet. 2012;3:270. doi:10.3389/fgene.2012.00270.

    CAS  Article  PubMed  PubMed Central  Google Scholar 

  21. Wang Y, Li J, Zhang Y, Yin H, Han B. CRNDE, a long-noncoding RNA, promotes glioma cell growth and invasion through mTOR signaling. Cancer Lett. 2015;367(2):122–8. doi:10.1016/j.canlet.2015.03.027.

    CAS  Article  PubMed  Google Scholar 

  22. Zheng J, Li XD, Wang P, Liu XB, Xue YX, Hu Y, et al. CRNDE affects the malignant biological characteristics of human glioma stem cells by negatively regulating miR-186. Oncotarget. 2015;6(28):25339–55. doi:10.18632/oncotarget.4509.

    Article  PubMed  PubMed Central  Google Scholar 

  23. Louis DN, Ohgaki H, Wiestler OD, Cavenee WK, Burger PC, Jouvet A, et al. The 2007 WHO classification of tumours of the central nervous system. Acta Neuropathol. 2007;114(2):97–109. doi:10.1007/s00401-007-0243-4.

    Article  PubMed  PubMed Central  Google Scholar 

  24. Sun S, Lee D, Ho AS, Pu JK, Zhang XQ, Lee NP, et al. Inhibition of prolyl 4-hydroxylase, beta polypeptide (P4HB) attenuates temozolomide resistance in malignant glioma via the endoplasmic reticulum stress response (ERSR) pathways. Neuro-Oncology. 2013;15(5):562–77. doi:10.1093/neuonc/not005.

    CAS  Article  PubMed  PubMed Central  Google Scholar 

  25. Wong ST, Zhang XQ, Zhuang JT, Chan HL, Li CH, Leung GK. MicroRNA-21 inhibition enhances in vitro chemosensitivity of temozolomide-resistant glioblastoma cells. Anticancer Res. 2012;32(7):2835–41.

    CAS  PubMed  Google Scholar 

  26. Seike M, Goto A, Okano T, Bowman ED, Schetter AJ, Horikawa I, et al. MiR-21 is an EGFR-regulated anti-apoptotic factor in lung cancer in never-smokers. Proc Natl Acad Sci USA. 2009;106(29):12085–90. doi:10.1073/pnas.0905234106.

  27. Livak KJ, Schmittgen TD. Analysis of relative gene expression data using real-time quantitative PCR and the 2(T)(−Delta Delta C) method. Methods. 2001;25(4):402–8. doi:10.1006/meth.2001.1262.

    CAS  Article  PubMed  Google Scholar 

  28. Vichai V, Kirtikara K. Sulforhodamine B colorimetric assay for cytotoxicity screening. Nat Protoc. 2006;1(3):1112–6. doi:10.1038/nprot.2006.179.

    CAS  Article  PubMed  Google Scholar 

  29. Riccardi C, Nicoletti I. Analysis of apoptosis by propidium iodide staining and flow cytometry. Nat Protoc. 2006;1(3):1458–61. doi:10.1038/nprot.2006.238.

    CAS  Article  PubMed  Google Scholar 

  30. Adams JM, Cory S. The Bcl-2 apoptotic switch in cancer development and therapy. Oncogene. 2007;26(9):1324–37. doi:10.1038/sj.onc.1210220.

    CAS  Article  PubMed  PubMed Central  Google Scholar 

  31. Si ML, Zhu S, Wu H, Lu Z, Wu F, Mo YY. miR-21-mediated tumor growth. Oncogene. 2007;26(19):2799–803. doi:10.1038/sj.onc.1210083.

    CAS  Article  PubMed  Google Scholar 

  32. Ellis BC, Graham LD, Molloy PL. CRNDE, a long non-coding RNA responsive to insulin/IGF signaling, regulates genes involved in central metabolism. Biochim Biophys Acta. 2014;1843(2):372–86. doi:10.1016/j.bbamcr.2013.10.016.

    CAS  Article  PubMed  Google Scholar 

  33. Huang PH, Xu AM, White FM. Oncogenic EGFR signaling networks in glioma. Sci Signal. 2009;2(87):re6. doi:10.1126/scisignal.287re6.

    Article  PubMed  Google Scholar 

  34. Hatanpaa KJ, Burma S, Zhao D, Habib AA. Epidermal growth factor receptor in glioma: signal transduction, neuropathology, imaging, and radioresistance. Neoplasia. 2010;12(9):675–84.

    CAS  Article  PubMed  PubMed Central  Google Scholar 

  35. Kadonaga JT. Regulation of RNA polymerase II transcription by sequence-specific DNA binding factors. Cell. 2004;116(2):247–57.

    CAS  Article  PubMed  Google Scholar 

  36. Jaenisch R, Bird A. Epigenetic regulation of gene expression: how the genome integrates intrinsic and environmental signals. Nat Genet. 2003;33:245–54. doi:10.1038/ng1089.

    CAS  Article  PubMed  Google Scholar 

  37. Yilmaz A, Grotewold E. Components and mechanisms of regulation of gene expression. Methods Mol Biol. 2010;674:23–32. doi:10.1007/978-1-60761-854-6_2.

    CAS  Article  PubMed  Google Scholar 

  38. Zhang XQ, Leung GK. Long non-coding RNAs in glioma: functional roles and clinical perspectives. Neurochem Int. 2014;77:78–85. doi:10.1016/j.neuint.2014.05.008.

    Article  PubMed  Google Scholar 

  39. Eisele G, Weller M. Targeting apoptosis pathways in glioblastoma. Cancer Lett. 2013;332(2):335–45. doi:10.1016/j.canlet.2010.12.012.

    CAS  Article  PubMed  Google Scholar 

  40. Steinbach JP, Weller M. Apoptosis in gliomas: molecular mechanisms and therapeutic implications. J Neuro-Oncol. 2004;70(2):247–56. doi:10.1007/s11060-004-2753-4.

    Article  Google Scholar 

  41. Krakstad C, Chekenya M. Survival signalling and apoptosis resistance in glioblastomas: opportunities for targeted therapeutics. Mol Cancer. 2010;9:135. doi:10.1186/1476-4598-9-135.

    Article  PubMed  PubMed Central  Google Scholar 

  42. Kelly PN, Strasser A. The role of Bcl-2 and its pro-survival relatives in tumourigenesis and cancer therapy. Cell Death Differ. 2011;18(9):1414–24. doi:10.1038/cdd.2011.17.

    CAS  Article  PubMed  PubMed Central  Google Scholar 

  43. Martinou JC, Youle RJ. Mitochondria in apoptosis: Bcl-2 family members and mitochondrial dynamics. Dev Cell. 2011;21(1):92–101. doi:10.1016/j.devcel.2011.06.017.

    CAS  Article  PubMed  PubMed Central  Google Scholar 

  44. Gross A, McDonnell JM, Korsmeyer SJ. BCL-2 family members and the mitochondria in apoptosis. Genes Dev. 1999;13(15):1899–911.

    CAS  Article  PubMed  Google Scholar 

  45. Adams JM, Cory S. Bcl-2-regulated apoptosis: mechanism and therapeutic potential. Curr Opin Immunol. 2007;19(5):488–96. doi:10.1016/j.coi.2007.05.004.

    CAS  Article  PubMed  PubMed Central  Google Scholar 

  46. Zheng J, Liu XB, Wang P, Xue YX, Ma J, Qu CB, et al. CRNDE promotes malignant progression of glioma by attenuating miR-384/PIWIL4/STAT3 Axis. Mol Ther. 2016;24(7):1199–215.

    CAS  Article  PubMed  Google Scholar 

  47. Liu T, Zhang X, Yang YM, Du LT, Wang CX. Increased expression of the long noncoding RNA CRNDE-h indicates a poor prognosis in colorectal cancer, and is positively correlated with IRX5 mRNA expression. OncoTargets Ther. 2016;9:1437–48. doi:10.2147/OTT.S98268.

    Google Scholar 

  48. Szafron LM, Balcerak A, Grzybowska EA, Pienkowska-Grela B, Podgorska A, Zub R, et al. The putative oncogene, CRNDE, is a negative prognostic factor in ovarian cancer patients. Oncotarget. 2015;6(41):43897–910. doi:10.18632/oncotarget.6016.

    PubMed  PubMed Central  Google Scholar 

Download references

Author information

Affiliations

Authors

Corresponding author

Correspondence to Gilberto Ka-Kit Leung.

Ethics declarations

Funding

None.

Conflict of Interest

The authors declare no conflict of interest.

Electronic supplementary material

ESM 1

(DOCX 62 kb)

Rights and permissions

Reprints and Permissions

About this article

Verify currency and authenticity via CrossMark

Cite this article

Kiang, K.MY., Zhang, XQ., Zhang, G.P. et al. CRNDE Expression Positively Correlates with EGFR Activation and Modulates Glioma Cell Growth. Targ Oncol 12, 353–363 (2017). https://doi.org/10.1007/s11523-017-0488-3

Download citation

  • Published:

  • Issue Date:

  • DOI: https://doi.org/10.1007/s11523-017-0488-3

Keywords

  • Epidermal Growth Factor Receptor
  • Glioma Cell
  • U251 Cell
  • Glioma Cell Line
  • Epidermal Growth Factor Receptor Signaling