Skip to main content

A fast segmentation-free fully automated approach to white matter injury detection in preterm infants

Abstract

White matter injury (WMI) is the most prevalent brain injury in the preterm neonate leading to developmental deficits. However, detecting WMI in magnetic resonance (MR) images of preterm neonate brains using traditional WM segmentation-based methods is difficult mainly due to lack of reliable preterm neonate brain atlases to guide segmentation. Hence, we propose a segmentation-free, fast, unsupervised, atlas-free WMI detection method. We detect the ventricles as blobs using a fast linear maximally stable extremal regions algorithm. A reference contour equidistant from the blobs and the brain-background boundary is used to identify tissue adjacent to the blobs. Assuming normal distribution of the gray-value intensity of this tissue, the outlier intensities in the entire brain region are identified as potential WMI candidates. Thereafter, false positives are discriminated using appropriate heuristics. Experiments using an expert-annotated dataset show that the proposed method runs 20 times faster than our earlier work which relied on time-consuming segmentation of the WM region, without compromising WMI detection accuracy.

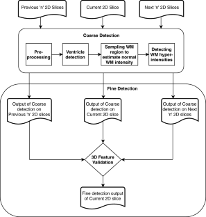
Key Steps of Segmentation-free WMI Detection

This is a preview of subscription content, access via your institution.

Fig. 1
Fig. 2
Fig. 3
Fig. 4
Fig. 5
Fig. 6
Fig. 7
Fig. 8
Fig. 9

References

  1. Spm12 - statistical parametric mapping. http://www.fil.ion.ucl.ac.uk/spm/software/spm12/. Accessed: 2016-06-09

  2. Bilello M, Arkuszewski M, Nucifora P, Nasrallah I, Melhem ER, Cirillo L, Krejza J (2013) Multiple sclerosis: identification of temporal changes in brain lesions with computer-assisted detection software. Neuroradiol J 26(2):143–150

    CAS  PubMed  PubMed Central  Article  Google Scholar 

  3. Cabezas M, Oliver A, Roura E, Freixenet J, Vilanova JC, Ramió-Torrentà L, Rovira À, Lladó X (2014) Automatic multiple sclerosis lesion detection in brain MRI by FLAIR thresholding. Comput Methods Program Biomed 115(3):147–161

    Article  Google Scholar 

  4. Castellino RA (2005) Computer aided detection (CAD): an overview. Cancer Imaging 5(1):17–19

    PubMed  PubMed Central  Article  Google Scholar 

  5. Chau V, Poskitt KJ, McFadden DE, Bowen-Roberts T, Synnes A, Brant R, Sargent MA, Soulikias W, Miller SP (2009) Effect of chorioamnionitis on brain development and injury in premature newborns. Ann Neurol 66(2):155–164

    PubMed  Article  Google Scholar 

  6. Cheng I, Miller SP, Duerden EG, Sun K, Chau V, Adams E, Poskitt KJ, Branson HM, Basu A (2015) Stochastic process for white matter injury detection in preterm neonates. NeuroImage: Clin 7:622–630

    Article  Google Scholar 

  7. Clas P, Groeschel S, Wilke M (2012) A semi-automatic algorithm for determining the demyelination load in metachromatic leukodystrophy. Acad Radiol 19(1):26–34

    PubMed  Article  Google Scholar 

  8. Conklin J, Silver FL, Mikulis DJ, Mandell DM (2014) Are acute infarcts the cause of leukoaraiosis? Brain mapping for 16 consecutive weeks. Ann Neurol 76(6):899–904

    PubMed  Article  Google Scholar 

  9. de Haan B, Clas P, Juenger H, Wilke M, Karnath H-O (2015) Fast semi-automated lesion demarcation in stroke. NeuroImage: Clin 9:69–74

    Article  Google Scholar 

  10. Devi CN, Chandrasekharan A, Sundararaman VK, Alex ZC (2015) Neonatal brain MRI segmentation: a review. Comput Biol Med 64:163–178

    PubMed  Article  Google Scholar 

  11. Donoser M (2006) 3d segmentation by maximally stable volumes (msvs). In: 18th International Conference on Pattern Recognition (ICPR’06), vol 1, pp 63–66

  12. Fan Y, Jiang T, Evans DJ (2002) Volumetric segmentation of brain images using parallel genetic algorithms. IEEE Trans Med Imaging 21(8):904–909

    PubMed  Article  Google Scholar 

  13. Farzan A (2014) Heuristically improved Bayesian segmentation of brain MR images. Sci World J 9(3):5–8

    Google Scholar 

  14. Goldberg DE (1989) Genetic algorithms in search, optimization and machine learning, 1st edn. Addison-Wesley Longman Publishing Co., Inc., Boston

    Google Scholar 

  15. Greenspan H, Ruf A, Goldberger J (2006) Constrained gaussian mixture model framework for automatic segmentation of mr brain images. IEEE Trans Med Imaging 25(9):1233–1245

    PubMed  Article  Google Scholar 

  16. Griffis JC, Allendorfer JB, Szaflarski JP (2016) Voxel-based gaussian naïve bayes classification of ischemic stroke lesions in individual t1-weighted MRI scans. J Neurosci Methods 257:97–108

    PubMed  Article  Google Scholar 

  17. Guo T, Duerden EG, Adams E, Chau V, Branson HM, Mallar Chakravarty M, Poskitt KJ, Synnes A, Grunau RE, Miller SP (2017) Quantitative assessment of white matter injury in preterm neonates. Neurology 88(7):614–622

    PubMed  PubMed Central  Article  Google Scholar 

  18. Haralick RM, Shapiro LG (1992) Computer and robot vision, vol I. Addison-Wesley, Boston

    Google Scholar 

  19. Iglewicz B, Hoaglin DC (1993) How to detect and handle outliers. ASQC basic references in quality control. ASQC Quality Press

  20. Jain S, Sima DM, Ribbens A, Cambron M, Maertens A, Van Hecke W, De Mey J, Barkhof F, Steenwijk MD, Daams M, Maes F, Van Huffel S, Vrenken H, Smeets D (2015) Automatic segmentation and volumetry of multiple sclerosis brain lesions from MR images. NeuroImage: Clin 8:367–375

    Article  Google Scholar 

  21. Ji Z, Sun Q, Xia Y, Chen Q, Xia D, Feng D (2012) Generalized rough fuzzy c-means algorithm for brain MR image segmentation. Comput Methods Program Biomed 108(2):644–655

    Article  Google Scholar 

  22. Kaya IE, Pehlivanlı ĊA, Sekizkardeṡ EG, Ibrikci T (2017) PCA based clustering for brain tumor segmentation of t1w MRI images. Comput Methods Program Biomed 140:19–28

    Article  Google Scholar 

  23. Keraudren K, Kuklisova-Murgasova M, Kyriakopoulou V, Malamateniou C, Rutherford MA, Kainz B, Hajnal JV, Rueckert D (2014) Automated fetal brain segmentation from 2d MRI slices for motion correction. NeuroImage 101:633–643

    CAS  PubMed  Article  Google Scholar 

  24. Van Leemput K, Maes F, Vandermeulen D, Colchester A, Suetens P (2001) Automated segmentation of multiple sclerosis lesions by model outlier detection. IEEE Trans Med Imaging 20 (8): 677–688

    PubMed  Article  Google Scholar 

  25. Li H, Yezzi A, Cohen LD (2005) Computer vision for biomedical image applications: first international workshop, CVBIA 2005, Beijing, China, October 21, 2005. Proceedings, chapter Fast 3D Brain Segmentation Using Dual-Front Active Contours with Optional User-Interaction. Springer Berlin Heidelberg, Berlin, Heidelberg, pp 335–345

    Google Scholar 

  26. Liu H-T, Sheu TWH, Chang H-H (2013) Automatic segmentation of brain MR images using an adaptive balloon snake model with fuzzy classification. Med Biol Eng Comput 51 (10):1091– 1104

    PubMed  Article  Google Scholar 

  27. Matas J, Chum O, Urban M, Pajdla T (2002) Robust wide baseline stereo from maximally stable extremal regions. In: Proceedings of the BMVC, pp 36.1–36.10. https://doi.org/10.5244/C.16.36

  28. Maulik U (2009) Medical image segmentation using genetic algorithms. IEEE Trans Inf Technol Biomed 13 (2):166–173

    PubMed  Article  Google Scholar 

  29. Mekhmoukh A, Mokrani K (2015) Improved fuzzy c-means based particle swarm optimization (PSO) initialization and outlier rejection with level set methods for MR brain image segmentation. Comput Methods Program Biomed 122(2):266–281

    Article  Google Scholar 

  30. Miller SP, Ferriero DM, Leonard C, Piecuch R, Glidden DV, Partridge JC, Perez M, Mukherjee P, Vigneron DB, Barkovich AJ (2005) Early brain injury in premature newborns detected with magnetic resonance imaging is associated with adverse early neurodevelopmental outcome. J Pediatr 147(5): 609–616

    PubMed  Article  Google Scholar 

  31. Juan C, Moreno VB, Prasath S, Proenċa H, Palaniappan K (2014) Fast and globally convex multiphase active contours for brain MRI segmentation. Comput Vis Image Underst 125:237–250

    Article  Google Scholar 

  32. Nistér D, Stewénius H (2008) Linear time maximally stable extremal regions. In: Forsyth D, Torr P, Zisserman A (eds) Computer Vision – ECCV 2008, volume 5303 of Lecture Notes in Computer Science. Springer, Berlin Heidelberg, pp 183–196

  33. Ortiz A, Gorriz JM, Ramirez J, Salas-Gonzalez D (2014) Improving MR brain image segmentation using self-organising maps and entropy-gradient clustering. Inf Sci 262:117–136

    Article  Google Scholar 

  34. Otsu N (1979) A threshold selection method from gray-level histograms. IEEE Trans Syst Man Cybern 9 (1):62–66

    Article  Google Scholar 

  35. Perona P, Malik J (1990) Scale-space and edge detection using anisotropic diffusion. IEEE Trans Pattern Anal Mach Intell 12(7):629–639

    Article  Google Scholar 

  36. Qian X, Wang J, Guo S, Li Q (2013) An active contour model for medical image segmentation with application to brain CT image. Med Phys 40(2):021911

    PubMed  PubMed Central  Article  Google Scholar 

  37. Rosenfeld A, Pfaltz JL (1966) Sequential operations in digital picture processing. J ACM 13(4):471–494

    Article  Google Scholar 

  38. Roura E, Oliver A, Cabezas M, Vilanova JC, Rovira À, Ramió-Torrentà L, Lladó X (2014) MARGA: multispectral adaptive region growing algorithm for brain extraction on axial MRI. Comput Methods Program Biomed 113(2):655–673

    Article  Google Scholar 

  39. Roy S, Bhattacharyya D, Bandyopadhyay SK, Kim T-H (2017) An effective method for computerized prediction and segmentation of multiple sclerosis lesions in brain MRI. Comput Methods Program Biomed 140:307–320

    Article  Google Scholar 

  40. Sachdeva J, Kumar V, Gupta I, Khandelwal N, Ahuja CK (2012) A novel content-based active contour model for brain tumor segmentation. Magn Reson Imaging 30(5):694–715

    PubMed  Article  Google Scholar 

  41. Dawood Salman S, Habash QA, Ahmed ZT (2012) 3d brain segmentation using active contour with multi labeling method. In: 2012 First National Conference for Engineering Sciences (FNCES), pp 1–4

  42. San GLY, Lee ML, Hsu W (2012) Constrained-mser detection of retinal pathology. In: 2012 21st International Conference on Pattern Recognition (ICPR), pp 2059–2062

  43. Savio SJ, Harrison LCV, Luukkaala T, Heinonen T, Dastidar P, Soimakallio S, Eskola HJ (2010) Effect of slice thickness on brain magnetic resonance image texture analysis. BioMed Eng OnLine 9(1):1–14

    Article  Google Scholar 

  44. Schmidt P, Gaser C, Arsic M, Buck D, Förschler A, Berthele A, Hoshi M, Ilg R, Schmid VJ, Zimmer C, Hemmer B, Mühlau M (2012) An automated tool for detection of FLAIR-hyperintense white-matter lesions in multiple sclerosis. NeuroImage 59(4):3774–3783

    PubMed  Article  Google Scholar 

  45. Shiee N, Bazin P-L, Ozturk A, Reich DS, Calabresi PA, Dzung LP (2010) A topology-preserving approach to the segmentation of brain images with multiple sclerosis lesions. NeuroImage 49(2):1524–1535

    PubMed  Article  Google Scholar 

  46. Soille P (2004) Morphological image analysis. Springer Science + Business Media

  47. Song Y, Cai W, Huang H, Wang Y, Feng D, Chen M (2013) Region-based progressive localization of cell nuclei in microscopic images with data adaptive modeling. BMC Bioinforma 14(1):173

    Article  Google Scholar 

  48. Sonka M, Tadikonda SK, Collins SM (1996) Knowledge-based interpretation of mr brain images. IEEE Trans Med Imaging 15(4):443–452

    CAS  PubMed  Article  Google Scholar 

  49. Zhu H, Sheng J, Zhang F, Zhou J, Wang J (2016) Improved maximally stable extremal regions based method for the segmentation of ultrasonic liver images. Multimed Tools Appl 75(18):10979–10997

    Article  Google Scholar 

Download references

Funding

Financial support from CIHR, NeuroDevNet, Alberta Innovates (iCORE) Research Chair program, and NSERC in conducting this research is gratefully acknowledged.

Author information

Affiliations

Authors

Corresponding author

Correspondence to Anup Basu.

Ethics declarations

Ethical approval

All procedures performed in studies involving human participants were in accordance with the ethical standards of the institutional and/or national research committee and with the 1964 Helsinki declaration and its later amendments or comparable ethical standards. The images provided were from a research project for which parents provided consent.

We followed the “Standard Protocol Approvals, Registration, and Patient Consents” at the BC Children’s Hospital in Vancouver. A written informed consent from the legal guardian of each participating neonate was obtained. This study was reviewed and approved by the Clinical Research Ethics Board at the University of British Columbia and BC Children’s and Women’s Hospitals.

Conflict of interests

The authors declare that they have no conflict of interest.

Informed consent

Informed consent was obtained from all individual participants included in the study.

Rights and permissions

Reprints and Permissions

About this article

Verify currency and authenticity via CrossMark

Cite this article

Mukherjee, S., Cheng, I., Miller, S. et al. A fast segmentation-free fully automated approach to white matter injury detection in preterm infants. Med Biol Eng Comput 57, 71–87 (2019). https://doi.org/10.1007/s11517-018-1829-9

Download citation

  • Received:

  • Accepted:

  • Published:

  • Issue Date:

  • DOI: https://doi.org/10.1007/s11517-018-1829-9

Keywords

  • White matter injury
  • Segmentation
  • Magnetic resonance imaging
  • Preterm newborn
  • Atlas-free