Abstract
Purpose
The study aimed to improve understanding of the transformation of N in the Ili River Valley by investigating the abundance and community composition of ammonia-oxidizing bacteria (AOB) and archaea (AOA) under different land uses at bulk soil and aggregate levels.
Materials and methods
Soil samples were collected from plots of three types of land use, i.e., native pasture (NP), conventional farming (CF), and organic farming (OF). Soil aggregates were separated using wet-sieving method. The abundance and structure of AOB and AOA communities were assessed by qPCR and DGGE, respectively.
Results and discussion
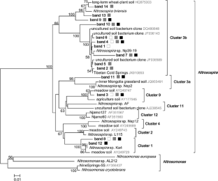
Compared with CF, OF and NP both increased soil TN and SOC stock but via contrasting mechanisms. The abundance of AOB under cropland uses (CF and OF) was higher than those of NP. The AOB sequences, belonging to Nitrosospira cluster 1, which is adaptable to high mineral N content in cold region, increased in CF than in other land uses. Conversion of NP to cropland did not affect the abundance, but the community structure of AOA. The abundance of AOB and AOA in large macroaggregate and silt and clay aggregate were significantly lower than those in small macroaggregate under cropland uses. In cropland, the small macroaggregate provided the microenvironment for the growth of AOB and AOA, thereby serving as a potential hotspot for ammonia oxidation.
Conclusions
Reclamation of grassland to cropland significantly increased the AOB abundance, and shifted the community structure and spatial distribution variation of AOB and AOA at the soil aggregates. The results indicated that soil N cycle could be substantially altered and this should be well integrated in the improvement of regional land utilization.
This is a preview of subscription content, access via your institution.







References
Avrahami S, Liesack W, Conrad R (2003) Effects of temperature and fertilizer on activity and community structure of soil ammonia oxidizers. Environ Microbiol 5:691–705
Bissett A, Abell GCJ, Brown M, Thrall PH, Bodrossy L, Smith MC, Baker GH, Richardsson AE (2014) Land-use and management practices affect soil ammonia oxidiser community structure, activity and connectedness. Soil Biol Biochem 78:138–148
Braker G, Conrad R (2011) Diversity, structure, and size of N2O-producing microbial communities in soils-what matters for their functioning? Adv Appl Microbio 75:33–70
Bronick CJ, Lal R (2005) Soil structure and management: a review. Geoderma 124:3–22
Cambardella CA, Elliott ET (1993) Carbon and nitrogen distribution in aggregates from cultivated and native grassland soils. Soil Sci Soc Am J 57:1071–1076
Cavagnaro TR, Jackson LE, Hristova K, Scow KM (2008) Short-term population dynamics of ammonia oxidizing bacteria in an agricultural soil. Appl Soil Ecol 40:13–18
Chen YL, Xu ZW, Hu HW, Hu YJ, Hao ZP, Jiang Y, Chen BD (2013) Responses of ammonia-oxidizing bacteria and archaea to nitrogen fertilization and precipitation increment in a typical temperate steppe in Inner Mongolia. Appl Soil Ecol 68:36–45
Dai J, Hu JL, Zhu AN, Bai JF, Wang JH, Lin XG (2015) No tillage enhances arbuscular mycorrhizal fungal population, glomalin-related soil protein content, and organic carbon accumulation in soil macroaggregates. J Soils Sediments 1055–1062
Davinic M, Fultz LM, Acosta-Martinez V et al (2012) Pyrosequencing and mid-infrared spectroscopy reveal distinct aggregate stratification of soil bacterial communities and organic matter composition. Soil Biol Biochem 46:63–72
Di HJ, Cameron KC, Shen JP et al (2009) Nitrification driven by bacteria and not archaea in nitrogen-rich grassland soils. Nat Geosci 2:621–624
Du ZL, Ren TS, Hu CS et al (2013) Soil aggregate stability and aggregate-associated carbon under different tillage systems in the North China Plain. J Integr Agric 12:2114–2123
Ettema CH, Wardle DA (2002) Spatial soil ecology. Trends Ecol Evol 17:177–183
Francis CA, Roberts KJ, Beman JM et al (2005) Ubiquity and diversity of ammonia-oxidizing archaea in water columns and sediments of the ocean. Proc Natl Acad Sci 102:14683–14688
Guo JH, Liu XJ, Zhang Y et al (2010) Significant acidification in major Chinese croplands. Science 327:1008–1010
Hayden HL, Drake J, Imhof M et al (2010) The abundance of nitrogen cycle genes amoA and nifH depends on land-uses and soil types in South-Eastern Australia. Soil Biol Biochem 42:1774–1783
He JZ, Shen JP, Zhang LM et al (2007) Quantitative analyses of the abundance and composition of ammonia-oxidizing bacteria and ammonia-oxidizing archaea of a Chinese upland red soil under long-term fertilization practices. Environ Microbiol 9:2364–2374
Hu HW, Macdonald CA, Trivedi P et al (2015) Water addition regulates the metabolic activity of ammonia oxidizers responding to environmental perturbations in dry subhumid ecosystems. Environ Microbiol 17:444–461
Jiang XJ, Wright AL, Wang X, Liang F (2011) Tillage-induced changes in fungal and bacterial biomass associated with soil aggregates: a long-term field study in a subtropical rice soil in China. Appl Soil Ecol 48:168–173
Jiang YJ, Jin C, Sun B (2014) Soil aggregate stratification of nematodes and ammonia oxidizers affects nitrification in an acid soil. Environ Microbiol 16:3083–3094
Kong AYY, Fonte SJ, van Kessel C, Six J (2007) Soil aggregates control N cycling efficiency in long-term conventional and alternative cropping systems. Nutr Cycl Agroecosystems 79:45–58
Könneke M, Bernhard AE, de la Torre JR et al (2005) Isolation of an autotrophic ammonia-oxidizing marine archaeon. Nature 437:543–546
Kowalchuk GA, Stephen JR (2001) Ammonia-oxidizing bacteria: a model for molecular microbial ecology. Annu Rev Microbiol 55:485–529
Leininger S, Urich T, Schloter M et al (2006) Archaea predominate among ammonia-oxidizing prokaryotes in soils. Nature 442:806–809
Li ST, Liu RL, Shan H (2010) Nutrient contents in main animal manures in china. J Agro-environment Sci 28:179–184
Li SW, Jiang XJ, Wang XL, Wright AL (2015) Tillage effects on soil nitrification and the dynamic changes in nitrifying microorganisms in a subtropical rice-based ecosystem: a long-term field study. Soil Tillage Res 150:132–138
Liu JY, Kuang WH, Zhang ZX et al (2014) Spatiotemporal characteristics, patterns, and causes of land-use changes in China since the late 1980s. J Geogr Sci 24:195–210
Ma J, Li LH, Guo LP et al (2014) Variation in soil nutrients in grasslands along the Kunes River in Xinjiang, China. Chem Ecol 31:111–112
Meng FQ, Olesen JE, Sun XP, Wu WL (2014) Inorganic nitrogen leaching from organic and conventional rice production on a newly claimed calciustoll in Central Asia. PLoS One 9:e98138
Meyer A, Focks A, Radl V et al (2014) Influence of land use intensity on the diversity of ammonia oxidizing bacteria and archaea in soils from grassland ecosystems. Microb Ecol 67:161–166
Miller MN, Zebarth BJ, Dandie CE et al (2009) Denitrifier community dynamics in soil aggregates under permanent grassland and arable cropping systems. Soil Sci Soc Am J 73:1843–1851
Mummey D, Holben W, Six J, Stahl P (2006) Spatial stratification of soil bacterial populations in aggregates of diverse soils. Microb Ecol 51:404–11
Nicol GW, Leininger S, Schleper C, Prosser JI (2008) The influence of soil pH on the diversity, abundance and transcriptional activity of ammonia oxidizing archaea and bacteria. Environ Microbiol 10:2966–2978
Offre P, Kerou M, Spang A, Schleper C (2014) Variability of the transporter gene complement in ammonia-oxidizing archaea. TRENDS Microbiol 22:665–675
Okano Y, Hristova KR, Leutenegger CM et al (2004) Application of real-time PCR to study effects of ammonium on population size of ammonia-oxidizing bacteria in Soil. Appl Environ Microbiol 70:1008–1016
Ollivier J, Töwe S, Bannert A et al (2011) Nitrogen turnover in soil and global change. FEMS Microbiol Ecol 78:3–16
Pan XD, Wang MF, He X et al (2005) The successionaI trend of soiI quality after reclamation in the oasis of Manasi river valley. Chinese Agric Sci Bull 21:377–379
Prosser JI, Nicol GW (2012) Archaeal and bacterial ammonia-oxidisers in soil: the quest for niche specialisation and differentiation. Trends Microbiol 20:523–531
Powers JS (2004) Changes in Soil Carbon and Nitrogen after Contrasting Land-use Transitions in Northeastern Costa Rica. Ecosystems 7:134–146
Schutter ME, Dick RP (2002) Microbial community profiles and activities among aggregates of winter fallow and cover-cropped soil. Soil Sci Soc Am J 66:142–153
Sexstone AJ, Revsbech NP, Parkin TB, Tiedje JM (1985) Direct Measurement of Oxygen Profiles and Denitrification Rates in Soil Aggregates. Soil Sci Soc Am J 49:645–651
Shen JP, Zhang LM, Zhu YG et al (2008) Abundance and composition of ammonia-oxidizing bacteria and ammonia-oxidizing archaea communities of an alkaline sandy loam. Environ Microbiol 10:1601–1611
Shen JP, Zhang LM, Di HJ, He JZ (2012) A review of ammonia-oxidizing bacteria and archaea in Chinese soils. Front Microbiol 3:1–7
Six J, Elliott ET, Paustian K, Doran JW (1998) Aggregation and soil organic matter accumulation in cultivated and native grassland soils. Soil Sci Soc Am J 62:1367–1377
Strauss SL, Reardon CL, Mazzola M (2014) The response of ammonia-oxidizer activity and community structure to fertilizer amendment of orchard soils. Soil Biol Biochem 68:410–418
Tamura K, Dudley J, Nei M, Kumar S (2007) MEGA4: Molecular Evolutionary Genetics Analysis (MEGA) software version 4.0. Mol Biol Evol 24:1596–1599
Tisdall JM, Oades JM (1982) Organic matter and water-stable aggregates in soils. J Soil Sci 33:141–163
Tourna M, Freitag TE, Nicol GW, Prosser JI (2008) Growth, activity and temperature responses of ammonia-oxidizing archaea and bacteria in soil microcosms. Environ Microbiol 10:1357–1364
Tourna M, Stieglmeier M, Spang A et al (2011) Nitrososphaera viennensis, an ammonia oxidizing archaeon from soil. Proc Natl Acad Sci U S A 108:8420–5
Wagg C, Bender SF, Widmer F, van der Heijden MGA (2014) Soil biodiversity and soil community composition determine ecosystem multifunctionality. Proc Natl Acad Sci 111:5266–5270
Wortmann C, Shapiro C (2008) The effects of manure application on soil aggregation. Nutr Cycl Agroecosystems 80:173–180
Wu SX, Zhou KF, Liu ZX et al (2005) Study on the temporal and spatial dynamic changes of land use and driving forces analyses of Xinjiang in recent 10 Years. Arid Land Geography 28:52–58
Xiao R, Chen BZ, Liu YJ et al (2014) Higher abundance of ammonia oxidizing archaea than ammonia oxidizing bacteria and their communities in Tibetan alpine meadow soils under long-term nitrogen fertilization. Geomicrobiol J 31:597–604
Xu YJ, Chen YN, Li WH et al (2010) Distribution pattern and environmental interpretation of plant species diversity in the mountainous region of Ili River Valley, Xinjiang, China. Chinese J Plant Ecol 34:1142–1154
Young IM, Crawford JW (2004) Interactions and self-organization in the soil-microbe complex. Science 304:1634–1637
Zhang LQ, Wei XR, Hao MD, Zhang M (2015) Changes in aggregate-associated organic carbon and nitrogen after 27 years of fertilization in a dryland alfalfa grassland on the Loess Plateau of China. J Arid Land 7:429–437
Zhao L, Hou ZA, Huang T et al (2014) Study on the nitrogen rate threshhold of maize yield and nitrogen balance in Shihezi Xinjiang. J plant Nutr Fertil 20:860–869
Zheng H, Sha QI, Zhao X et al (2008) Characters of Soil Particulate Organic Matter Under Five-Year Application of N Fertilizer and Sheep Manure in Leymus Chinensis Grassland of Inner Mongolia. scienia Agric Sin 41:1083–1088
Acknowledgments
This work was supported by the National Natural Science Foundation of China (Nos. 31261140367, 31170489, and 31370527).
Author information
Authors and Affiliations
Corresponding author
Additional information
Responsible editor: Jizheng He
Rights and permissions
About this article
Cite this article
Chen, Z., Guo, Y., Du, Z. et al. Change in the abundance and community composition of ammonia-oxidizing bacteria and archaea at soil aggregate level as native pasture converted to cropland in a semiarid alpine steppe of central Asia. J Soils Sediments 16, 243–254 (2016). https://doi.org/10.1007/s11368-015-1278-0
Received:
Accepted:
Published:
Issue Date:
DOI: https://doi.org/10.1007/s11368-015-1278-0
Keywords
- Ammonia oxidizer
- Ili River Valley
- Land use
- Soil aggregates
- Nitrosospira cluster 1