Abstract
Purpose
Biofuels have received special research interest, driven by concerns over high fuel prices, security of energy supplies, global climate change as well as the search of opportunities for rural economic development. This work examines the production of biodiesel derived from the transesterification of crude rapeseed oil, one of the most important sources of biodiesel in Europe, paying special attention to the environmental profile-associated to the manufacture life cycle (i.e., cradle-to-gate perspective).
Methods
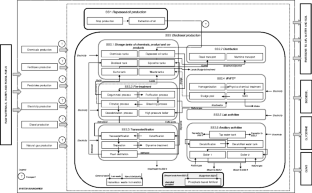
To do so, a Spanish company with an average annual biodiesel production of 300,000 t was assessed in detail. The Life Cycle Assessment (LCA) study covers the whole life cycle, from the production of the crude rapeseed oil to the biodiesel production and storage. The inventory data for the foreground system consisted of average annual data obtained by on-site measurements in the company, and background data were taken from databases. Seven impact categories have been assessed in detail: abiotic depletion, acidification, eutrophication, global warming, ozone layer depletion, land competition, and photochemical oxidant formation. An energy analysis was carried out based on the cumulative nonrenewable fossil and nuclear energy demand as an additional impact category. Furthermore, well-to-wheels environmental characterization results were estimated and compared per ton-kilometer for the biodiesel (B100) and the conventional diesel so as to point out the environmental drawbacks and strengths of using biodiesel as transport fuel in a 28 t lorry.
Results and discussion
The results showed that the cultivation of the rapeseed was the main key issue in environmental terms (68 %–100 % depending on the category) mainly because of fertilizer doses and intensive agricultural practices required. With regard to the biorefinery production process, pretreatment and transesterification sections considerably contribute to the environmental profile mostly due to electricity and chemical requirements. Concerning the well-to-wheels comparison, using B100 derived from rapeseed oil instead of petroleum-based diesel would reduce nonrenewable energy dependence (−20 %), GHG emissions (−74 %), and ozone layer depletion (−44 %) but would increase acidification (+59 %), eutrophication (+214 %), photochemical smog (+119 %), and land competition.
Conclusions
The information presented in this study could help to promote the use of renewable transport biofuels. However, the extensive implementation of biodiesel (particularly rapeseed oil-derived biodiesel) in our society is enormously complex with many issues involved not only from environmental but also economical and social points of view.






Similar content being viewed by others
Notes
http://www.essom.com/backend/data-file/engineer/engin21_1.pdf [accessed October 10, 2011]
References
Algra D (2002) Environmental impact of drinking water. A life cycle analysis of the drinking water systems for the region of Barcelona. IVEM-doctoraalverlsag nr. 150. University of Groningen, Groningen
Althaus HJ, Chudacoff M, Hischier R, Jungbluth N, Osses M, Primas A (2007) Life cycle inventories of Chemicals. Ecoinvent report No. 8, v2.0 EMPA. Swiss Centre for Life Cycle Inventories, Dübendorf
Antizar-Ladislao B, Turrion-Gomez JL (2008) Second-generation biofuels and local bioenergy systems. Biofuels Bioprod Bioref 2:455–69
Bai Y, Luo L, van der Voet E (2010) Life cycle assessment of switchgrass-derived ethanol as transport fuel. Int J Life Cycle Assess 15:468–77
Brew Project (2006) Medium and long-term opportunities and risks of the biotechnological production of bulk chemicals from renewable resources—the potential of white biotechnology. Department of Science, Technology and Society (STS), Copernicus Institute, Utrecht University, Utrecht (The Netherlands). http://www.projects.science.uu.nl/brew/programme.html [accessed October 09, 2011]
Canola Council of Canada (2010) Life cycle analysis canola biodiesel, http://www.canolacouncil.org/uploads/Canola%20Lifecycle%20Analysis.pdf [accessed February 27, 2012]
Dale B (2008) Biofuels: thinking clearly about the issues. J Agric Food Chem 56:3885–3891
Delucchi MA (2003) A lifecycle emissions model (LEM): lifecycle emissions from transportation fuels, motor vehicles, transportation modes, electricity use, heating and cooking fuels. Main Report UCD-ITS-RR-03-17
Dones R, Bauer C, Bolliger R, Burger B, Faist Emmenegger M, Frischknecht R, Heck T, Jungbluth N, Röder A, Tuchschmid M (2007) Life cycle inventories of energy systems: results for current systems in Switzerland and other UCTE countries. Ecoinvent report No. 5. Paul Scherrer Institut Villigen, Swiss Centre for Life Cycle Inventories, Dübendorf
ETH-ESU 96 (2004) SimaPro database manual. The ETH-ESU 96 Libraries. http://www.pre.nl/download/manuals/DatabaseManualETH-ESU96.pdf [accessed September 01, 2011]
Eurostat (2011) Crop production statistics at regional level, http://epp.eurostat.ec.europa.eu/statistics_explained/index.php/Crop_production_statistics_at_regional_level#Rapeseed_production [accessed October 24, 2011]
Fu GZ, Chan AW, Minns DE (2003) Life cycle assessment of bio-ethanol derived from cellulose. Int J Life Cycle Assess 8:137–41
García CA, Fuentes A, Hennecke A, Riegelhaupt E, Manzini F, Masera O (2011) Life-cycle greenhouse gas emissions and energy balances of sugarcane ethanol production in Mexico. Appl Energ 88:2088–2097
Goedkoop M, de Schryver A, Oele M (2008) Introduction to LCA with SimaPro 7. PRé Consultants, The Netherlands
Goldemberg J (2008) The challenge of biofuels. Energy Environ Sci 1:523–525
Gomes MSP, Muylaert de Araújo MS (2009) Biofuels production and the environmental indicators. Renew Sust Energ Rev 13:2201–4
González-García S, Luo L, Moreira MT, Feijoo G, Huppes G (2009a) Life cycle assessment of flax shives derived second generation ethanol fueled automobiles in Spain. Renew Sustain Energy Rev 13:1922–1933
González-García S, Gasol CM, Gabarrell X, Rieradevall J, Moreira MT, Feijoo G (2009b) Environmental aspects of ethanol-based fuels from Brassica carinata: a case study of second generation ethanol. Renew Sustain Energy Rev 13:2613–2620
González-García S, Moreira MT, Feijoo G (2010a) Environmental performance of lignocellulosic bioethanol production from alfalfa stems. Biofuels Bioprod Bioref 4:118–131
González-García S, Gasol CM, Gabarrell X, Rieradevall J, Moreira MT, Feijoo G (2010b) Environmental profile of ethanol from poplar biomass as transport fuel in southern Europe. Renew Energy 35:1014–1023
González-García S, Moreira MT, Feijoo G (2010c) Comparative environmental performance of lignocellulosic ethanol from different feedstocks. Renew Sustain Energy Rev 14:2077–2085
González-García S, Gasol CM, Moreira MT, Gabarrell X, Rieradevall i Pons J, Feijoo G (2011) Environmental assessment of black locust (Robinia pseudoacacia L.)-based etanol as potential transport fuel. Int J Life Cycle Assess 16:465–477
Guinée JB, Gorrée M, Heijungs R, Huppes G, Kleijn R, de Koning A, van Oers L, Wegener A, Suh S, Udo de Haes HA (2001) Life cycle assessment. An operational guide to the ISO standards, Centre of Environmental Science, Leiden
Hischier R, Weidema B, Althaus HJ, Bauer C, Doka G, Dones R et al (2009) Implementation of life cycle impact assessment methods. Ecoinvent report No. 3, v2.1. Swiss Centre for Life Cycle Inventories, Dübendorf
IDEMAT Database (2001) Faculty of Industrial Design Engineering of Delft University of Technology. Delft (The Netherlands)
ISO 14040 (2006) Environmental management–life cycle assessment–principles and framework. Second edition. Geneva (Switzerland)
Jungbluth N, Chudacoff M, Dauriat A, Dinkel F, Doka G, Faist Emmenegger M, Gnansounou E, Kljun N, Schleiss K, Spielmann M, Stettler C, Sutter J (2007) Life cycle inventories of bioenergy. Ecoinvent report No. 17. Swiss Centre for Life Cycle Inventories, Dübendorf
Kellenberger D, Althaus HJ, Jungbluth N, Künniger T, Lehmann M, Thalmann P (2007) Life cycle inventories of building products. Ecoinvent report no. 7, v2.0 EMPA. Swiss Centre for Life Cycle Inventories, Dübendorf
Lechón Y, Cabal H, de la Rúa C, Lago C, Izquierdo L, Sáez R (2007) Life cycle environmental aspects of biofuel goals in Spain. Scenarios 2010. 15th European biomass conference and exhibition—from research to market deployment. Berlin (Germany), 7-11 May
Luo L, van der Voet E, Huppes G (2009a) Life cycle assessment and life cycle costing of bioethanol from sugarcane in Brazil. Renew Sust Energ Rev 13:1613–19
Luo L, van der Voet E, Huppes G (2009b) An energy analysis of ethanol from cellulosic feedstock-corn stover. Renew Sust Energ Rev 13:2003–11
Luque R, Herrero-Davila L, Campelo JM, Clark JH, Hidalgo JM, Luna D, Marinas JM, Romero AA (2008) Biofuels: a technological perspective. Energy Environ Sci 1:542–564
Luque R, Lovett JC, Datta B, Clancy J, Campelo JM, Romero AA (2010) Biodiesel as feasible petrol fuel replacement: a multidisciplinary overview. Energy Environ Sci 3:1706–1721
Mata TM, Martins AA, Sikdar SK, Costa CAV (2011) Sustainability considerations of biodiesel on supply chain analysis. Clean Techn Environ Policy 13:655–671
Nemecek T, Käggi T (2007) Life cycle inventories of agricultural production systems. Final report ecoinvent v2.0 No. 15a. Agroscope FAL Reckenholz and FAT Taenikon, Swiss Centre for Life Cycle Inventories, Zurich
Panichelli L, Dauriat A, Gnansounou E (2009) Life cycle assessment of soybean-based biodiesel in Argentina for export. Int J Life Cycle Assess 14:144–159
PRé Consultants (2011) http://www.pre.nl [accessed April 01, 2011]
Sander K, Murthy GS (2010) Life cycle analysis of algae biodiesel. Int J Life Cycle Assess 15:704–714
Shirvani T, Yan X, Inderwildi OR, Edwards PP, King DA (2011) Life cycle energy and greenhouse gas analysis for algae-derived biodiesel. Energy Environ Sci 4:3773–3778
Singh A, Pant D, Korres NE, Nizami AS, Prasad S, Murphy JD (2010) Key issues in life cycle assessment of ethanol production from lignocellulosic biomass: chanllenges and perspectives. Bioresour Technol 101:5003–5012
Spielmann M, Bauer C, Dones R, Tuchschmid M (2007) Transport services. Ecoinvent report No. 14. Swiss Centre for Life Cycle Inventories, Dübendorf
Stromberg PM, Gasparatos A, Lee JSH, Garcia-Ulloa J, Koh LP, Takeuchi K (2010) UNU-IAS policy report. Impacts of liquid biofuels on ecosystem services and biodiversity. United Nations University Institute of Advanced Studies, Nishi-ku
Talens Peiró L, Villalba Méndez G, Sciubba E, Gabarrell i Durany X (2010) Extended exergy accounting applied to biodiesel production. Energy 35:2861–2869
Tan KT, Lee KT, Mohamed AR (2008) Role of energy policy in renewable energy accomplishment: the case of second-generation bioethanol. Energ Pol 36:3360–3365
Thomas G (2011) Overview of storage development. DOE Hydrogen Program. http://www1.eere.energy.gov/hydrogenandfuelcells/pdfs/storage.pdf [accessed October 07, 2011]
Yan X, Inderwildi OR, King DA (2010) Biofuels and synthetic fuels in the US and China: a review of well-to-wheel energy use and greenhouse gas emissions with the impact of land-use change. Energy Environ Sci 3:190–197
Yee KF, Tan KT, Abdullah AZ, Lee KT (2009) Life cycle assessment of palm biodiesel: revealing facts and benefits for sustainability. Appl Energ 86:S189–96
Acknowledgments
Dr. S. González-García would like to express her gratitude to the Spanish Ministry of Education for financial support (grant reference: EX2009-0740) for a postdoctoral research fellowship taken at Imperial College London (UK), during which this paper was prepared.
Author information
Authors and Affiliations
Corresponding author
Additional information
Responsible editor: Marzia Traverso
Rights and permissions
About this article
Cite this article
González-García, S., García-Rey, D. & Hospido, A. Environmental life cycle assessment for rapeseed-derived biodiesel. Int J Life Cycle Assess 18, 61–76 (2013). https://doi.org/10.1007/s11367-012-0444-5
Received:
Accepted:
Published:
Issue Date:
DOI: https://doi.org/10.1007/s11367-012-0444-5

