Skip to main content

Assessment of life cycle environmental benefits of an industrial symbiosis cluster in China

Abstract

Reusing industrial waste may have impressive potential environmental benefits, especially in terms of the total life cycle, and life cycle assessment (LCA) has been proved to be an effective method to evaluate industrial symbiosis (IS). Circular economy and IS have been developed for decades and have been successful in China. However, very few studies about the environmental benefit assessment of IS applied by LCA in China have been conducted. In the current article, LCA was used to evaluate the environmental benefits and costs of IS, compared with a no-IS scenario for four environmental impact categories. The results showed that four environmental benefits were avoided by the 11 symbiosis performances, namely, 41.6 thousand TJ of primary energy, 4.47 million t CO2e of greenhouse gasses, 19.7 thousand t SO2e of acidification, and 81.1 t PO4 3+e of eutrophication. Among these IS performances, the comprehensive utilization of red mud produced the most visible benefit. The results also present that energy conservation was the distinctive feature of IS in China.

This is a preview of subscription content, access via your institution.

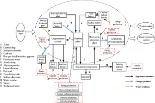
Fig. 1
Fig. 2

References

  • Albino V, Dietzenbacher E, Kühtz S (2003) Analysing materials and energy flows in an industrial district using an enterprise input–output model. Econ Syst Res 15:457–480

    Article  Google Scholar 

  • Bai L, Qiao Q, Yao Y, Guo J, Xie M (2014): Insights on the development progress of national demonstration eco-industrial parks in China. J Clean Prod

  • Berkel RV, Fujita T, Hashimoto S, Fujii M (2009) Quantitative assessment of urban and industrial symbiosis in Kawasaki, Japan. Environ Sci Technol 43:1271–1281

    Article  Google Scholar 

  • Boons F, Spekkink W, Mouzakitis Y (2011) The dynamics of industrial symbiosis: a proposal for a conceptual framework based upon a comprehensive literature review. J Clean Prod 19:905–911

    Article  Google Scholar 

  • Chaya W, Gheewala SH (2007) Life cycle assessment of MSW-to-energy schemes in Thailand. J Clean Prod 15:1463–1468

    Article  Google Scholar 

  • Chertow MR (2000) Industrial symbiosis: literature and taxonomy. Annu Rev Energy Environ 25:313–337

    Article  Google Scholar 

  • Chertow MR, Lombardi DR (2005) Quantifying economic and environmental benefits of co-located firms. Environ Sci Technol 39:6535–6541

    Article  CAS  Google Scholar 

  • Chertow MR (2007) “Uncovering” industrial symbiosis. J Ind Ecol 11:11–30

    Article  Google Scholar 

  • Eckelman MJ, Chertow MR (2009) Quantifying life cycle environmental benefits from the reuse of industrial materials in Pennsylvania. Environ Sci Technol 43:2550–2556

    Article  CAS  Google Scholar 

  • Eckelman MJ, Chertow MR (2013) Life cycle energy and environmental benefits of a US industrial symbiosis. Int J Life Cycle Assess 18:1524–1532

    Article  CAS  Google Scholar 

  • Ehrenfeld J, Chertow MR (2002): Industrial symbiosis: the legacy of Kalundborg. A handbook of industrial ecology, 334–350

  • Fu B, Zhuang X, Jiang G, Shi J, Lu Y (2007) Feature: environmental problems and challenges in China. Environ Sci Technol 41:7597–7602

    Article  CAS  Google Scholar 

  • Geng Y, Zhang P, Cote RP, Qi Y (2008) Evaluating the applicability of the Chinese eco-industrial park standard in two industrial zones. Int J Sustain Dev World Ecol 15:543–552

    Article  Google Scholar 

  • Gibbs D, Deutz P (2005) Implementing industrial ecology? Planning for eco-industrial parks in the USA. Geoforum 36:452–464

    Article  Google Scholar 

  • Liu Q, Jiang P, Zhao J, Zhang B, Bian H, Qian G (2011) Life cycle assessment of an industrial symbiosis based on energy recovery from dried sludge and used oil. J Clean Prod 19:1700–1708

    Article  CAS  Google Scholar 

  • Liu X, Wang H, Chen J (2010) Method and basic model for development of Chinese reference life cycle database of fundamental industries. Acta Sci Circumst 30:2136–2144

  • Mattila T, Lehtoranta S, Sokka L, Melanen M, Nissinen A (2012) Methodological aspects of applying life cycle assessment to industrial symbioses. J Ind Ecol 16:51–60

    Article  Google Scholar 

  • Mattila TJ, Pakarinen S, Sokka L (2010) Quantifying the total environmental impacts of an industrial symbiosis-a comparison of process-, hybrid and input–output life cycle assessment. Environ Sci Technol 44:4309–4314

    Article  CAS  Google Scholar 

  • Mirata M (2004) Experiences from early stages of a national industrial symbiosis programme in the UK: determinants and coordination challenges. J Clean Prod 12:967–983

    Article  Google Scholar 

  • Park H-S, Rene ER, Choi S-M, Chiu AS (2008) Strategies for sustainable development of industrial park in Ulsan, South Korea—from spontaneous evolution to systematic expansion of industrial symbiosis. J Environ Manag 87:1–13

    Article  Google Scholar 

  • Sendra C, Gabarrell X, Vicent T (2007) Material flow analysis adapted to an industrial area. J Clean Prod 15:1706–1715

    Article  Google Scholar 

  • Shi H, Chertow M, Song Y (2010) Developing country experience with eco-industrial parks: a case study of the Tianjin economic-technological development area in China. J Clean Prod 18:191–199

    Article  Google Scholar 

  • Sokka L, Lehtoranta S, Nissinen A, Melanen M (2011) Analyzing the environmental benefits of industrial symbiosis. J Ind Ecol 15:137–155

    Article  Google Scholar 

  • Tian J, Liu W, Lai B, Li X, Chen L (2013) Study of the performance of eco-industrial park development in China. J Clean Prod 30:1e9

    Google Scholar 

  • Van Berkel R, Fujita T, Hashimoto S, Geng Y (2009) Industrial and urban symbiosis in Japan: analysis of the Eco-Town program 1997–2006. J Environ Manag 90:1544–1556

    Article  Google Scholar 

  • Zhang H, Hara K, Yabar H, Yamaguchi Y, Uwasu M, Morioka T (2009) Comparative analysis of socio-economic and environmental performances for Chinese EIPs: case studies in Baotou, Suzhou, and Shanghai. Sustain Sci 4:263–279

    Article  Google Scholar 

  • Zhu Q, Lowe EA, BARNES D (2007) Industrial symbiosis in China: a case study of the Guitang group. J Ind Ecol 11:31–42

    Article  Google Scholar 

Download references

Author information

Affiliations

Authors

Corresponding author

Correspondence to Zhaojie Cui.

Additional information

Responsible editor: Philippe Garrigues

Rights and permissions

Reprints and Permissions

About this article

Verify currency and authenticity via CrossMark

Cite this article

Yu, F., Han, F. & Cui, Z. Assessment of life cycle environmental benefits of an industrial symbiosis cluster in China. Environ Sci Pollut Res 22, 5511–5518 (2015). https://doi.org/10.1007/s11356-014-3712-z

Download citation

  • Received:

  • Accepted:

  • Published:

  • Issue Date:

  • DOI: https://doi.org/10.1007/s11356-014-3712-z

Keywords

  • Industrial symbiosis
  • Life cycle assessment
  • By-product exchange
  • Environmental benefit